收藏 分销(赏)

特大型混凝土搅拌楼在向家坝水电站中的应用.pdf

上传人:ho****t 文档编号:43509 上传时间:2021-06-02 格式:PDF 页数:3 大小:226.81KB 下载积分:1 金币
下载 相关 举报
特大型混凝土搅拌楼在向家坝水电站中的应用.pdf_第1页
第1页 / 共3页
特大型混凝土搅拌楼在向家坝水电站中的应用.pdf_第2页
第2页 / 共3页


点击查看更多>>
资源描述
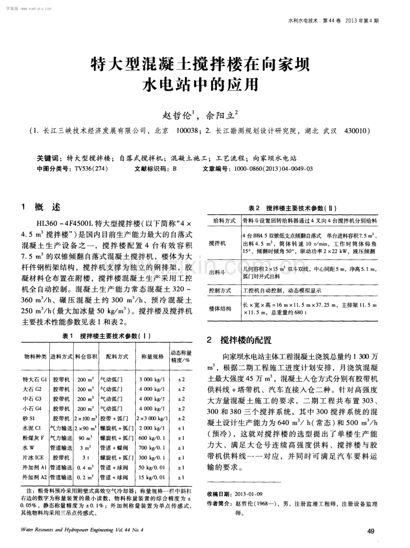
水利水电技术第4 4卷2 0 1 3年第4期 特大型混凝土搅拌楼在 向家坝 水 电站 中的应用 赵 哲伦 ,余 阳立 ( 1 . 长江三峡技术经济发展有限公司,北京1 0 0 0 3 8 ; 2 . 长江勘测规划设计研究院,湖北 武汉4 3 0 0 1 0 ) 关键词 :特大型搅拌楼 ; 自落式搅拌机 ;混凝土施工;工艺流程 ;向家坝水电站 中图分类号 :T V 5 3 6 ( 2 7 4 ) 文献标识码 :B 文章编号 :1 0 0 0 — 0 8 6 0 ( 2 0 1 3 ) 0 4 — 0 0 4 9 — 0 3 1 概述 HL 3 6 0—4 F 4 5 0 0 L特大型搅拌楼 ( 以下简称 “ 4 4 . 5 m 搅拌楼” ) 是 国内 目前 生产能力最大的 自落式 混凝土生产设备之一,搅拌楼配置 4台有效容积 7 . 5 m 的双锥倾翻 自落式混凝 土搅拌 机 ,楼体 为大 杆件钢桁架结构 ,搅拌机支 撑为独立的钢排架 ,胶 凝材料仓布置在 附楼 ,搅拌楼混凝 土生产采用工控 机全 自动控制。混凝土生产 能力 常态混凝 土 3 2 0~ 3 6 0 m / h 、碾 压 混 凝 土 约 3 0 0 m / h 、预冷 混 凝 土 2 5 0 m / h ( 最大加冰量 5 0 k g / m。 ) 。搅拌楼及搅拌机 主要技术性能参数见表 1和表 2 。 表 1 搅拌楼主要技术参数(1 ) 动态称量 物料种类 进料方式 料仓容积 配料方式 称量规格 精度/ % 特大石 Gl 胶带机 2 o o m 气动弧门 3 0 0 0 k g / 1 2 大石 G 2 胶带机 2 o o m 气动弧门 4 0 0 0 k g /1 2 中石 G 3 胶带机 2 o o m 气动弧门 4 0 0 0 k g / 1 2 小石 G 4 胶带机 2 o o m 气动弧门 4 0 0 0 k g / 1 士 2 砂 S 1 胶带机 21 ∞ m s 胶带 + 弧 门 2 x 3 0 0 0 k g / 1 士 2 水泥 c l 气力输送 2 9 0m 螺旋机 +弧门 2 0 0 0 k g / 1 l 粉煤灰 F 气力输送 9 O m 螺旋机 +弧门 6 0 0 k g / 0 . 1 士l 水 w 管道输送 3 m 管道 +蝶 阀 7 0 0 k g / 0 . 1 士1 片冰 I C E 胶带机 3 t 螺旋机 +弧门 3 0 0 k g / 0 . 1 士1 外加剂 A 1 管道输送 0 . 4 m 管道 +球 阀 5 0 k g / 0 . 0 1 1 外加剂 A 2 管道输送 O . 2 m 管道 +球 阀 1 5 k g / O . 0 1 1 注 :粗骨料预冷采用 附壁式高效空气冷 却器 ;称量规格 一栏 中斜杠 右边 的数字 为称量装 置 的最小 读数 ,物料称 量装 置 的综合 精度 为 0 . 0 5 % ,静态称量 精度 为 0 . 1 % ;外 加剂 称量 装 置为 单点 传感 式 , 其他物料均采用三吊点传感式。 W a t e rRe s o u r c e s a n dHy d r o p o we r En g i n e e n n g V o 1 . 4 4No . 4 表 2 搅拌楼主要技术参数(I I ) 给料方式 骨 料斗设 置回转给料器通过 4叉向 4台搅拌机分别给料 4台 B R 4 . 5双锥低支点倾翻自落式单台进料容积7 . 5 m】 、 搅拌机 出料4 . 5 m 3 ,筒体转速 1 0 r / ra i n ,工作时筒体仰角 1 5 。 、倾 翻时倾 角 5 O 。 ,驱动功率 22 2 k W,液压倾翻 几何容积21 5 m3 双斗双线 ,中心间距 5 m,净高 5 . 1 m。 出料斗 弧门对开式出料 控制方式 工控机 自动控制 ,动态模 拟显示 长 宽 高 =1 6 l i t 1 1 . 5 m 3 7 . 2 5 m,主排架 1 1 . 5 m 楼体结构 X1 1 . 5 i n ,总重量约 6 8 0 t 2 搅拌楼的配置 向家坝水电站主体工程混凝土浇筑总量约 1 3 0 0万 r n ,根据二 期工程施工进度计划安排 ,月浇筑混凝 土最大强度 4 5万 m ,混凝土人仓方式分别有胶带机 供料线 十塔带机 、汽车 直接 入仓 二种。针对高强度 大方量混凝 土施 工 的要 求 ,二 期工 程共 布 置 3 0 3、 3 0 0和 3 8 0三个 搅拌 系统 ,其 中 3 0 0搅拌 系统的混 凝土设计生产能力为 6 4 0 n l /h ( 常态 ) 和 5 0 0 n l / h ( 预冷) ,这就对搅拌楼 的选型提出了单楼生产能 力大 、满 足大 仓号 连 续 高强 度供 料 、搅 拌楼 与 胶 带机供料线一一对应,并 同时可满足汽车要料运 输的要求 。 收稿 日期 :2 0 1 3 . O 1 — 0 9 作者简 介:赵哲 伦 ( 1 9 6 8 一 ),男 ,注册 监理 工程 师,注册 设备 监理 师。 学兔兔 w w w .x u e t u t u .c o m 赵哲伦, 等∥特大型混凝土搅拌楼在向家坝水电站中的应用 向家坝水 电站 二期 工程借 鉴三 峡工程 7 9和搅 拌 系统的经验在右 岸 3 0 0搅 拌 系统 选用 了 2座 4 X 4 . 5 m’ 搅拌楼 ,该种特大型混凝 土搅拌楼具有生产 能力大 、自动化程度高和运行可靠 等特点 。两座搅 拌楼与两条胶带机供 料线 配套 ,并能通过计量皮 带 实现两座楼与供料线 之间供料的互换 ,满 足二期 工 程导游与泄洪坝段 大方量高强度混凝土施工的连续 供料 。 3 搅拌楼的工艺流程 4 X4 . 5 m 搅拌楼采用大杆件钢桁架结构( 见 图 1 ) ,主楼结 构高 3 7 . 2 5 m,四周利用 5 0 m m双面彩 钢 聚苯乙烯保温板进行封 闭,副楼布置 3个胶凝材 料罐 。搅 拌楼 由上至下分为进料层 、储料层 、称量 层 、搅拌层和出料层五部分 。粗骨料和砂采用胶 带 机 自进料层进料 ,胶凝材料采用气力 上料 ,水 和外 加剂泵送至搅拌楼 ,片冰 为胶带机输送 ;称量 层分 别对应各 原材 料料仓设 置 1 2套称 量设施 ;搅拌 层 布置 4台 B R 4 . 5双锥低支点倾翻 自落式搅拌机和工 控机操作室 ,4台搅拌机对 称布置 ;出料层 按双斗 双线 出料方 式设 置。搅拌 楼 的生产 工艺流 程 图( 见 图 2 ) 。 4 搅拌楼的特点 4 4 . 5 m 搅拌 楼属 于单 阶式可 连续进 行} 昆凝 土拌制 的特大型专用设备 ,混凝土生产顺序 与机 械 布置采用垂 直分层方式 ,为满足混凝土 的温度控 制 要求 ,搅拌楼设置 了专用 的冷风机平 台布置粗骨料 预冷设备 ;搅 拌 楼 的运 行 由 中 央操作 室集 中控 制 ,采 用 电子 仪器 和工业 电视 ,实现 全部 生 产 自动 化 ,生产 过 程 和各项 生 产记录均从屏幕 或仪 表上显示 , 并可随机打印。4 X 4 . 5 m 搅拌 楼的主要特点有 : ( 1 ) 混凝土搅拌机容量大、 搅拌时间在 1 2 0~1 5 0 s ,搅拌 压实系数大于 1 . 2 5 。 ( 2 ) 2台驱动 电机与减 速机 之间采用三角皮带传动,具有缓 和冲击 、吸收震动 、噪音少 、成 本低、保养维修较方便等优点, 从而保证设备运行平稳。 ( 3 ) 相对于强制式搅拌设备 5 0 赫 ~ ! 丛 0 N n — 卜 n 正 = =二 一 V V ; r/ J l 0 一 、 I n I 3 0 0 0 1 0 0 0 0 ●’ ● 5 0 0 l 1 5 0 0 图 1 4 x 4 . 5 m。 特大型搅拌楼结构示意( 单位:m m) 而言,自落式搅拌设备存 在衬板 和叶子板磨损率小 、 设备运行周期 和故 障间歇期 长 、噪音低 、维修方便 、 单耗成本低等优点, 但拌制时间较长、 单机生产低。 ( 4 ) 搅拌楼采 用工 控机 自动 控制 系统 ,能有 效 地实现称量过程 的 自动补秤 和扣秤 功能 ,保证 各种 原材料 的称量精 度 ,从 而实现拌和物出机 口的质量 控制。 图2 4 x 4 . 5 m 。搅拌楼生产工艺流程框图 水利水电技术第4 4卷2 0 1 3年第4期 器 器 学兔兔 w w w .x u e t u t u .c o m ( 5 ) 因搅 拌楼 除基础部 分外均采 用装 配式钢结 构 ,搅拌楼便于拆装 ,设备结构紧凑 ,占地面积小。 ( 6 ) 搅拌楼 自进料 、存储 、称 量 、给料到混凝 土 拌制全过程采用封 闭式运转 ,并配置独立 的除尘 系 统 ,有效地降低 了楼 内粉尘的环境污染 。 5 存在的问题和建议 4 X 4 . 5 m 搅拌楼在向家坝水电站的应用中存在 以下 问题 : ( 1 ) 由于向家坝水 电站砂石料为石灰岩材质 ,在 碾压生产砂石粉含量高时 ,在砂料仓 内易产生板结形 成拱架 ,影响到砂 的自落流动 ,造成下料困难 。建议 在砂仓锥体部分设置破拱装置并增设激振器。 ( 2 ) 进料层砂上料胶带机及给料布置不能将砂直 接送人砂仓 ,经改造后只能将砂送入砂仓中部 ,造成 砂仓不能满仓 。建议适 当抬高砂胶带机机头高度 ,采 用两叉溜简直接将砂送入砂仓。 ( 3 ) 搅拌楼上配制的二次风冷附壁式高效空气冷 却器集水盘过小,大水量冲霜时易溢水,小流量冲霜 造成时间过长,且冲霜的效果差 。建议增大高效空气 赵哲伦, 等∥特大型混凝土搅拌楼在向家坝水电站中的应用 冷却器下泄管路直径,保证排水畅通。 ( 4 ) 二次风冷采用离心式风机 ,由于离心式风机 的风压较轴流风机小 ,在高强度预冷混凝土生产时出 机 口温度较难控制 。 6 结语 4 4 . 5 m 搅拌楼在 向家坝水电站建设 中发挥很 大作用 ,3 0 0搅拌系统月生产混凝土最高达 3 1 . 2 9万 In ,以2 搅拌楼为例自2 0 0 9 年 1 0月至2 0 1 1 年 1 2 月 已累计生产混凝土 1 9 2万 r n ’ ,最高月产量 1 2万 m。 , 最高 日产 8 6 3 1 m 。 ,成 品混凝土合格率 9 9 . 9 9 %,混 凝土质量评定为优 良。 通过 4 4 . 5 I n 搅拌楼在 向家坝水电站石灰岩骨 料中的使用 ,该特大型搅拌楼不但适用于三峡工程花 岗岩骨料 ,也适用于灰岩骨料的水工混凝土生产。由 于单楼生产能力大 、浇筑强度高 ,而且生产管理相对 集中,混凝土质量易于控制 ,特别适用于施工地点集 中的大体积混凝土和高强度施工的水利工程,且有利 于工程施工进度 目标的实现。 ( 责任编辑欧阳越) ( 上接第4 8页) 表 1 各测点沉降位移的拟合模型特征值统计 水库水位 和塔柱浇筑高程 因素 F检 验 t 检验 点号 复相关 计算值 系数 R 计算值 查表值 查表值 h1 / m h 2 /m S Cj o 1 0 . 9 1 1 6 4, 2 2 3 . 2 8 9 . 2 2 5. 7 8 2 . 0 3 2 2 S CJ o 2 0 . 8 7 3 1 0 8 . 64 3 . 2 8 6 . 6 3 3 . 9l 2 . 0 3 2 2 S CJ 0 3 0 . 9 4 3 2 71 . 88 3 . 2 8 9 . 6 5 7. 1 6 2 . 0 3 2 2 S CJ 0 4 O . 8 5 8 1 O1 . 7 2 3 . 2 8 9. 1 2 3. 1 9 2 . O 3 2 2 S C_1 0 5 0 . 9 3 5 2 5 6. 8 3 . 2 8 l 2. 2 9 5. 2 9 2 . 0 3 2 2 S CJ o 6 0 . 9 4 4 2 97 . 31 3 . 2 8 1 3. 01 4 . 5 8 2 . 0 3 2 2 S CJ 0 7 0 . 9 3 6 2 5 3 . 4 9 3 . 2 8 l 2. 7 5 3. 61 2 . 0 3 2 2 S CJ 0 8 0 . 9 5 3 3 3 5. 5 3 . 2 8 1 6. 0 5 5 . 5 9 2 . 0 3 2 2 S CJ 0 9 0. 9 4 6 3 l 3 . 8 8 3 . 2 8 l 1 . 6 5 . 9 9 2 . 0 3 2 2 板的沉降的变化趋势是一致的。由于 h 数值不能完 全表示塔柱 自重荷载 ,2 0 1 0年 1 2月前塔柱 内部楼梯 间、楼板层、剪力墙、连系梁的施工滞后,致使回归 计算值与实测值之间差值偏大。 5 结论 沉降监测的成果表明三峡升船机的建基面基岩是 稳定的,完整的。 三峡升船机高程 5 0 i n底板的沉 降历经两年的监 测 ,沉降呈周期性变化且在 2 m m左右,底板沉 降 对升船机土建施工、埋件及设备安装的影响可以忽略 不计 。 三峡升船机高程 5 0 IT I 底板的沉降主要原因是随 水库水位升降呈周期性变化 ,水库水 位上升底板下 降 ,水位下降,底板上升。 沉降监测点 T 1一 T 2 0靠近塔柱简体边墙 ,在监 测过程中受上部施工 干扰无法进行连续系统的观测 工作 。S C J O 1~S C J 0 9监测点埋设在底板 中间,能有 效、连续的进行监测工作。类似建筑物沉降监测点 的埋设应 选 择在 易 于观测 且 能反 映 变形 情况 的部 位 。 ( 责任编辑欧阳越) ≯ 警 一 水利水电技术第4 4卷2 0 1 3年第4期 51 学兔兔 w w w .x u e t u t u .c o m
展开阅读全文

开通  VIP会员、SVIP会员  优惠大
下载10份以上建议开通VIP会员
下载20份以上建议开通SVIP会员


开通VIP      成为共赢上传

当前位置:首页 > 环境建筑 > 设备/水电安装

移动网页_全站_页脚广告1

关于我们      便捷服务       自信AI       AI导航        抽奖活动

©2010-2026 宁波自信网络信息技术有限公司  版权所有

客服电话:0574-28810668  投诉电话:18658249818

gongan.png浙公网安备33021202000488号   

icp.png浙ICP备2021020529号-1  |  浙B2-20240490  

关注我们 :微信公众号    抖音    微博    LOFTER 

客服