收藏 分销(赏)

机械制图试题库加答案.doc

上传人:快乐****生活 文档编号:4323544 上传时间:2024-09-06 格式:DOC 页数:22 大小:1.79MB 下载积分:10 金币
下载 相关 举报
机械制图试题库加答案.doc_第1页
第1页 / 共22页
机械制图试题库加答案.doc_第2页
第2页 / 共22页


点击查看更多>>
资源描述
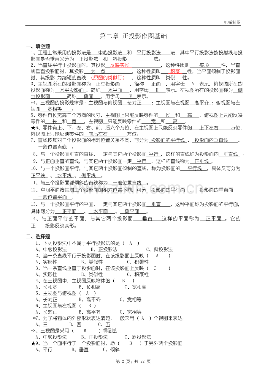
机械制图 《机械制图》课程 试题库(中专) 第一章 制图基本知识与技能 一、填空题 1、机械制图当中基本图幅有哪五种 A0 、 A1 、 A2 、 A3 A4 其中A4图纸幅的尺寸为 210×297 。 2、机械制图当中常用的线型有 粗实线 、 细实线 、 虚线 等,可见轮廓线采用 粗实 线,尺寸线,尺寸界线采用 细实线 线,轴线,中心线采用 细点画线 。 3、机械制图当中的汉字应写成 长仿宋 体。 *4、图样中的尺寸以 ㎜ 为单位。 5、在标注直径时,在数字前面应该加 φ ,在标注半径时应在数字前加 R 。 6、尺寸标注由 尺寸界线 、 尺寸线 和尺寸数字组成。 7、在标注角度尺寸时,数字应 水平 书写。 ★8、机械制图中通常采用两种线宽,粗、细线的比率为 2:1 。 9、线性尺寸数字一般应注写在尺寸线的 上方 或 左方 。 ★10、平面图形中所注尺寸按作用分为 定形尺寸 和 定位尺寸 。 二、选择题 1、下列符号中表示强制国家标准的是( C )。 A. GB/T B. GB/Z C.GB 2、不可见轮廓线采用( B )来绘制。 A.粗实线 B.虚线 C.细实线 3、下列比例当中表示放大比例的是( B ) A.1:1 B. 2:1 C.1:2 4、在标注球的直径时应在尺寸数字前加( C ) A.R B.Φ C.SΦ 4、下列比例当中表示缩小比例的是( C ) A.1:1 B. 2:1 C.1:2 5、机械制图中一般不标注单位,默认单位是( A ) A.㎜ B.㎝ C.m 6、下列尺寸正确标注的图形是( C ) 7、下列缩写词中表示均布的意思的是( C ) A.SR B. EQS C.C 8、角度尺寸在标注时,文字一律( A )书写 A.水平 B. 垂直 C.倾斜 9、标题栏一般位于图纸的( A ) A.右下角 B.左下角 C.右上角 《机械制图》课程 试题库 第二章 正投影作图基础 一、填空题 1、工程上常采用的投影法是 中心投影法 和 平行投影法 法,其中平行投影法按投射线与投影面是否垂直又分为 正投影法 和 斜投影 法。 2、当直线平行于投影面时,其投影 反映实长 ,这种性质叫 实形 性,当直线垂直投影面时,其投影 为一点 ,这种性质叫 积聚 性,当平面倾斜于投影面时,其投影 为缩短的直线 (原图的类似行) ,这种性质叫 类似 性。 3、主视图所在的投影面称为 正立投影面 ,简称 正面 ,用字母 V 表示,俯视图所在的投影面称为 水平投影面 ,简称 水平面 ,用字母 H 表示。左视图所在的投影面称为 侧立投影面 简称 侧面 ,用字母 W 表示。 *4、三视图的投影规律是:主视图与俯视图 长对正 ;主视图与左视图 高平齐 ;俯视图与左视图 宽相等 。 5、零件有长宽高三个方向的尺寸,主视图上只能反映零件的 长 和 高 ,俯视图上只能反映零件的 长 和 宽 ,左视图上只能反映零件的 宽 和 高 。 ★6、零件有上、下、左、右、前、后六个方位,在主视图上只能反映零件的 上下左右 方位,俯视图上只能反映零件的 前后左右 方位。 7、直线按其对三个投影面的相对位置关系不同,可分为 投影面的平行线 、 投影面的垂直线 、 一般位置直线 。 8、与一个投影面垂直的直线,一定与其它两个投影面 平行 ,这样的直线称为投影面的 垂直线 。 9、与正面垂直的直线,与其它两个投影面一定 平行 ,这样的直线称为 正垂线 。 10、与一个投影面平行,与其它两个投影面倾斜的直线,称为投影面的 平行线 ,具体又可分为 正平线 、 水平线 、 侧平线 。 11、与三个投影面都倾斜的直线称为 一般位置直线 。 12、空间平面按其对三个投影面的相对位置不同,可分 投影面的平行面 、 投影面的垂直面 一般位置平面 。 13、与一个投影面平行的平面,一定与其它两个投影面 垂直 ,这种平面称为投影面的平行面,具体可分为 正平面 、 水平面 、 侧平面 。 14、与正面平行的平面,与其它两个投影面 垂直 这样的平面称为 正平面 。它的 正 投影反映实形。 二、选择题 1、下列投影法中不属于平行投影法的是( A ) A、中心投影法 B、正投影法 C、斜投影法 2、当一条直线平行于投影面时,在该投影面上反映( A ) A、实形性 B、类似性 C、积聚性 3、当一条直线垂直于投影面时,在该投影面上反映( C ) A、实形性 B、类似性 C、积聚性 4、在三视图中,主视图反映物体的( B ) A、长和宽 B、长和高 C、宽和高 5、主视图与俯视图( A ) A、长对正 B、高平齐 C、宽相等 6、主视图与左视图( B ) A、长对正 B、高平齐 C、宽相等 *7、为了将物体的外部形状表达清楚,一般采用( A )个视图来表达。 A、三 B、四 C、五 *8、三视图是采用( B )得到的 A、中心投影法 B、正投影法 C、斜投影法 ★9、当一个面平行于一个投影面时,必( B )于另外两个投影面 A、平行 B、垂直 C、倾斜 ★10、当一条线垂直于一个投影面时,必( A )于另外两个投影面 A、平行 B、垂直 C、倾斜 《机械制图》课程 试题库 第四章 立体表面交线的投影作图 一、选择题 1、已知物体的主、俯视图,正确的左视图是( A )。 2、已知圆柱截切后的主、俯视图,正确的左视图是( D )。 3、已知物体的主、俯视图,错误的左视图是( A ) 4、已知立体的主、俯视图,正确的左视图是( B )。 ★5、已知物体的主、俯视图,正确的左视图是( A ) 《机械制图》课程 试题库 第四章 轴测图 一、选择题 1、物体上互相平行的线段,轴测投影( A ) A、平行 B、垂直 C、无法确定 *2、正等轴测图的轴间角为( A ) A、120 B、60 C、90 3、正等轴测图中,为了作图方便,轴向伸缩系数一般取( C ) A、3 B、2 C、1   4、画正等轴测图的X、Y轴时,为了保证轴间角,一般用( A )三角板绘制 A、30○ B、45○ C、90○ 5、在斜二等轴测图中,取一个轴的轴向变形系数为0.5时,另两个轴向变形系数为( B ) A、0.5 B、1 C、2 ★6、根据组合体的组合方式,画组合体轴测图时,常用( D )作图。 A、切割法 B、叠加法 C、综合法 D,切割法、叠加法和综合法 三、根据轴侧图,补画三视图中所缺的线条 1、 2、 四、.根据轴侧图画三视图,尺寸在图上量取 1、根据轴测图画三视图 ★2、根据轴测图画三视图 3、根据轴测图画三视图 五、根据三视图画正等轴测图 1、根据三视图画正等轴测图 ★2、根据三视图画正等轴测图 *3、根据三视图画正等轴测图 《机械制图》课程 试题库 第五章 组合体 一、填空题 ★1、组合体的组合形式有 叠加 和 切割 两类。   ★2、组合体相邻的表面可能形成 共面 、 相交 和 相切 三种关系 。 3、组合体视图的画图步骤是形体分析法、 选择比例图幅 、 选择视图 、布置视图、 画底稿 、检查、描深、标注尺寸、完成全图。 *4、组合体尺寸标注的基本要求为: 正确、齐全、清晰 。 二、选择题 1、看懂主、俯视图,想象出组合体的形状,找出错误的左视图 A 。 2、根据两面视图,想出组合体的形状,并补画第三面视图。(10分) 3、 画出下面立体的三视图(20分) 4、补全图中的漏线。(5分) 5、求作W投影(10分)。 6、由轴测图补画视图。 (10分) 7、补画视图中的缺线(10分) 8、补画第三视图(40分) a 《机械制图》课程 试题库 第六章 机械图样的基本表示方法 一、填空题 ★1、按剖切范围分,剖视图可分为 全剖 、 半剖 和 局部剖 三类。  *2、断面图分为:重合断面 和 移出断面 两种。 3、同一零件各剖视图的剖面线方向 相同 间隔 相等 *4、六个基本视图的名称为: 主视图 俯视图 左视图 右视图 仰视图 后视图 。 二、选择题 ★1、下列局部剖视图中,正确的画法是 B 。 A B C D ★2、 下列四组视图中,主视图均为全剖视图,其中 A 的主视图有缺漏的线。 A B C. D   *3、在半剖视图中,剖视图部分与视图部分的分界线为:A A.、细点画线               B 粗实线、           C、双点画线 4、重合剖面的轮廓线都是用 C A.、细点画线绘制          B 、粗实线绘制        C 、细实线绘制 5、 当需要表示位于剖切平面前的结构时,这些结构按假想投影的轮廓线用:C A.、细点画线 B、 粗实线、 C、双点画线  2、用单一剖切面,将主视图画成全剖视图。(20分) 3、用单一剖切面,将主视图画成全剖视图。(20分) ★4、将物体的主视图改画成剖视图。(20分) ★5、在轴的小孔及键槽处,画移出断面图。(15分) ★6、在指定位置画出断面图并标记。(10分) 7、在指定位置画出断面图并标记。(10分) 8、在轴的指定位置作剖面图(A处键槽深为4mm,C处键槽宽为8mm。) (15分) 第七章 机械图样中的特殊表示法 一、填空题 ★1、内外螺纹只有当____牙型____;_直径_______;_____螺距___;____线数____;_旋向_______等五要素完全相同时,才能旋合在一起。   ★2、导程S和螺距P的关系是___S=Pn_____。 3、 绘制圆柱齿轮的圆视图中,齿顶圆用 粗实线 线表示,分度圆用 细点画线 线表示,齿根圆用 细实线 线表示,或省略不画。 ★4、外螺纹在非圆视图中,大径用 粗实线 表示、小径用 细实线 表示。 二、选择题 ★1、 旋合长度代号分短、中、长三组,分别用字母代替,其中中等旋合长度用: A 、N代替 B 、 S代替           C、L代替 2、一般用于受力不大且不常拆卸的场合的连接方法是: A、 螺栓连接  B 、双头螺柱连接      C、螺钉连接   3、 标准直齿圆柱齿轮的齿顶高尺寸计算公式等于: A、ha=mz B、 ha =m  C、 ha =1.25m   4、普通螺纹的公称直径为螺纹的(       )。               A、大径             B、 中径                  C、 小径 5、 普通螺纹的牙型为(         )。 A、三角形           B、  梯形                 C、 锯齿形 *6、 一 对齿轮啮合时: A、模数相等    B、压力角相等       C、模数和压力角相等 7、普通螺纹的牙型角是 A 30° B 60° C 33° D 45° ★8、螺栓连接画法中,下列说法错误的是(  )。   A、板上的孔直径大于螺纹大径   B、螺母上有倒角   C、螺栓是不剖的   D、上下板的剖面线方向是平行 9、螺栓连接的组成中共有标准件数是(  )。   A、2   B、3   C、4   D、5 四、 画图题 ★1、画出正确的螺纹。(10分) ★2、完成螺栓连接的图样。(10分) 3、分析螺钉连接图中的错误,将正确的螺柱连接图画在右侧。(15分) 5、按规定画法,完成螺柱连接画法的主、左视图。(15分) 6、找出下列螺纹画法中的错误,画出正确的图形。(20分) (1) (2) (3) (4) 第八章 零件图 一、填空题 1、 零件图四大内容是:   、   、   、   。   2、 零件图的尺寸标注要求是:   、   、   、   。 3、 尺寸公差是指 。 ★4、国标中规定,标准公差为 级,相同尺寸公差值越小,精度 ;公差值越大,精度 ,同一等级的公差,尺寸越小,公差值 尺寸越大,公差值 。 5、 在表面粗糙度的评定参数中,轮廓算术平均偏差的代号为 。 6、 零件的表面越光滑,粗糙度值越 。 7、 零件图主视图的选择原则有 原则, 原则, 原则; 8、 孔与轴的配合为,这是基 制 配合; 9、基本尺寸相同的,相互结合的孔和轴公差带之间的关系称为 ; 10、基本尺寸相同的孔和轴产生配合关系,根据间隙的大小,可分为 配合, 配 合, 配合三种; 二、选择题 1、下面哪种符号是代表形位公差中的同轴度( )。 ★2、以下尺寸标注不合理的是( ) 3、 132±0.0125的公差为( ) A: +0.0125 B: -0.0125 C: +0.025 D: 0.025 4、公差表示尺寸允许变动的范围,所以为( ) A、一定正值 B、一定为负值 C、可以为零 D、以上值都可以 *5、零件图主视图选择原则有( ) A、形状特征原则 B、加工位置原则 C、工作位置原则 D、以上答案均正确 *6、在零件图中对尺寸基准根据其作用分为( )两类 A、设计基准和工艺基准 B、长宽高基准 C、主要基准和辅助基准 D、合理基准和不合理基准 7、 表面粗糙度中,Ra的单位为( ) A、米 B、毫米 C、微米 D、厘米 四、读零件图 (一)看懂导套的零件图并填空。 1、 导套零件的材料为 ,画图比例为 ,主视图采用的是 剖视图。 2、的基本尺寸为 ,基本偏差是 ,最大极限尺寸是 ,最小极限尺寸是 ,公差是 。 3、导套表面粗糙度要求最高的表面是 ,代号为 。 4、越程槽3×0.5表示槽宽 ,槽深 ,槽的定位尺寸为 。 5、直径为∅38圆柱长为 ,其表面粗糙度的代号为 。 6、直径为∅23的孔左端倒角为 。 7、说明图中下列形位公差的意义: 被测要素为 。基准要素为 。 公差项目为 ,公差值为 。 (二)看懂套的零件图并填空。 1.该零件的名称是 ,材料是 ,绘图比例为 。 2.主视图采用的是 剖 剖视图,B下面的图形为 视图。 3.上方有5:1的图为 图。 4.尺寸的基本尺寸为 ,基本偏差是 ,最大极限尺寸是 , 最小极限尺寸是 ,公差是 。 5.该零件轴向的尺寸基准是 ,径向的尺寸基准是 。 6.孔的右端倒角为 。 7.套∅100的外圆面的表面粗糙度为 。 8.说明图中下列形位公差的意义: 被测要素为 ,基准要素为 ,公差项目为 ,公差值为 。 (三)看懂轴的零件图并回答问题。 1.该零件的名称是 ,材料是 ,绘图比例为 。 2.主视图采用的是 剖视图,主视图右边的图形为 视图。 3.上方有B-B的图为 图。 4.尺寸的基本尺寸为 ,基本偏差是 ,最大极限尺寸是 , 最小极限尺寸是 ,公差是 。 5.该零件轴向的尺寸基准是 ,径向的尺寸基准是 。 6.零件的右端面螺纹尺寸为M10×1-6H的螺距为 。 7.零件的右端面的倒角为 。 8.套∅50的外圆面的表面粗糙度为 。 9.说明图中下列形位公差的意义: 被测要素为 ,基准要素为 ,公差项目为 ,公差值为 。 七、计算题:(每题7分,2题,共14分) 1、 算出下列配合中最大、最小间隙(或过盈),并画出公差带图及配合公差带图。 ① Φ50H8(+0.039 0)/n7 ( ) ② Φ40R7 ( )/ n6 ( ) 第九章 装配图(焊接专业选做) 一、填空题    1、 装配图是表达机器或部件的   、 、零件之间的 和 。   ★2、 装配图的五大尺寸是   、   、  、  、  。 *3、 孔与轴的配合为,这是基 制 配合; *4、装配图的内容有_______ ______,_____________, , 。 5、装配图的特殊画法有拆卸画法, 画法, 画法, 画法和夸大画法。 五、读装配图 (一)看懂机用虎钳的装配图并填空。 1.机用虎钳共用了11种零件,标准件有 种。 2.主视图采用了 剖视图,上方双点划线表示 画法,主视图还采用了 剖视图;左视图采用的是 剖视图。 3.主视图右边φ18H8/f7的基本尺寸是 ,轴的公差带代号是 ,孔的公差带代号是 ;它是螺杆8与 号件之间的配合,属于基 制的 配合。 4.固定钳座1属于 类零件,螺杆8属于 类零件。 5.主视图中0~70属于 尺寸,60 属于 尺寸。 第 20 页;共 22 页 (二)看懂齿轮油泵的装配图并填空。 1.齿轮油泵共用了 种零件,标准件有 种。 2.主视图采用了 剖视图与 剖视图,左视图上方拆去11、12、13、14表示 画法。 3.左视图中尺寸φ48H7/f7的基本尺寸是 ,轴的公差带代号是 ,孔的公差带代号是 ;它是齿轮4与 号件之间的配合,属于基 制的 配合。 4.泵体1属于 类零件,齿轮轴5属于 类零件。 5.左视图中两个120属于 尺寸,90 属于 尺寸。 22
展开阅读全文

开通  VIP会员、SVIP会员  优惠大
下载10份以上建议开通VIP会员
下载20份以上建议开通SVIP会员


开通VIP      成为共赢上传

当前位置:首页 > 包罗万象 > 大杂烩

移动网页_全站_页脚广告1

关于我们      便捷服务       自信AI       AI导航        抽奖活动

©2010-2025 宁波自信网络信息技术有限公司  版权所有

客服电话:0574-28810668  投诉电话:18658249818

gongan.png浙公网安备33021202000488号   

icp.png浙ICP备2021020529号-1  |  浙B2-20240490  

关注我们 :微信公众号    抖音    微博    LOFTER 

客服