收藏 分销(赏)

高低温及湿度试验参考标准.doc

上传人:人****来 文档编号:4322871 上传时间:2024-09-06 格式:DOC 页数:6 大小:180.50KB 下载积分:6 金币
下载 相关 举报
高低温及湿度试验参考标准.doc_第1页
第1页 / 共6页
高低温及湿度试验参考标准.doc_第2页
第2页 / 共6页


点击查看更多>>
资源描述
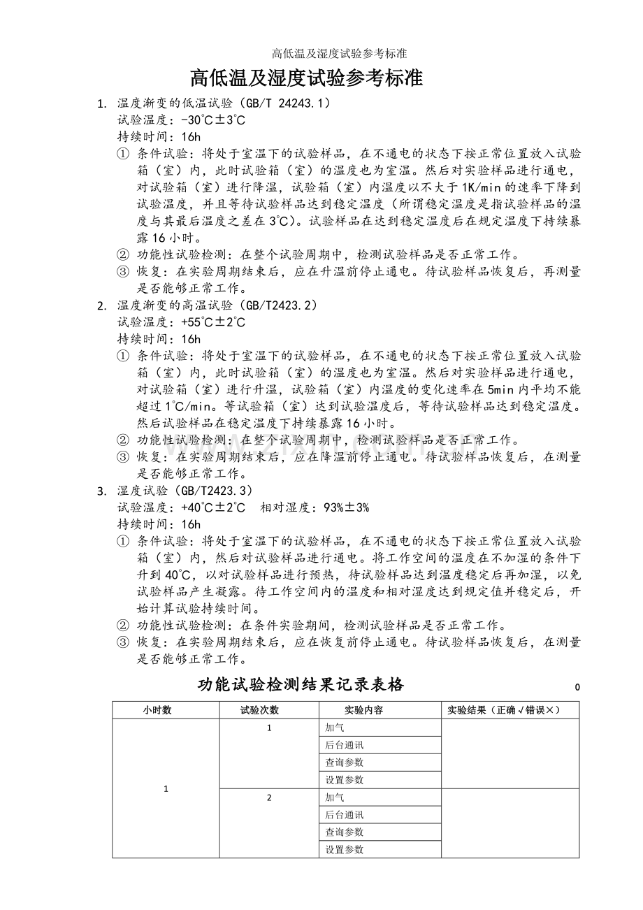
高低温及湿度试验参考标准 高低温及湿度试验参考标准 1. 温度渐变的低温试验(GB/T 24243.1) 试验温度:-30℃±3℃ 持续时间:16h ① 条件试验:将处于室温下的试验样品,在不通电的状态下按正常位置放入试验箱(室)内,此时试验箱(室)的温度也为室温。然后对实验样品进行通电,对试验箱(室)进行降温,试验箱(室)内温度以不大于1K/min的速率下降到试验温度,并且等待试验样品达到稳定温度(所谓稳定温度是指试验样品的温度与其最后温度之差在3℃)。试验样品在达到稳定温度后在规定温度下持续暴露16小时。 ② 功能性试验检测:在整个试验周期中,检测试验样品是否正常工作。 ③ 恢复:在实验周期结束后,应在升温前停止通电。待试验样品恢复后,再测量是否能够正常工作。 2. 温度渐变的高温试验(GB/T2423.2) 试验温度:+55℃±2℃ 持续时间:16h ① 条件试验:将处于室温下的试验样品,在不通电的状态下按正常位置放入试验箱(室)内,此时试验箱(室)的温度也为室温。然后对实验样品进行通电,对试验箱(室)进行升温,试验箱(室)内温度的变化速率在5min内平均不能超过1℃/min。等试验箱(室)达到试验温度后,等待试验样品达到稳定温度。然后试验样品在稳定温度下持续暴露16小时。 ② 功能性试验检测:在整个试验周期中,检测试验样品是否正常工作。 ③ 恢复:在实验周期结束后,应在降温前停止通电。待试验样品恢复后,在测量是否能够正常工作。 3. 湿度试验(GB/T2423.3) 试验温度:+40℃±2℃ 相对湿度:93%±3% 持续时间:16h ① 条件试验:将处于室温下的试验样品,在不通电的状态下按正常位置放入试验箱(室)内,然后对试验样品进行通电。将工作空间的温度在不加湿的条件下升到40℃,以对试验样品进行预热,待试验样品达到温度稳定后再加湿,以免试验样品产生凝露。待工作空间内的温度和相对湿度达到规定值并稳定后,开始计算试验持续时间。 ② 功能性试验检测:在条件实验期间,检测试验样品是否正常工作。 ③ 恢复:在实验周期结束后,应在恢复前停止通电。待试验样品恢复后,在测量是否能够正常工作。 功能试验检测结果记录表格 0 小时数 试验次数 实验内容 实验结果(正确√错误×) 1 1 加气 后台通讯 查询参数 设置参数 2 加气 后台通讯 查询参数 设置参数 3 加气 后台通讯 查询参数 设置参数 2 4 加气 后台通讯 查询参数 设置参数 5 加气 后台通讯 查询参数 设置参数 6 加气 后台通讯 查询参数 设置参数 3 7 加气 后台通讯 查询参数 设置参数 8 加气 后台通讯 查询参数 设置参数 9 加气 后台通讯 查询参数 设置参数 4 10 加气 后台通讯 查询参数 设置参数 11 加气 后台通讯 查询参数 设置参数 1 12 加气 后台通讯 查询参数 设置参数 5 13 加气 后台通讯 查询参数 设置参数 14 加气 后台通讯 查询参数 设置参数 15 加气 后台通讯 查询参数 设置参数 6 16 加气 后台通讯 查询参数 设置参数 17 加气 后台通讯 查询参数 设置参数 18 加气 后台通讯 查询参数 设置参数 7 19 加气 后台通讯 查询参数 设置参数 20 加气 后台通讯 查询参数 设置参数 21 加气 后台通讯 查询参数 设置参数 22 加气 后台通讯 查询参数 设置参数 2 8 23 加气 后台通讯 查询参数 设置参数 24 加气 后台通讯 查询参数 设置参数 9 25 加气 后台通讯 查询参数 设置参数 26 加气 后台通讯 查询参数 设置参数 27 加气 后台通讯 查询参数 设置参数 10 28 加气 后台通讯 查询参数 设置参数 29 加气 后台通讯 查询参数 设置参数 30 加气 后台通讯 查询参数 设置参数 11 31 加气 后台通讯 查询参数 设置参数 32 加气 后台通讯 查询参数 设置参数 33 加气 后台通讯 查询参数 设置参数 3 12 34 加气 后台通讯 查询参数 设置参数 35 加气 后台通讯 查询参数 设置参数 36 加气 后台通讯 查询参数 设置参数 13 37 加气 后台通讯 查询参数 设置参数 38 加气 后台通讯 查询参数 设置参数 39 加气 后台通讯 查询参数 设置参数 14 40 加气 后台通讯 查询参数 设置参数 41 加气 后台通讯 查询参数 设置参数 42 加气 后台通讯 查询参数 设置参数 15 43 加气 后台通讯 查询参数 设置参数 44 加气 后台通讯 查询参数 设置参数 4 45 加气 后台通讯 查询参数 设置参数 16 46 加气 后台通讯 查询参数 设置参数 47 加气 后台通讯 查询参数 设置参数 48 加气 后台通讯 查询参数 设置参数 恢复后 49 加气 后台通讯 查询参数 设置参数 50 加气 后台通讯 查询参数 设置参数 试验结论 功能性试验检测的要求: 在环境试验持续的16小时中,每小时操作加气机运行3次,并记录其运行状况,结果记录在<功能试验检测结果记录表>中。 1. 如果试验结果错误,在试验结果处标明错误内容。 2. 在试验结论处标明试验的最终结果,50次试验都通过,结论为成功;否则,结论为失败。
展开阅读全文

开通  VIP会员、SVIP会员  优惠大
下载10份以上建议开通VIP会员
下载20份以上建议开通SVIP会员


开通VIP      成为共赢上传

当前位置:首页 > 包罗万象 > 大杂烩

移动网页_全站_页脚广告1

关于我们      便捷服务       自信AI       AI导航        抽奖活动

©2010-2025 宁波自信网络信息技术有限公司  版权所有

客服电话:0574-28810668  投诉电话:18658249818

gongan.png浙公网安备33021202000488号   

icp.png浙ICP备2021020529号-1  |  浙B2-20240490  

关注我们 :微信公众号    抖音    微博    LOFTER 

客服