收藏 分销(赏)

新北师大版四年级数学下册第一单元知识点.doc

上传人:丰**** 文档编号:4322817 上传时间:2024-09-06 格式:DOC 页数:2 大小:37.51KB 下载积分:5 金币
下载 相关 举报
新北师大版四年级数学下册第一单元知识点.doc_第1页
第1页 / 共2页
新北师大版四年级数学下册第一单元知识点.doc_第2页
第2页 / 共2页
本文档共2页,全文阅读请下载到手机保存,查看更方便
资源描述
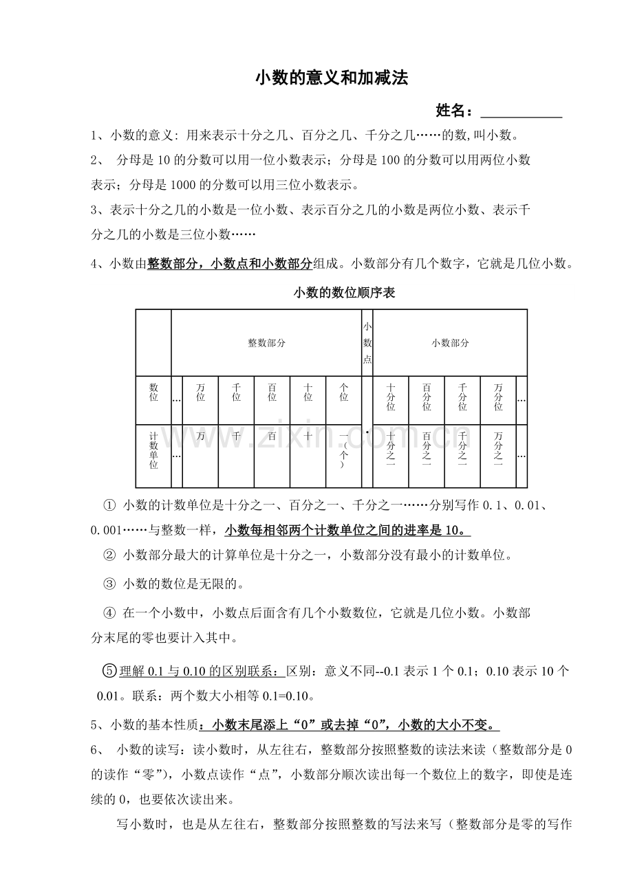
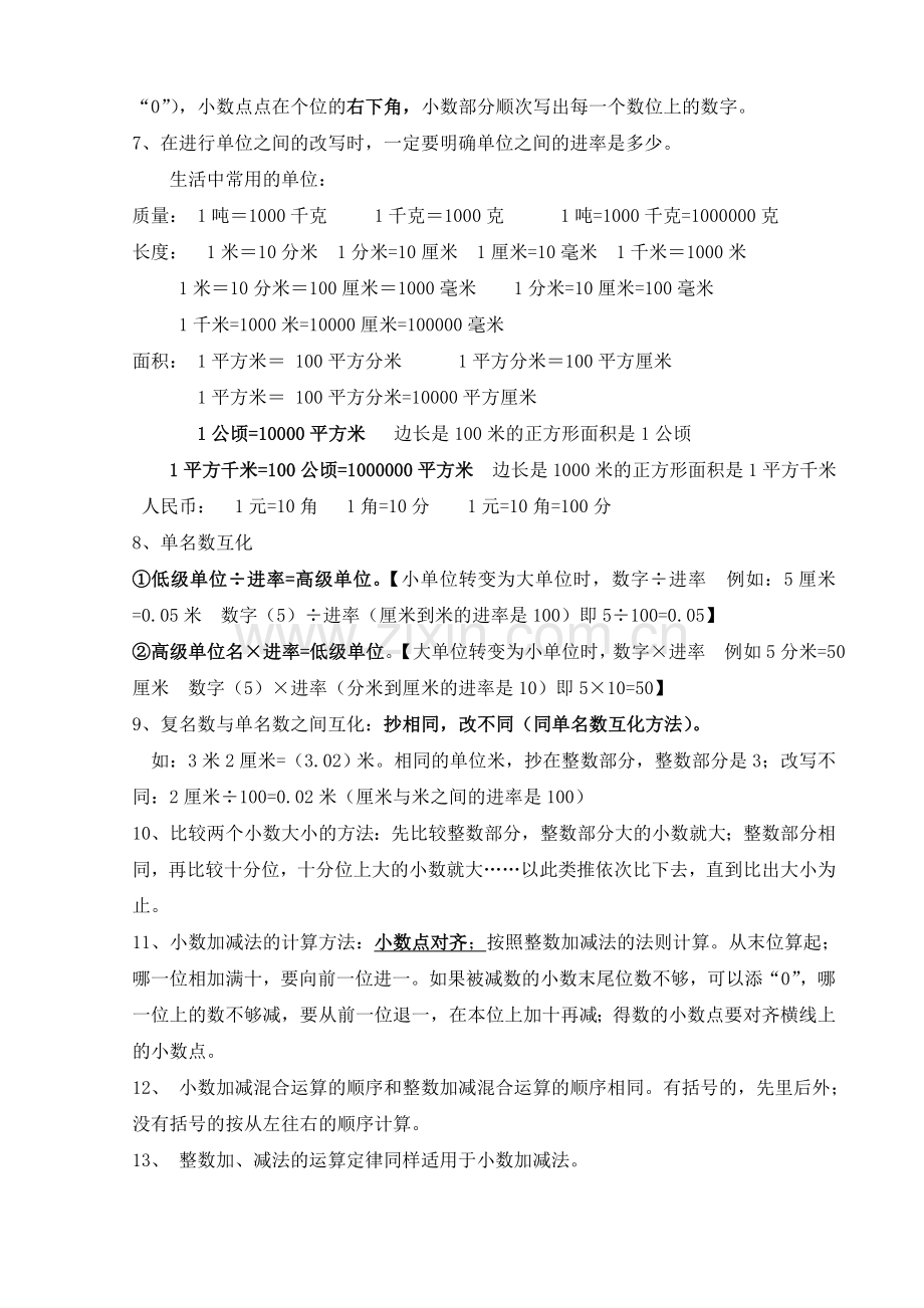
小数的意义和加减法 姓名: 1、小数的意义: 用来表示十分之几、百分之几、千分之几……的数,叫小数。 2、 分母是10的分数可以用一位小数表示;分母是100的分数可以用两位小数 表示;分母是1000的分数可以用三位小数表示。 3、表示十分之几的小数是一位小数、表示百分之几的小数是两位小数、表示千 分之几的小数是三位小数…… 4、小数由整数部分,小数点和小数部分组成。小数部分有几个数字,它就是几位小数。 小数的数位顺序表 整数部分 小数点 小数部分 数位 … 万位 千位 百位 十位 个位 · 十分位 百分位 千分位 万分位 … 计数单位 … 万 千 百 十 一(个) 十分之一 百分之一 千分之一 万分之一 … ① 小数的计数单位是十分之一、百分之一、千分之一……分别写作0.1、0.01、 0.001……与整数一样,小数每相邻两个计数单位之间的进率是10。 ② 小数部分最大的计算单位是十分之一,小数部分没有最小的计数单位。 ③ 小数的数位是无限的。 ④ 在一个小数中,小数点后面含有几个小数数位,它就是几位小数。小数部 分末尾的零也要计入其中。 理解0.1与0.10的区别联系:区别:意义不同--0.1表示1个0.1;0.10表示10个0.01。联系:两个数大小相等0.1=0.10。 5、小数的基本性质:小数末尾添上“0”或去掉“0”,小数的大小不变。 6、 小数的读写:读小数时,从左往右,整数部分按照整数的读法来读(整数部分是0的读作“零”),小数点读作“点”,小数部分顺次读出每一个数位上的数字,即使是连续的0,也要依次读出来。 写小数时,也是从左往右,整数部分按照整数的写法来写(整数部分是零的写作“0”),小数点点在个位的右下角,小数部分顺次写出每一个数位上的数字。 7、在进行单位之间的改写时,一定要明确单位之间的进率是多少。 生活中常用的单位: 质量: 1吨=1000千克 1千克=1000克 1吨=1000千克=1000000克 长度: 1米=10分米 1分米=10厘米 1厘米=10毫米 1千米=1000米 1米=10分米=100厘米=1000毫米 1分米=10厘米=100毫米 1千米=1000米=10000厘米=100000毫米 面积: 1平方米= 100平方分米 1平方分米=100平方厘米 1平方米= 100平方分米=10000平方厘米 1公顷=10000平方米 边长是100米的正方形面积是1公顷 1平方千米=100公顷=1000000平方米 边长是1000米的正方形面积是1平方千米 人民币: 1元=10角 1角=10分 1元=10角=100分 8、单名数互化 ①低级单位÷进率=高级单位。【小单位转变为大单位时,数字÷进率 例如:5厘米=0.05米 数字(5)÷进率(厘米到米的进率是100)即5÷100=0.05】 ②高级单位名×进率=低级单位。【大单位转变为小单位时,数字×进率 例如5分米=50厘米 数字(5)×进率(分米到厘米的进率是10)即5×10=50】 9、复名数与单名数之间互化:抄相同,改不同(同单名数互化方法)。 如:3米2厘米=(3.02 )米。相同的单位米,抄在整数部分,整数部分是3;改写不同:2厘米÷100=0.02米(厘米与米之间的进率是100) 10、比较两个小数大小的方法:先比较整数部分,整数部分大的小数就大;整数部分相同,再比较十分位,十分位上大的小数就大……以此类推依次比下去,直到比出大小为止。 11、小数加减法的计算方法:小数点对齐;按照整数加减法的法则计算。从末位算起;哪一位相加满十,要向前一位进一。如果被减数的小数末尾位数不够,可以添“0”,哪一位上的数不够减,要从前一位退一,在本位上加十再减;得数的小数点要对齐横线上的小数点。 12、 小数加减混合运算的顺序和整数加减混合运算的顺序相同。有括号的,先里后外;没有括号的按从左往右的顺序计算。 13、 整数加、减法的运算定律同样适用于小数加减法。
展开阅读全文

开通  VIP会员、SVIP会员  优惠大
下载10份以上建议开通VIP会员
下载20份以上建议开通SVIP会员


开通VIP      成为共赢上传

当前位置:首页 > 教育专区 > 小学数学

移动网页_全站_页脚广告1

关于我们      便捷服务       自信AI       AI导航        抽奖活动

©2010-2025 宁波自信网络信息技术有限公司  版权所有

客服电话:0574-28810668  投诉电话:18658249818

gongan.png浙公网安备33021202000488号   

icp.png浙ICP备2021020529号-1  |  浙B2-20240490  

关注我们 :微信公众号    抖音    微博    LOFTER 

客服