收藏 分销(赏)

卫生部关于印发《医疗质量安全事件报告暂行规定》的通知.doc

上传人:天**** 文档编号:4283013 上传时间:2024-09-03 格式:DOC 页数:5 大小:19.68KB 下载积分:6 金币
下载 相关 举报
卫生部关于印发《医疗质量安全事件报告暂行规定》的通知.doc_第1页
第1页 / 共5页
卫生部关于印发《医疗质量安全事件报告暂行规定》的通知.doc_第2页
第2页 / 共5页


点击查看更多>>
资源描述
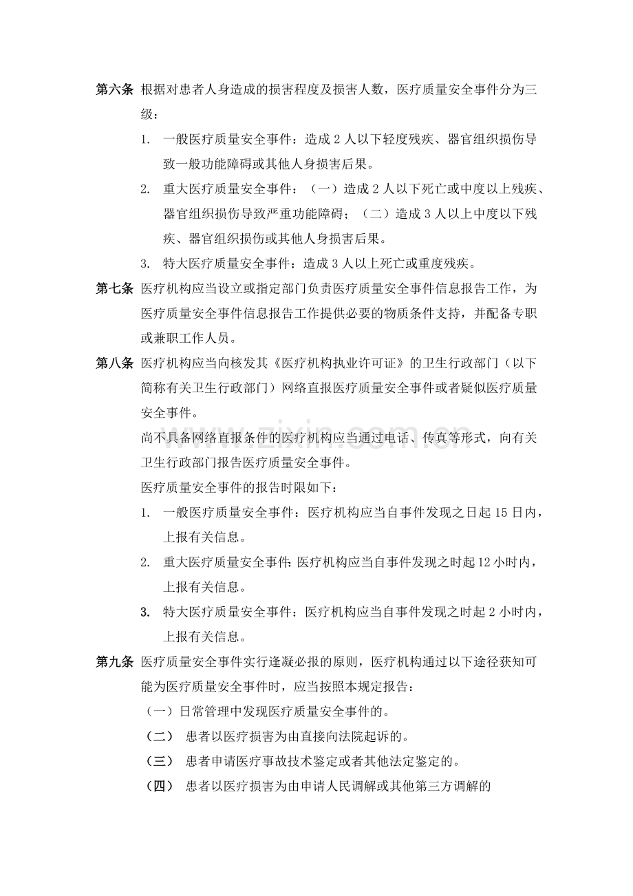
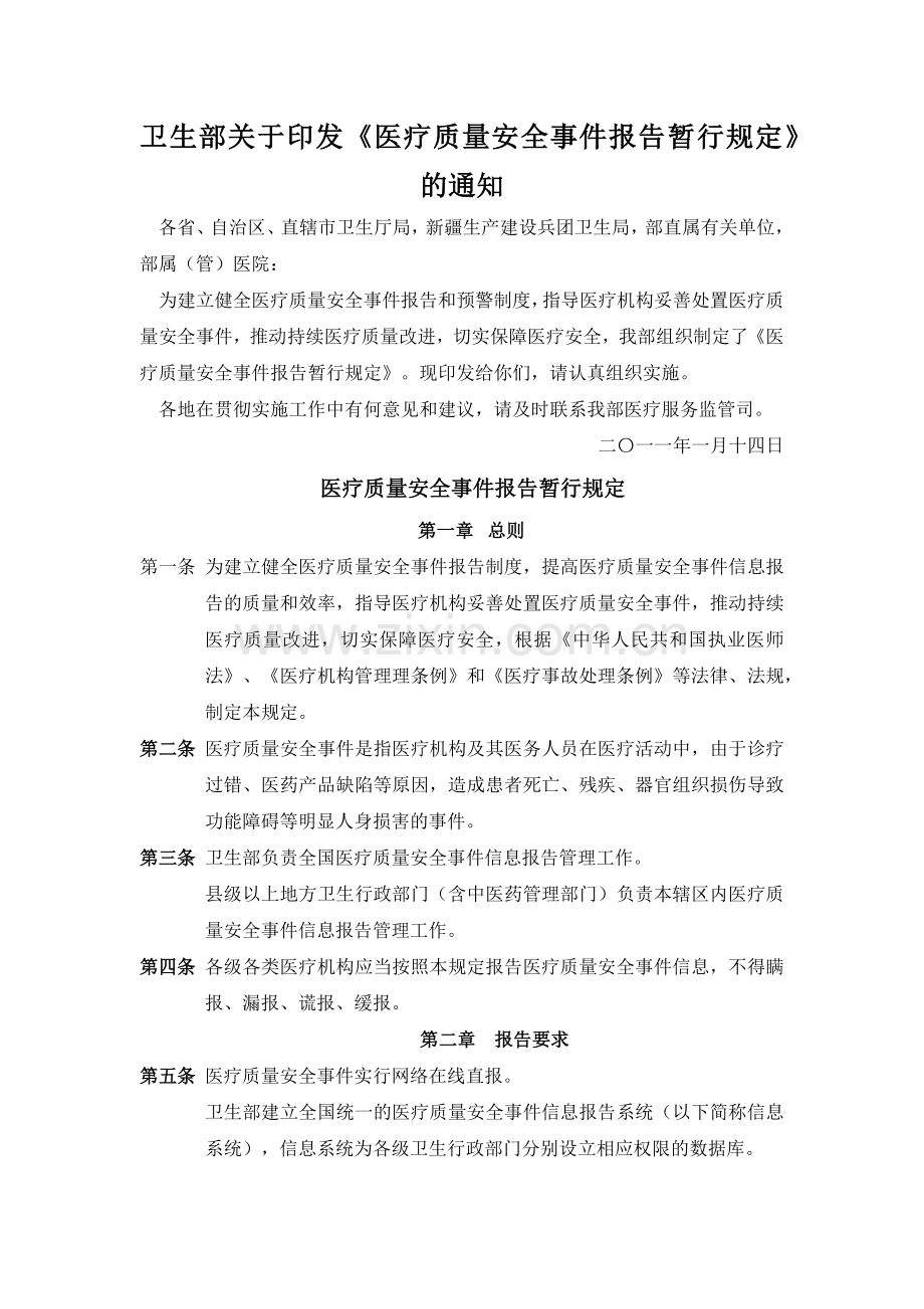
卫生部关于印发《医疗质量安全事件报告暂行规定》的通知 各省、自治区、直辖市卫生厅局,新疆生产建设兵团卫生局,部直属有关单位,部属(管)医院: 为建立健全医疗质量安全事件报告和预警制度,指导医疗机构妥善处置医疗质量安全事件,推动持续医疗质量改进,切实保障医疗安全,我部组织制定了《医疗质量安全事件报告暂行规定》。现印发给你们,请认真组织实施。 各地在贯彻实施工作中有何意见和建议,请及时联系我部医疗服务监管司。 二〇一一年一月十四日 医疗质量安全事件报告暂行规定 第一章 总则 第一条 为建立健全医疗质量安全事件报告制度,提高医疗质量安全事件信息报告的质量和效率,指导医疗机构妥善处置医疗质量安全事件,推动持续医疗质量改进,切实保障医疗安全,根据《中华人民共和国执业医师法》、《医疗机构管理理条例》和《医疗事故处理条例》等法律、法规,制定本规定。 第二条 医疗质量安全事件是指医疗机构及其医务人员在医疗活动中,由于诊疗过错、医药产品缺陷等原因,造成患者死亡、残疾、器官组织损伤导致功能障碍等明显人身损害的事件。 第三条 卫生部负责全国医疗质量安全事件信息报告管理工作。 县级以上地方卫生行政部门(含中医药管理部门)负责本辖区内医疗质量安全事件信息报告管理工作。 第四条 各级各类医疗机构应当按照本规定报告医疗质量安全事件信息,不得瞒报、漏报、谎报、缓报。 第二章 报告要求 第五条 医疗质量安全事件实行网络在线直报。 卫生部建立全国统一的医疗质量安全事件信息报告系统(以下简称信息系统),信息系统为各级卫生行政部门分别设立相应权限的数据库。 第六条 根据对患者人身造成的损害程度及损害人数,医疗质量安全事件分为三级: 1. 一般医疗质量安全事件:造成2人以下轻度残疾、器官组织损伤导致一般功能障碍或其他人身损害后果。 2. 重大医疗质量安全事件:(一)造成2人以下死亡或中度以上残疾、器官组织损伤导致严重功能障碍;(二)造成3人以上中度以下残疾、器官组织损伤或其他人身损害后果。 3. 特大医疗质量安全事件:造成3人以上死亡或重度残疾。 第七条 医疗机构应当设立或指定部门负责医疗质量安全事件信息报告工作,为医疗质量安全事件信息报告工作提供必要的物质条件支持,并配备专职或兼职工作人员。 第八条 医疗机构应当向核发其《医疗机构执业许可证》的卫生行政部门(以下简称有关卫生行政部门)网络直报医疗质量安全事件或者疑似医疗质量安全事件。 尚不具备网络直报条件的医疗机构应当通过电话、传真等形式,向有关卫生行政部门报告医疗质量安全事件。 医疗质量安全事件的报告时限如下: 1. 一般医疗质量安全事件:医疗机构应当自事件发现之日起15日内,上报有关信息。 2. 重大医疗质量安全事件:医疗机构应当自事件发现之时起12小时内,上报有关信息。 3. 特大医疗质量安全事件:医疗机构应当自事件发现之时起2小时内,上报有关信息。 第九条 医疗质量安全事件实行逢凝必报的原则,医疗机构通过以下途径获知可能为医疗质量安全事件时,应当按照本规定报告: (一) 日常管理中发现医疗质量安全事件的。 (二) 患者以医疗损害为由直接向法院起诉的。 (三) 患者申请医疗事故技术鉴定或者其他法定鉴定的。 (四) 患者以医疗损害为由申请人民调解或其他第三方调解的 (五) 患者投诉医疗损害或其他提示存在医疗质量安全事件的情况。 第十条 医疗机构报告医疗质量安全事件或疑似的医疗质量安全事件后,有关卫生行政部门应当及时进行核对,核对时限要求如下: 1. 一般医疗质量安全事件:有关卫生行政部门应当在5个工作日内进行核对。 2. 重大医疗质量安全事件:有关卫生行政部门应当在12小时内进行核对。 3. 特大医疗质量安全事件:有关卫生行政部门应当在2小时内进行核对。 重大、特大医疗质量安全事件应当分别逐级上报至省级卫生行政部门和卫生部数据库。 第十一条 有关卫生行政部门收到医疗质量安全事件或者疑似医疗质量安全事件的报告并核对后,应当及时进行网络在线直报。 医疗机构和有关卫生行政部门完成初次报告、核对后,应当根据事件处置和发展情况,及时补充、修正相关内容。 第十二条 信息系统通过语音电话、短信、电子邮件等方式对有关卫生行政部门进行提示。收到提示后,有关卫生行政部门应当及时登录系统查看相关信息。 第十三条 各省级卫生行政部门应当在每季度第一周将上一季度本辖区内各级卫生行政部门数据库中的信息进行汇总,并上报至卫生部数据库。 第三章 事件调查处理 第十四条 发生医疗质量安全事件或者疑似医疗质量安全事件的医疗机构应当积极采取措施,避免、减少医疗质量安全事件可能引起的不良后果,同时做好事件调查处理工作,认真查找事件的性质、原因,制定并落实有针对性的改进措施。 第十五条 有关卫生行政部门应当对医疗机构的医疗质量安全事件或者疑似医疗质量安全事件调查处理工作进行指导,必要时可组织专家开展事件的调查处理,并按照规定及时向上级卫生行政部门报告调查处理结果。 第十六条 对于涉及医疗事故争议的医疗质量安全事件,应当按照《医疗事故处理条例》的相关规定处理。 第四章 监督管理 第十七条 各级卫生行政部门应当建立医疗质量安全事件信息管理制度,健全医疗质量安全事件处置预案,督促辖区内医疗机构及时、完整、准确报告医疗质量安全事件信息,及时掌握并妥善处理医疗质量安全事件。 第十八条 各级卫生行政部门应当定期统计分析医疗质量安全事件信息,及时向下级卫生行政部门和医疗机构反馈,加强医疗质量安全管理指导工作。 第十九条 各级卫生行政部门应当将医疗质量安全事件信息报告情况作为重要指标纳入医疗机构等级评审和医院评优的指标体系。 第二十条 二级以上医院应当健全医疗质量管理委员会组织,建立医疗质量安全事件审评制度,针对医疗质量安全事件查找本单位在医疗质量安全管理上存在的漏洞和薄弱环节,切实加以改进,并按照规定报告改进情况。 第二十一条 对于健全医疗质量安全事件报告制度,准确上报医疗质量安全事件信息,调查处理及时,整改有力,医疗质量安全水平有显著提高的医疗机构,各级卫生行政部门可予表扬和奖励。 对瞒报、漏报、谎报、缓报医疗质量安全事件信息或对医疗质量安全事件处置不力,造成严重后果的医疗机构,各级卫生行政部门应当依法处理相关责任人,并予以通报。 第二十二条 卫生行政部门的工作人员违反本规定,利用职务便利收受他人财物或者其他利益,滥用职权,玩忽职守,未及时、认真核对医疗机构上报信息的,或者发现违法行为不予查处,造成严重后果的,依法给予行政处分;构成犯罪的,依法追究刑事责任。 第五章 附则 第二十三条 本规定所称医疗质量安全事件不包括药品不良反应及预防接种异常反应事件。有关药品不良反应及预防接种异常反应事件报告,按照相关规定执行。 第二十四条 本规定所称卫生行政部门对医疗质量安全事件信息的核对,是指卫生行政部门对医疗质量安全事件信息及时性、完整性的核对,不涉及事件性质、原因、责任等。 第二十五条 本规定由卫生部负责解释。 第二十六条 本规定自2011年4月1日起施行。《重大医疗过失行为和医疗事故报告制度的规定》(卫医发〔2002〕206号)同时废止。
展开阅读全文

开通  VIP会员、SVIP会员  优惠大
下载10份以上建议开通VIP会员
下载20份以上建议开通SVIP会员


开通VIP      成为共赢上传

当前位置:首页 > 应用文书 > 通知/申请

移动网页_全站_页脚广告1

关于我们      便捷服务       自信AI       AI导航        抽奖活动

©2010-2025 宁波自信网络信息技术有限公司  版权所有

客服电话:0574-28810668  投诉电话:18658249818

gongan.png浙公网安备33021202000488号   

icp.png浙ICP备2021020529号-1  |  浙B2-20240490  

关注我们 :微信公众号    抖音    微博    LOFTER 

客服