收藏 分销(赏)

微机原理与接口技术期中试卷B.doc

上传人:a199****6536 文档编号:4129836 上传时间:2024-07-31 格式:DOC 页数:5 大小:86.54KB 下载积分:6 金币
下载 相关 举报
微机原理与接口技术期中试卷B.doc_第1页
第1页 / 共5页
微机原理与接口技术期中试卷B.doc_第2页
第2页 / 共5页


点击查看更多>>
资源描述
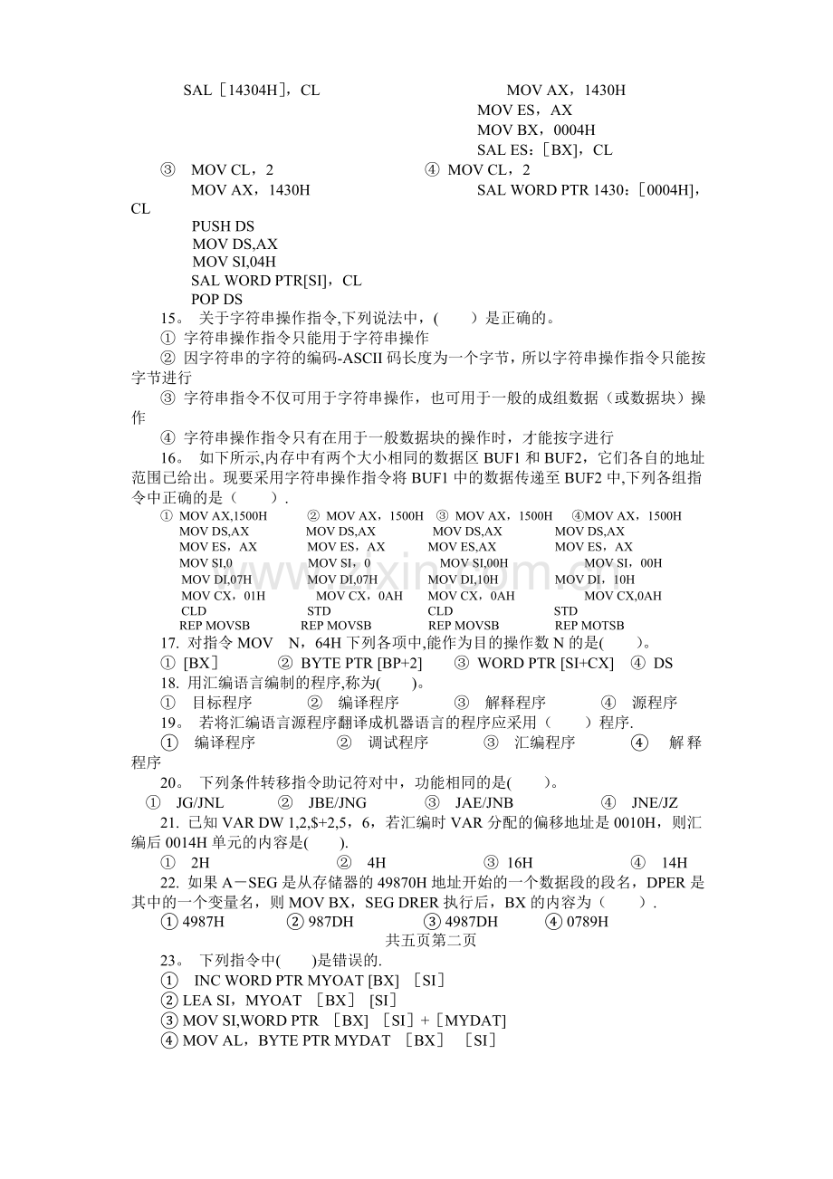
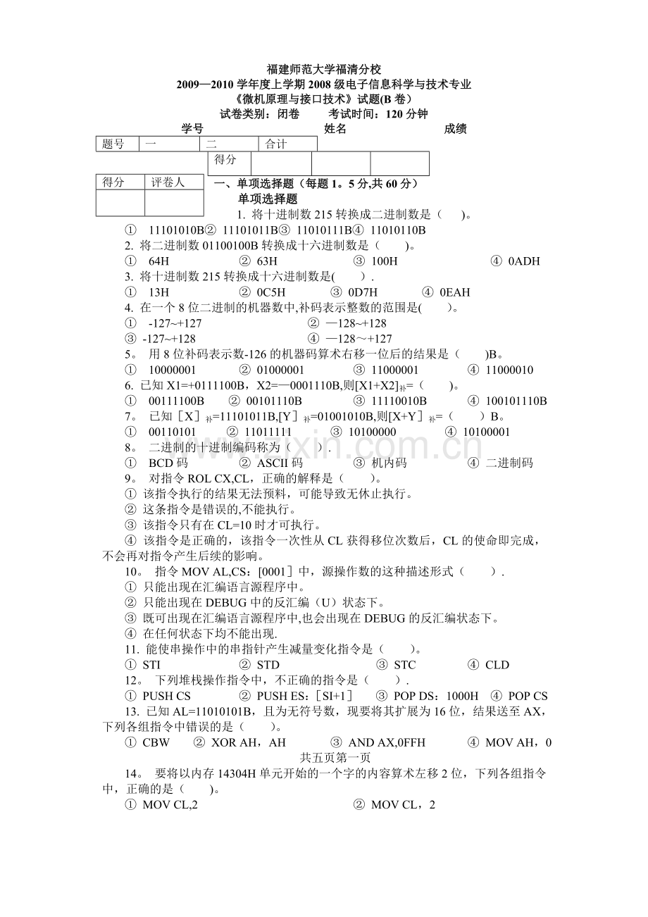
福建师范大学福清分校 2009—2010学年度上学期2008级电子信息科学与技术专业 《微机原理与接口技术》试题(B卷) 试卷类别:闭卷 考试时间:120分钟 学号 姓名 成绩 题号 一 二 合计 得分 得分 评卷人 一、单项选择题(每题1。5分,共60分) 单项选择题 1. 将十进制数215转换成二进制数是( )。 ① 11101010B② 11101011B③ 11010111B④ 11010110B 2. 将二进制数01100100B转换成十六进制数是( )。 ① 64H ② 63H ③ 100H ④ 0ADH 3. 将十进制数215转换成十六进制数是( ). ① 13H ② 0C5H ③ 0D7H ④ 0EAH 4. 在一个8位二进制的机器数中,补码表示整数的范围是( )。 ① -127~+127 ② —128~+128 ③ -127~+128 ④ —128~+127 5。 用8位补码表示数-126的机器码算术右移一位后的结果是( )B。 ① 10000001 ② 01000001 ③ 11000001 ④ 11000010 6. 已知X1=+0111100B,X2=—0001110B,则[X1+X2]补=( )。 ① 00111100B ② 00101110B ③ 11110010B ④ 100101110B 7。 已知[X]补=11101011B,[Y]补=01001010B,则[X+Y]补=( )B。 ① 00110101 ② 11011111 ③ 10100000 ④ 10100001 8。 二进制的十进制编码称为( ). ① BCD码 ② ASCII码 ③ 机内码 ④ 二进制码 9。 对指令ROL CX,CL,正确的解释是( )。 ① 该指令执行的结果无法预料,可能导致无休止执行。 ② 这条指令是错误的,不能执行。 ③ 该指令只有在CL=10时才可执行。 ④ 该指令是正确的,该指令一次性从CL获得移位次数后,CL的使命即完成,不会再对指令产生后续的影响。 10。 指令MOV AL,CS:[0001]中,源操作数的这种描述形式( ). ① 只能出现在汇编语言源程序中。 ② 只能出现在DEBUG中的反汇编(U)状态下。 ③ 既可出现在汇编语言源程序中,也会出现在DEBUG的反汇编状态下。 ④ 在任何状态下均不能出现. 11. 能使串操作中的串指针产生减量变化指令是( )。 ① STI ② STD ③ STC ④ CLD 12。 下列堆栈操作指令中,不正确的指令是( ). ① PUSH CS ② PUSH ES:[SI+1] ③ POP DS:1000H ④ POP CS 13. 已知AL=11010101B,且为无符号数,现要将其扩展为16位,结果送至AX,下列各组指令中错误的是( )。 ① CBW ② XOR AH,AH ③ AND AX,0FFH ④ MOV AH,0 共五页第一页 14。 要将以内存14304H单元开始的一个字的内容算术左移2位,下列各组指令中,正确的是( )。 ① MOV CL,2 ② MOV CL,2 SAL[14304H],CL MOV AX,1430H MOV ES,AX MOV BX,0004H SAL ES:[BX],CL ③ MOV CL,2 ④ MOV CL,2 MOV AX,1430H SAL WORD PTR 1430:[0004H],CL PUSH DS MOV DS,AX MOV SI,04H SAL WORD PTR[SI],CL POP DS 15。 关于字符串操作指令,下列说法中,( )是正确的。 ① 字符串操作指令只能用于字符串操作 ② 因字符串的字符的编码-ASCII码长度为一个字节,所以字符串操作指令只能按字节进行 ③ 字符串指令不仅可用于字符串操作,也可用于一般的成组数据(或数据块)操作 ④ 字符串操作指令只有在用于一般数据块的操作时,才能按字进行 16。 如下所示,内存中有两个大小相同的数据区BUF1和BUF2,它们各自的地址范围已给出。现要采用字符串操作指令将BUF1中的数据传递至BUF2中,下列各组指令中正确的是( ). ① MOV AX,1500H ② MOV AX,1500H ③ MOV AX,1500H ④MOV AX,1500H MOV DS,AX MOV DS,AX MOV DS,AX MOV DS,AX MOV ES,AX MOV ES,AX MOV ES,AX MOV ES,AX MOV SI,0 MOV SI,0 MOV SI,00H MOV SI,00H MOV DI,07H MOV DI,07H MOV DI,10H MOV DI,10H MOV CX,01H MOV CX,0AH MOV CX,0AH MOV CX,0AH CLD STD CLD STD REP MOVSB REP MOVSB REP MOVSB REP MOTSB 17. 对指令MOV N,64H下列各项中,能作为目的操作数N的是( )。 ① [BX] ② BYTE PTR [BP+2] ③ WORD PTR [SI+CX] ④ DS 18. 用汇编语言编制的程序,称为( )。 ① 目标程序 ② 编译程序 ③ 解释程序 ④ 源程序 19。 若将汇编语言源程序翻译成机器语言的程序应采用( )程序. ① 编译程序 ② 调试程序 ③ 汇编程序 ④ 解释程序 20。 下列条件转移指令助记符对中,功能相同的是( )。 ① JG/JNL ② JBE/JNG ③ JAE/JNB ④ JNE/JZ 21. 已知VAR DW 1,2,$+2,5,6,若汇编时VAR分配的偏移地址是0010H,则汇编后0014H单元的内容是( ). ① 2H ② 4H ③ 16H ④ 14H 22. 如果A-SEG是从存储器的49870H地址开始的一个数据段的段名,DPER是其中的一个变量名,则MOV BX,SEG DRER执行后,BX的内容为( ). ① 4987H ② 987DH ③ 4987DH ④ 0789H 共五页第二页 23。 下列指令中( )是错误的. ① INC WORD PTR MYOAT [BX] [SI] ② LEA SI,MYOAT [BX] [SI] ③ MOV SI,WORD PTR [BX] [SI]+[MYDAT] ④ MOV AL,BYTE PTR MYDAT [BX] [SI] 24。 执行数据段位于的B000H:BFFFH,则DS寄存器的内容为( ). ① B000H ② 0B0000H ③ 0FFECH ④ 0BFFFFH 25. 已知数组ARRAY定义如下 ARRAY DW 1,2,3,4,5,6,7; ADDR DW?; 则将数组ARRAY的长度存入CX寄存器的指令是( ). ① MOV CX,ADDR—ARRAY② MOV CX, (ADDR-ARRAY)/2 ③ MOV CX,$-ARRAY ④ MOV CX, (S—ARRAY)/2 26。 若A=5,B=5H指令MOV AX,(A AND B) OR (A XOR B)经汇编执行后,AX的值为( )。 ① 0005H ② 0000H ③ 000FH ④ 0055H 27。 若M=20H,N=30H,L=40H则指令MOV BX,(M AND N) OR NOT L执行后,BX的内容为( )。 ① 20H ② 30H ③ 40H ④ 以上答案都不对 28。 指令JMP SHORT TAG转向地址TAG必须是在它的下一条指令地址的( )字节范围内. ① —128~+127 ② 0~255 ③ —32768 ~+32767 ④ 0~65535 29.不能把3137H存入一个存储器字中的数据定义方式是( )。 ① DW 3137H② DB 37H,31H ③ DB ‘17’④ DW ‘17’ 30. 已知数据定义为:MESS DW 55,7,欲将其中的55取入BX寄存器,则( )指令可达此目的. ① LEA BX, MESS ② MOV BX,OFFSET MESS ③ MOVBX, MESS ④ MOV MESS, BX 31。 对下面的四条等值语句 C1 EQU 1000 C2 EQU 1 C3 EQU 30000 C4 EQU 36000 正确的指令是( )。 ① ADD AL, C1—C2 ② MOV AX, C1—C2 ③ SUB BX, C4-C2 ④ SUB AL,C4—C3-C1 32。 对于下面的数据定义 FIRST DW 1,2,3,5 SECOND DB 1,2,3,5 正确的语句是( )。 ① MOV SECOND+2,BYTE PTR FIRST+2② MOV AX, SECOND+1 ③ MOV BL, FIRST+2 ④ MOV CX, WORD PTR SECOND+2 33. 对于子程序的定义,正确的是( ). ① ABC_PROC PROC ② PROC ABC_PROC ABC_PROC ENDP ENDP ABC_PROC ③ ABC_PROC PROC ④ ABC PROC_PROC ENDP ENDP ABC_PROC 共五页第三页 34. 对于段的定义,正确的是( )。 ① SEGMENT PARA PUBLIC ‘CODE’ ② ABC SEGMENT ENDS ABC ENDS ③ ABC SEGMENT ④ ABC SEG ENDS ABC ENDS 35. 要求定义一个内容为“HELLO SIR"并回车换行的字符变量STR,应使用( )语句。 ① STR DB ‘HELLO SIR’,0DH,0AH ② STR DB HELLO SIR, 0DH,0AH ③ STR DB ‘HELLO SIR,0DH, 0AH’④ STR DB’HELLO SIR’,'0DH’,'0AH’ 36。 定义语句ARR DB 2 DUP(0,1,?)与( )语句。 ① ARR DB 0,1,?,0,1,? ② ARR DB 2,0,1,? ③ ARR DB 2,0,1,?,2,0,1④ ARR DB 0,1,?,2,0,1,? 37. 设OP1,OP2是已经用DB定义的变量,则正确的语句是( )。 ① CMP OP1,25 ② CMP OP1,OP2 ③ CMP AX,OP1 ④ 以上答案均不对 38. 下列的操作表达方式,正确的是( )。 ① DATA-SEG SEG ② SEGMENT ‘CODE' ③ MYDATASEGMENT/DATA ④ 以上表达方式均不对 ENDS 39. 在下列表达方式中,正确的是( )。 ① PUSH WORD PTR 100H [BX+SI—50H] ② ADD BX, OFFSET A (A为变量) ③ ADD WORD PTR[SI],SI ④ 以上都是正确的 40。 汇编程序中语句DATA DB 10H的含义是( )。 ① 用DATA表示10H ② 定义DATA为变量其初值为10H ③ 从标号DATA对应的地址起10H个单元被分配 ④ 定义DATA为变量,其地址为0010H 得分 评卷人 二、、计算编程题(第1—5题每题6分,第6题每题10分,总40分) 1将下列十进制数转换为等值的二进制数。 (1)(60)10 (2)(85)10 (3)(0。215)10 (4)(0.705)10 2将下列二进制数转换为等值的十进制数. (1)(110011)2 (2)(101011)2 (3)(0。1011)2 (4)(101。111)2 共五页第四页 3设字长为8位,写出下列数的原码、反码和补码. (1)8 (2)(—18) (3)(—22) (4)(30) 4分别指出下列4条语句的错误 MOV [SI],34H MOV 45H,AX INC 12 MOV [BX],[SI+BP+BUF] 5。简述堆栈的性质:如果SS=9B9FH,SP=200H,连续执行两条PUSH指令后,栈顶的的物理地址是多少?SS和SP值如何?再执行一条POP指令后,栈顶的物理地址又是多少?SS和SP值又是多少? 初始值 连续执行两条PUSH指令后 再执行一条POP指令后 SS 9B9FH SP 200H 物理地址 PA 6有关寄存器的内容如下: DS=2000H,SS=1000H,BX=0BBH,BP=02H,SI=0100H,DI=0200H,(200BBH)=1AH, (201BBH)=34H, (200CCH)=68H, (10202H)=78H, (10203H)=67H, (21200H)=2AH, (21201H)=4CH, (21202H)=0B7H, (201CCH)=56H, (201BCH)=89H, (200BCH)=23H,在下表写出指令中源操作数 的那寻址方式及AX和内容。 指令 源操作数寻址方式 AX内容 MOV AX,1200H MOV AX,BX MOV AX,[1200H] MOV AX,[BX] MOV AX,[BX+11H] MOV AX,[BX+SI] MOV AX,[BX+SI+11H] MOV AX,[BP+DI] 共五页第五页
展开阅读全文

开通  VIP会员、SVIP会员  优惠大
下载10份以上建议开通VIP会员
下载20份以上建议开通SVIP会员


开通VIP      成为共赢上传

当前位置:首页 > 教育专区 > 其他

移动网页_全站_页脚广告1

关于我们      便捷服务       自信AI       AI导航        抽奖活动

©2010-2026 宁波自信网络信息技术有限公司  版权所有

客服电话:0574-28810668  投诉电话:18658249818

gongan.png浙公网安备33021202000488号   

icp.png浙ICP备2021020529号-1  |  浙B2-20240490  

关注我们 :微信公众号    抖音    微博    LOFTER 

客服