收藏 分销(赏)

擎天软件生产企业出口退税简明流程.doc

上传人:快乐****生活 文档编号:4119218 上传时间:2024-07-30 格式:DOC 页数:2 大小:36.54KB 下载积分:5 金币
下载 相关 举报
擎天软件生产企业出口退税简明流程.doc_第1页
第1页 / 共2页
擎天软件生产企业出口退税简明流程.doc_第2页
第2页 / 共2页
本文档共2页,全文阅读请下载到手机保存,查看更方便
资源描述
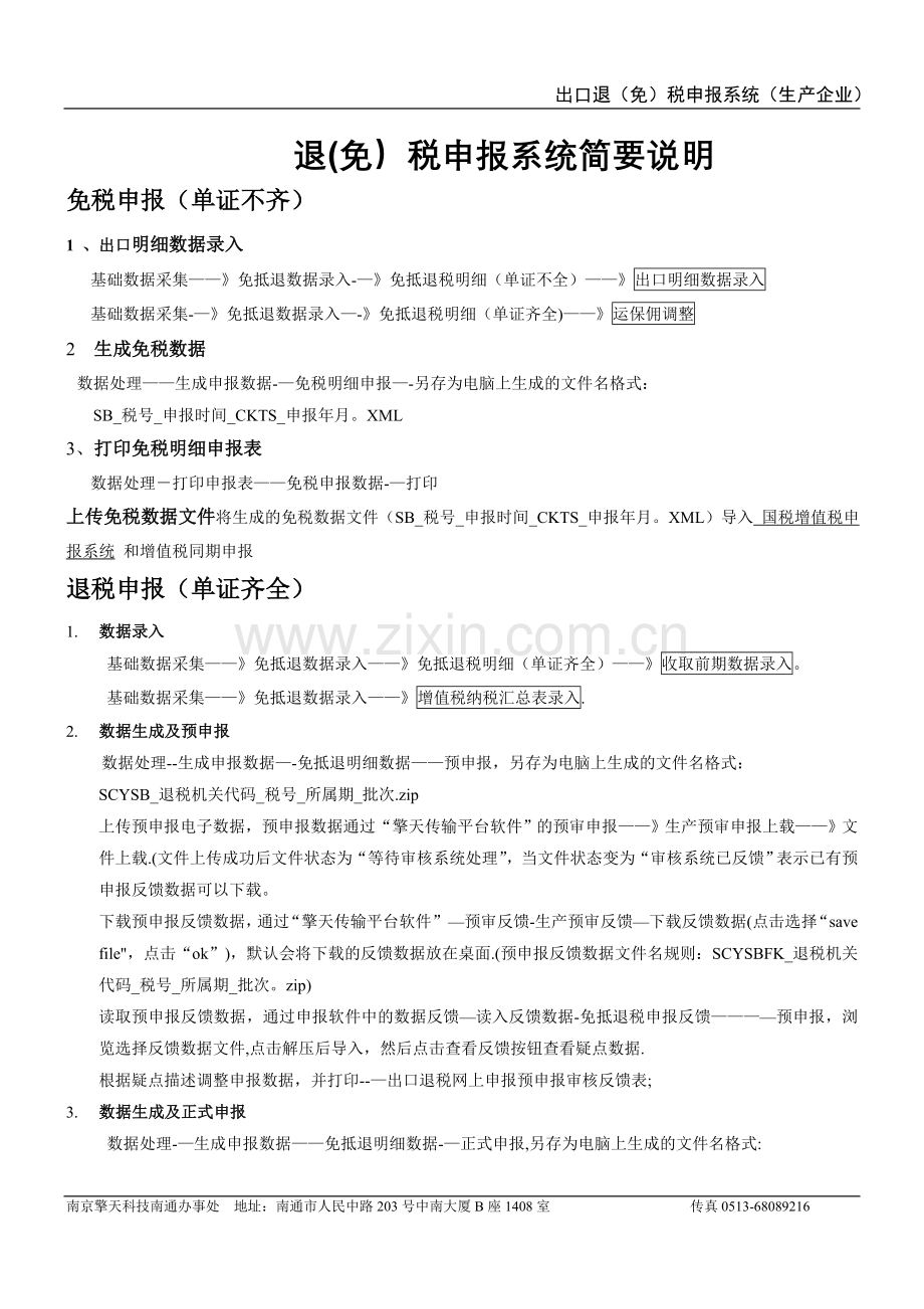
出口退(免)税申报系统(生产企业) 退(免)税申报系统简要说明 免税申报(单证不齐) 1 、出口明细数据录入 基础数据采集——》免抵退数据录入-—》免抵退税明细(单证不全)——》出口明细数据录入 基础数据采集-—》免抵退数据录入—-》免抵退税明细(单证齐全)——》运保佣调整 2 生成免税数据 数据处理——生成申报数据-—免税明细申报—-另存为电脑上生成的文件名格式: SB_税号_申报时间_CKTS_申报年月。XML 3、 打印免税明细申报表 数据处理-打印申报表——免税申报数据-—打印 上传免税数据文件将生成的免税数据文件(SB_税号_申报时间_CKTS_申报年月。XML)导入 国税增值税申报系统 和增值税同期申报 退税申报(单证齐全) 1. 数据录入 基础数据采集——》免抵退数据录入——》免抵退税明细(单证齐全)——》收取前期数据录入。 基础数据采集——》免抵退数据录入——》增值税纳税汇总表录入. 2. 数据生成及预申报 数据处理--生成申报数据—-免抵退明细数据——预申报,另存为电脑上生成的文件名格式: SCYSB_退税机关代码_税号_所属期_批次.zip 上传预申报电子数据,预申报数据通过“擎天传输平台软件”的预审申报——》生产预审申报上载——》文件上载.(文件上传成功后文件状态为“等待审核系统处理”,当文件状态变为“审核系统已反馈”表示已有预申报反馈数据可以下载。 下载预申报反馈数据,通过“擎天传输平台软件”—预审反馈-生产预审反馈—下载反馈数据(点击选择“save file",点击“ok”),默认会将下载的反馈数据放在桌面.(预申报反馈数据文件名规则:SCYSBFK_退税机关代码_税号_所属期_批次。zip) 读取预申报反馈数据,通过申报软件中的数据反馈—读入反馈数据-免抵退税申报反馈————预申报,浏览选择反馈数据文件,点击解压后导入,然后点击查看反馈按钮查看疑点数据. 根据疑点描述调整申报数据,并打印--—出口退税网上申报预申报审核反馈表; 3. 数据生成及正式申报 数据处理-—生成申报数据——免抵退明细数据-—正式申报,另存为电脑上生成的文件名格式: SCZSSB_退税机关代码_税号_所属期_批次.zip 上传正式申报数据,正式申报数据通过“擎天传输平台软件"的正审申报——》生产正审申报上载—-》文件上载。(文件上传成功后文件状态为“待审核系统读取",当文件状态变为“已读入审核软件,待审核"表示已有回执文件可以下载。 下载正式回执打印-—在擎天传输平台的正审申报-生产正审申报上载,将已经上传的正式申报文件的复选框打上勾,在当前界面的下方可以看到“回执文件:SCZSSB_退税机关代码_纳税人识别号_所属期_批次_HZ。PDF”,点击pdf可以下载,下载后打印出—-——出口退税网上申报正式申报成功回执; 4. 报表打印 数据处理--打印申报表—-免抵退税申报数据, (1)《生产企业出口货物免抵退税申报(审批)汇总表》; (2)《生产企业出口货物免抵退税申报汇总表附表》; (3)《生产企业出口货物免、抵、退税申报明细表(单证不齐)》; (4)《生产企业出口货物免、抵、退税申报明细表(单证齐全)》; 5. 资料装订,并将打印出的4张表格和正式反馈回执文件,疑点表随同相关资料送往税务局. 南京擎天科技南通办事处 地址:南通市人民中路203号中南大厦B座1408室 传真0513-68089216
展开阅读全文

开通  VIP会员、SVIP会员  优惠大
下载10份以上建议开通VIP会员
下载20份以上建议开通SVIP会员


开通VIP      成为共赢上传

当前位置:首页 > 包罗万象 > 大杂烩

移动网页_全站_页脚广告1

关于我们      便捷服务       自信AI       AI导航        抽奖活动

©2010-2025 宁波自信网络信息技术有限公司  版权所有

客服电话:0574-28810668  投诉电话:18658249818

gongan.png浙公网安备33021202000488号   

icp.png浙ICP备2021020529号-1  |  浙B2-20240490  

关注我们 :微信公众号    抖音    微博    LOFTER 

客服