收藏 分销(赏)

幼儿园园长、保教主任、后勤主任一日工作流程及内容(1).doc

上传人:人****来 文档编号:4045422 上传时间:2024-07-26 格式:DOC 页数:5 大小:41.04KB 下载积分:6 金币
下载 相关 举报
幼儿园园长、保教主任、后勤主任一日工作流程及内容(1).doc_第1页
第1页 / 共5页
幼儿园园长、保教主任、后勤主任一日工作流程及内容(1).doc_第2页
第2页 / 共5页


点击查看更多>>
资源描述
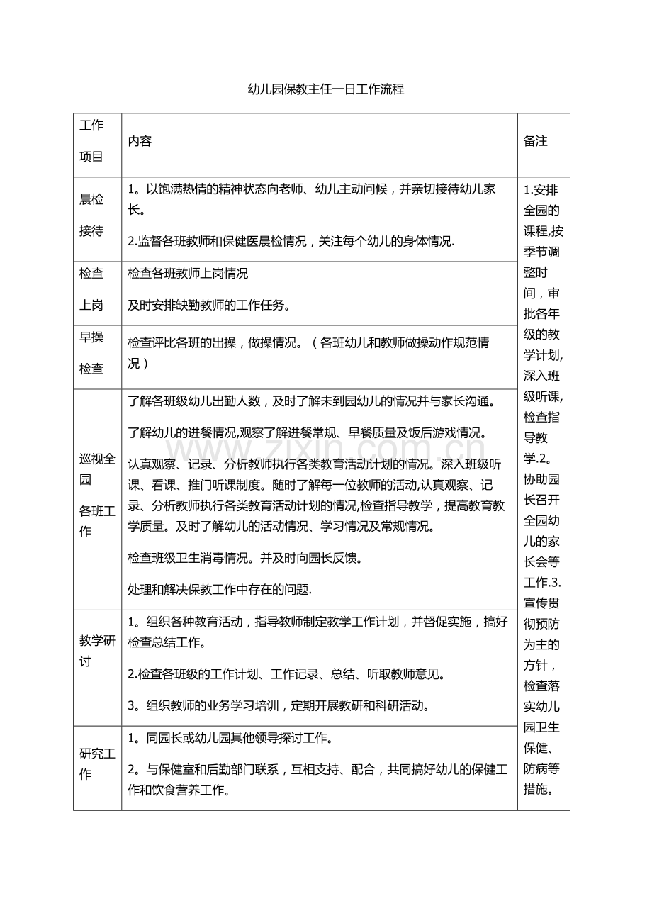
幼儿园园长一日工作流程 工作项目 内容 备注 晨检接待 以饱满热情的精神状态向老师、幼儿主动问候,并亲切接待幼儿家长。 监督各班教师和保健医晨检情况,关注每个幼儿的身体情况. 1做好全园教职工的思想政治工作,关心她们工作、生活和健康,组织政治和业务学习培训,提高全园教职工整体素质和工作积极性。 组织指导家长工作与社区联系并搞好合作. 制定人员编制,负责员工的聘任、调配、晋升、奖惩等工作. 巡视全园 各项工作 1。班上生活管理:了解各班级常规,幼儿生活习惯的培养等。 2.卫生保健管理:抓好卫生保健及膳食管理工作. 3。活动:深入班级听课、看课,落实园长巡堂、推门听课制度。随时了解每一位教师的活动,认真观察、记录、分析教师执行各类教育活动计划的情况。及时了解幼儿的活动情况、学习情况及常规情况. 4.负责制定招生方案,查看新入园幼儿情况,协助班上做好新生家长接待工作。 研究工作 同幼儿园其他领导探讨工作。 制定、审查 工作计划 1.负责制订和本园工作计划和总结. 2。审查各班学期、周计划的制订,并提出修改意见. 3。定期召开园务会,深入第一线检查各项工作实施情况 其他工作 1.管理好学校的各项开支。 2.检查园内安全设施。 3。检查教师的工作规范. 4。招聘工作。5.负责召开家长会,听取家长的意见和要求,争取家长对幼儿园工作的支持. 接待家长 接待家长,解决一些突发事情。以及幼儿离园情况。 幼儿园安全卫生检查。 幼儿园保教主任一日工作流程 工作 项目 内容 备注 晨检 接待 1。以饱满热情的精神状态向老师、幼儿主动问候,并亲切接待幼儿家长。 2.监督各班教师和保健医晨检情况,关注每个幼儿的身体情况. 1.安排全园的课程,按季节调整时间,审批各年级的教学计划,深入班级听课,检查指导教学.2。协助园长召开全园幼儿的家长会等工作.3.宣传贯彻预防为主的方针,检查落实幼儿园卫生保健、防病等措施。 4。及时向园长汇报工作和提出建议。 检查 上岗 检查各班教师上岗情况 及时安排缺勤教师的工作任务。 早操 检查 检查评比各班的出操,做操情况。(各班幼儿和教师做操动作规范情况) 巡视全园 各班工作 了解各班级幼儿出勤人数,及时了解未到园幼儿的情况并与家长沟通。 了解幼儿的进餐情况,观察了解进餐常规、早餐质量及饭后游戏情况。 认真观察、记录、分析教师执行各类教育活动计划的情况。深入班级听课、看课、推门听课制度。随时了解每一位教师的活动,认真观察、记录、分析教师执行各类教育活动计划的情况,检查指导教学,提高教育教学质量。及时了解幼儿的活动情况、学习情况及常规情况。 检查班级卫生消毒情况。并及时向园长反馈。 处理和解决保教工作中存在的问题. 教学研讨 1。组织各种教育活动,指导教师制定教学工作计划,并督促实施,搞好检查总结工作。 2.检查各班级的工作计划、工作记录、总结、听取教师意见。 3。组织教师的业务学习培训,定期开展教研和科研活动。 研究工作 1。同园长或幼儿园其他领导探讨工作。 2。与保健室和后勤部门联系,互相支持、配合,共同搞好幼儿的保健工作和饮食营养工作。 巡视午睡 1.巡视,了解各班午睡起床环节和常规培养情况。 2。巡视值班教师的工作情况。 各班巡视 同上 其他工作 不断学习、不断提高自己的工作能力.有目的地收集和分析本市、区和外省市幼教改革信息,促进本园教改工作。 做好教材教具的计划、购买和分配,并负责或指导资料员保管好教材、教具、服装等。 协助园长编写家长通知、园内通知等其他文件. 协助园长做好幼儿园教职工思想工作,最大限度的调动他们的工作积极性,并及时处理解决好教工及家长和幼儿中出现的问题。 做好新生招生工作和分班调班工作、幼儿注册登记和学籍管理工作。 接待家长 接待家长,解决一些突发事情。 离园检查 1。检查班车接送工作. 2.幼儿统计表填写,检查幼儿安全接送乘车表并签字。 3.幼儿园安全卫生检查。 幼儿园后勤主任一日工作流程 工作项目 内容 备注 晨检接待 1。以饱满热情的精神状态向老师、幼儿主动问候,并亲切接待幼儿家长。 2.监督各班教师和保健医晨检情况,关注每个幼儿的身体情况。 抓好园内卫生保健和膳食营养管理工作。 积极配合幼儿园其他工作,为教育教学服务。及时向园长汇报工作和提出建议。 检查上岗 1。检查后勤人员上岗情况 2。及时安排缺勤人员的工作任务。 全园巡查 检查当日卫生保健工作。 全园消毒卫生工作. 检查园舍、设备设施、消防器材、活动器械的安全,发现问题及时维修,确保师生安全。 食堂管理 检查厨房卫生情况。 检查饮食、饮水卫生。 抓好厨房的营养卫生监督,做好食物检验。 检查幼儿和教职工的伙食,定期倾听家长、保教人员对后期工作的意见,并及时改进。 定期检查营养测算,保证幼儿各种营养平衡,杜绝食物中毒,控制伙食费专款专用,做到科学配膳、合理开支。 物品管理 管理好园内财产、设备,档案,督促做好财产的清理、调整和登记工作. 物品的登记、报废和领、借。 费用管理 1。定期向家长公布幼儿伙食费用. 2.负责财会工作,管好用好幼儿园经费,定期向园长汇报经费的收、支情况。按时上报各种报表. 其他工作 1。不断学习、不断提高自己的工作能力。 2。有计划的采购园内设备、办公用品、清洁用品等。 3。安全工作的检查,经常检查大型玩具及电器等,及时改善、维修全园设备,消除不安全隐患。 4.幼儿园安全检查. 6.协助园长做好幼儿园的园舍维修、水电供应、卫生设施、仓库管理等项工作。 接待家长 接待家长,解决一些突发事情。以及幼儿离园情况。 卫生工作 督促后勤人员做好包干区清洁卫生工作,定期检查评比。
展开阅读全文

开通  VIP会员、SVIP会员  优惠大
下载10份以上建议开通VIP会员
下载20份以上建议开通SVIP会员


开通VIP      成为共赢上传

当前位置:首页 > 教育专区 > 其他

移动网页_全站_页脚广告1

关于我们      便捷服务       自信AI       AI导航        抽奖活动

©2010-2025 宁波自信网络信息技术有限公司  版权所有

客服电话:0574-28810668  投诉电话:18658249818

gongan.png浙公网安备33021202000488号   

icp.png浙ICP备2021020529号-1  |  浙B2-20240490  

关注我们 :微信公众号    抖音    微博    LOFTER 

客服