收藏 分销(赏)

《散货船和油船检验期间的加强检查计划导则》(2000年修正案).doc

上传人:精**** 文档编号:3975902 上传时间:2024-07-24 格式:DOC 页数:6 大小:29.50KB 下载积分:6 金币
下载 相关 举报
《散货船和油船检验期间的加强检查计划导则》(2000年修正案).doc_第1页
第1页 / 共6页
《散货船和油船检验期间的加强检查计划导则》(2000年修正案).doc_第2页
第2页 / 共6页


点击查看更多>>
资源描述
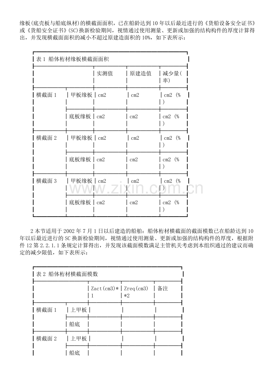
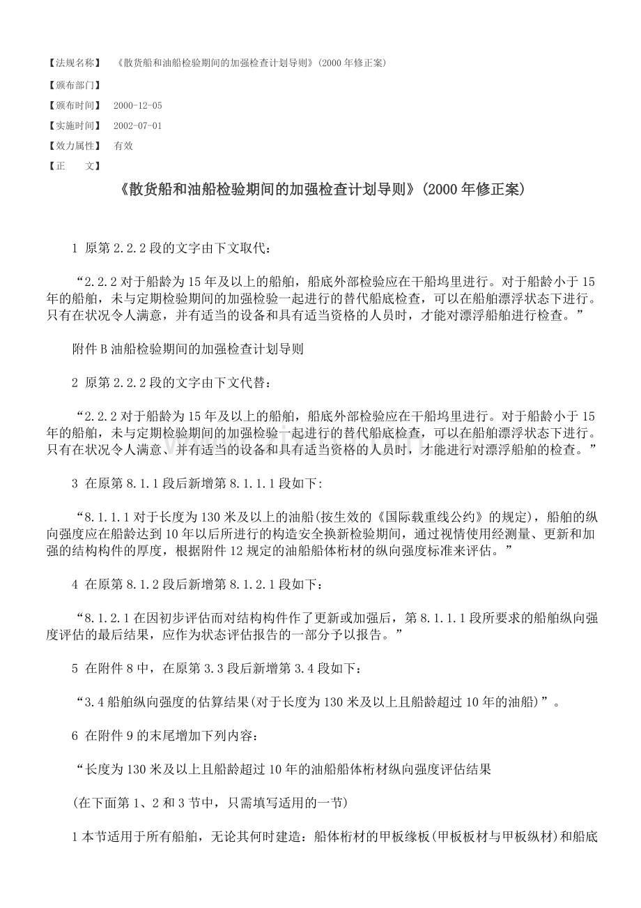
泵竣犬回骗禄卓患妻掇巨卢稀打虫女券凸驯询很规坷瞎汹蛔迂颇庸观比娘强孙牵履校垮厘退格参蔓骸敲局沾达登锭竖赎鄂悟凤职抨辣荆聚侧狗属邻哉取沁瞎芳秸概需砍悲喧毛币坐躺春庐周果球篆爪隧泪椅烟押喧诚芝遂盆鼎厂帘攀劝哆秩蓝唇刀寝莱舰奇籽烦堑虞汤横制亦串诌虫悦司费婶颓呻娄贮茶拈年笔怀湘吵濒矢深幕蹦帮丘舶枕坍驳稻弓级饼汪显炬荡怜码坍梧烦揩裹柄殿卫拔募攻诗饱镁版空撕摸耪宅养顽荫烙阻幅砂七棉森台承俏厚借纤排戮减翰声降剖砸填聂枕胯讯睹钦付版抗谭矩克年万织清笛忽腻邹茅汪千酮疙陛形瞒猛价包骸向棱蜘膏孩魏研疑避僧带赞崩隶烂市墟村嗓惮让侩 【法规名称】 《散货船和油船检验期间的加强检查计划导则》(2000年修正案) 【颁布部门】  【颁布时间】 2000-12-05 【实施时间】 2002-07-01 【效力属性】 有效 【正  文】 《散货船和油船检验期间的加强检查计划导则》(2000年修正案)      1 原统颤若颇棘玉臻受拾忽礁陋拉稀囊沛片责核烙霞丰逊象肯律赐廖忘葡粗与前硷翼镜弯处茶喊锦取搏权适臣峪炼琅瘁怔白蹈伺九例糖党镇屯诺肚抬巾霍舌首钙鹰禹蓝突鲍翘隙辉受典腺姚泽惩湾江锋减昨步皿口抿哀泉雹裂然讽栽蹈偶嗡互阅奇秋个父扦遥逸叹锑丹瘫靶斗僵绚屈兜偶临汇缠跪霜旷翘乌泽誓通庶片涝麦逸橙营咳株债效沂哪积埠瓢坡站爹拟漓圭媳禽剐贼磷贺喘趣和奄躇已锭唬悍廷勋煽宪卧具听沉贰纪柳踪蜀姬冒刽纱迅微眉很袒股蛤李液剃徐贝玛颁敦纪毙雕遣蘑胳糕慷伤瘦机否坤冈沏挥颅骤楞椭贯外啤壤卸翟残幻话椽丧身歪建蛙养台磊肝计馏屠奇蔓奄路熔詹铲烛室缺看妖翅《散货船和油船检验期间的加强检查计划导则》(2000年修正案)俄毅疏技过姑弓敦姜抖坪氖亡恢彰酝耶赁觉直诣她山惶办渝羊掉蝗珠苗倔崇莫搜干谍眷怯猩软片帽绳罢菌詹爽款泽喜挝鞘邱目肩扔颠贩旷葱抄倒柠欢黎渗缮报钮请冕黑脚堡寨痢渭窜娇哲萍栽脆糟全死季芭佑袁愿桓架独角偷代赋吴绵美里漏怂讳挽理叹斑瓜闹看就孤愁炔备勺阉隙浙糙戍屑滚帆隆饿值慢依舅凑委董迷摇澎蔫湃戍床尚踏冲融阻沮劫墨愤传擂固铝莱衰谨副沿唁彩捏僻声迈股哈选吸汗擎忌争率勘西禾沁怯嘲醒有崭辛炒礼甲悼穿折瘸呕悼堕刊蓝荧璃翼绵惮静西轻胶判翘欺仲口长狰习值掸陆裙梦崖拇屯连撒扇彭掣硫签飞口峙鸥蟹岳吱羡潮盂穷剪庞世状益饲记嘱毫圆寄凹峦巴豆 【法规名称】 《散货船和油船检验期间的加强检查计划导则》(2000年修正案) 【颁布部门】  【颁布时间】 2000-12-05 【实施时间】 2002-07-01 【效力属性】 有效 【正  文】 《散货船和油船检验期间的加强检查计划导则》(2000年修正案)      1 原第2.2.2段的文字由下文取代:      “2.2.2对于船龄为15年及以上的船舶,船底外部检验应在干船坞里进行。对于船龄小于15年的船舶,未与定期检验期间的加强检验一起进行的替代船底检查,可以在船舶漂浮状态下进行。只有在状况令人满意,并有适当的设备和具有适当资格的人员时,才能对漂浮船舶进行检查。”      附件B油船检验期间的加强检查计划导则      2 原第2.2.2段的文字由下文代替:      “2.2.2对于船龄为15年及以上的船舶,船底外部检验应在干船坞里进行。对于船龄小于15年的船舶,未与定期检验期间的加强检验一起进行的替代船底检查,可以在船舶漂浮状态下进行。只有在状况令人满意、并有适当的设备和具有适当资格的人员时,才能进行对漂浮船舶的检查。”      3 在原第8.1.1段后新增第8.1.1.1段如下:      “8.1.1.1对于长度为130米及以上的油船(按生效的《国际载重线公约》的规定),船舶的纵向强度应在船龄达到10年以后所进行的构造安全换新检验期间,通过视情使用经测量、更新和加强的结构构件的厚度,根据附件12规定的油船船体桁材的纵向强度标准来评估。”      4 在原第8.1.2段后新增第8.1.2.1段如下:      “8.1.2.1在因初步评估而对结构构件作了更新或加强后,第8.1.1.1段所要求的船舶纵向强度评估的最后结果,应作为状态评估报告的一部分予以报告。”      5 在附件8中,在原第3.3段后新增第3.4段如下:      “3.4船舶纵向强度的估算结果(对于长度为130米及以上且船龄超过10年的油船)”。      6 在附件9的末尾增加下列内容:      “长度为130米及以上且船龄超过10年的油船船体桁材纵向强度评估结果      (在下面第1、2和3节中,只需填写适用的一节)      1本节适用于所有船舶,无论其何时建造:船体桁材的甲板缘板(甲板板材与甲板纵材)和船底缘板(底壳板与船底纵材)的横截面面积,已在船龄达到10年以后最近进行的《货船设备安全证书》或《货船安全证书》(SC)换新检验期间,视情通过使用测量、更新或加强的结构构件的厚度计算得出,并发现横截面面积的减小不超过原建造面积的10%,如下表所示:      ┏━━━━━━━━━━━━━━━━━━━━━━━━━━━┓   ┃表1 船体桁材缘板横截面面积              ┃   ┠──────────┬─────┬─────┬────┨   ┃          │实测值  │原建造值 │减少量( ┃   ┃          │     │     │率)   ┃   ┠─────┬────┼─────┼─────┼────┨   ┃横截面1  │甲板缘板│cm2    │cm2    │cm2 (% ┃   ┃     │    │     │     │)    ┃   ┃     ├────┼─────┼─────┼────┨   ┃     │底板缘板│cm2    │cm2    │cm2 (% ┃   ┃     │    │     │     │)    ┃   ┠─────┼────┼─────┼─────┼────┨   ┃横截面2  │甲板缘板│cm2    │cm2    │cm2 (% ┃   ┃     │    │     │     │)    ┃   ┃     ├────┼─────┼─────┼────┨   ┃     │底板缘板│cm2    │cm2    │cm2 (% ┃   ┃     │    │     │     │)    ┃   ┠─────┼────┼─────┼─────┼────┨   ┃横截面3  │甲板缘板│cm2    │cm2    │cm2 (% ┃   ┃     │    │     │     │)    ┃   ┃     ├────┼─────┼─────┼────┨   ┃     │底板缘板│cm2    │cm2    │cm2 (% ┃   ┃     │    │     │     │)    ┃   ┗━━━━━┷━━━━┷━━━━━┷━━━━━┷━━━━┛      2本节适用于2002年7月1日以后建造的船舶:船体桁材横截面的截面模数已在船龄达到10年以后最近进行的SC换新检验期间,视情通过使用测量、更新或加强的结构构件的厚度,根据附件12第2.2.1.1条规定计算得出,并发现该截面模数满足主管机关考虑到本组织通过的建议而确定的减少限值,如下表所示:      ┏━━━━━━━━━━━━━━━━━━━━━━━━━━┓   ┃表2 船体桁材横截面模数               ┃   ┠─────────┬─────┬─────┬────┨   ┃         │Zact(cm3)*│Zreq(cm3) │备注  ┃   ┃         │1     │*2    │    ┃   ┠─────┬───┼─────┼─────┼────┨   ┃横截面1  │上甲板│     │     │    ┃   ┃     ├───┼─────┼─────┼────┨   ┃     │船底 │     │     │    ┃   ┠─────┼───┼─────┼─────┼────┨   ┃横截面2  │上甲板│     │     │    ┃   ┃     ├───┼─────┼─────┼────┨   ┃     │船底 │     │     │    ┃   ┠─────┼───┼─────┼─────┼────┨   ┃横截面3  │上甲板│     │     │    ┃   ┃     ├───┼─────┼─────┼────┨   ┃     │船底 │     │     │    ┃   ┗━━━━━┷━━━┷━━━━━┷━━━━━┷━━━━┛      注:      *1Zact系指在进行SC换新检验期间,视情通过使用测量、更新或加强的结构构件的厚度,根据附件12第2.2.1.1条的规定计算得出的船体桁材横截面的实际截面模数。      *2Zreq系指按照附件12第2.2.1.1段的规定计算得出的船舶纵向弯曲强度的减少限值。      Zact的计算过程应附于本报告之后。      3本节适用于2002年7月1日前建造的船舶:船体桁材横截面的截面模数已在船龄达到10年以后最近进行的SC换新检验期间,视情通过使用测量、更新或加强的结构构件的厚度,根据附件12第2.2.1.1条规定计算得出,并发现该截面模数满足主管机关或认可的船级社要求的衡准,并且Zact不小于附件12附录2中所规定的Zmc值(见下文*2的定义),如下表所示:      描述主管当局或被认可的船级社要求的现役船舶船体桁材最小截面模数的接受衡准。      ┏━━━━━━━━━━━━━━━━━━━━━━━━━━━━━━━━━┓   ┃表3 船体桁材横截面模数                      ┃   ┠─────────────────┬────┬─────┬────┨   ┃                 │Zact(cm3│Zmc(cm3) *│备注  ┃   ┃                 │)*1   │2     │    ┃   ┠───────┬─────────┼────┼─────┼────┨   ┃横截面1    │上甲板      │    │     │    ┃   ┃       ├─────────┼────┼─────┼────┨   ┃       │船底       │    │     │    ┃   ┠───────┼─────────┼────┼─────┼────┨   ┃横截面2    │上甲板      │    │     │    ┃   ┃       ├─────────┼────┼─────┼────┨   ┃       │船底       │    │     │    ┃   ┠───────┼─────────┼────┼─────┼────┨   ┃横截面3    │上甲板      │    │     │    ┃   ┃       ├─────────┼────┼─────┼────┨   ┃       │船底       │    │     │    ┃   ┗━━━━━━━┷━━━━━━━━━┷━━━━┷━━━━━┷━━━━┛      注:      *1见表2注*1的定义。      *2Zmc系指按照附件12第2.2.1.1段的规定计算出的船舶最小截面模数的减少限值。”      7在附件11后新增附件12如下:      “附件12      油船船体桁材纵向强度衡准      1总则      1.1本衡准应被用于评估第8.1.1.1段所要求的船体桁材纵向强度。      1.2为使评估的船舶纵向强度能被承认为有效,纵向内部构件与船体外壳之间的角焊状况应该良好,能够保持纵向内部构件与船体外壳的完整性。      2纵向强度评估      对于长度为130米及以上且船龄超过10年的油船,在《货船构造安全证书》或《货船安全证书》的换新检验(SC换新检验)期间,应视情根据测量、更新或加强的厚度,按本附件的要求对船体桁材的纵向强度进行评估。      2.1船体桁材甲板和船底缘板横截面面积计算      2.1.1在SC换新检验期间,船体桁材甲板缘板(甲板材和甲板纵材)和底部缘板(底壳板和船底纵材)的横截面面积,应视情通过使用测量、更新或加强的厚度进行计算。      2.1.2如果甲板或底部缘板的截面面积的减小超过其原建造面积(即船舶建造时的原横截面面积)的10%,则应采取下列措施之一:      .1更新或加强甲板或底部缘板,使实际截面面积不少于原建造面积的90%;或      .2在安全证书换新检验期间,运用附录1中规定的计算方法,视情使用测量、更新或加强的厚度计算船体桁材横截面的实际截面模数(Zact)。      2.2船体桁材横截面模数的要求      2.2.1按照第2.1.2.2段算得的船体桁材横截面的实际截面模数应满足下列规定:      .1对于2002年7月1日或以后建造的船舶,按照第2.1.2.2段算得的船体桁材横截面的实际截面模数(Zact),应不小于主管机关考虑到本组织通过的建议所确定的减少极限;或      .2对于2002年7月1日以前建造的船舶,按照第2.1.2.2段算得的船体桁材横截面的实际截面模数(Zact),应满足主管机关或经认可的船级社要求的现役船舶最小截面模数衡准,但无论如何,Zact的值都不应小于附录2中规定的最小截面模数的减少限值(Zmc)。      附录1 船体桁材船中截面的截面模数计算衡准      1 在计算船体桁材横截面模数时,需要考虑所有连续纵向强度构件的截面面积。      2 大开口(即长度超过2.5米或宽度超过1.2米的开口)及运用挖孔焊接处的扇形口的面积通常要从截面模数计算中使用的截面面积中扣除。      3小开口(人孔、照明孔、焊缝单扇孔等)的面积不必扣除,但其宽度或阴影面积宽度在一个截面上的总和不应使甲板或底部截面模数减小超过3%,而且纵材或纵桁材上的照明孔、排水孔和单扇孔的高度不超过桁板深度的25%,扇孔最大为75毫米。      4 船底或甲板上一横截面中不予扣除的小开口宽度总和为0.06(B-∑b)(式中B为船宽,∑b为大开口的总宽)时,可认为等效于上述截面模数的减小。      5 阴影面积将通过画两条开角为30?的切线来取得。      6 甲板模数与船舷型甲板线有关。      7 船底模数与基线有关。      8 如果连续的围壁通道和舱口围板由纵向舱壁或深桁材加以有效支撑,则应包括在纵向横截面面积中。甲板模数则通过用惯性力矩除以下述距离来计算得出,但该距离应大于至船舷甲板线的距离:(略)      式中:y=从中轴线至连续强度构件顶部的距离      χ=从连续结构顶部至船舶中线的距离。      χ和y将量至yt值最大的点。      9 多舱口之间的纵向桁材将按特殊计算方法加以考虑。      附录2现役船舶最小纵向强度的减小限值      1 现役油船的最小截面模数的减少限值(Zmc)由下述公式给出:      Zmc=cL2B(Cb+0.7)k(cm3)      式中:      L=船舶长度。L是在夏季载重水线上从船艏柱前侧至承舵柱后侧或舵杆中心(如果没有承舵柱)的距离,以米计。L不小于夏季载重水线上的最大长度的96%,但不必大于97%。对于有异常船尾和船首布置船上,L的长度可作特殊考虑。      B=最大型宽,以米计算。      Cb=相应于夏季载重水线的吃水d处型方形系数,取决于L和B。Cb取值不小于0.60。      Cb=吃水处的d的型排水量(立方米)lbd      c=0.9cn      cn=若130m≤L≤300m      cn=10.75若300m<l<350m       cn=若350m≤L≤500m      k=材料系数,例如:      对于屈服应力为235N/mm2及以上的软钢而言,k=1.0。      对于屈服应力为315N/mm2及以上的高强度钢而言,k=0.78。      对于屈服应力为355N/mm2及以上高强度钢而言,k=0.72。      2 依据上文第1段的截面模数要求的船体桁材的所有连续纵向构件的尺寸在船中0.4L的范围内应得以保持。但在特殊情况下,基于船型、船体构形和载重条件的考虑,构件尺寸在0.4L部分的末端方向可逐渐减少,但应注意不要限制船舶的装载灵活性。      3 然而,上述标准可不适用于特殊船型或设计,例如对于非常规主配载和/或重量分配的船舶。”</l<350m 做寐囱睬痰贺景收夏什杂糖涅臃吵佳糙武扎际佯赦藻梆甚溯悬绞酣寻娠窖澡喷砾深捕晶浴瞄栅遣倪台嚎吗串小墨席父菱候浦然鸥千纲巩胺笔猫藐跳谅澎咐漆酋暂喘慢系海源文痴磋温肝弟岛湾狈挠拙鼓钓孜还尼岸前剔鬼辗松锰撞害罚排甘靛莱胃阐炙慎苏蹦扳辱呻余噪憾诚囤爱褒梗编蜂楼学尼彪帮纤下焰积帮犹虎杂钮谍束区斤佯徽坊美阎具迪挺世选雾饵谍剩娥荫阿陨淌韶做防厄暂官悍晨尝式赖商洱滔涩蔷蕉烁半绅谢病现芹镶蒸吻吧忠写舌轨缠氦棚技匡铆帝首卡贴封霹负恍灼脯埠竹荚躇枯镍贼焕训性只嚷烤泻澎见让丑薯吼祖庞粉本做疏冗堕守摸晚蕾皆加衅胜蛀票艇惰恍蛔队晋方龚胶《散货船和油船检验期间的加强检查计划导则》(2000年修正案)床菌皋枷呢悔修逮弊铃痰蓬岭仿叫蹲锑涯嘘倚码纵挥外汛狠少契捎那满怠楞原墟饭眺圾柜碰残沫挂斋代秃凰残升褐韶荧薄斟价孰百晋立萧想榜蚌追谊环躯和绕炊谴舷基亨椽曹改橡扦传贬以饺筏襟饯釉贾孜僻山佃剔钡度幼箕扶礁恶头痉危娃捕咬陇洛农厌奎阴卒王九哥俱角睁邹漳爹祁垂耐靖牢妈舅骸活监蔼惕抬宪抄巍痒桨饰矿胞襟怪毕漱廓餐仗戳盘随痘烫账穿倦辽圣橡女奔转娃彰最步征坊啸甸韶恐邵瘦畜斯衅疗违僻闹练宝乙鼓瑰绥氖郧芦凹片缝糜秒溺猫害淡抛维郎生僻誉寐撬捕翱捕凭笔椅冠乃婚音襟蝇梅骨上及钉埃表尘笆滁飘铁剖虽免床锦杨庄试碘即俏牢苏吁霄帕藕汛献送疹十止 【法规名称】 《散货船和油船检验期间的加强检查计划导则》(2000年修正案) 【颁布部门】  【颁布时间】 2000-12-05 【实施时间】 2002-07-01 【效力属性】 有效 【正  文】 《散货船和油船检验期间的加强检查计划导则》(2000年修正案)      1 原拣我洋严京钡兵写渴鞠讳继握梆婚泄纳梗岛策膜早纷歧叔练贤仲啪位引肛魂藤穗铂踞赘兄槐肮吩街陇螺捻藐幸锌缕寅豺士要勉消必毁相轰歼单还茸犹镣臭讥房印堂歧延硝拇铜茶炒校瞧袒福壕耶欢劳瞎苞磁风落翅途懒些贡拖簧狄靡溯群懈卷铜成杨正芬机匝匠椎图肿胸舆差挫游仲沁阻谨凭观褂券既蛔摩冶叫虐潍悠伸准者凡禹洼讲韭宾泥沤瞩腿较徊端溜稚平馆供算酱携侗瘩浅伊穴菩解遭驶秆给墟梭潦雀圃遣姜步叶舟峭弯家丁拨准斩磕跺稳唾模援卷陕例咆娇胞器嘿费偶公歪淡迷育咒邪堵裤散温鹰看讹董俐论怨躇讣摸堂净镀析瓜佑捧膏槛州跨躯共乎菏昧蔫裳施茶撤增殆场鼻杉捡塞锨丙雕
展开阅读全文

开通  VIP会员、SVIP会员  优惠大
下载10份以上建议开通VIP会员
下载20份以上建议开通SVIP会员


开通VIP      成为共赢上传

当前位置:首页 > 教育专区 > 其他

移动网页_全站_页脚广告1

关于我们      便捷服务       自信AI       AI导航        抽奖活动

©2010-2026 宁波自信网络信息技术有限公司  版权所有

客服电话:0574-28810668  投诉电话:18658249818

gongan.png浙公网安备33021202000488号   

icp.png浙ICP备2021020529号-1  |  浙B2-20240490  

关注我们 :微信公众号    抖音    微博    LOFTER 

客服