收藏 分销(赏)

职位说明书-人力资源部副经理.doc

上传人:w****g 文档编号:3943691 上传时间:2024-07-24 格式:DOC 页数:9 大小:69.04KB 下载积分:6 金币
下载 相关 举报
职位说明书-人力资源部副经理.doc_第1页
第1页 / 共9页
职位说明书-人力资源部副经理.doc_第2页
第2页 / 共9页


点击查看更多>>
资源描述
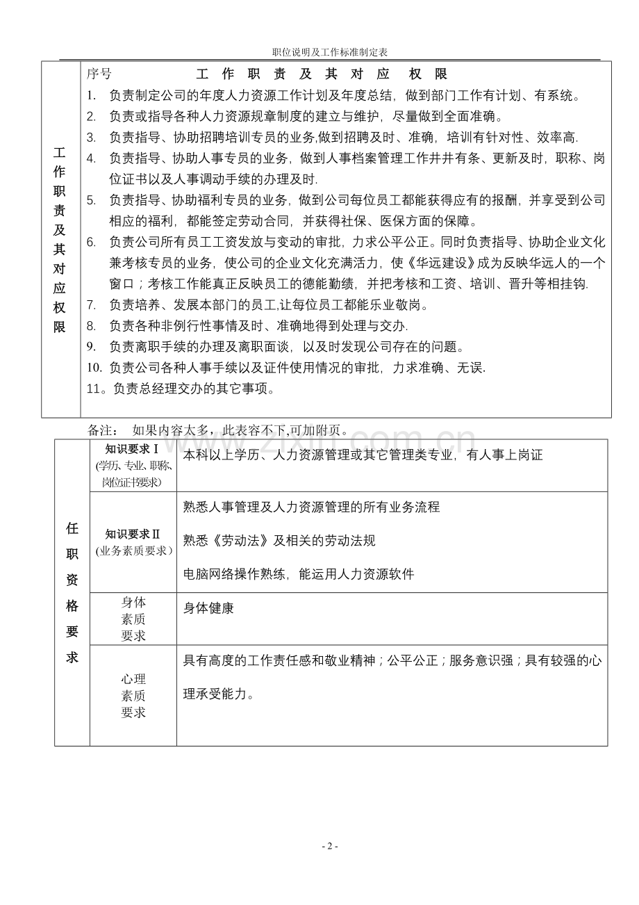
职位说明及工作标准制定表 职位说明及工作标准制定表 部门名称 人力资源部 职位名称 副经理 职位等级 中 职位编号 本部门最佳编制人员数 6 本部门实际在职人员数 5 本职位最佳编制人员数 1 本职位实际在职人员数 1 对内经常需要 协调的部门 集团各部门、项目部、分公司 对外经常需要 协调的机构 厦门市以及湖里区的人才中心、社保中心、人事局、劳动局以及劳动监察大队、医保中心、各种培训咨询公司等。 该职位可能轮换的岗位以及可能升迁的职位 人力资源部经理 本部门组织结构及人员编制图 (请将该职位所在位置加粗倾斜) 人力资源部经理1人 人力资源部副经理1人 招聘培训专员 1人 人事专员 1人 薪资福利专员 1人 企业文化兼考核专员 1人 岗位概述 人力资源部副经理主要负责协助部门经理管理集团公司的人力资源,经理不在时,代行经理职务。人力资源部副经理的所有工作都是围绕着调动员工工作积极性展开的. 其主要职责包括制定人力资源总体规划以及指导本部门员工进行招聘、培训、激励、考核、企业文化的建设、员工奖惩的调查处理、人事档案的管理、考勤等。 备注:岗位概述应包括本岗位工作的总体性质、中心任务和要达到的工作目标. 工 作 职 责 及 其 对 应 权 限 序号 工 作 职 责 及 其 对 应 权 限 1. 负责制定公司的年度人力资源工作计划及年度总结,做到部门工作有计划、有系统。 2. 负责或指导各种人力资源规章制度的建立与维护,尽量做到全面准确。 3. 负责指导、协助招聘培训专员的业务,做到招聘及时、准确,培训有针对性、效率高. 4. 负责指导、协助人事专员的业务,做到人事档案管理工作井井有条、更新及时,职称、岗位证书以及人事调动手续的办理及时. 5. 负责指导、协助福利专员的业务,做到公司每位员工都能获得应有的报酬,并享受到公司相应的福利,都能签定劳动合同,并获得社保、医保方面的保障。 6. 负责公司所有员工工资发放与变动的审批,力求公平公正。同时负责指导、协助企业文化兼考核专员的业务,使公司的企业文化充满活力,使《华远建设》成为反映华远人的一个窗口;考核工作能真正反映员工的德能勤绩,并把考核和工资、培训、晋升等相挂钩. 7. 负责培养、发展本部门的员工,让每位员工都能乐业敬岗。 8. 负责各种非例行性事情及时、准确地得到处理与交办. 9. 负责离职手续的办理及离职面谈,以及时发现公司存在的问题。 10. 负责公司各种人事手续以及证件使用情况的审批,力求准确、无误. 11。负责总经理交办的其它事项。 备注: 如果内容太多,此表容不下,可加附页。 任 职 资 格 要 求 知识要求Ⅰ (学历、专业、职称、岗位证书要求) 本科以上学历、人力资源管理或其它管理类专业,有人事上岗证 知识要求Ⅱ (业务素质要求) 熟悉人事管理及人力资源管理的所有业务流程 熟悉《劳动法》及相关的劳动法规 电脑网络操作熟练,能运用人力资源软件 身体 素质 要求 身体健康 心理 素质 要求 具有高度的工作责任感和敬业精神;公平公正;服务意识强;具有较强的心理承受能力。 能力 素质 要求 洞察力、分析判断能力、学习能力;沟通协调能力;口头及书面表达能力; 培养发展下属能力;团队建设能力;自我调节能力 职业 道德 要求 对企业忠诚,能保守企业机密。 其它 特殊要求 无 经验要求 刚毕业的学生,要完全胜任该职位大约需工作多长时间? 学人力资源管理的的本科生需要3—5年的时间,研究生需要2-4年左右时间 从事与之相关的岗位或低一级岗位的人员,要完全胜任该职位大约需要工作多长时间? 2年左右 该职位的工作环境如何,需用何种特殊设备? 无,最好能经常深入现场 该职位的工作时间正常与否,需要经常加班吗? 正常,有时需要加班 该职位需要经常接受的培训? 1。人力资源管理的理论与实务技巧训练 2.团队建设的学习、沟通技巧的学习 3.拓展训练 4.内训师的训练 5.最新劳动法规的训练 工 作 标 准 任务名称:指导本部门员工的工作 ,对应工作任务编号 1 。 流程图:具体见文字的补充说明 补充说明: 1、 每周一召开部门工作会议,布置每位员工的工作任务,提出建议,给员工提供帮助。 2、 每周五召开部门工作总结会议,总结评价一周工作,讨论下周工作重点. 3、 当部门员工工作遇见困难或方法错误、不当时,应主动提供指导,使其能顺利完成工作. 4、 当部门员工工作出现失误,应及时指出;当员工工作出色,也应当及时加以褒奖。 任务名称:例外性工作的处理 ,对应工作任务编号 2 。 流程图:具体见文字的补充说明 补充说明: 1、当人力资源部出现例外性的重大事项时,负责分析、布置事件的分工处理,并负全权责任。 2、负责和相关部门进行沟通,以及时处理好例外性工作。 任务名称:建立制度等宏观方向的掌控 ,对应工作任务编号 4 。 流程图: 出现制度空缺 制定制度 文件正式发布执行 总经理审批 各部门会签或分管领导审批 制度运作过程发现不合适 修定制度 补充说明: 1、 能从系统、宏观的角度思考人力资源的各个功能之间的关联性,及时发现人力资源制度、体制中存在的问题,对已有制度中不合理部分做出科学修改,同时补充完善尚未建立的制度。 2、 人力资源的制度、体制必须结合企业实际,具有可操作性。 3、 制度的初稿起草出来之后,需要经过各部门或主管领导的会签,并报总经理审批。 上 级 意 见 直接上级确认符合事实后,签名: 时间: (如不符合,请在下面空格说明,并更正) 工 作 标 准 任务名称: 离职面谈 ,对应工作任务编号 3 。 流程图: 挽留成功 签署同意意见 签署同意意见 总经理审批 办公室计算办公用品以及服装等费用 财务部审批、结算所有费用 离职员工凭《证件留存清单》、《离职移交清单》至人力资源部》领取相关证件 申请人主动提出辞职 直接上级找其谈话 挽留成功 签署同意意见 申请人收回申请 公司辞退员工 申请人填写《离职申请单》 人力资源部提前发放《离职通知单》 人力资源部发放《离职告知单》给财务部 挽留成功 人力资源部结算社保、医保,同时通知其办理离职交接手续 人力资源部谈话、审批 审批、话 业务部门主管找其谈话 人力资源部录入离职人员记录、停社保、医保 员工正式离开公司① 补充说明: 上 级 意 见 直接上级确认符合事实后,签名: 时间: (如不符合,请在下面空格说明,并更正) - 6 - 职位说明及工作标准制定表 工作任务及关键考核指标 工作任务 (按所占时间多寡从上至下排列) 完成此项任务所耗大概时间 工作频率 本任务重要性评分 工作产出 此项任务应达到的标准 关键考核指标 1、 负责指导本部门员工的工作。 40% 经常 25% 部门员工工作正常。 部门员工都能胜任本职工作。 1、 部门员工的反馈 2、 部门员工的业绩 2、 负责各种例外性工作的处理。 30% 经常 35% 处理非例行性工作。 保证各种例行性事情能及时、准确地得到处理。 1、 其它部门的满意度调查。 2、 事情是否按时、按要求完成。 3、 负责离职面谈。 5% 每月1次 10% 和离职员工,尤其是管理人员进行面谈。 挽留公司的合格人员,发现管理中的误差,并及时反馈到相关部门。 1、 是否跟所有离职人员进行过交谈。 2、 离职面谈是否在离职申请表中有记录。 3、发现问题后是否能给总经理或相关部门主管提供合理化建议。 4、负责公司人力资源宏观方向的掌控,例如制度的建立、修订等。 25% 每季度1次 30% 建立部门制度. 制定的制度正确合理、可操作性强 1、 制度是否完善,能否解决企业当时遇到的问题. 2、 制度的不适用变更率在一年中不超过20%. 备注:1、本岗位的任务重要性总分为100分. 2、工作频率分经常、每天一次、每周一次、每月一次、每季度一次、视需要而定六种. 3、工作产出指工作行为的所有成果,包括制订的制度、复印的文件、组织的活动或影响他人的建议等。 4、考核指标可从工作产出的数量、质量、成本、时限、满意度等方面进行分析。 - 8 - 9
展开阅读全文

开通  VIP会员、SVIP会员  优惠大
下载10份以上建议开通VIP会员
下载20份以上建议开通SVIP会员


开通VIP      成为共赢上传

当前位置:首页 > 管理财经 > 人员管理/培训管理

移动网页_全站_页脚广告1

关于我们      便捷服务       自信AI       AI导航        抽奖活动

©2010-2026 宁波自信网络信息技术有限公司  版权所有

客服电话:0574-28810668  投诉电话:18658249818

gongan.png浙公网安备33021202000488号   

icp.png浙ICP备2021020529号-1  |  浙B2-20240490  

关注我们 :微信公众号    抖音    微博    LOFTER 

客服