收藏 分销(赏)

网站建设合同模板.doc

上传人:w****g 文档编号:3941605 上传时间:2024-07-24 格式:DOC 页数:2 大小:39.54KB 下载积分:5 金币
下载 相关 举报
网站建设合同模板.doc_第1页
第1页 / 共2页
网站建设合同模板.doc_第2页
第2页 / 共2页
本文档共2页,全文阅读请下载到手机保存,查看更方便
资源描述
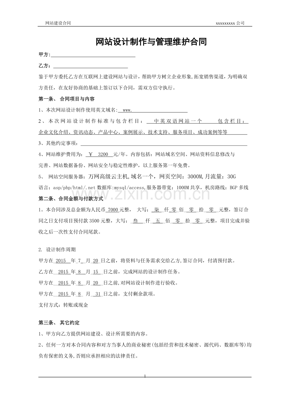
网站建设合同 xxxxxxxxx公司 网站设计制作与管理维护合同 甲方: 乙方: 鉴于甲方委托乙方在互联网上建设网站与设计,帮助甲方树立企业形象,拓宽销售渠道,为明确双方责任,在友好协商的基础上签订以下合同,需双方信守执行。 第一条、 合同项目与内容 1、本次网站设计制作使用英文域名: www. 2、本次网站设计制作标准与包含栏目: 中英双语网站一个 包含栏目: 企业文化介绍、资讯动态、产品中心、案例展示、技术支持、服务项目、成功案例等等 3、其他约定事项: 4、网站维护费用为: ¥ 3200 元/年。内容包括:网站域名空间、网站资料信息修改与完善、网站数据备份、网站安全与稳定性维护,以上服务第一年免费。 5、 网站空间服务器:万网高级云主机,域名一个,网页空间:3000M,月流量:30G 语言:asp/php/html/.net数据库:mysql/access,服务器带宽:1000M共享,机房路线:BGP多线 第二条、合同金额与付款方式 1。本合同涉及总金额为人民币 7000元整, 大写:_柒 _仟_零_佰_ 零 _拾_ 零 _元整,签订合同之日支付项目预付款3500元整,大写:_叁 _仟__五 _佰_ 零 _拾_ 零 _元整,项目完成并验收之后一次性支付合同尾款。 2. 设计制作周期 甲方在_2015 年_7 _月_20_日之前,将资料与任务需求交给乙方,签订合同,付清预付款。 乙方在__2015 年 8 _月_15 _日之前,完成网站的设计制作任务。 甲方在__2015 年_8 _月_20 _日之前,对网站设计制作进行验收。 甲方在__2015 年_8_ 月_ 31_日之前,支付剩余款项。 支付方式:转账或现金 第三条、 其它约定 1、甲方向乙方提供网站建设、设计所需要的内容。 2、任何一方对本合同内容和对方当事人的商业秘密(包括经营和技术秘密、源代码、数据库等)均负有保密的义务,否则应承担相应的法律责任。 3、本网站的版权归甲方所有.本网站设计设计完成后,乙方有向甲方提供全部源代码和开发说明文件的义务。 第四条、 附则 1、甲乙双方认为有必要约定的其它事项,应在本合同达成的原则基础上,以书面形式通过补充条款加以明确,补充条款以及附件(网站设计方案)与本合同具有同等的法律效力。 2、本合同一式两份,甲乙双方各执一份,每份都具有同等法律效力.合同自双方签字(盖章)之日起生效,未尽事宜由双方协商解决. 公司名称: 甲方地址: 联系电话: QQ即时通: E-MAIL: 签约代表: 签约时间: 公司名称: 乙方地址: 联系电话: QQ即时通: 支付宝账户 公司帐户 个人账户 签约代表: 签约时间: 2
展开阅读全文

开通  VIP会员、SVIP会员  优惠大
下载10份以上建议开通VIP会员
下载20份以上建议开通SVIP会员


开通VIP      成为共赢上传

当前位置:首页 > 应用文书 > 合同范本

移动网页_全站_页脚广告1

关于我们      便捷服务       自信AI       AI导航        抽奖活动

©2010-2026 宁波自信网络信息技术有限公司  版权所有

客服电话:0574-28810668  投诉电话:18658249818

gongan.png浙公网安备33021202000488号   

icp.png浙ICP备2021020529号-1  |  浙B2-20240490  

关注我们 :微信公众号    抖音    微博    LOFTER 

客服