收藏 分销(赏)

机动车(汽车)检测站岗位职责.doc

上传人:天**** 文档编号:3934652 上传时间:2024-07-24 格式:DOC 页数:32 大小:417.54KB 下载积分:12 金币
下载 相关 举报
机动车(汽车)检测站岗位职责.doc_第1页
第1页 / 共32页
机动车(汽车)检测站岗位职责.doc_第2页
第2页 / 共32页


点击查看更多>>
资源描述
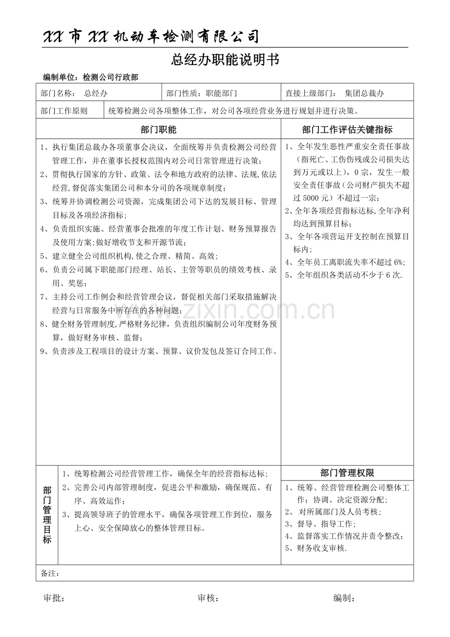
XX市XX机动车检测有限公司 总经办职能说明书 编制单位:检测公司行政部 部门名称: 总经办 部门性质:职能部门 直接上级部门: 集团总裁办 部门工作原则 统筹检测公司各项整体工作,对公司各项经营业务进行规划并进行决策。 部门职能 部门工作评估关键指标 1、执行集团总裁办各项董事会决议,全面统筹并负责检测公司经营管理工作,并在董事长授权范围内对公司日常管理进行决策; 2、贯彻执行国家的方针、政策、法令和地方政府的法律、法规,依法经营,督促落实集团公司和本分司的各项规章制度; 3、统筹并协调检测公司资源,完成集团公司下达的发展目标、管理目标及各项经济指标; 4、负责组织实施、经营董事会批准的年度工作计划、财务预算报告及使用方案;做好增收节支和开源节流; 5、建立健全公司组织机构,使之合理、精简、高效; 6、负责公司属下职能部门经理、站长、主管等职员的绩效考核、录用、奖惩; 7、主持公司工作例会和经营管理会议,督促相关部门采取措施解决经营与日常服务中所存在的各种问题; 8、健全财务管理制度,严格财务纪律,负责组织编制公司年度财务预算,做好财务审核、监督; 9、负责涉及工程项目的设计方案、预算、议价发包及签订合同工作。 1、全年发生恶性严重安全责任事故(指死亡、工伤伤残或公司损失达到万元或以上),0宗,发生一般安全责任事故(公司财产损失不超过5000元)不超过一宗; 2、全年各项经营指标达标,全年净利均达到预算目标; 3、全年各项营运开支控制在预算目标内; 4、全年员工离职流失率不超过6%; 5、全年组织各类活动不少于6次. 部门管理目标 1、统筹检测公司经营管理工作,确保全年的经营指标达标; 2、完善公司内部管理制度,促进公平和激励,确保规范、有序、高效运作; 3、提高领导班子的管理水平,确保各项管理工作到位,服务上心、安全保障放心的整体管理目标。 部门管理权限 1、统筹、经营管理检测公司整体工作;协调、决定资源分配; 2、 对所属部门及人员考核; 3、督导、指导工作; 4、监督落实工作情况并责令整改; 5、财务收支审核. 备注: 审批: 审核: 编制: XX市XX机动车检测有限公司 岗 位 说 明 书 编制单位:检测公司行政部 职务名称: 总经理 直接上级职务:董事长 所属部门:总经办 所需学历: 大专 工作性质:企业管理 性 别:不限 任职资格条件 1、学历要求:国家统招专科以上学历; 2、经验条件:5年以上大型企业全面经营管理经验; 3、年龄要求: 38—50岁; 4、办公技能:能熟练使用办公软件、设备; 5、专业技能:掌握企业各部门业务及运作状况;具有企业经营决策能力,执行力、原则性强; 6、其他技能:具有制定企业发展规划,建立、健全企业管理制度的能力,同时具有综合组织及协调能力,公关、谈判及建立业务关系的能力;较强解决突发事件的能力; 7、特殊要求:性格开朗、自律性强且具有强烈的工作责任感和良好的职业道德。 岗位职责 岗位权限 1、在集团公司领导下,执行董事会决议,主持检测公司经营管理全面工作; 2、执行集团公司和本公司的各项规章制度,依法经营,完成集团公司下达的发展目标、管理目标及各项经济指标。 3、组织实施、经营董事会批准的年度工作计划、财务预算报告及使用方案.做好增收节支和开源节流。 4、制定公司经营管理目标,包括系列规章制度、操作规程,各级人员岗位责任监督实施; 5、健全公司组织机构;负责公司属下职能部门各级管理人员的绩效考核、录用、奖惩; 6、在董事长的委托权限内,以检测公司代表的身份签署涉及到检测公司管理范围的有关协议、合同及处理有关事宜; 7、指导部门经理、各部门的工作; 8、健全财务管理制度,严格财务纪律,负责组织编制公司年度财务预算,做好财务审核、监督。 9、定期或不定期地对各部门工作巡视、检查,及时解决问题。 10、完成总裁办下达的其他工作任务。 1、具有检测公司日常经营管理权,在总裁授权下自主经营,调动公司内部资源处理检测公司日常管理与经营的各项事务与技术操作性工作; 2、在总裁授权的管理权限内对本公司员工实施考核,有对部门主管以下职级人员的任聘、解雇权; 3、有权审核、调阅检测公司各项财务经营报表,以了解企业的经营状况并有权对需要改善的财务工作提出修正建议. 4、对二千元内费用开支的审批权。 岗位评估 重要项目 1、完成董事会下达的各项经营财务指标; 2、费用预算与成本控制; 3、公司管理体系是否健全、合理,执行力是否到位; 4、政府部门关系处理. 职位 说明 可直接升迁职位:副总裁 可互相转换职位:总经理 可降级到此职位:副总经理 关键指标 1、各项经营财务指标的完成; 2、执行集团总裁办下达的各项管理目标,责任年度内不发生严重恶性事故; 3、审核监督财务收支状况,不发生重大财务漏洞(损失超过1万元)事件。 需培训的课程 1、现代企业经营管理; 2、财务、税法; 3、法律法规; 4、谈判技巧; 5、机动车检测规范. 备注: 审批:审核:编制: XX市XX机动车检测有限公司 行政部职能说明书 编制单位:检测公司行政部 部门名称: 行政部 部门性质:职能部门 直接上级部门:总经理 部门工作原则 对下属各部门以有力的工作保障、协调支持、监督、指导、管理等工作。 部门职能 部门工作评估关键指标 一、参与经营管理: 1、根据经营管理过程中存在的偏差采取提出整改方案; 2、制订各项业务经营指标考核方案并组织考核; 3、协调处理经营管理中资源的分配并提出建议方案; 4、监督各项经营业务及管理目标达标情况; 5、开展开源节流活动和各项行政费用开支审核; 6、协助处理经营管理事务的相关工作。 二、行政、人事、后勤工作: 1、固定资产购置与管理; 2、物料用品、低值易耗品的购买、存储、发放管理; 3、对各下属单位文件控制监督管理; 4、对所属单位办公环境、工作程序的监督与管理; 5、对公司用水、电的管理; 6、对员工进行培训教育工作;文体活动的组织; 7、组织制定人力资源战略规划;对招聘、员工关系、规划、培训、 考核、薪酬等工作负责; 8、制定公司各项管理制度、实施细则和工作程序等,并组织实施; 9、负责工作分析、岗位说明书与定岗定编工作;10、组织人员参加培训,评估培训效果; 11、对各管理处食堂、宿舍的管理的监督检查。 三、日常事务: 1、内外公文往来,信息传递及接待工作; 2、对资料、文件档案、图书的管理和使用; 3、总部办公会议准备、组织、会场协调等工作; 4、公司内部活动的安排、主持、策划、实施工作. 四、车辆管理: 1、车辆各种证件保管和费用缴纳工作,确定加油点; 2、车辆的购置与调配维保; 3、车辆的使用安排、合理调动,确保安全行驶; 4、车辆使用成本控制和每月费用计算与分摊。 五、安全检查与监督: 1、负责落实执行国家安全消防制度; 2、负责指导、监督各下属单位第一安全责任人的消防管理工作; 3、维护内部治安秩序,搞好治安综合治理. 1、安全事故率0; 2、行政检查每月2次,每季度一次综合检查; 3、工作计划完成率≥95%; 4、会务组织及时完成率100%; 5、人员招聘达成率≥90%; 6、员工离职率≤6%; 7、岗位技术培训率≥95%; 8、绩效考核及时率100%; 9、对外事务处理及时性100%; 10、后勤维护及时率≥98%; 11、食堂、宿舍每月检查1次; 12、部门档案整理、完整性100%; 13、娱乐活动每季度不低于1次; 14、培训计划完成率100%; 15、整改要求的达成率100%; 16、确保管理营运费用控制在预算目标范围内。 部门管理目标 根据公司的发展,针对经营、行政、人事、后勤、总务、安全保卫工作,进行指导、协调、监督、管理、执行;以提高整体工作效率为宗旨开展工作. 部门管理权限 行使对公司行政、后勤、总务、安保 及人力资源工作的指挥、指导、协调、 监督、管理的权力,并承担执行监督 公司各项管理、工作指令的责任。 备注: 审批: 审核: 编制: XX市XX机动车检测有限公司 岗 位 说 明 书 编制单位:检测公司行政部 职务名称:行政经理 直接上级职务:总经理 所属部门:行政部 所需学历: 大专以上 工作性质:行政管理 性 别:男 性 任职资格条件 1、学历要求:国家统招企业管理、行政管理、人力资源管理相关专业大专以上学历; 2、经验条件:5年以上大型工厂行政管理工作经验; 3、年龄要求: 30—45岁; 4、办公技能:能熟练使用办公软件、设备; 5、专业技能:良好的文字功底,逻辑思维能力、执行力、原则性强; 6、其他技能:优秀的外联与公关及具备解决突发事件的能力; 7、特殊要求:形象气质佳,性格开朗、自律性强、有强烈的集体认同感和团队合作精神. 岗位职责 岗位权限 1、协助总经理开展检测公司日常行政管理及经营管理工作; 2、统筹检测公司行政人事、后勤、信息及其他行政性管理工作; 3、全面规划、指导、协调公司内部相关行政支持系统,建立并健全行政管理制度体系; 4、制定员工培训计划,组织绩效考核鉴定和培训实施,编制人力资源支出预算,成本控制; 5、负责公司包括人力资源规划、招聘、调配,培训与开发、绩效管理、薪资福利及员工关系管理、员工档案管理、考勤管理、职业安全、劳动保险、用工合同管理等事宜并督促办理各相关手续; 6、负责组织安排公司会议,初审会议记录或纪要,传达会议精神,对会议布置的工作任务的执行情况进行催办和检查落实; 7、负责组织公司内部文件草拟、下发、传阅、控制及管理工作; 8、负责做好公司对外接待工作,处理和协调各部门的工作; 9、负责受理和解决各种员工投诉及处理各种纠纷工作,并代表公司解决劳动争议、纠纷或进行劳动诉讼; 10、负责员工考勤监察,办理、审核员工请假、休假、销假有关手续并核准相关假期福利; 11、开源节流,负责控制公司各项行政费用开支,督办办公用品的采购、保管和发放及物业维修维护等损耗品的申报审核、采购工作. 12、负责车辆的使用调度、维修保养的审批及年审换证等工作; 13、负责或协助组织、策划公司各类员工活动,公司及各管理处报刊杂志的订阅与管理工作; 14、完成上级领导交办的其他工作任务. 1、有权根据公司内部管理,完善各项内部运作管理制度、流程及其他行政管理制度及规定; 2、有权对各部门执行公司各项规章及管理制度实施监督,并按制度对相关人员实施奖惩; 3、有权监察各部门人员使用,提出裁减冗员或增编的建议; 4、有权组织实施各部门、各岗位人员的绩效考核,监督各职级人员履职的情况,并提出人员异动建议; 5、督导各部门负责人落实行政及其他日常管理事务工作,对不符合项予以督导纠正; 6、审核各部门行政开支及采购申请,监督开支符合采购及财务相关规定。 岗位 评估 重要 项目 1、档案整理、完整性符合档案管理标准; 2、全年不出现一宗恶性安全事故; 3、员工非客观原因的离职率控制6%内; 4、无发生因重大的管理制度漏洞及恶化事件; 5、全年行政费用控制在预算目标内。 职位 说明 可直接升迁职位:副总经理/副总监 可互相转换职位:部门经理 可降级到此职位:行政主管 关键 指标 1、确保行政日常工作完成率≥98%; 2、确保培训计划完成率100%; 3、月行政工作检查≥4次; 4、对外事务处理及时率100%; 5、档案整理、完整性100%。 需培训的课程 1、行政管理专业知识; 2、汽修、检测法规知识; 3、管理学; 4、企业文化; 5、有效沟通与协调技巧。 备注: 审批:审核:编制: XX市XX机动车检测有限公司 岗 位 说 明 书 编制单位:检测公司行政部 职务名称:行政文员 直接上级职务:行政经理 所属部门:行政部 所需学历: 大专以上 工作性质:行政管理 性 别:不 限 任职资格条件 1、学历要求:管理类专业,大专以上文化程度; 2、经验条件:一年以上行政人事、办公室管理等相关工作经验; 3、年龄要求: 22—30岁; 4、办公技能:具有较强的公文写作能力,电脑操作熟练; 5、专业技能:了解行政、人事管理,熟悉公司文档管理,能独立完成文书及档案管理工作;熟悉社保办理流程,具有1年以上实操经验; 6、其他技能:具有一定沟通能力与执行能力,时间观念强,工作效率高;具有一定分析、解决问题的能力; 7、特殊要求:知识素养较高,知识面较广,知识结构合理;身体健康,形象气质佳。 岗位职责 岗位权限 1、负责行政办公室日常事务,包括各类来往文件的整理; 2、收集检测公司各部门日常事务及员工投诉信息,汇总并报告给行政经理; 3、根据行政经理会议通知要求,组织会务,通知与会人员并安排相关会议记录表格.并作会议记录、打印、发放会议记录给各与会人员; 4、根据行政经理的授意起草一般性的行政人事通知、工作总结及计划; 5、负责检测公司文件档案(人事档案、合同、员工社保资料等)管理; 6、负责公司日常考勤打卡、月考勤统计,异常出勤情况的反馈及相关补签卡手续;负责编制月考勤表; 7、协助行政经理办理人员招聘、录用、奖惩、异动、入离职、人员调配等日常事务性工作; 8、负责监督各管理处新进人员的入职培训及在职员工的依计划执行培训工作,及时督导管理处做好培训记录; 9、负责客接待来访客人; 10、负责检测公司日常消耗品的进销存管控; 11、完成上级领导交办的其他事宜。 1、具强烈保密意识,敏感的人事异动信息未经公司允许有权拒绝向他人透露; 2、有权依照上级领导的指示安排或召集会议; 3、有权对违反考勤管理规定的 人员按规定开具处罚单或补卡单,并督促完成补卡手续; 4、有权按文档管理要求保管文档,拒绝他人打探或未经公司允许查阅他人的人事档案资料。 岗位评估 重要项目 1、文件档案管理的及时性和完整性; 2、劳动合同签订的及时性; 3、文件管理的有效性; 4、招聘及时性及到岗率; 5、员工档案管理的及时性和完整性; 职位 说明 可直接升迁职位:行政主管 可互相转换职位:文员 可降级到此职位:—— 关键指标 1、文档管理不合格项不超过5处; 2、违纪次数不超过3次,严重违纪为0次; 3、文件起草完成率95%以上; 4、打印文档、编辑资料错误之处不超过3处; 5、文档、合同保管有序,无一缺失。 需培训的课程 1、有效沟通技巧; 2、行政人事管理知识; 3、礼仪、公文写作、管理学; 4、团队精神; 5、企业文化. 备注: 审批:审核:编制: XX市XX机动车检测有限公司 岗 位 说 明 书 编制单位:检测公司行政部 职务名称:采购员 直接上级职务:行政经理 所属部门:行政部 所需学历: 中专以上 工作性质:采购管理 性 别:不 限 任职资格条件 1、学历要求:中专以上文化程度; 2、经验条件:至少一年以上采购实操经验; 3、年龄要求: 22—45岁; 4、办公技能:能熟练使用办公软件、设备; 5、专业技能:熟悉商品供应渠道和市场价格信息及区域性专业市场及采购作业流程; 6、其他技能:服从性良好,具有良好的沟通协调、分析、解决问题的能力; 7、特殊要求:品行端正,无不良嗜好;有B牌以上驾照,两年以上驾驶经验。 岗位职责 岗位权限 1、负责公司各类物料、物品的采购工作; 2、核对已审批的采购申请单,根据采购的数量、品质、型号及供货时间寻找合适的供应商; 3、负责商品采购的询价、议价、比价;负责汇总编制采购计划单报批后进行采购作业; 4、负责把采购的物资或物品交仓库管理员入库验收,并将相关票据整理好后交相关人员审核签名; 5、负责市场供应物资的信息收集,并随时掌握市场商品的价格,并对供应商进行评估,建立供应商档案和商品价格记录;负责定期组织供应商评审; 6、负责对已采购的质量异常的商品进行处理; 7、负责公司公务用车,并负责车辆的保养、检查、维护等工作; 7、完成上级领导交办的其他事宜。 1、有权提供性价比较好的供应商供公司参考; 2、有权对采购价格有异议的供应商向公司反映,降低公司采购成本; 3、有合理采购的建议权。 岗位评估 重要项目 1、是否为上级提供有效的信息和工作保障; 2、采购任务是否保质保量的按时完成; 3、与各单位、各部门的工作配合度; 4、投诉率; 5、定期进行工作检讨和持续改善. 职位 说明 可直接升迁职位:采购主管 可互相转换职位:文员/助理 可降级到此职位:司机 关键指标 1、采购及时率达≥85%; 2、紧急采购及时率100%; 3、采购成本控制在合理范围内,并保持每年成本下降幅度控制在5-10%内; 4、违规采购发生率为0次. 需培训的课程 1、有效沟通技巧; 2、采购管理知识; 3、团队精神; 4、企业文化; 5、职业道德。 备注: 审批:审核:编制: XX市XX机动车检测有限公司 岗 位 说 明 书 编制单位:检测公司行政部 职务名称:电工领班 直接上级职务:行政经理 所属部门:行政部 所需学历:中专以上 工作性质:工程维修及保养 性 别:男 性 任职资格条件 1、学历要求:中专以上学历,电气或给排水等相关专业; 2、经验条件:三年以上汽修行业或大型工厂维修工作经验; 3、年龄要求: 25-45岁; 4、办公技能:懂基本操作; 5、专业技能:熟练处理和排查水电设备故障、汽修、检测设备故障;持有电工IC卡; 6、其他技能:能适应室外及高空作业,身体健康; 7、特殊要求:敬业爱岗、热爱本职工作、有敬业精神,具有独立完成本职工作的能力。 岗位职责 岗位权限 1、负责检测公司所有设施、设备的运行和维修保养工作; 2、负责做好下属电工的日常工作安排,完成各项维修工作任务; 3、负责制定设施、设备检修计划和备料采购计划,报上级审核后组织实施相关工作; 4、设备发生突发事故时,负责全力抢修,直至恢复运行正常使用; 5、发电机的运行、保养、日常维护和附属设施的安全检查; 6、高低配电设备、空调、空压机、供水等系统的运行、保养、维护和日常安全检查。; 7、 宿舍水电的管理和记录; 8、 空调、空压机、供水等系统设施的保管、报废鉴定和日常机电维修配件的申购; 9、厂区内相关厂务设施改造、维护等作业; 10、水电费用的损益、成本、预算及统计分析; 11、完成上级交办的其他工作任务。 1、对下属员工工作实施工作绩效考核,有权给予人事异动建议权; 2、有权对使用之公共设备、设施异常情况进行报告; 3、有权参与工程合同(维保、采购)评审; 4、对公司机械设备、设施的安全使用及资源利用有建议权。 岗位评估 重要项目 1、各部门对工程服务、设备维修、安装的综合满意率; 2、单位维修效率不超过工程核定的标准工时; 3、全年不发重大工程安全、消防责任事故; 4、设备设施保养计划执行; 5、机电工程的返修率. 职位 说明 可直接升迁职位:主管 可互相转换职位:班长 可降级到此职位:电工 关键指标 1、月有效报修处理及时率100%; 2、月维修返修率不超过1%; 3、设备设施保养计划执行率100%; 4、年消防设备完好率≥95%; 5、有效投诉全年不超过2宗。 需培训的课程 1、机修、检测设备管理与维修; 2、有效沟通与协调技巧; 3、团队精神; 4、企业文化; 5、职业道德。 备注: 审批:审核:编制: XX市XX机动车检测有限公司 岗 位 说 明 书 编制单位:检测公司行政部 职务名称:电工 直接上级职务:电工领班 所属部门:行政部 所需学历:中专以上 工作性质:工程维修及保养 性 别:男 性 任职资格条件 1、学历要求:中专以上学历,电气或给排水等相关专业; 2、经验条件:二年以上汽修行业或大型工厂维修工作经验; 3、年龄要求: 25—40岁; 4、办公技能:懂基本操作; 5、专业技能:熟练处理和排查水电设备故障、汽修、检测设备故障;持有电工IC卡; 6、其他技能:能适应室外及高空作业,身体健康; 7、特殊要求:敬业爱岗、热爱本职工作、有敬业精神,具有独立完成本职工作的能力. 岗位职责 岗位权限 1、负责检测公司所有设施、设备的运行和维修保养工作; 2、设备发生突发事故时,负责全力抢修,直至恢复运行正常使用; 3、发电机的运行、保养、日常维护和附属设施的安全检查; 4、高低配电设备、空调、空压机、供水等系统的运行、保养、维护和日常安全检查; 5、 宿舍水电的管理和记录; 6、 空调、空压机、供水等系统设施的保管、报废鉴定和日常机电维修配件的申购; 7、厂区内相关厂务设施改造、维护等作业; 8、完成上级交办的其他工作任务. 1、有权对使用之公共设备、设施异常情况进行报告; 2、对公司机械设备、设施的安全使用及资源利用有建议权; 3、维修材料的请购权。 岗位 评估 重要 项目 1、各部门对工程服务、设备维修、安装的综合满意率; 2、单位维修效率不超过工程核定的标准工时; 3、全年不发重大工程安全、消防责任事故; 4、设备设施保养计划执行; 5、机电工程的返修率。 职位 说明 可直接升迁职位:电工领班 可互相转换职位:维修工 可降级到此职位:—— 关键 指标 1、月有效报修处理及时率100%; 2、月维修返修率不超过1%; 3、设备设施保养计划执行率100%; 4、年消防设备完好率≥95%; 5、有效投诉全年不超过2宗。 需培训的课程 1、机修、检测设备管理与维修; 2、有效沟通与协调技巧; 3、团队精神; 4、企业文化; 5、职业道德。 备注: 审批:审核:编制: XX市XX机动车检测有限公司 岗 位 说 明 书 编制单位:检测公司行政部 职务名称:保安队长 直接上级职务:行政经理 所属部门:行政部 所需学历:高中以上 工作性质:安全管理 性 别:男 性 任职资格条件 1、学历要求:高中以上学历; 2、经验条件:五年以上的保安队管理工作经验; 3、年龄要求: 30—45岁; 4、办公技能:熟练使用办公软件、设备; 5、专业技能:身体健康,有较强的工作能力和责任心及敬业精神;具有敏锐辩认可疑人或事的能力; 6、其他技能:较强的突发事件处理能力,有高度责任感和严谨的工作态度;组织纪律性强,服从指挥命令; 7、特殊要求:语言表达清楚,能在安全保卫工作中协调各部门关系,具有上传下达、沟通联络的能力; 岗位职责 岗位权限 1、负责厂区内的安全防范工作; 2、熟悉治安各岗位职责、任务工作要求,考核标准,掌握治安区内的保安工作规律及特点,加强重点岗位的安全防范; 3、做好保安队员的岗位培训,军事训练,加强思想学习和业务学习; 4、做好保安队每月工作安排,负责每周对全队人员的业务训练进行考核和内务管理; 5、认真贯彻执行公司的各项规章制度,严明组织纪律,端正的工作作风; 6、积极组织队员训练,不断提高应付突发事件的能力,负责组织,指挥处理突发事件; 7、每周末组织召开保安队周工作例会和专项工作会议; 8、负责辖区内消防工作,检查消防器材,确保消防器材保持良好状态; 9、协助公安机关打击违法犯罪活动,带领保安队配合其它管理服务工作,制止纠正各类违章行为; 10、加强与当地公安机关和业主的沟通联系,抓好“群防群治”建设工作; 11、完成上级交办的其它工作任务。 1、有权对下属各保安队伍人员进行工作检查、指导和培训,对不良现象督导员工纠正,必要时予以处罚; 2、有权对所属员工的履职情况进行考核评估,并对所属人员提出任免、调离的人事异动建议; 3、有权在职责范围内开展保安队伍的自主管理。 岗位 评估 重要 项目 1、区域内恶性安全责任事故的控制; 2、区域内一般性治安、消防事故的控制; 3、突发事件的处理; 4、公司财产损失控制; 5、保安培训计划的实施情况。 职位 说明 可直接升迁职位:保安副经理 可互相转换职位:主管 可降级到此职位:保安班长 关键 指标 1、保安员入职培训及合格上岗率100%; 2、依培训计划实施日常培训,计划达成率≥95%; 3、保安队伍违纪违章每月不超过3起; 4、晚上值勤查夜每月不少于4次; 5、保安队伍现现内讧、集体上访等严重事件0宗. 需培训的课程 1、安全管理、消防知识; 2、消防法相关知识; 3、有效沟通与协调技巧; 4、团队精神; 5、企业文化。 备注: 审批:审核:编制: XX市XX机动车检测有限公司 岗 位 说 明 书 编制单位:检测公司行政部 职务名称:保安班长 直接上级职务:保安队长 所属部门:行政部 所需学历:初中以上 工作性质:安全管理 性 别:男 性 任职资格条件 1、学历要求:初中以上学历; 2、经验条件:退伍军人,三年以上保安管理经验,持保安上岗证书; 3、年龄要求: 25-30岁; 4、办公技能:无; 5、专业技能:身体健康,有较强的工作能力和责任心及敬业精神;具有敏锐辩认可疑人或事的能力; 6、其他技能:较强的突发事件处理能力,具有对保安员进行岗位培训的能力; 7、特殊要求:语言表达清楚,熟悉相关的法律法规和安全、保卫和消防等基本知识; 岗位职责 岗位权限 1、认真学习法律法规和公司的各项规章制度,不断提高自身素质和业务水平; 2、负责当班领班、督促保安员做好上班前的到位情况,按交接班制度交接班; 3、主持班前会,向本班保安员交待工作任务和提出注意事项,使队员的任务明确,责任清楚并检查仪容仪表; 4、不断巡查各岗位保安员履行职责情况及时纠正违纪现象和处理发生的问题; 5、深入基层进行监督、检查公司各项规章制度的落实情况,并如实做好检查记录,做到准确、及时地反映情况,认真做好信息反馈工作; 6、负责每天本班保安员服务过程的质量检验,并做好合格与不合格考核记录; 7、负责组织对本班保安员军事训练及业务培训; 8、了解本班人员的思想动态,排解矛盾,教育队员搞好团结努力工作; 9、在工作中以身作则,严于律己,公私分明,正直诚实,公正公道; 10、做好当班工作值日报表,呈送部门主管审阅,并提出合理化建议; 11、发生特别事故时(如火警)要立即向队长报告,在有关部门未赶到之前,负责现场(灭火抢救)工作; 12、完成上级临时交办的工作任务。 1、对违反公司制度的行为有制止和纠正权; 2、有权对下属违纪保安队员处罚权; 3、有权对下属队员进行工作监督和指导,并根据考核情况提出奖惩、任免建议; 4、有权在本职责范围内开展正常的队员日常管理工作,按公司培训计划对下属队员进行培训。 岗位评估 重要项目 1、区域内恶性安全责任事故的控制; 2、区域内一般性治安、消防事故的控制; 3、突发事件的处理; 4、公司财产损失控制; 5、保安员培训计划的实施情况。 职位 说明 可直接升迁职位:副队长 可互相转换职位:班长 可降级到此职位:保安员 关键指标 1、本班人员行为不端或违纪每月少于1次;值勤睡觉、擅离岗位等严重违纪案例不超过1宗. 2、本班被有效投诉月不超过1宗; 3、交办事务处理的及时率100%; 4、本班人员突发事件机动反应及时到位100%; 需培训的课程 1、安全管理、消防知识; 2、消防法相关知识; 3、有效沟通与协调技巧; 4、团队精神; 5、企业文化。 备注: 审批:审核:编制: XX市XX机动车检测有限公司 岗 位 说 明 书 编制单位:检测公司行政部 职务名称:保安员 直接上级职务:保安班长 所属部门:行政部 所需学历:初中以上 工作性质:安全执勤 性 别:男 性 任职资格条件 1、学历要求:初中以上学历; 2、经验条件:一年以上的实际工作经验,退伍军人,身高170CM以上; 3、年龄要求: 22—28岁; 4、办公技能:无; 5、专业技能:身体健康,有较强的工作能力和责任心及敬业精神;具有敏锐辩认可疑人或事的能力; 6、其他技能:较强的突发事件处理能力,有高度责任感和严谨的工作态度;组织纪律性强,服从指挥命令; 7、特殊要求:身体健康,品行端正,工作认真负责,无不良记录。 岗位职责 岗位权限 1、严格执行国家治安条例,依法办事,工作认真仔细,不徇私情,保持高度警觉性,敢于制止各类犯罪活动及违法乱纪行为; 2、服从领导,听从指挥,做到令行即止,处理不了的要向主管汇报; 3、努力钻研保安员服务知识,掌握公司保安员的服务技巧,当值时要保持旺盛的精力,保持整洁的仪容仪表; 4、履行职责,密切配合公安机关,保护车主客户财产安全,维护服务场所的正常秩序; 5、保护服务区域内发生的刑事治安案件、灾害事故现场,维护现场秩序; 6、对责任区域内抓获的违法犯罪嫌疑人要严格控制,防止脱逃,并立即告领班处理; 7、做好区域内的防火、防盗、防爆炸、防治安灾害事故等安全防范工作; 8、负责制止违章行为,防止破坏,不能制止解决的要及时向班长或队长报告; 9、熟悉和爱护区域内外配套的公共设施、机电设备、消防器材,并熟练掌握安防器材的使用方法; 10、熟悉本岗位职责和工作程序,积极协助公安机关开展各项治安防范工作,圆满完成各项治安工作任务; 11、按规定要求巡查职责范围内所管物业状况,并作好记录; 12、认真完成领导交办的其它任务。 1、对违反公司制度的行为有制止和纠正权; 2、对公司提出合理化建议权; 3、有听取客人投诉的权力,在能力范围内的自行处理,超出范围向领导反映,在事件处理过程中,有要求相关处理部门反馈处理情况的权力; 4、有权制止犯罪行为的权力,有权抓获并扭送公安机关权力; 5、有保护现场和证据、维持秩序、提供情况的权力。 岗位评估 重要项目 1、服从性; 2、责任心; 3、消防器材操作; 4、团队精神; 5、处理突发事件的能力。 职位 说明 可直接升迁职位:班长 可互相转换职位:保安员 可降级到此职位:/ 关键指标 1、行为不端或违纪每月少于1次; 2、被有效投诉月不超过1宗; 3、值班睡觉及擅离岗位等其他严重违纪行为控制为0; 4、交办事务处理的及时率100%; 5、工作差错率控制3%内; 需培训的课程 1、物业管理知识; 2、服务意识; 3、职业道德; 4、有效沟通与协调技巧. 备注: 审批:审核:编制: XX市XX机动车检测有限公司 岗 位 说 明 书 编制单位:检测公司行政部 职务名称:清洁工 直接上级职务:行政经理 所属部门:行政部 所需学历:初中以上 工作性质:清洁卫生 性 别:不限 任职资格条件 1、学历要求:初中以上学历; 2、经验条件:一年以上的保洁工作经验; 3、年龄要求: 35—45岁; 4、办公技能:无; 5、专业技能:诚实自律,具备一定的6S知识; 6、其他技能:身体健康,无任何传染性疾病; 7、特殊要求:具备敬业精神,服务意识,勤劳踏实。 岗位职责 岗位权限 1、负责对指定打扫区域的清洁工作; 2、负责垃圾的清扫、清除、统一管理工作; 3、负责公司各区域的卫生间打扫(不含宿舍),保持便池、墙面的清洁,做到无蝇、无异味; 4、经常疏通并保持明暗下水道的畅通,确保地面无积水,保持地面洁净; 5、营业区域每隔30分钟巡视一次,保持营业场所的清净; 6、对各种清洁用具要摆放整齐,注意保管、维修,以延长其使用期; 7、节约用水,杜绝浪费,做到随手关灯,拧好水龙头; 8、保证当日垃圾当日处理完毕; 9、完成上级交办的其它工作任务。 1、打扫卫生时,节约用水,发现未关好的水龙头、照明灯,及时关好。; 2、要对不爱护公共卫生的,要进行耐心说服教育; 3、下班前检查并关好责任区内的水、电开关,保证不出现长流水、长明灯现象. 岗位评估 重要项目 1、协助行政部实施后勤管理计划,实现后勤管理目标; 2、工作的及时性和质量; 3、所负责区域的卫生符合要求; 4、服从性; 5、责任心。 职位 说明 可直接升迁职位:-— 可互相转换职位:杂工 可降级到此职位:-— 关键指标 1、办公室清扫每日≥2次; 2、垃圾处理及时率100%; 3、排水系统的畅通100%; 4、每日清扫公共区域(停车场); 5、营业区域每日30分钟1次。 需培训的课程 1、企业文化; 2、6S管理; 3、安全管理; 4、职业道德; 5、团队精神。 备注: 审批:审核:编制: XX市XX机动车检测有限公司 岗 位 说 明 书 编制单位:检测公司行政部 职务名称:厨师 直接上级职务:行政经理 所属部门:行政部 所需学历:初中以上 工作性质:炊事、烹饪 性 别:不限 任职资格条件 1、学历要求:高中以上学历; 2、经验条件:二年以上的200人左右集体饭堂主厨工作经验; 3、年龄要求: 35—45岁; 4、办公技能:无; 5、专业技能:诚实自律,懂湘、粤、川等菜式制作。 6、其他技能:持镇级以上医院的有效健康证明,厨师证。 7、特殊要求:具备敬业精神,服务意识,勤劳踏实。 岗位职责 岗位权限 1、负责公司员工的伙食制作; 2、负责菜谱的制定,依员工对伙食的反映情况及时做出合理调整; 3、每月根据实际就餐人数编制《食堂月收支平衡表》,实行成本控制; 4、负责协助行政部调查员工伙食满意度,根据反馈信息制定改进计划并及时实施; 5、负责保质、保量、按时开饭; 6、负责饭堂的清洁卫生工作; 7、负责饭堂的食品安全防范工作; 8、完成上级临时交办的其它工作任务。 1、设备使用权; 2、原材料使用权; 3、在菜肴烹饪质量控制方面对上级提出合理化调配建议权; 4、对饭菜质量和卫生有检查验证和监督权; 5、对采购的菜及辅料等质量不合格的,短斤少两的有权利拒收。 岗位评估 重要项目 1、提供饭菜准时性; 2、饭菜质量、数量达标率; 3、卫生状况; 4、服务意识; 5、安全防范; 6、合理使用原料、调料,节约能源,准确控制成本。 职位 说明 可直接升迁职位:/ 可互相转换职位:厨师 可降级到此职位:厨工 关键指标 1、提供饭菜准时率100%; 2、饭菜质量、数量达标率100%; 3、员工对伙食质量的满意度≥85%以上; 4、卫生清洁及时率100%; 5、伙食质量月投诉率≤2例。 需培训的课程 1、企业文化; 2、烹饪水平; 3、安全管理; 4、职业道德; 5、团队精神。 备注: 审批:审核:编制 XX市XX机动车检测有限公司 财务部职能说明书 编制单位:检测公司行政部 部门名称: 财务部 部门性质:职能部门 直接上级部门: 总经办、集团财务中心 部门工作原则 财务规划、统筹、协调。 部门职能 部门工作评估关键指标 1、根据集
展开阅读全文

开通  VIP会员、SVIP会员  优惠大
下载10份以上建议开通VIP会员
下载20份以上建议开通SVIP会员


开通VIP      成为共赢上传

当前位置:首页 > 管理财经 > 人员管理/培训管理

移动网页_全站_页脚广告1

关于我们      便捷服务       自信AI       AI导航        抽奖活动

©2010-2026 宁波自信网络信息技术有限公司  版权所有

客服电话:0574-28810668  投诉电话:18658249818

gongan.png浙公网安备33021202000488号   

icp.png浙ICP备2021020529号-1  |  浙B2-20240490  

关注我们 :微信公众号    抖音    微博    LOFTER 

客服