收藏 分销(赏)

特采管理规定.docx

上传人:人****来 文档编号:3911252 上传时间:2024-07-23 格式:DOCX 页数:4 大小:22.42KB 下载积分:5 金币
下载 相关 举报
特采管理规定.docx_第1页
第1页 / 共4页
特采管理规定.docx_第2页
第2页 / 共4页


点击查看更多>>
资源描述
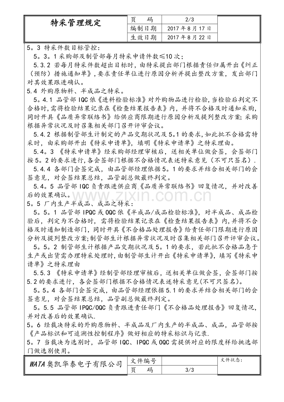
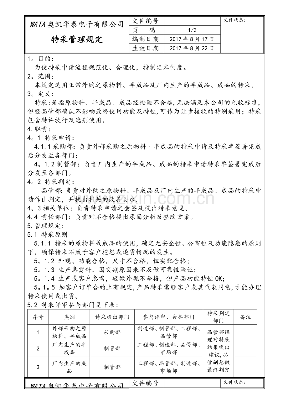
WATA奥凯华泰电子有限公司 特采管理规定 文件编号 文件状态: 页 码 1/3 编制日期 2017年8月17日 生效日期 2017年8月22日 1。目的: 为使特采申请流程规范化、合理化,特制定本制度。 2。范围: 本规定适用正常外购之原物料、半成品及厂内生产的半成品、成品的特采。 3。定义: 特采:是指原物料、半成品、成品经检验不合格,无法满足本公司的允收标准,但经品管部确认不影响最终使用功能及特性,可作为让步接收的特别采用;特采包含特许放行及选别使用。 4.职责: 4。1 特采申请: 4.1.1采购部:负责外部采购之原物料﹑半成品的特采申请及特采单签署完成后分发至各部门; 4。1.2制管部:负责厂内生产的半成品、成品的特采申请特采单签署完成后分发至各部门。 4。2 特采判定: 品管部:负责对外购之原物料、半成品及厂内生产的半成品、成品的特采申请作出判定,并提出相关的改善要求. 4。3相关单位:负责特采申请之会签及提出特采意见。 4.4 责任部门:负责对不合格提出原因分析及整改方案。 5.管理规定: 5.1 特采原则 5.1.1 特采的原物料或成品的使用,确定无安全性、公害性及功能隐患的原则下,确保特采不致于客户抱怨或退货情况的发生。 5。1.2 外观、功能合格,尺寸不合格,但实配合格; 5。1.3 生产急需料,因交期原因来不及做可靠性验证; 5。1.4 生产或客户急需,轻微外观不合格,但产品功能特性OK; 5。1。5 如客户订单合约上有规定,产品特采需经客户或其代表同意,才能办理特采使用或出货。 5.2 特采评审参与部门见下表: 序号 类别 特采提出部门 参与评审、会签部门 特采判定部门 备注 1 外部采购之原物料、半成品 采购部 制造部、制管部、工程部、品管部 品管部经理对特采结果提出建议,品管副总做最终判定 2 厂内生产的半成品 制管部 工程部、制造部、品管部、市场部 3 厂内生产的成品 制管部 工程部、品管部、制造部、市场部 WATA奥凯华泰电子有限公司 特采管理规定 文件编号 文件状态: 页 码 2/3 编制日期 2017年8月17日 生效日期 2017年8月22日 5。3 特采件数目标管控: 5。3。1采购部及制管部每月特采申请件数≤10次; 5.3.2 若每月特采件数超出目标时,由特采提出部门根据责任归属开出《纠正(预防)措施通知单》,要求责任单位进行原因分析并提出整改方案,发出部门对其效果跟进确认。 5.4 外购原物料、半成品之特采。  5。4.1 品管部IQC依《进料检验标准》对外购物品进行检验,当检验后判定不合格时,需将检验结果记录在《检查结果报告表》内,并将不合格及时通知采购, 同时开具《品质异常联络书》给供应商限期进行原因分析及提列整改方案;采购根据异常状况及时召集相关部门召开评审会议。 5.4.2 根据制管部生计制定的产品交期状况及5。1的要求,如此批不合格需特采时,由采购部开出《特采申请单》,填明《特采申请单》之特采理由。 5.4。3 《特采申请单》经采购部经理审核后,送相关单位做会签,会签部门按5。2的要求进行,各会签部门根据不合格情况表述特采意见(不可只签名). 5.4.4 各部门会签完成,由品管部经理依据5。1的要求并结合相关部门的会签意见,对会签结果总结,品管副总做最终判定。 5.4。5 品管部IQC负责跟进供应商《品质异常联络书》回复情况,并对改善后的效果确认。 5。5 厂内生产半成品、成品之特采: 5。5。1 品管部IPQC或OQC依《半成品/成品检验标准》,对半成品、成品检验后,判定为不合格时, 需将检验结果记录在《检查结果报告表》内,并将不合格及时通知制造部门,同时开具《不合格品处理报告》给责任部门限期进行原因分析及提列整改方案;制管部生计根据异常状况及时召集相关部门召开评审会议。 5。5。2 制管部生计根据产品交期状况及5。1的要求,若此批不合格品急于生产或出货需办理特采处理时,由制管部生计开出《特采申请单》,填写《特采申请单》之特采理由 5.5.3 《特采申请单》经制管部经理审核后,送相关单位做会签,会签部门按5.2的要求进行,各会签部门根据不合格情况表述特采意见(不可只签名)。 5。5。4 各部门会签完成,由品管部经理依据5.1的要求并结合相关部门的会签意见,对会签结果总结,品管副总做最终判定。 5。5.5 品管部IPQC/OQC负责跟进责任部门《不合格品处理报告》回复情况,并对改善后的效果确认. 5。6 经裁决特采的外购原物料、半成品及厂内生产的半成品、成品,品管部按《产品标识和可追溯性控制程序》做好相应的特采标识与记录. 5。7 当裁决为选别时,品管部IQC、IPQC或OQC需提供对应的限度样给挑选部门做选别使用。 WATA奥凯华泰电子有限公司 特采管理规定 文件编号 文件状态: 页 码 3/3 编制日期 2017年8月17日 生效日期 2017年8月22日 5.8 当特采会签判定不通过时,应终止特采流程,检讨其它的处理方式,具体按《不合格品控制程序》执行. 5。9 特采申请流程如下: 6。 相关文件: 《产品标识和可追溯性控制程序》 《进料检验标准》 《半成品/成品检验标准》 《不合格品控制程序》 7。 相关记录: 《特采申请单》 《检查结果报告表》 《不合格品处理报告》 《品质异常联络书》 《纠正(预防)措施通知单》 WATA奥凯华泰电子有限公司 版 本 00 编 制 日 期 2017年8月17日 生 效 日 期 2017年8月22日 文件类型: 三 级 文件状态: 特采管理规定 版本 修订日期 修订者 修 订 内 容 记 录 00 首版发行 审批 确认 编制
展开阅读全文

开通  VIP会员、SVIP会员  优惠大
下载10份以上建议开通VIP会员
下载20份以上建议开通SVIP会员


开通VIP      成为共赢上传

当前位置:首页 > 应用文书 > 规章制度

移动网页_全站_页脚广告1

关于我们      便捷服务       自信AI       AI导航        抽奖活动

©2010-2025 宁波自信网络信息技术有限公司  版权所有

客服电话:0574-28810668  投诉电话:18658249818

gongan.png浙公网安备33021202000488号   

icp.png浙ICP备2021020529号-1  |  浙B2-20240490  

关注我们 :微信公众号    抖音    微博    LOFTER 

客服