收藏 分销(赏)

密闭式静脉输液技术操作规范及流程.doc

上传人:丰**** 文档编号:3910070 上传时间:2024-07-23 格式:DOC 页数:2 大小:13.04KB 下载积分:5 金币
下载 相关 举报
密闭式静脉输液技术操作规范及流程.doc_第1页
第1页 / 共2页
密闭式静脉输液技术操作规范及流程.doc_第2页
第2页 / 共2页
本文档共2页,全文阅读请下载到手机保存,查看更方便
资源描述
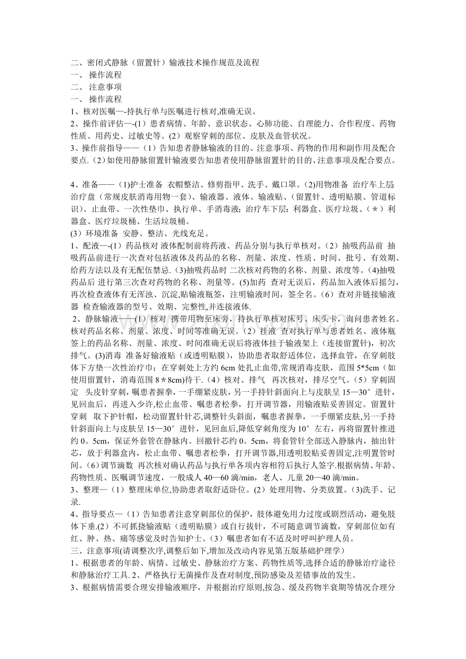
二、密闭式静脉(留置针)输液技术操作规范及流程  一、 操作流程  二、 注意事项  一、 操作流程  1、核对医嘱—-持执行单与医嘱进行核对,准确无误。  2、操作前评估—-(1)患者病情、年龄、意识状态、心肺功能、自理能力、合作程度、药物性质、用药史、过敏史等。(2)观察穿刺的部位、皮肤及血管状况。  3、操作前指导——(1)告知患者静脉输液的目的、注意事项、药物的作用和副作用及配合要点.(2)如使用静脉留置针输液要告知患者使用静脉留置针的目的、注意事项及配合要点。  4、准备——(1)护士准备  衣帽整洁、修剪指甲、洗手、戴口罩。(2)用物准备  治疗车上层:治疗盘(常规皮肤消毒用物一套)、输液器、液体、输液贴、(留置针、透明贴膜、管道标识)、止血带、一次性垫巾、执行单、手消毒液;治疗车下层:利器盒、医疗垃圾、(*)利器盒、医疗垃圾桶、生活垃圾桶。  (3)环境准备  安静、整洁、光线充足。  1、配液—-(1)药品核对 液体配制前将药液、药品分别与执行单核对。(2)抽吸药品前  抽吸药品前进行一次查对包括液体及药品的名称、剂量、浓度、性质、时间、批号、有效期、给药方法以及有无配伍禁忌.(3)抽吸药品时 二次核对药物的名称、剂量、浓度等。(4)抽吸药品后 进行第三次查对药物的名称、剂量等。(5)加药  查对无误后,药品加入液体后摇匀,再次检查液体有无浑浊、沉淀,贴输液瓶签,注明输液时间,签全名。(6)查对并链接输液器  检查输液器的型号、效期、完整性,并连接液体.   2、静脉输液——(1)核对  携带用物至床旁,持执行单核对床号、床头卡,询问患者姓名。核对药品名称、剂量、浓度、时间等准确无误。(2)挂液  查对执行单与患者姓名、液体瓶签上的药品名称、剂量、浓度、时间准确无误后将液体挂于输液架上(连接留置针),初次排气。(3)消毒  准备好输液贴(或透明贴膜),协助患者取舒适体位,选择血管,在穿刺肢体下方垫一次性治疗巾;在穿刺处上方约6cm处扎止血带,常规消毒皮肤,范围5*5cm(如使用留置针,消毒范围8*8cm)待干.(4)核对、排气   再次核对,排尽空气。(5)穿刺固定   头皮针穿刺,嘱患者握拳,一手绷紧皮肤,另一手持针斜面向上与皮肤呈15—30°进针,见回血后,再进入少许,松止血带、嘱患者松拳,打开调节器,用输液贴妥善固定。留置针穿刺   取下护针帽,松动留置针针芯,调整针头斜面,嘱患者握拳,一手绷紧皮肤,另一手持针斜面向上与皮肤呈15—30°进针,见回血后,降低穿刺角度为10°左右,再将留置针推进约0。5cm,保证外套管在静脉内。回撤针芯约0。5cm,将套管针全部送入静脉内,抽出针芯,放于利器盒内,松止血带、嘱患者松拳,打开调节器,用透明胶贴妥善固定,注明置管时间。(6)调节滴数  再次核对确认药品与执行单各项内容相符后执行人签字.根据病情、年龄、药物性质、医嘱调节速度,一般成人40—60滴/min,老人、儿童20—40滴/min。  3、整理—(1)整理床单位,协助患者取舒适卧位。(2)处理用物、分类放置。(3)洗手、记录.  4、指导要点—(1)告知患者注意穿刺部位的保护,肢体避免用力过度或剧烈活动,避免肢体下垂.(2)不可抓挠输液贴(透明贴膜)或自行拔针,不可随意调节滴数,穿刺部位如有红、肿、热、痛等感觉及时告知护士。(3)嘱患者如有不适及时呼叫护理人员。  三、注意事项(请调整次序,调整后如下,增加及改动内容见第五版基础护理学)  1、根据患者的年龄、病情、过敏史、静脉治疗方案、药物性质等,选择合适的静脉治疗途径和静脉治疗工具. 2、严格执行无菌操作及查对制度,预防感染及差错事故的发生。  3、根据病情需要合理安排输液顺序,并根据治疗原则,按急、缓及药物半衰期等情况合理分配药物。  4、对需要长期输液的患者,要注意保护和合理使用静脉,
展开阅读全文

开通  VIP会员、SVIP会员  优惠大
下载10份以上建议开通VIP会员
下载20份以上建议开通SVIP会员


开通VIP      成为共赢上传

当前位置:首页 > 行业资料 > 医学/心理学

移动网页_全站_页脚广告1

关于我们      便捷服务       自信AI       AI导航        抽奖活动

©2010-2026 宁波自信网络信息技术有限公司  版权所有

客服电话:0574-28810668  投诉电话:18658249818

gongan.png浙公网安备33021202000488号   

icp.png浙ICP备2021020529号-1  |  浙B2-20240490  

关注我们 :微信公众号    抖音    微博    LOFTER 

客服