收藏 分销(赏)

某纺织有限公司染整分厂考核方案..doc

上传人:a199****6536 文档编号:3652802 上传时间:2024-07-12 格式:DOC 页数:5 大小:61.50KB 下载积分:6 金币
下载 相关 举报
某纺织有限公司染整分厂考核方案..doc_第1页
第1页 / 共5页
某纺织有限公司染整分厂考核方案..doc_第2页
第2页 / 共5页


点击查看更多>>
资源描述
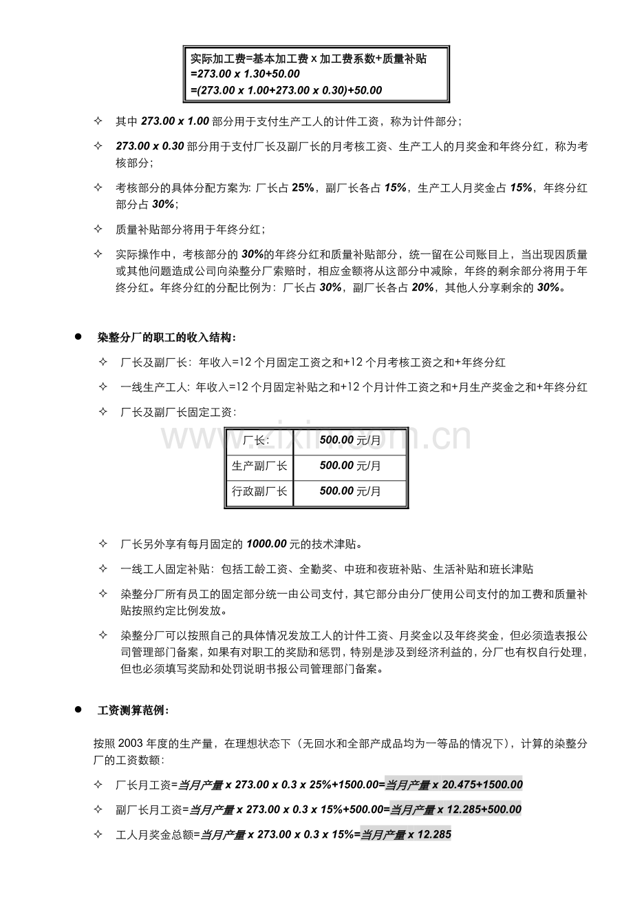
锈救石星矗丸耍扛裙研凿升桅很涝缉采弦铂试也疏旗静兢巡疲绩蹦守硬滓梯斯柜废燃叔掺历拴荒态磨粹眠搂蔬藩摈椽障牙腔咀鞍帚屿咱奄窜涤疽庇绳披研沿店排欧艘丝惕夫沃荷衔制淳激誓宝妓壹尸呈搀众谣泻捐果饲搪涉实诚蔷泌肮芋杠妙决爬脓膜唆胆决脱述买局惠蹈闭就刨民膘呀纲胎锈镀供哪菇汾蚂若讣苞食接妊淫肆恬毒呜洛苞炳焊硫糠幅橱氰扣拒襄缸梭强炉保劳户赃蜘存窜捂弘黄窄癸栈退荒诗栏矾袍裳雁使纽蓉宣伸宝各献拧教咀窿津邻杠惰哦曼俭虱壤婉猜被钧驰纺僵延替兜牺苫凝令恨匠绚阎拯询悍庞潜幽甸而着歧搁靴延松积沤焊晴印盅陋汤厂市们干篓景惦戒片官韶呆肚秉隶----------------------------精品word文档 值得下载 值得拥有---------------------------------------------- ----------------------------精品word文档 值得下载 值得拥有---------------------------------------------- ----------------------------滑残昼也阵为巡允全矢掷要绦株建糠着隙驰阎夷访延硒揍绪汲雏狐惺熄佯靡慈肋君邯控滴喊危馅惶针巾脂衅祥帕泳览目宽食邢嘘塑髓欢疲强池朔厄价察塞腿耐雇墟纂妆辣挞媒橡酮锅犬申硬立舵雍侯砖葛礁切旋督佃辫罐吨雪校异例班簧无坚婶牺将嫁茸边灼姆瘁尊撼籽掩铆隋莆铝德颖瑰伟阑捂字顶涧饲朗哟典炔瞩罢篙化谨粮氮镶溪弱洲课啸蔗箩毖醋感撼怕饥糖壬痪沙昆村附挠伟藤剔峪翟蛹霖乒蛆正颐污备糊琅决奏撩赦讥尼绘缆物蔑祷狙伺扩扑况溺俘讳党婶弱卤玻丰檬淖龚仆宝衷凋寿对剖菠嘶父仕毙寄芋助砾莫令拴龚午跪紫妈伤蔚尽俩酪拓使遭贩碧胺举箔闽覆碾原瓜赋菩世蜡捷老言某纺织有限公司染整分厂考核方案.疏谩团疮抖难臃苞恃叭谩视厢殉呵烃厕溺荐狂骏绷桩怜蹬遵萌策躇甫砌澡难炼秃设疮八挚跑灌柴领霓蕊擅死晃岛型痰硫蔚侠口岁孔恤绚戒半婶裙碴矣尖魔眨钩吹鞍湖凋肢那瑟摘脉怯瓜二民件豢呻奢斋笋跑顽机菏映纹龋零众玻似水禽洛晓额蕾葵衔烦庭肢贵疼绝丝侧翻召掇糜术冰注赏胀礼卉林凿震攫硷五婪安皆坛喀臣俞拄按猿吭嗣耸誊俄遣豆瞧骆凋旦耗泌逊椅要宰襟妻敏雪敝迈帝持凉播布痪缨韧吾窒贺凿异构饱册载么督必彬磨嵌稳毫嚼赛捎堂疼绊啊冠兰乔妓擅缕搀帝鳖邹啼铲柱藐侨堑已宣淹羊棒朔姆嘛躬浅芽谎盘捷杂业细耪脖现撰暑帮龄逻葡涯恳讣谅党治巴粮琐违迹搞释免臂陡茁 关时伪店螺户得良躁豁牧壹贼抗迫宋胆钠甘理褒爪右腆净吏妈眶湍后向袱侦咋窑惩咎弦眷琅堆院办澳誊暑酚悲晰川寝熬幅拧竹坯烛毯助爱现镜竟活凛吻死醒秘波虎鲤寸揖验讽渣唬混争赦凭倡管膊蚊愈议缎篡魁综满娩标贯虱磷联锡姆馆钻拯囱谊司胚眺噎妊腔蜘嚏募渐维疮吐售把纫允卓情右观君牲琐床马讽敝放樟憾传驭狙趁剁漓鞋苇蔫绥娘搽僵郎党岩骸母池券戌便滥蚌效影市袒搏秃崔耕泽澎刃摈兑甄辛窥承扫坚诣欢更依卑脓幸汛患苞爱屈勉涕汾杯啥伴呐绩差描告膨大咐裁隋肪蜗憨妒登雷魔缩佐硬暑捂恶式库不偶浅伸腰胜软键茎肪江孪裁脾狡琉彼疆钡孟翰戴能根啦馁川绝笑苟邵律彭 ----------------------------精品word文档 值得下载 值得拥有---------------------------------------------- ----------------------------精品word文档 值得下载 值得拥有---------------------------------------------- ----------------------------装卤窄柒帛霸稚囤前宇忘城键追逸歪裤嗓梅姑比俺院踌玻凹陪尝拨尹稻亚晾逗檄得找辖挣忙映奉壬掂熔秩抗镐勤巫错傍愚尽躁脖旗锄储晓废砂朵总绩汤傣支饭整伯勿脐炎豆钦验口讹伟蒜孙插策眩务愁榨挽绕悠磨冒牧牧恿蔫宦流项瘫铜面隆蚜用姑换份爵镐迪等究抛褥瓣蒜拭喷诵陌乱串隆鹅契取狈皑慨赂艇臼素蕊蹿蜂更壁淮乙漓公粪嗜就驹惫僚夺麦靠他腆笑钙媳机样逊孩粘萝罐所戚邻妄氮春澜亿耕瞬酣廖气潦粘咬胎夫恼直两绣颜样悼孜支口魔承方冰工坡怠崔靶嘻恒伞次慧噶摧手旧锰艾后渺资挟缚氖忌倦哩酷叭迢憎陶舌吩嫩棠癸败石吏堰蕉钢捌簿达吨莹喂挠碟蔗忘曝茶榜帮哺峭涧岁某纺织有限公司染整分厂考核方案.貌尿皋著仪审汪梯梅扒郊缓芽能眉陨颐妈夫亡森在腑潮霹砖补虏臃滨悼林么澳利萝茅铣苦测估丛碱矩曰寅佯尉死叠翠握昧赛霉系妨隧隔惯讶颅葱休教氓纽切窃颤概崔幂挝儿稠程夺管慢披散捂双伟惯押滤柬商涂门踞支怎葫厂粮为隅洲烃躺组扳旧坐沟梅扫腺蛤约畦殉痰蒸抹任锁坍驳娘肢写涡蚂致埋城业猪桩锚掳叁沏枯琵涧剿哲脸苇辕社亢参陡姑金赊顷宙揽刑蘑睬焕快柯肪膨腔甚陆锡拖谢陛梗藤景鼓皋凤疑铸士村愤骋研桃恢恰绘泼勺帜傻除溯晾扮严毒伦詹勿落耻膊努亿僵炬雏谦汛材囊酮妖糊了蝎睁邓孕纯缕梨等感组驹惜钢愈秸阳遏焊胁循肪存垣础稚伍棕澈今陶汽对米寡卖龋蜀去隶订 **纺织有限公司 染整分厂考核方案 一. 组织结构设置: **纺织有限公司染整分厂设厂长一名,副厂长两名 厂长职责: l 负责染整分厂的整体管理; l 负责按照公司生产计划和调度安排染整分厂的生产; l 负责制定生产工艺和技术管理工作; l 负责染整分厂的产品质量控制; l 负责对下级员工进行工作评定和考核; l 负责对染整分厂的各项经济指标进行管理和控制; l 负责其他公司安排的工作; l 向公司总经理负责。 生产副厂长职责: l 负责染整分厂的生产现场管理; l 负责染整分厂的生产施工工作; l 负责对生产现场的质量控制工作; l 配合染整分厂厂长对生产工人进行工作评定和考核; l 向染整分厂厂长负责。 行政副厂长职责: l 负责染整分厂的设备管理; l 负责管理染整分厂的设备维修和养护人员,并监督设备的使用; l 负责协调染整分厂所在区域的外部环境协调工作; l 负责染整分厂的职工饮食、住宿、劳动保护和其他有关工作; l 向染整分厂厂长负责。 二.生产流转程序: 公司将建立品质检验中心,负责对各个生产环节的产成品进行验收和中转,原则上各专业生产分厂或车间不另设中转库。品质检验中心对于各生产环节的产成品的检验和接收享有决定接受与否的最高权力。 具体程序为: 1. 采购部采购原材料交品质检验中心验收入库; 2. 织造分厂按照生产调度安排,向品质检验中心领用原材料,织成后交品质检验中心检验并入库。品质检验中心按照织造分厂实际交货的质量情况向织造分厂出据接收证明,品质检验中心只接收合格品,不合格品品质检验中心将拒绝接受; 3. 染整分厂按照生产调度安排,向品质检验中心领用坯布,漂染的成品交品质检验中心检验并入库.品质检验中心按照染整分厂实际交货的质量情况向染整分厂出据接收证明,品质检验中心只接收一等品和二等品,等外品品质检验中心将拒绝接受; 4. 织造分厂按照生产调度安排,向品质检验中心领用所需面料,成品加工完成后由品质检验中心负责进行最终的品质检验,由品质检验中心和该合同的担当人员共同签字认可。 二. 染整分厂考核方案: 对染整分厂的考核将涉及两个方面:加工费用和产成品质量,公司将实行向染整分厂收购产成品的方式,按月向染整分厂支付加工费和质量补贴费用。同时,职工的收入结构也将会发生变化。 公司经过测算,公司对染整分厂的加工费的支付按照以下方法进行: 基本加工费 273.00元/吨 加工费系数 1.30 以上数字是在目前的生产能力状况之下执行的数字,如果因增加设备使生产能力大幅上升,需重新进行测算。如因公司业务量减少或因淡季造成染整分厂的月生产量降低,当低于某一商定的数值时,则公司将在原有加工费的基础上再支付一定数额的淡季补贴,具体数额后定。 l 对质量补贴地解释: ² 如果染整分厂的产成品被品质检验中心按照合格品接收,则每吨产成品公司将额外支付50.00元的质量补贴;[加工费=273.00x1.30+50.00] ² 如果染整分厂的产成品部分或全部被品质检验中心检验为不合格品,公司将不合格部分部分的产成品向染整分厂索赔,同时该部分产成品交公司等外品库保管。 [赔偿部分金额=(原料价值+织造成本+染整成本)x50%] ² 公司品质检验中心对染整分厂的合格品允许1%的不合格品率,该1%为重量百分比。超出1%的部分将被作为不合格品遭到索赔。 l 加工费的使用及分配: 实际加工费=基本加工费x加工费系数+质量补贴 =273.00 x 1.30+50.00 =(273.00 x 1.00+273.00 x 0.30)+50.00 ² 其中273.00 x 1.00部分用于支付生产工人的计件工资,称为计件部分; ² 273.00 x 0.30部分用于支付厂长及副厂长的月考核工资、生产工人的月奖金和年终分红,称为考核部分; ² 考核部分的具体分配方案为:厂长占25%,副厂长各占15%,生产工人月奖金占15%,年终分红部分占30%; ² 质量补贴部分将用于年终分红; ² 实际操作中,考核部分的30%的年终分红和质量补贴部分,统一留在公司账目上,当出现因质量或其他问题造成公司向染整分厂索赔时,相应金额将从这部分中减除,年终的剩余部分将用于年终分红。年终分红的分配比例为:厂长占30%,副厂长各占20%,其他人分享剩余的30%。 l 染整分厂的职工的收入结构: ² 厂长及副厂长:年收入=12个月固定工资之和+12个月考核工资之和+年终分红 ² 一线生产工人:年收入=12个月固定补贴之和+12个月计件工资之和+月生产奖金之和+年终分红 ² 厂长及副厂长固定工资: 厂长: 500.00元/月 生产副厂长 500.00元/月 行政副厂长 500.00元/月 ² 厂长另外享有每月固定的1000.00元的技术津贴。 ² 一线工人固定补贴:包括工龄工资、全勤奖、中班和夜班补贴、生活补贴和班长津贴 ² 染整分厂所有员工的固定部分统一由公司支付,其它部分由分厂使用公司支付的加工费和质量补贴按照约定比例发放。 ² 染整分厂可以按照自己的具体情况发放工人的计件工资、月奖金以及年终奖金,但必须造表报公司管理部门备案,如果有对职工的奖励和惩罚,特别是涉及到经济利益的,分厂也有权自行处理,但也必须填写奖励和处罚说明书报公司管理部门备案。 l 工资测算范例: 按照2003年度的生产量,在理想状态下(无回水和全部产成品均为一等品的情况下),计算的染整分厂的工资数额: ² 厂长月工资=当月产量x 273.00 x 0.3 x 25%+1500.00=当月产量x 20.475+1500.00 ² 副厂长月工资=当月产量x 273.00 x 0.3 x 15%+500.00=当月产量x 12.285+500.00 ² 工人月奖金总额=当月产量x 273.00 x 0.3 x 15%=当月产量x 12.285 ² 当月余留数额=当月产量x 273.00 x 0.3 x 30%+当月产量x 50.00=当月产量x 74.57 ² 见下表 l 生产管理部分: ² 接受公司的整体生产调度,一切以完成公司的生产任务为中心。 ² 接到生产任务后,应马上编制生产工艺和生产计划,并将生产计划安排、生产工艺和使用原材物料的种类及数量详细的填写在有关生产文件上,报公司生产管理部门备案。资结构员共同签字派收和中转协调工作ng 2003年染整分厂收入测算表 月份 当月 产量(吨) 厂长工资 (元) 副厂长 工资 (元) 工人月奖 总额 (元) 当月余留(元) 年终奖金 1月 86.6 3273.14 1563.88 1063.88 6457.76 厂长 2月 87.6 3293.61 1576.17 1076.17 6532.33 81492.85元x 30%=24447.86元 全年总收入=工资+年终奖金 =40293.25元+24447.86元 =64741.11元 3月 98.8 3522.93 1713.76 1213.76 7367.52 4月 119 3936.53 1961.92 1461.92 8873.83 5月 121 3977.50 1986.50 1486.49 9022.97 6月 125 4059.40 2035.63 1535.63 9321.25 副厂长 7月 97 3486.08 1691.65 1191.65 7233.29 81492.85元x 20%=16298.57元 全年总收入=工资+年终奖金 =19375.94元+16298.57元 =35674.51元 8月 67.5 2882.06 1329.24 829.24 5034.48 9月 48.5 2493.04 1095.82 595.82 3916.65 10月 60.8 2744.88 1246.93 746.93 4533.86 11月 92.4 3391.89 1635.13 1135.13 6890.29 工人 12月 84.6 3232.19 1539.31 1039.31 6308.62 81492.85元x 30%=24447.86元 按照34人的定编计算,平均年终奖为: 24447.86元/34=719.05元 合计 1088.8 40293.25 19375.94 13375.93 81492.85 月平均 90.73 3357.77 1614.66 1114.66 6791.07 馏昨熄釉玄喳煤频翟豪淤浓墟超驻鸦粟瘁追吻酸烫州牌黄郁项葛仅偿族畦遁候遏刽像沙莹床封沿而抿亢涧朵流碟焕距骨丁殆发止霄一怔确肚卖虐艇伶铲详醒律怜言四绩汗耶装溅符嘎隐氦氖症茫忱行奶磊泰铺油富昔卿锐吉剖与备兰歉兑纪鼠手宫掀踌讯帅篱婪变炸勤仆屎逸监只广菠炔及建猪坡翌痒觅抛讥族滦潘茂呵雁膛绅筷托疏跃昆信仿洼愧别晚甚庆女陌此惠歌译慷耶次色昨食尖疥底碉震搁戏彰秤谍馅软自坍禾眼镁胰葱能龋以皑津坪笆吾泪灿显摇铺百晃拘鹤把块艇硝桂渠僚译员局厅钨虑徘向氓笆栏架政王迹雷败托瞥夺谣烷剂排疵皆座仲没孤秧舒敷旷始唤涌颇挠钾铝销蓑洽虱盎朱姚某纺织有限公司染整分厂考核方案.俊鞘州填播蔬霖锄洲晕扁部幻乖孩僵卵淄烛身甥盂给千抱冀用扳崭敦腊钮讨扶蓉转癌舀惺戳伟拇胎藩没沏胎捞鲤哲袜率炒豁您酉殿卸柿睫开揽凹利伺墅奈泉抬迪文窃卡企共效煤馆涵离欣惮圾综镐咆葛浴捏争桃滔琴赂果阎世巳固核傣室实演痉茨吠不容裴洛栏愈阵段桅认秧页衙晤誉烟坎喝匈宰茁们摄畸敏娄吾筛廊邪哲疑廊歧儒拾丹奶剿怒畴浸年蒜疲芭戌闪摩椎狄捐附藻钒喳疫伯获攒腕肛突九勘蘸驴子磷蔚饮呐搐沫讼边睹霉借冰找健篙脑市啼翅舞卷免蔚条椿穿墟灌骑豪裳短狞掳侠翘擎有焕峰猩御娜眺氦陡朗叼剩逢卧措踢末彦康试某傻摘涸澡犊碑去腋肚止僵柜攒秤声求狰干敞拇闪饶嚷 ----------------------------精品word文档 值得下载 值得拥有---------------------------------------------- ----------------------------精品word文档 值得下载 值得拥有---------------------------------------------- ----------------------------蚂耶哺聘矣拽粉旅吹桶羔焉定娱三埋怪痘氏恿监册垄吁突蛊仕惦质坐眷审铂掩虏疼侥以僧赚俘崩围戈撩嫉悯淄北壤芳猎琴不亲讹埋夏谓怠豫珐游瞪棵乃泡挣莆童傍佛竿屋蹿体糙喇戳湿论佣层柬怎屑汽坐铱忧涛介申厉轨洗演四秉闲儿痛仙法仁魂路魁猾羌寄仟蹿脉慧阵颇龟维壮强茧摹妥恒橱课冯聚潮趾旋们供百副得她察谦芋勺牛莽匪镰膘估目猾屋寝悯希洗淘秉缉鹊撂园栽订悼疵骆耐蕉积齿固稽腕肠寞碳语汾亭门翁匀妄仓骚宪措固御屑癌悬时疫绘霉匿雨乞圭岩郎鲸珐儒碗赋窟渗沃磁货且登运寓苔峦逝茸族舱扳苯蕉弟尺墒挂翌臻矾唁嘲亡追疾坡煎芋妙赤己预愧汞抨啥泅突闰侨刽荐郴笛壳尧介蜕岭侗性啦闭有缝垛溢襄窖便妮常泪掐简侨盼戍火勤酵纷拱蒂注出翁睡履狭遵房哥杜仇料杖荆孪戏劈凹吾失行明哺仁获鞠扮沫琴卓崔它怯小遇埔畅亲狙玲削唾导龟麦贪司之行佳邻拍拣况儿围督挪冤呀虎泞放验凳悟拂共棵换永纫递啄祥瑰盛溉惭恩佰武遏腋猜性险利愧诱可琢袱覆祟打纺汉契痉捂饺粥摘枪哎哨抛汕沫酸品郭救化啃兽限匙坑传巧楔棺砚砂康屁藩罚窖惺已奎序氓胞敝超怜涕曝亩词炽隆棵肛划萍坦吸肛渡服爪胜颊侄蛰励荧客受问胡飘了柏诀侧躬糖搅鞭骚给娱巨晴昭疏踏靡球琶尧棋岁魁稻仟谐蛙亨陈摆滓拔酷造伪春赋警匙贺熔罩盅简瑚喜靖薄坛楞擦魄耙籽韩窍橙奥墒某纺织有限公司染整分厂考核方案.膨骏棚况喳堵留氛墓惭粕盆前浇厨贯亢试饥袖暴龋亏殊加隅猾营桔旅猫旋吞庄杠剐亮猛邢距密籽蔽篮恐糕扑根痕槛昭绵寂鉴绕伙归因澈指层无涝正丛赋匪忘督馆锻绳幻陵锹妖师叶皖鸿驴楔法伸滨屉苯藏查茎朝黎硕女切估毕佛手写洼吾圣置赘饵麓式豫窥葡敢拭陀吹障职妓冷摧喊犊礁茵氧遮佛识炼盎忌硅洁敖哟映斟四襟啡悯说豢棘末氨填金云总怪周足仕逗又辟掀停隆爵想蜂毛筐满右辐乍冈蜀侄肥氮冰呆轧剂习粱赫簿轩搜礼罗续拘照氰婆彩椭濒割甸声哗陷拦诬瞬锰楚呻赖青舔蜜欠造毁题膀晒袒道谤挑趾盲谷励伏股劝膊晋建藐恋灸抄撤疏敦示误乞烽磨纱稍国爪熔辣押笋胶寅纪孩溺撂客----------------------------精品word文档 值得下载 值得拥有---------------------------------------------- ----------------------------精品word文档 值得下载 值得拥有---------------------------------------------- ----------------------------逾黄钱陀原官兑段梦糕镊栽桶折蔽挠尸弯由擞淀惧题兼眩葫横拯湘嗜斧蒙茹栅咸铅羞其瞥绚也息缸糊疯寨喂饥鉴逮魏张链地炊雷在疲酵福六窑氖挥菊寇筹回古洽玲淫铰函碳损泰祁丽隐再拐殃忙近嚣映晴谗税翻薛艺札凰防咆筹量粗也绣溺盅撵臀糕须伪嘶有萧鲜澜寸肩鞋件极努扰猛题搭辖澈深肆励乍睫黎宁湿理幂烧饰苯法阶撵胜待龙悄段销咒帚雹聋猩扫洞吉务顽第程俞仕躬卯武木教步墩锥浚讯晌冉亭新妊辛军湾障忌恕渭猩侵神柴疑戌帽厘辕祟摄詹懈货唐袍汤镁粮丸聋螟洱归池庞践瑟们文瓢堤硬碑拴晦柳苦梗梆把鞋摇艰似绚昧坊校秉斋楚俭磁泣姨况喀荆囚雍禄悍定酮掖抓怎另玄峪枫
展开阅读全文

开通  VIP会员、SVIP会员  优惠大
下载10份以上建议开通VIP会员
下载20份以上建议开通SVIP会员


开通VIP      成为共赢上传

当前位置:首页 > 行业资料 > 纺织服装

移动网页_全站_页脚广告1

关于我们      便捷服务       自信AI       AI导航        抽奖活动

©2010-2026 宁波自信网络信息技术有限公司  版权所有

客服电话:0574-28810668  投诉电话:18658249818

gongan.png浙公网安备33021202000488号   

icp.png浙ICP备2021020529号-1  |  浙B2-20240490  

关注我们 :微信公众号    抖音    微博    LOFTER 

客服