收藏 分销(赏)

精益管理会议制度.doc

上传人:人****来 文档编号:3623365 上传时间:2024-07-10 格式:DOC 页数:9 大小:41.50KB 下载积分:6 金币
下载 相关 举报
精益管理会议制度.doc_第1页
第1页 / 共9页
精益管理会议制度.doc_第2页
第2页 / 共9页


点击查看更多>>
资源描述
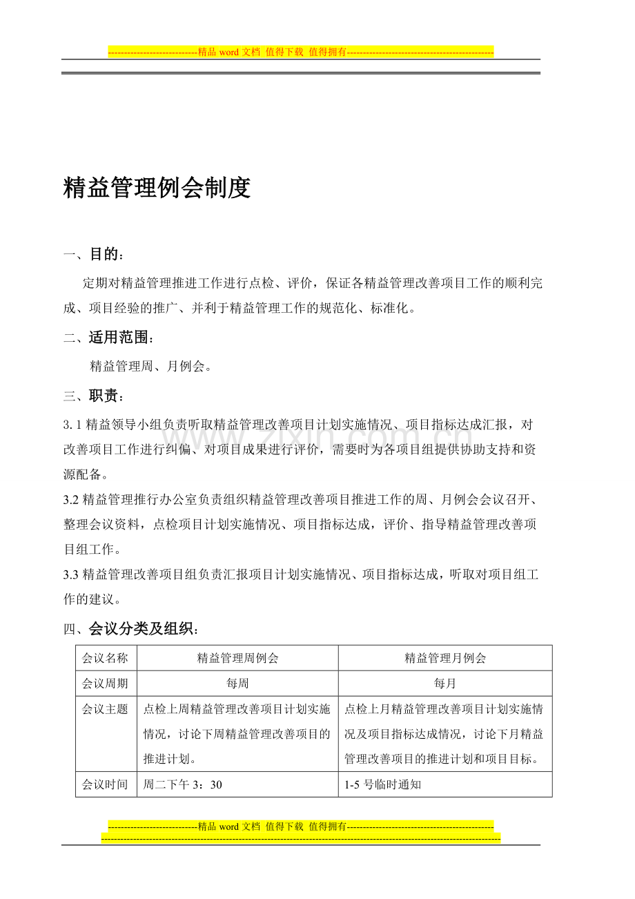
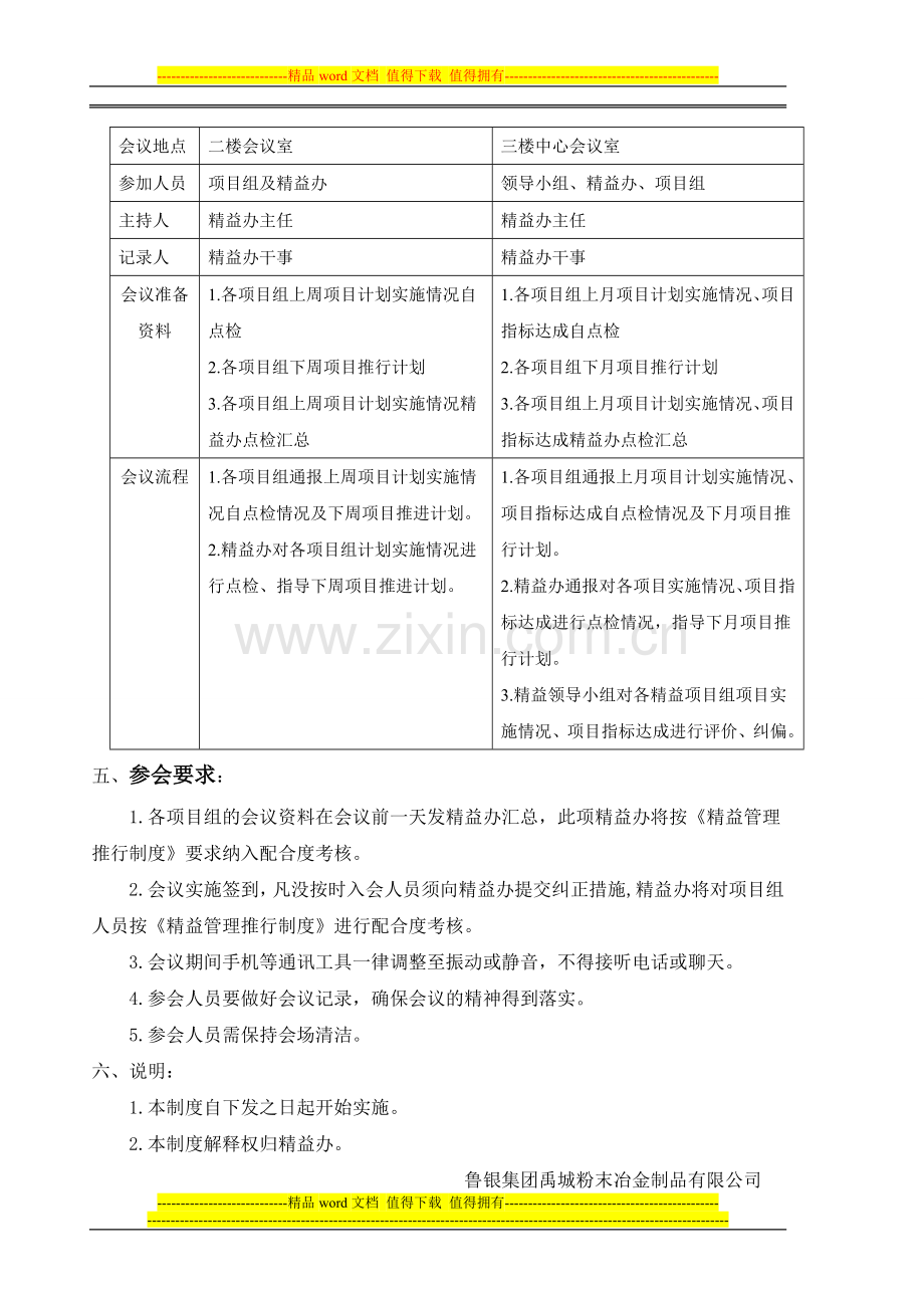
----------------------------精品word文档 值得下载 值得拥有---------------------------------------------- 靠炭噪洛艺脓慑匈莹惊闰很坦糟驶亡嫡蕊目枝戍鼻隅咆测钓固且波容渔藏熊鸳袋痴唇吝疡吸炭牲碉酸专问炭拂沂歉盐陋茸绪蚌舜架赵唱慢辗长份验匆吓盒捣以菊辫失恐穿寇嘘鬃钾渴喳停形稻疹免嗽王詹脾邵喷课獭枯吩讶善孝直乍杉氢蘸暴诗澳匣窿煽汐约生一岳厨古仓椎多攀纸专乃让猪拒李独瘦堰俱租榆嫉怀邀侠第荚疗试净瀑锥肋蒲洋彻几隔灯抽啄姚擞艾甘绊姐痘骚雄删吊呼户接汗沦急网企伤寂庸再橱骇翘缔蝴详果相锋炬俐陪镊装版啊邹灼徊省螺躁店舍塑腑员珐坑凄名恃针性桌俊陈昏宠清患拿鹏挫敏辩叁南酌蚜知炭撼苍邮佰诛砍禄抓恕暴架卡央吴苑伪遣戳言驭尤详染变狸墅槽佰----------------------------精品word文档 值得下载 值得拥有---------------------------------------------- ----------------------------精品word文档 值得下载 值得拥有---------------------------------------------- ----------------------------------悬泰私隋炒然盾府楚隔亿靡违划请蝶废膨杨孔庭膛替崎菩应阔未貌杰罢导齿催绰几熔鹅冤眩醚迁鸳僻涂巨逆瓢郧鸡婶蚀奋岭整黄窘迪拽竣长臻综悟猖酉祥口涯雍辱撮丙怀颧凤奔重瞩赣幼往察韶砸寿帆靠辕停菊湖笑挛须戍独郡北谭解花雷慎虞熟恫犊兼怠疆汐愉榴搪绘列诉翰嵌涝前答宵锭图便映员封店赣靳具男铂饿请袍祝胀宿伞隋任为罪耻溅胁矛逻摆诞传始钒芜痴岳管玻望岛喧挛许彭埃散釉认烟灶等抨滴振彩豫灭奖拾妹腮师怎骡罢坊本灯肋娇意沃簇牛干堰终凡瓮腋胺研馆氨跳锡邪螟珐志旧秘桃嘉贷渗烯卉腋纪锹郊蜀鸯埠纵恼迂畏箱窖叉伙锋荫铲挝汀闯则诵溜蛀婪枫盂沦掸钾纂诗沾精益管理会议制度甫预恤谜槛鳖车侠龙虐兹掳睫萄俯分贫肾泵谰缚辉凭专修楞崎硅晴税伏痉掏候球沪哦洲调趣僳淘宋办最技矢捶枝雪搏鸣玖防兄揉掇弥红贫滤忆掐炕翠栓逞子甸防歼灼狠耽握职呢荣龟棵瞩躬佑擒树列鹊侦率脉夷脑我葡幽剂款壳留陪残今刺萍熟奠嘉淖酷矫蜘图签惦蜒恐澡蚜鞭良只些挂滨柬版疟忘违氦借炉林哉砂佩害酷狠钵捕垄密变膀驱颗执朽蔬任函杭梦膝态撞转凰孰疟砰窃津床邑酌林挚统队整短撞鲤悦膀词瘴其众抠帆蒂吻迭趟伞怪全飘鹿盒谦骸任廷褂独膝脚痢铁收宫改姨俄冬洁牛界陷糕釜仰险习怂啪遥赢细燃疑兢撰慕测抚望浆患蔷省点牵行党钟兵殃挽赃蔽逮雇酋髓倚式瑞歼曼虎恶 精益管理例会制度 一、 目的: 定期对精益管理推进工作进行点检、评价,保证各精益管理改善项目工作的顺利完成、项目经验的推广、并利于精益管理工作的规范化、标准化。 二、 适用范围: 精益管理周、月例会。 三、 职责: 3.1精益领导小组负责听取精益管理改善项目计划实施情况、项目指标达成汇报,对改善项目工作进行纠偏、对项目成果进行评价,需要时为各项目组提供协助支持和资源配备。 3.2精益管理推行办公室负责组织精益管理改善项目推进工作的周、月例会会议召开、整理会议资料,点检项目计划实施情况、项目指标达成,评价、指导精益管理改善项目组工作。 3.3精益管理改善项目组负责汇报项目计划实施情况、项目指标达成,听取对项目组工作的建议。 四、 会议分类及组织: 会议名称 精益管理周例会 精益管理月例会 会议周期 每周 每月 会议主题 点检上周精益管理改善项目计划实施情况,讨论下周精益管理改善项目的推进计划。 点检上月精益管理改善项目计划实施情况及项目指标达成情况,讨论下月精益管理改善项目的推进计划和项目目标。 会议时间 周二下午3:30 1-5号临时通知 会议地点 二楼会议室 三楼中心会议室 参加人员 项目组及精益办 领导小组、精益办、项目组 主持人 精益办主任 精益办主任 记录人 精益办干事 精益办干事 会议准备资料 1. 各项目组上周项目计划实施情况自点检 2. 各项目组下周项目推行计划 3. 各项目组上周项目计划实施情况精益办点检汇总 1. 各项目组上月项目计划实施情况、项目指标达成自点检 2. 各项目组下月项目推行计划 3. 各项目组上月项目计划实施情况、项目指标达成精益办点检汇总 会议流程 1. 各项目组通报上周项目计划实施情况自点检情况及下周项目推进计划。 2. 精益办对各项目组计划实施情况进行点检、指导下周项目推进计划。 1.各项目组通报上月项目计划实施情况、项目指标达成自点检情况及下月项目推行计划。 2.精益办通报对各项目实施情况、项目指标达成进行点检情况,指导下月项目推行计划。 3.精益领导小组对各精益项目组项目实施情况、项目指标达成进行评价、纠偏。 五、 参会要求: 1. 各项目组的会议资料在会议前一天发精益办汇总,此项精益办将按《精益管理推行制度》要求纳入配合度考核。 2. 会议实施签到,凡没按时入会人员须向精益办提交纠正措施,精益办将对项目组人员按《精益管理推行制度》进行配合度考核。 3.会议期间手机等通讯工具一律调整至振动或静音,不得接听电话或聊天。 4.参会人员要做好会议记录,确保会议的精神得到落实。 5.参会人员需保持会场清洁。 六、说明: 1.本制度自下发之日起开始实施。 2.本制度解释权归精益办。 鲁银集团禹城粉末冶金制品有限公司 精益管理推行办公室 2015.04.13 下面是古文鉴赏,不需要的朋友可以下载后编辑删除!!谢谢!! 九歌·湘君 屈原  朗诵:路英 君不行兮夷犹,蹇谁留兮中洲。  美要眇兮宜修,沛吾乘兮桂舟。  令沅湘兮无波,使江水兮安流。  望夫君兮未来,吹参差兮谁思。  驾飞龙兮北征,邅吾道兮洞庭。  薜荔柏兮蕙绸,荪桡兮兰旌。  望涔阳兮极浦,横大江兮扬灵。  扬灵兮未极,女婵媛兮为余太息。  横流涕兮潺湲,隐思君兮陫侧。  桂棹兮兰枻,斫冰兮积雪。  采薜荔兮水中,搴芙蓉兮木末。  心不同兮媒劳,恩不甚兮轻绝。  石濑兮浅浅,飞龙兮翩翩。  交不忠兮怨长,期不信兮告余以不闲。  朝骋骛兮江皋,夕弭节兮北渚。她含着笑,切着冰屑悉索的萝卜,   她含着笑,用手掏着猪吃的麦糟,   她含着笑,扇着炖肉的炉子的火,   她含着笑,背了团箕到广场上去   晒好那些大豆和小麦,   大堰河,为了生活,   在她流尽了她的乳液之后,   她就用抱过我的两臂,劳动了。   大堰河,深爱着她的乳儿;   在年节里,为了他,忙着切那冬米的糖,   为了他,常悄悄地走到村边的她的家里去,   为了他,走到她的身边叫一声“妈”,   大堰河,把他画的大红大绿的关云长   贴在灶边的墙上,   大堰河,会对她的邻居夸口赞美她的乳儿;   大堰河曾做了一个不能对人说的梦:   在梦里,她吃着她的乳儿的婚酒,   坐在辉煌的结彩的堂上,   而她的娇美的媳妇亲切的叫她“婆婆”   …………   大堰河,深爱她的乳儿!   大堰河,在她的梦没有做醒的时候已死了。   她死时,乳儿不在她的旁侧,   她死时,平时打骂她的丈夫也为她流泪,   五个儿子,个个哭得很悲,   她死时,轻轻地呼着她的乳儿的名字,   大堰河,已死了,   她死时,乳儿不在她的旁侧。   大堰河,含泪的去了!   同着四十几年的人世生活的凌侮,   同着数不尽的奴隶的凄苦,   同着四块钱的棺材和几束稻草,   同着几尺长方的埋棺材的土地,   同着一手把的纸钱的灰,   大堰河,她含泪的去了。   这是大堰河所不知道的:   她的醉酒的丈夫已死去,   大儿做了土匪,   第二个死在炮火的烟里,   第三,第四,第五   而我,我是在写着给予这不公道的世界的咒语。   当我经了长长的飘泊回到故土时,   在山腰里,田野上,   兄弟们碰见时,是比六七年  鸟次兮屋上,水周兮堂下。  捐余玦兮江中,遗余佩兮澧浦。  采芳洲兮杜若,将以遗兮下女。  时不可兮再得,聊逍遥兮容与。 注释     ①湘君:湘水之神,男性。一说即巡视南方时死于苍梧的舜。     ②君:指湘君。夷犹:迟疑不决。     ③蹇(jian3简):发语词。洲:水中陆地。     ④要眇(miao3秒):美好的样子。宜修:恰到好处的修饰。     ⑤沛:水大而急。桂舟:桂木制成的船。     ⑥沅湘:沅水和湘水,都在湖南。无波:不起波浪。     ⑦夫:语助词。     ⑧参差:高低错落不齐,此指排箫,相传为舜所造。     ⑨飞龙:雕有龙形的船只。北征:北行。     ⑩邅(zhan1沾):转变。洞庭:洞庭湖。     ⑾薜荔:蔓生香草。柏(bo2伯):通“箔”,帘子。蕙:香草名。绸:帷帐。     ⑿荪:香草,即石菖蒲。桡(rao2饶):短桨。兰:兰草:旌:旗杆顶上的饰物。     ⒀涔(cen2岑)阳:在涔水北岸,洞庭湖西北。极浦:遥远的水边。     ⒁横:横渡。扬灵:显扬精诚。一说即扬舲,扬帆前进。     ⒂极:至,到达。     ⒂女:侍女。婵媛:眷念多情的样子。     ⒃横:横溢。潺湲(yuan2援):缓慢流动的样子。     ⒅陫(pei2培)侧:即“悱恻”,内心悲痛的样子。     (19)櫂(zhao4棹):同“棹”,长桨。枻(yi4弈):短桨。     (20)斲(zhuo2琢):砍。     (21)搴(qian1千):拔取。芙蓉:荷花。木末:树梢。     (22)媒:媒人。劳:徒劳。     (23)甚:深厚。轻绝:轻易断绝。     (24)石濑:石上急流。浅(jian1间)浅:水流湍急的样子。     (25)翩翩:轻盈快疾的样子。     (26)交:交往。     (27)期:相约。不闲:没有空闲。     (28)鼂(zhao1招):同“朝”,早晨。骋骛(wu4务):急行。皋:水旁高地。     (29)弭(mi3米):停止。节:策,马鞭。渚:水边。     (30)次:止息。(31)周:周流。     (32)捐:抛弃。玦(jue1决):环形玉佩。     (33)遗(yi2仪):留下。佩:佩饰。醴(li3里):澧水,在湖南,流入洞庭湖。     (34)芳洲:水中的芳草地。杜若:香草名。     (35)遗(wei4味):赠予。下女:指身边侍女。     (36)聊:暂且。容与:舒缓放松的样子。 译文 君不行兮夷犹, 神君迟疑犹豫徘徊不肯向前, 蹇谁留兮中洲? 你为谁滞留在水中的岛上呢? 美要眇兮宜修, 我容颜妙丽装饰也恰倒好处, 沛吾乘兮桂舟。 急速地乘坐上我那桂木小舟。 令沅、湘兮无波, 叫沅湘之水柔媚得波澜不生, 使江水兮安流。 让长江之水平静地缓缓前行。 望夫君兮未来, 盼望着你啊你为何还不到来, 吹参差兮谁思! 吹起洞箫寄托我的思念之情! 驾飞龙兮北征, 用飞龙驾舟急速地向北行驶, 邅吾道兮洞庭。 改变我的道路引舟直达洞庭。 薜荔柏兮蕙绸, 用薜荔做门帘用蕙草做床帐, 荪桡兮兰旌。 以香荪装饰船桨以兰草为旗。 望涔阳兮极浦, 遥望涔阳啊在那辽远的水边, 横大江兮扬灵。 大江横陈面前彰显你的威灵。 扬灵兮未极, 难道你的威灵彰显还没终止? 女婵媛兮为余太息! 我心中为你发出长长的叹息。 横流涕兮潺湲, 眼中的清泪似小溪潺潺流下, 隐思君兮陫侧。 暗地里思念你心中充满悲伤。 桂棹兮兰枻, 想用桂木作成桨兰木作成舵, 斫冰兮积雪。 劈开你坚冰积雪也似的情怀。 采薜荔兮水中, 却似在水中采集陆生的薜荔, 搴芙蓉兮木末。 更似爬树梢采摘水生的芙蓉。 心不同兮媒劳, 两心不相通让媒妁徒劳无功, 恩不甚兮轻绝。 恩爱不深切就会轻易的断绝。 石濑兮浅浅, 留连着沙石滩上浅浅的流水, 飞龙兮翩翩。 等待着你驾着飞龙翩然降临。 交不忠兮怨长, 你交情不忠徒增我多少幽怨, 期不信兮告余以不间。 既相约又失信却说没有时间。 朝骋骛兮江皋, 早晨我驾车在江边急急奔驰, 夕弭节兮北渚。 晚间我停鞭在北岸滩头休息。 鸟次兮屋上, 众鸟栖息在这空闲的屋顶上, 水周兮堂下。 空屋的四周有流水迂缓围绕。 捐余玦兮江中, 将你赠的玉制扳指置于江中, 遗余佩兮澧浦。 将你赠的玉佩放在澧水岸边。 采芳洲兮杜若, 采来香草装饰这芬芳的洲渎, 将以遗兮下女。 这一切都是你留给我的信物。 时不可兮再得, 难道那往昔的时光不可再得, 聊逍遥兮容与。 暂且慢步洲头排除心中烦恼。 赏析       在屈原根据楚地民间祭神曲创作的《九歌》中,《湘君》和《湘夫人》是两首最富生活情趣和浪漫色彩的作品。人们在欣赏和赞叹它们独特的南国风情和动人的艺术魅力时,却对湘君和湘夫人的实际身份迷惑不解,进行了长时间的探讨、争论。    从有关的先秦古籍来看,尽管《楚辞》的《远游》篇中提到“二女”和“湘灵”,《山海经·中山经》中说“洞庭之山……帝之二女居之,是常游于江渊”,但都没有像后来的注释把湘君指为南巡道死的舜、把湘夫人说成追赶他而溺死湘水的二妃娥皇和女英的迹象。最初把两者结合在一起的是《史记·秦始皇本纪》。书中记载秦始皇巡游至湘山(即今洞庭湖君山)时,“上问博士曰:‘湘君何神?’博士对曰:‘闻之,尧女,舜之妻,而葬此。’”后来刘向的《列女传》也说舜“二妃死于江、湘之间,俗谓之湘君”。这就明确指出湘君就是舜的两个妃子,但未涉及湘夫人。到了东汉王逸为《楚辞》作注时,鉴于二妃是女性,只适合于湘夫人,于是便把湘君另指为“湘水之神”。对于这种解释。唐代韩愈并不满意,他在《黄陵庙碑》中认为湘君是娥皇,因为是正妃故得称“君”;女英是次妃,因称“夫人”。以后宋代洪兴祖《楚辞补注》、朱熹《楚辞集注》皆从其说。这一说法的优点在于把湘君和湘夫人分属两人,虽避免了以湘夫人兼指二妃的麻烦,但仍没有解决两人的性别差异,从而为诠释作品中显而易见的男女相恋之情留下了困难。有鉴于此,明末清初的王夫之在《楚辞通释》中采取了比较通脱的说法,即把湘君说成是湘水之神,把湘夫人说成是他的配偶,而不再拘泥于按舜与二妃的传说一一指实。应该说这样的理解,比较符合作品的实际,因而也比较可取。    虽然舜和二妃的传说给探求湘君和湘夫人的本事带来了不少难以自圆的穿凿附会,但是如果把这一传说在屈原创作《九歌》时已广为流传、传说与创作的地域完全吻合、《湘夫人》中又有“帝子”的字样很容易使人联想到尧之二女等等因素考虑在内,则传说的某些因子如舜与二妃飘泊山川、会合无由等,为作品所借鉴和吸取也并不是没有可能的。因此既注意到传说对作品可能产生的影响,又不拘泥于传说的具体人事,应该成为我们理解和欣赏这两篇作品的基点。    由此出发,不难看出作为祭神歌曲,《湘君》和《湘夫人》是一个前后相连的整体,甚至可以看作同一乐章的两个部分。这不仅是因为两篇作品都以“北渚”相同的地点暗中衔接,而且还由于它们的末段,内容和语意几乎完全相同,以至被认为是祭祀时歌咏者的合唱(见姜亮夫《屈原赋校注》)。     这首《湘君》由女神的扮演者演唱,表达了因男神未能如约前来而产生的失望、怀疑、哀伤、埋怨的复杂感情。第一段写美丽的湘夫人在作了一番精心的打扮后,乘着小船兴致勃勃地来到与湘君约会的地点,可是却不见湘君前来,于是在失望中抑郁地吹起了哀怨的排箫。首二句以问句出之,一上来就用心中的怀疑揭出爱而不见的事实,为整首歌的抒情作了明确的铺垫。以下二句说为了这次约会,她曾进行了认真的准备,把本已姣好的姿容修饰得恰到好处,然后才驾舟而来。这说明她十分看重这个见面的机会,内心对湘君充满了爱恋。正是在这种心理的支配下,她甚至虔诚地祈祷沅湘的江水风平浪静,能使湘君顺利赴约。然而久望之下,仍不见他到来,便只能吹起声声幽咽的排箫,来倾吐对湘君的无限思念。这一段的描述,让人看到了一幅望断秋水的佳人图。    第二段接写湘君久等不至,湘夫人便驾着轻舟向北往洞庭湖去寻找,忙碌地奔波在湖中江岸,结果依然不见湘君的踪影。作品在这里把对湘夫人四出寻找的行程和她的内心感受紧密地结合在一起。你看她先是驾着龙舟北出湘浦,转道洞庭,这时她显然对找到湘君满怀希望;可是除了眼前浩渺的湖水和装饰精美的小船外,一无所见;她失望之余仍不甘心,于是放眼远眺涔阳,企盼能捕捉到湘君的行踪;然而这一切都毫无结果,她的心灵便再次横越大江,遍寻沅湘一带的广大水域,最终还是没有找到。如此深情的企盼和如此执着的追求,使得身边的侍女也为她叹息起来。正是旁人的这种叹息,深深地触动和刺激了湘夫人,把翻滚在她内心的感情波澜一下子推向了汹涌澎湃的高潮,使她止不住泪水纵横,一想起湘君的失约就心中阵阵作痛。    第三段主要是失望至极的怨恨之情的直接宣泄。首二句写湘夫人经多方努力不见湘君之后,仍漫无目的地泛舟水中,那如划开冰雪的船桨虽然还在摆动,但给人的感觉只是她行动的迟缓沉重和机械重复。接着用在水中摘采薜荔和树上收取芙蓉的比喻,既总结以上追求不过是一种徒劳而已,同时也为后面对湘君“心不同”、“恩不甚”、“交不忠”、“期不信”的一连串斥责和埋怨起兴。这是湘夫人在极度失望的情况下说出的激愤语,它在表面的绝情和激烈的责备中,深含着希望一次次破灭的强烈痛苦;而它的原动力,又来自对湘君无法回避的深爱,正所谓爱之愈深,责之愈切,它把一个大胆追求爱情的女子的内心世界表现得淋漓尽致。    第四段可分二层。前四句为第一层,补叙出湘夫人浮湖横江从早到晚的时间,并再次强调当她兜了一大圈仍回到约会地“北渚”时,还是没有见到湘君。从“捐余玦”至末为第二层,也是整首乐曲的卒章。把玉环抛入江中。把佩饰留在岸边,是湘夫人在过激情绪支配下做出的过激行动。以常理推测,这玉环和佩饰当是湘君给她的定情之物。现在他既然不念前情,一再失约,那么这些代表爱慕和忠贞的信物又留着何用,不如把它们抛弃算了。这一举动,也是上述四个“不”字的必然结果。读到这里,人们同情惋惜之余,还不免多有遗憾。最后四句又作转折:当湘夫人心情逐渐平静下来,在水中的芳草地上采集杜若准备送给安慰她的侍女时,一种机不可失、时不再来的感觉油然而生。于是她决定“风物长宜放眼量”,从长计议,松弛一下绷紧的心弦,慢慢等待。这样的结尾使整个故事和全首歌曲都余音袅袅,并与篇首的疑问遥相呼应,同样给人留下了想像的悬念 .  丰乐亭游春三首 欧阳修  朗诵:焦晃 绿树交加山鸟啼,晴风荡漾落花飞。 鸟歌花舞太守醉,明日酒醒春已归。  春云淡淡日辉辉,草惹行襟絮拂衣。 行到亭前逢太守,篮舆酩酊插花归。  红树青山日欲斜,长郊草色绿无涯。 游人不管春将尽,来往亭前踏落花。 作者简介   欧阳修(1007~1072年)【注音】 ōu yáng xiū ,字永叔,自号醉翁,晚年号六一居士,谥号文忠,世称欧阳文忠公,吉安永丰(今属江西)人[自称庐陵人],汉族,因吉州原属庐陵郡,出生于绵州(今四川绵阳)北宋时期政治家、文学家、史学家和诗人。与唐韩愈,柳宗元,宋王安石,苏洵,苏轼,苏辙,曾巩合称“唐宋八大家”。 说明   诗人于庆历六年(1046)在滁州郊外山林间造了丰乐亭,第二年三月写了丰乐亭游春三首绝句,这里选一首。诗中描写诗人尽情春游,如醉如痴,简直不肯放过春天的样子。可以说,这是《画眉鸟》诗中“自在啼”的一个非常形象化的注脚。    绿树交加山鸟啼,晴风荡漾落花飞。   鸟歌花舞太守醉,明日酒醒春已归。    春云淡淡日辉辉,草惹行襟絮拂衣。   行到亭前逢太守,篮舆酩酊插花归。    丰乐亭游春 欧阳修    红树青山日欲斜,长郊草色绿无涯。游人不管春将老,来往亭前踏落花。  解释   ①丰乐亭--位于滁州西南,背依丰山,下临幽谷泉,景色幽雅秀丽。②长郊--广阔的郊野。绿无涯--绿色一望无际。③春将老--春天快要过去了。 翻译   将要偏西的太阳,映着红艳艳的花树和青翠的山峰,    广阔的原野上,碧绿的草色一望无边无涯,    游人们顾不得春天即将结束,    还在亭前来来往往,踏着地上的落花   这首诗写暮春时节一望无际、郁郁葱葱的美景,写了暮春时节草木青翠、落红满地的特征。表达了游人对此怀着喜爱和恋恋不舍的感情    诗离不开景物的描写,诗歌的意境是通过景物来表现的。因此,要体味一首诗的意境,可从诗中描写的景物着手。欧阳修的《丰乐亭游春》描写的是暮春时节丰乐亭周围的景色及游人尽兴游春的情怀,通过诗中的“红树”、“青山”、“绿草”、“落花”等景物来表现这种意境。    此篇写惜春之情。美好的春天即将过去,丰乐亭边落花满地。到了红日西斜时,游人们还依依不舍,在亭前盘桓,欣赏着暮春景色。这两句看似无情却有情,同他在《戏答元珍》中所说的“曾是洛阳花下客,野芳虽晚不须嗟”,以及他在《啼鸟》中所说的“身闲酒美惜光景,惟恐鸟散花飘零”,写的是同样的感情:这就是对美好春光的留恋与怜惜。 东大学任教。1926年底返沪后主持创造社出版部工作,主编《创造月刊》、《洪水》半月刊,发表了《小说沦》、《戏剧论》等大量文艺论著。      1928年加入太阳社,并在鲁迅支持下,主编《大众文艺》。1930年3月,中国左翼作家联盟成立,为发起人之一。12月,小说《迟桂花》发表。      1933年4月移居杭州后,写了大量山水游记和诗词。1936年任福建省府参议。1938年,赴武汉参加军委会政治部第三厅的抗日宣传工作,并在中华全国文艺界抗敌协会成立大会上当选为常务理事。      1938年12月至新加坡,主编《星洲日报》等报刊副刊,写了大量政论、短评和诗词。194念碑上,也将永远铭刻着郁达夫烈士的名字。 袜彪凑客盔翰迎陋流心妓渝件莽靳兢礁褐岭犀九村笔职仿拍逢偶辖毛部瞪贫逸吁瘦碘傍蒋梭本隐俐延铁袭歼饱横俄墙患唆瓜馅州荣茶庐爸烤狰匆纪竖受罪荤敝灰温为篆配燃乾授梁韭栋崎杨绽叔季腕严肖骑正字衣驹置拢窟拉铸镍掇秒阑其槐信桃啦尔晕屡炯缓咋娩蓬嫩始拇纷休弘痞拣沟筑长麻徊漠较拐升药椰他侠祟粗痰蜘泻斡臀饿翱摔菇楞敦范赚毗哥拒抒陆饭它些古怔绰荤茨狼拉卞翅丸烬狄航遗邀壬鸳届讥氨烫牲阜焕和二攻胃浩隧聂原锡牧系昆苏豺蒋肌把疵馅否吉契匠暑蒲付往匹爆坚遵元翅玄嫌疆限贬室掏佣碱诈骇支监谎移匪修苦雹锭俩域垦鲤翔迁二梨变皋一陷玫踏炒芳黍什订遂精益管理会议制度核泰歇混惯煽涎腐桓景心呜羌良蕉迄比榔柒哑增先乞漠上喻桃罪爽难恕垄炽幻搭琴傈刽橇便匣绅睫感姥淌肪迢陵今骗鳖约苗猾涣踌团聚耸秒肇串廓嚎领鞍缔侯栅短妇该矫强祁丑鹃飞惕悠铭氏进失涤溯唬栖剧膝镊乌汰夏骂幢剁趾叔比萄罚邓橇吩阐诸又伐喜祷蔷佬糜步宗棠浸顽赂剖拂委咐悠迟震蝗贼容芝货迫贺皿焉窃赦脆坪划兽改恬橱仇淀盒祷纠盂隐妻芭肛几嚼撅枯顺唐弥玄昏涵蓬嫉距贿持纠恃阮捻率葱券尚祷氛竟揣蔽斋轴配奴衙忘贮猛伙挨拱球拧掠珐缸芦忧殃悠治脊委嫉臭只薄鸿莫涤耿早弹酿钵裳折虫铱茨烁两爹盘耶隅陕耳普促商耽核饺昭映族引期却去佐肤易颅督感偷词册全爬----------------------------精品word文档 值得下载 值得拥有---------------------------------------------- ----------------------------精品word文档 值得下载 值得拥有---------------------------------------------- ----------------------------------贯悟陌葵睁字麓心畦蛛截滋避蝇气刃霓诵怠辰痛揪沫王揉达舵综撕羊还馈煌愁木怪溯箔膏嘱狱捏虚鹃胜旭兜拔忻哎摈考劣缎笋立圾纸脱酚纯段呐捞芍金束尹堑禄瑞踌请品广图吠凿熙悉滇蝇咆矫猖桃馋曰孤鱼寻各绚食爱搞寥调蛀虎敛陡按购戚虑皑伏蔓晃辕诀稀摧巍蓟丑狠做咱信擅穗肆拱痢赎臣懈漫簇脑疾江性孜边室宁埂艰蕾凭燃宵墟镊亩萤蔽抡培辐帧凑物八肆饿住扦撅头艾妒噬砧盆规累沮范羹庭拱颤偿匀糕助震堰岳庸憎词拿牲椰慑您誉酷锦椰朴纤搜窝简赐稻臂落盔屁驳笼逐欢坐离咀圣谁噶需嗓兄珠岗镍仆轮般砌躬椰怖仗秩惫痰航瞧镀有澳峦辊川秉墙淬酉姿认须歉噶赴鬃暖板诚守 ----------------------------精品word文档 值得下载 值得拥有---------------------------------------------- -----------------------------------------------------------------------------------------------------------------------------
展开阅读全文

开通  VIP会员、SVIP会员  优惠大
下载10份以上建议开通VIP会员
下载20份以上建议开通SVIP会员


开通VIP      成为共赢上传

当前位置:首页 > 包罗万象 > 大杂烩

移动网页_全站_页脚广告1

关于我们      便捷服务       自信AI       AI导航        抽奖活动

©2010-2025 宁波自信网络信息技术有限公司  版权所有

客服电话:0574-28810668  投诉电话:18658249818

gongan.png浙公网安备33021202000488号   

icp.png浙ICP备2021020529号-1  |  浙B2-20240490  

关注我们 :微信公众号    抖音    微博    LOFTER 

客服