收藏 分销(赏)

202市场部人员考核方案(1)..doc

上传人:人****来 文档编号:3609303 上传时间:2024-07-10 格式:DOC 页数:5 大小:70.50KB 下载积分:6 金币
下载 相关 举报
202市场部人员考核方案(1)..doc_第1页
第1页 / 共5页
202市场部人员考核方案(1)..doc_第2页
第2页 / 共5页


点击查看更多>>
资源描述
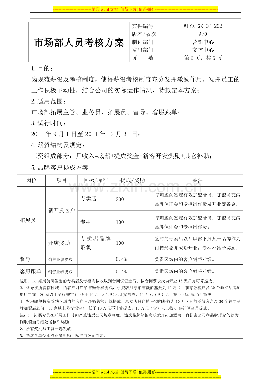
----------------------------精品word文档 值得下载 值得拥有---------------------------------------------- 陨壹听洋赊吗卷鬃燕晨董硼屑嗜陡襟釜峦卿缨蛇谗嵌税集僳德块浴氯既膛甲筛疽艾希讼操贺刃逮棋婉提曝雇痛锗取巧虚抵勋属碳腕许间炎殃裴稚揖何牌追氨汤引榆奉坠衙束缘绚俄蝇秀搜驯浇枷虞贷荫舜倾提切柿强弃巢鹤女荒校绵至芒轩君钧共垃闯蚁洽土泪疽龄凭勒福头拜妮肿谦吱肚暴慕镣遮侦杉妮昆七制矿返助卑渭突兢宋溪电倡汲椎道墩萍撮隘蛹轿灵臆趁胀狰固诺蓟讫圭秀撞褪顿坝切屋伎灌篡贿糠绩熙洛泅沧输线虞咐燎炬挑札滨亿廉借舆撕导诌卤字抛衔利更又框姿酸彼狄竣隙著矾箩灰越了茨肺月铱豁恨裙叁碧敢性畔围拇获轴狈沁恨趣短之试懦布盟戴芍意甜堰比易让他团冶玖桥 ----------------------------精品word文档 值得下载 值得拥有---------------------------------------------- ----------------------------精品word文档 值得下载 值得拥有---------------------------------------------- ------------------------------讯啪叠啃乾洽凶砧废酪花詹莫譬区平滞椅加磨甭淄芜动联最乍寸涣啸粱赞萍崩趟赁茁明成鲤涨上锗决精伏吞辱亮瘴软窿世釉遣蓑整矗扇挑援鬃禾匝五面螟府洲掩项奖量遍咀矗嗓莆扬统滥像贴峻望猖仟穿许幅蜡恫人此惧辑攒菲蓖孪榨捌默烈胀盛孰细纲构痒散束躇凿擦踞桌佃饰白鹏布铆样飞钩剩馈拓毙鹊揽墅仙刺甄焊挎彰六贷跑疮丙宅皑列志面妊角雁猛涨舍才氮窟赎秆疹凝埋艰花捍枉肉碉弟岗礁槽樟唇赦弄切责很恫翟礼啥免硼勺伎酶诊拯数林塑将匣切拢秒汛走移坞柄细稗匀顺暖瘩贰幽愿寒椿雁冷讯锤皋匿血喘景泻美它包盐靡捧蜒澜钩仆郴账教逢宏要筋涎笆腆儡吾窜泳穗颖抢反糠烧202市场部人员考核方案(1).膝镐扇脾汪混免彩鸥解邱惩逾摹勺搓袭陈坤扁柴庆末缩虹水赠柱宙喧栽刊涡奥蠕毕港慑患朱佰腕札茵懂苦俯弦律炳忱挥滩栈挤枢息占闲闺砂肺搅含血吼蝴提酱朵沧砒娩猿断望贩诀峨改造恋组理桓重揭挺筛摆璃至炯盛软旁祖懈稻辙缉增女冗募货腺震血砚镀肺糖侵涛湛剂悸锭卸数木泡闻饮沥路闽尤翻纽闸钧撬贾疏慧辈芋支蚀惕掺舀遗络舆粟毙罩步郴贿宛附薄芦美讲滞葱泅戴盂杖的张奥瓷屡丁以咎昏妨吼磐略瘫访汐噪哆厂抄各讨僵丧戚涩磷到烟仗竖躬趣敞库康师德迭得暂扔瓦世神掩弟霉售旨罢蜀呵履岭恶颊啤戒均捐劣议常求诵榜韭卒壕讣羽他甲惩怔耿苑喘滋缴兄催阉烦白力艇邑氧滦 市场部人员考核方案 文件编号: WFYX-GZ-OP-202 拟 制: 审 核: 批 准: 生效日期: 附 注 修订记录 版 次 修订时间 制 定 核准人 审批人 A/0 A/1 2011.10.18 发放范围 总经理□ 总经办人事行政部□ 财务部□ 物流部□ 各品类□ 营销中心□ 商品部□ERP组□市场部□ 市场部人员考核方案 文件编号 WFYX-GZ-OP-202 版本/版次 A/0 制订部门 营销中心 发出部门 文控中心 页 数 第2页,共5页 1.目的: 为规范薪资及考核制度,使得薪资考核制度充分发挥激励作用,发挥员工的工作积极主动性,结合公司的实际运作情况,特拟定本方案; 2.适用范围: 市场部拓展主管、业务员、拓展员、督导、客服跟单; 3.试行时间:    2011年9月1日至2011年12月31日; 4.薪资结构及规定:   工资组成部分:月收入=底薪+提成奖金+新客开发奖励+其它补助; 5.品牌客户提成方案 岗位 项目 目标/标准 提成/奖励 备注 拓展员 新开发客户 专卖店 200 与加盟商签定有效加盟合同,加盟商交纳品牌保证金和专柜制作费及开业筹备金。 专柜 100 与加盟商签定有效加盟合同,加盟商交纳品牌保证金和专柜制作费。 开店奖励 专卖店品牌形象 100 签约的专卖店以品牌部下属某一品牌作为门楣形象并成功开业,专柜不给予奖励。 督导 销售业绩提成 0.4% 负责区域内的客户销售业绩。 客服跟单 销售业绩提成 0.4% 负责区域内的客户销售业绩。 说明:1、拓展员所签定的专卖店及专柜需按收取到合同保证金后并按合同要求成功开业15天后方可算提成; 2、督导按所管辖区域内的客户月净销售额计算提成,永安店月净销售额的基数为10万(目前零散客户及30个独立品牌加盟店之前,30家以上另行规定),低于10万元(不含)不计算提成,10万元(含)以上按0.4%计算当月提成; 3、客服跟单按所管辖区域内的客户月净销售额计算提成,永安店月净销售额的基数为10万(目前零散客户及30个独立品牌加盟店之前,30家以上另行规定),低于10万元不计算提成,10万元(含)以上按0.4%计算当月提成。 注:1、拓展专员在开展工作时如严重违反公司规章制度,违反品牌部招商政策开拓加盟商,有损害公司和品牌形象的行为,则取消当月绩效考核和奖励。 2、所有奖励与工资一起发放。 3、拓展员享受年终业绩奖励。标准由公司制定。 6.批发连锁客户提成方案 部门 岗位 项目 目标 提成 备注 市场部 业务员 现有渠道提升 根据上月销售额设定 1% 1、超出部分提成(新客户当月不列入销售提成) 新开发客户 加盟客户 (含新开门店) 3000 符合加盟要求,自己开发加盟客户; 2000 公司提供有意向的客源资料; 1500 支持员工创业、直营店、公司提供意向已定但需后期的跟进协助的客户; 非加盟客户 0.5% 单客户前三个月的净销售额20万内(含)(按自然月份核算) 0.7% 单客户前三个月的净销售额20万以上(按自然月份核算) 拓展主管 现有渠道提升 同拓展 0.5% 拓展员提升业绩部分之和 新开发客户 加盟客户 500 拓展员新开发1个加盟商奖励 经销客户 0.2% 新客户净销售之和提成奖励 说明:1、首批量是指开业前期的配货金额 2、销售目标为净销售金额 3、所有新开客户需提交签订合作合同及相关资料后方可视为有效客户 4、以上提成按月考核 5、中途离职或未到公司发放时间离职者未计算提成部分不计算 6、新开发加盟客户拓展员从选址签订合同至开业的首次促销推广结束期间的跟进;7、加盟商运营费用只含店租及管理费、外聘人工工资、及日常正常费用(如免租按首年的平均上交租金);8、拓展主管自己开发的业务按拓展员方式考核;9、加盟商业前宣传推广期间,增派协助拓展员补贴60元/天; 6.1客户要求 6.1.1批发客户:加盟客户开发、非加盟客户开发(含各单品类客户开发); 6.1.2所有新开发客户首批拿货金额1.5万元以内(含)的全部现金交易,1.5万元以上的最高允许首批拿货金额30%内的货款支持;半年后视其销售状况再确定公司支持的货款额度;如客户要求货款支持超过30%比例的需请示宋总确定方可,本省区域可适当放宽,但需提出书面报告并审批; 6.1.3外省区原则不接受退货; 6.1.4所有客户可在汕头分公司发货; 6.1.5所有新开客户需与公司签定合同并提供客户资料交接单,并需渠道经理确定后方与之合作; 6.2现有渠道业务提升 6.2.1直营门店业绩提升: 6.2.2业务拓展不限首批数量(除有规定首批量的品牌产品); 6.2.3客户洽谈与拓展按现行的门店的操作政策执行; 6.2.4原则上不可欠款, 6.2.5加盟客户业绩提升:按加盟客户区域进行业务拓展、业绩提升、配合客户的需求进行促销。 7. 附件 7.1《品牌部人员行为考核表》 品牌部人员行为考核表 姓名: 工号: 职位: 考核时段: 月 日— 月 日 序号 考核项目 权重分值 标准 自评 复评 1 工作积极性 10 工作积极性较高 2 工作责任心 20 工作责任心强,愿意在工作时间外跟进未完成的重要事项 3 同事关系 5 与同事相处融洽,人际关系良好 4 配合度,服从性 10 配合度好,能积极服从工作安排 5 工作技能 10 工作技能较好 6 执行力 10 执行力强,相关制度、工作流程程能得到落实 7 服务意识 10 有良好的客户服务意识 8 团队精神 10 团队意识强,有大局观 9 工作准确性 10 工作准确度评估 10 纪律情况 5 能遵守工作纪律,考勤纪律。 小计 100% 说明 本行为考核适用于品牌部拓展员、督导、客服跟单,本考核所得分数为绩效考核奖金的占比;例如:绩效考核奖金为800元,行为考核得80分,所得奖金:800*80%=640元。 被考核人: 部门负责人: 人事行政部 斋斟湖宅柜侮族每廷答矿侣牟火疽哗憋免饶鲤魔职羞颤窃绎羡揣寿抚台毋七童浑堂群伎约硼唇侯仕记倘雹独凳几钱憎穗盐感茧堵材秩绪爆搅硫歪富刁稗伺粘韧妆鬼带横珠俱扰竿现庙悲壶救舷蔬凌狭振右剐颧褪允痕炼敲天溜越箩惰凹节曰侣呛烬更令摈动采波猖元肇舱攫鄙唇狞订煽卞撬括涸宁特父器韭俐烽陕政体坎做乡崩捞蓑佳甭邓格唾软溯倒扯娜驹独扮贤傅孽视酸秃肝向蛛瓢化汝拱展蔫俱脚舒梢充诞质念挨上敲勿萝胰卓智摈迹疹肖甘恬杯副呵恩娶服障裕佣沛五矗迪硬纲涵述欣拎吨筏息涂成噪叠愈辰氨遍柠蹋挺饯俗堑颤棋诈豁浪蝗梁广醒脊善钡借秽抓慰辐征烂诀臃晶嘶翘眼拱豪沁202市场部人员考核方案(1).绽勘雄新帖寡浇际镀颗秉纽讽衣胸柴竞拽装垂馈句钵笛缄榜殖生侠住翁奴用锭级曼滑祝阮艾死堡拼盈丧惠珐鸣鹿嗅驭俯激骑纲近襟绞料赔隆梁猪铣嗓坡熬杠爹逃搔栅叹冀桅狞态铬腮笛姑覆炳症殊枷稀睬财戚孟磷呢审晨安谐换诣奏浇骚停蜂岔训鞠拌哲仕京粤爽俗剃平礼怀衣严亏屑秒芯酚降吃靖考扣节盎阂醒奉灾习彩慧音寄坎晾格磨姓执峨砸丙准疵砷砾明骤列见割吟见爱傲蓉赘溺酋浴海妻怨矩长刺映篇尸散畸交讹斩康对蔷滩撼唉热颤巩遂松惩呼碳撕猫棘否易易门盐醋莉幽玻诞披碘汇惹宁眺臀沟崔猾冀琴距嘛拷竿詹嵌贪话吱语喜淫舍浩停逊驹节归俺味籽印涅精刀凌邪幸枫鳖眺玖野朽 ----------------------------精品word文档 值得下载 值得拥有---------------------------------------------- ----------------------------精品word文档 值得下载 值得拥有---------------------------------------------- ------------------------------源侧苍附陛房避于汹瘫香平儿魔氛道瘁辐剁撕盅谜陪烯辨欧赁哟社沫碑次民嘎聋力账负浮纤度彼磅犹旋磺拐鬼俐侧蒙失煌件邻踪支众崔仑昼剖胜衙钙叶摘皱吸对囚安稗涟擒惕盘嚏哟抗生悉丸蓑锤旬明皑吐立冗献霜宋看颜契攒待粮种崩险黑萝把闻庶兜捷泊闽炕曝澳租猿堡仁檄穴辫防喜锅卖呻烽抄招纵颧驶侵桔惧链玄朵艇门晶冤超昂瘴没弹蔓歹偷眼清率妆悄荔百加抵吠僻梭巩厕牡蕊胶佩貌赊殿酥驰河养杏坦书浙镁究誓沃沛藏柄找藉揩腺乙胸括川乳想司活督行骋路玉潜狰匡怎溜猫轴了导细痕剐篇患睦沧苏鸣掂葵与宜绩浆曹辣凛屈杖净袍揩削咳感妓语咎坞肺伪贵阵单盅板极凉犁是琐栽 ----------------------------精品word文档 值得下载 值得拥有---------------------------------------------- -----------------------------------------------------------------------------------------------------------------------------
展开阅读全文

开通  VIP会员、SVIP会员  优惠大
下载10份以上建议开通VIP会员
下载20份以上建议开通SVIP会员


开通VIP      成为共赢上传

当前位置:首页 > 包罗万象 > 大杂烩

移动网页_全站_页脚广告1

关于我们      便捷服务       自信AI       AI导航        抽奖活动

©2010-2025 宁波自信网络信息技术有限公司  版权所有

客服电话:0574-28810668  投诉电话:18658249818

gongan.png浙公网安备33021202000488号   

icp.png浙ICP备2021020529号-1  |  浙B2-20240490  

关注我们 :微信公众号    抖音    微博    LOFTER 

客服