收藏 分销(赏)

大型购物中心清洁外包合同.docx

上传人:胜**** 文档编号:3545425 上传时间:2024-07-09 格式:DOCX 页数:23 大小:142.95KB 下载积分:10 金币
下载 相关 举报
大型购物中心清洁外包合同.docx_第1页
第1页 / 共23页
大型购物中心清洁外包合同.docx_第2页
第2页 / 共23页


点击查看更多>>
资源描述
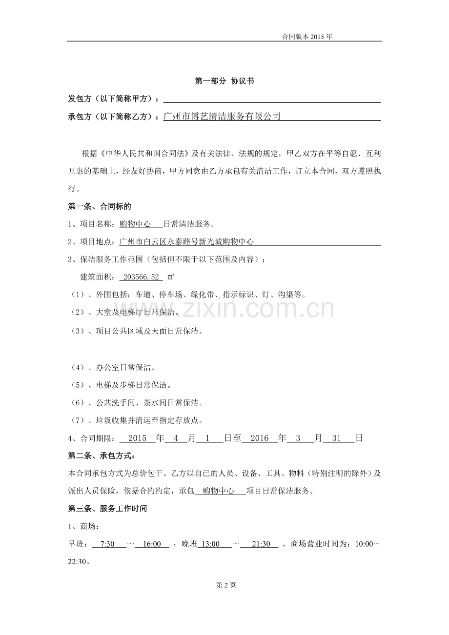
合同版本2015年 合同编号:20150401 日常清洁服务合同                  甲 方 乙 方 广州市博艺清洁服务有限公司 签 约 日 期 2015年4月1日 第23页 第一部分 协议书 发包方(以下简称甲方): 承包方(以下简称乙方):广州市博艺清洁服务有限公司 根据《中华人民共和国合同法》及有关法律、法规的规定,甲乙双方在平等自愿、互利互惠的基础上,经友好协商,甲方同意由乙方承包有关清洁工作,订立本合同,双方遵照执行。 第一条、合同标的 1、项目名称:购物中心 日常清洁服务。 2、项目地点:广州市白云区永泰路号新光城购物中心 3、保洁服务工作范围(包括但不限于以下范围及内容): 建筑面积: 203566.52 ㎡ (1)、外围包括:车道、停车场、绿化带、指示标识、灯、沟渠等。 (2)、大堂及电梯厅日常保洁。 (3)、项目公共区域及天面日常保洁。 (4)、办公室日常保洁。 (5)、电梯及步梯日常保洁。 (6)、公共洗手间、茶水间日常保洁。 (7)、垃圾收集并清运至指定存放点。 4、合同期限: 2015 年 4 月 1 日至 2016 年 3 月 31 日 第二条、承包方式: 本合同承包方式为总价包干。乙方以自已的人员、设备、工具、物料(特别注明的除外)及派出人员保险,依据合约约定,承包 购物中心 项目日常保洁服务。 第三条、服务工作时间 1、商场: 早班: 7:30 ~ 16:00 ;晚班 13:00 ~ 21:30 ,商场营业时间为:10:00~22:30。 2、写字楼:(周六日清洁人员减半) 早班: / ~ / ;晚班: / ~ / 。 第四条、费用预算及结算方式 1、本合同服务费用为:¥ 210900.00 元/月(大写:人民币 贰拾壹万零玖佰 元整),合同总额共计¥ 2530800.00 元(大写:人民币 贰佰伍拾叁万零捌佰元整)。 每月清洁服务费包括但不限于以下费用: 清洁设备价格;配套及辅助设备、材料价格;工具、清洁剂、易耗品(包括垃圾袋费用,但不含甲方提供的厕纸及擦手纸、洗手液、喷香剂)费用;人工、税金、利润、规费、风险费、保险费;完成《保洁工作服务内容及频次要求》(附件三)上所有工作内容的费用;常规消毒工作费用;驻场设备折旧、维修费用;集水井和下水渠道清理费用;相关的一切政府费用;其他一切包干及不可预见费用。合同保洁费用不包括垃圾外运与处理、化粪池清理、提供垃圾桶(筒)垃圾篓等设备设施。 2、乙方按质完成当月保洁服务工作,并经甲方验收确认后,并于每月 5 日前向甲方提出上月付款申请,甲方于 20 日前支付上月的保洁服务费用。 3、乙方应在甲方付款前 15 日出具合法有效的税务发票,否则甲方有权延付费用且不构成违约,乙方仍需按约定履行其合同义务。 4、费用调整:在日常保洁过程中,乙方保证驻场人员不少于 111 人,甲方根据实际情况或工作需要,要求乙方需增加或减少保洁人员,服务费用将按¥ 1900 元/人/月(如不足月的,按每月30日折算后进行结算,该费用已包括工资、福利、材料、工具及易耗品、管理费、利润、税金、保险等)结算,结算根据将以甲方书面确认为准。上述调整费用按本条第2项约定的方式进行结算。 5、乙方申请付款时必须同时提供盖公章的证明,证明内容为上月清洁服务人员的工资已经支付完毕,如有拖欠,所有责任由乙方承担,与甲方无关。如乙方未能提供上述证明,甲方有权拒绝支付当期服务费,直至乙方提供上述证明。 6、如因甲方在合约期内要求乙方提前或加急进行清洁保养等工作时,乙方须无条件执行。 第五条、组成合同的文件 下列组成本合同的文件是一个合同整体,彼此应能相互解释、互为说明。组成本合同的文件及解释顺序如下: 1、本合同协议书 2、本合同通用条款 3、 附件一、保洁人员岗位安排 附件二、驻场主要清洁机械、工具及物料明细表 附件三、保洁工作服务内容及频次要求 附件四、保洁服务工作检查标准 附件五、保洁工作质量评估考核表 附件六、项目紧急情况应对方案 双方有关本项目的洽商、变更等书面协议或文件视为本合同的组成部分。 第六条、本合同一式捌份,甲方执陆份(一份正本,五份副本),乙方执贰份(一份正本,一份副本),每份均具同等法律效力。 第七条、合同生效 1、本合同经双方授权代表签字盖章后生效。 2、合同订立时间: 2015 年 4 月 1 日 3、合同订立地点:本合同签订于广州市白云区 甲方: (印章) 乙方: (印章) 地址: 法定代表人(签字): 授权签约代表(签字): 电话: 邮政编码: 地址: 法定代表人(签字): 授权签约代表(签字): 电话: 开户银行: 账号: 邮政编码: 第二部分 通用条款 第一条、甲乙双方权利义务 甲方的权利与义务 1、甲方可随时对乙方的工作进行监督、检查、提出口头和书面意见,以便乙方及时进行改进。 2、甲方免费提供必需的清洁工作用房供乙方使用。 3、甲方免费提供清洁工作所需的水、电及必要的协调工作。 4、甲方按签订合同时的现状在项目公共区域适当位置提供220V电源插座和清洁用水专用水龙头,给乙方清洁提供方便。 5、甲方有权委派其辖下授权职员,监管乙方员工之上下班时间,以及在甲方认为有需要的情况下,直接向乙方之员工发出工作指示。 6、若乙方保洁工作达不到合同要求,甲方有权根据保洁工作质量评估考核(详见附件六)指标对乙方进行相应处理。 7、甲方有权要求乙方更换不负责任、不守纪律、有劣迹行为的清洁服务人员,乙方必须在获得书面通知后48小时内进行更换。更换经理、主管及领班级别的,乙方须在甲方的书面通知一个月内将人员更换到位。除非得到甲方事先的书面同意,否则乙方不得更换经理、主管及领班级别的员工。 8、甲方有权对附件中约定的工作内容及标准作出合理修改。经双方同意的任何合理修改均不会导致合同无效。如甲方要求增加或删减工作范围,甲方应提前15天通知乙方,并与乙方协商有关工作费用调整事宜。 9、本场内突发事件发生,乙方须及时配合我方工作,清洁人员接甲方通知后须3分钟内到现场处理;若出现第一次未及时配合情况,甲方可对乙方进行书面警告;若连续出现两次未及时配合情况,甲方有权对乙方进行罚款人民币2000元并要求乙方作出书面解释;若连续出现三次未及时配合情况,甲方有权无条件解除双方签订的协议,并不承担任何责任。 乙方的权利与义务 1、乙方有权在提供本合同约定的服务后,并经甲方确认检查服务合格,取得由甲方支付的清洁服务费用; 2、乙方有权根据实际情况向甲方提出改善工作的建议和意见。 3、乙方须确保合同的有效执行,向甲方提供熟练清洁工,并遵守甲方、乙方的规章制度,保持甲方良好的环境,爱护甲方的财物,注意言行举止以维护甲方的良好形象。 4、乙方保洁人员应严格遵守甲方现场管理的有关管理制度,每天着装整齐,仪表整洁,言行有礼,遵守纪律。在合同生效日起的一周内,乙方应向甲方送交一份驻场员工的名单,包括身份证复印件、近期彩色一寸照片等资料,并于每月月底向甲方书面通知驻场员工的更换。 5、乙方指定合格清洁人员为甲方提供日常清洁服务,并定期对清洁人员进行劳动纪律与安全、服务礼仪与态度等教育培训。 6、乙方派驻甲方的负责人,应具体安排及全面督导每日清洁服务工作;巡检现场清洁情况;即时处理甲方投诉,并做好与甲方负责人的联系工作。 7、乙方将定期清洁作业计划情况告知甲方,并将清洁作业计划实施情况以书面形式报告。 8、乙方在工作期间须规范作业,做好相关标示/标识的提醒工作(如:摆放“小心地滑”“高空作业”“工作进行中”等警示性标识牌)及现场维护工作,避免发生意外。乙方在清洁保养过程中的清洁保养设备应使用静音设备。 9、乙方须遵守政府有关卫生、防疫规定,如甲方因乙方工作失误等受到政府部门罚款,其罚款费用将由乙方全额赔偿给甲方,甲方有权直接在应付乙方的服务费中扣除。 10、乙方须认真配合完成其他特殊清洁事宜,如遇台风、水浸、火灾等意外情况,须在甲方的统一指挥下进行抢险工作。 11、如遇有关部门进行工作检查或重大活动需进行突击检查卫生时,乙方须积极配合甲方的工作。 12、乙方不得在甲方商业营运及正常的办公时间进行除洗手间区域外的、影响甲方商业运营及正常办公的清洁保养工作。 13、乙方负责其员工的保险购买和工资支付,维护甲方一切公共设施,损坏东西照价赔偿,决不允许有挪用或偷窃行为。 14、乙方需于合同终止时将甲方提供的工作用房及其设施/设备完整及能正常使用的状态下交回给甲方,并在合同终止当日将乙方的物品及人员全部撤离。 第二条、项目标准 1、保洁人员岗位安排(详见附件一) 1)乙方根据其清洁服务经验和现代物业清洁服务理念,以及本项目的物业状况和经营结构做出人员安排。驻场人员必须尽职尽责,达到保洁工作服务内容及频次要求。 2)乙方应做好人员考勤记录,甲方有权随时抽查。乙方不得随意减少岗位人员数量,如有人员变动,须及时通知甲方相关部门。如因乙方原因无故减少清洁人员或虽未减少保洁人员,但保洁质量达不到保洁工作服务内容及频次要求及清洁服务工作检查标准,甲方有权追究乙方违约责任。如甲方每月检查乙方驻场人员数量与合同约定的驻场人员相差10%-29%达三次,甲方有权按照实际人数结算当月费用,且不构成违约;如甲方每月检查乙方驻场人员数量与合同约定的驻场人员相差30%-49%达三次,甲方有权扣除乙方当月清洁保养费用的50%作为违约金;如甲方每月检查乙方驻场人员数量与合同约定的驻场人员相差50%(含50%)以上达三次,甲方有权扣除乙方当月全部清洁保养费用作为违约金及终止本合约,甲方无须向乙方作任何赔偿。 2、驻场主要清洁机械、工具及物料明细表(详见附件二) 乙方负责工作中的一切清洁设备、用具、专用清洁剂及清洁工艺、技术,由甲方免费提供水电,并免费提供物料储备房。乙方清洁人员在工作中应尽量节约甲方提供的水电资源。 3、保洁工作服务内容及频次要求(详见附件三) 1)服务质量应满足甲方的要求及清洁确定之标准。 2)乙方提供材料必须符合国家或地区的有关要求或环保标准。 3)甲方有权检查所有用于本服务的材料,并有拒绝使用检定不合格的材料的权利,乙方使用规定外的材料,必须得到甲方书面批准。 4)甲方提供足够洗手间所需用品(纸品、空气清新剂、洗手液),由乙方负责在工作时间内投放。 5)每月清洁保养服务包括常规消毒(不含大型消毒工作,如非典等传染病消毒)。常规消毒指在清洁时兑消毒剂进行清洁消毒。 4、保洁服务工作检查标准(详见附件四) 乙方需严格按照甲、乙双方共同所订各检查标准,向甲方提供专业的清洁服务。甲方根据此标准对乙方每月完成的保洁服务工作进行检查及每月工作质量评估考核的依据。 5、保洁工作质量评估考核(详见附件五) 根据乙方工作的质量,甲方对乙方的清洁工作进行每日检查评分,且由乙方现场主管签字确认,月末进行汇总。属于清洁工作原因而造成的不合格项,将扣除相应项目的分数,标准如下: 1)月扣分15分以内,甲方将要求乙方限期整改,不进行扣除清洁服务费; 2)月扣分超过15分不足40分,甲方除要求乙方限期整改外,将按50元/分扣减当月清洁服务费; 3)每月扣分超过40分,甲方将发出书面警告外,当月清洁服务费将不予支付给乙方;如乙方在合同期内受三次书面警告仍未有改进,甲方有权以书面通知乙方终止合同且无需作任何赔偿。 第三条、人身及财物损害 1、乙方必须承担在其保洁服务工作范围内,因乙方的疏忽、大意或处理不当而导致的任何财产损坏/第三者损失及对甲方及第三方因此而承担的责任、损失、索偿及诉讼作出赔偿。乙方应就意外财产损坏的风险购买足够的保险。 2、任何因乙方或其代理、或其聘请分包商之行为或疏忽,在按本合约执行工作期间导致的任何财产损失或毁坏,将由乙方负责维修恢复至原状或由乙方支付修复费用。 3、甲方无须对受聘于乙方或其分包商之人士的伤亡所导致的任何损害赔偿或索偿承担任何责任,而乙方须对甲方由此而负上的任何索偿、要求、诉讼、支出、责任及费用作出赔偿。 第四条、违约责任 1、在合同执行期间,双方不得擅自终止合同。若双方因工作需要终止合同的,须提前一个月以书面形式通知对方,否则按违约处理,违约方须支付相当于合同中止前一个月服务费的违约金给对方。 2、如甲方超过两个月未能支付乙方清洁服务费,乙方有权提前一个月书面通知甲方终止合同,且甲方须结清乙方之前的清洁服务费。 3、由于乙方服务质量不达标或其它原因导致甲方环境严重脏污或引起甲方租户、顾客投诉,甲方对乙方书面警告达到三次,甲方有权单方面终止合同,且不承担任何赔偿责任,当月服务费不再支付给乙方。 4、如乙方违反本合同约定,经甲方书面通知后三天内仍未纠正或采取有效措施的,甲方有权扣减乙方当月服务费的20%作为违约金。 5、因一方违约导致对方按本合同相关约定终止本合同的,违约方应支付相当于合同终止前一个月服务费的违约金给对方。 6、乙方驻场员工必须全职为该项目执行本合约的清洁服务。乙方驻场员工在工作期间内,若执行的清洁范围非甲方指定范围的,将按违约处理,每项违约的违约金为100元/每天/每项,直到该违约行为更正为止。甲方将从乙方每月的清洁服务费中扣除上述费用。 7、乙方违反通用条款第八条第12点规定时,发现一次即扣2000元。 第五条、合约期内工作条款更改及合约终止 1、为提高服务水准,合约期内甲方如需修改工作范围,双方可按实际情况,协商解决。 2、乙方在履行合约期间,如发生以下情况,甲方只须给乙方一个月事前通知,便可终止合约,甲方无须向乙方作任何赔偿: A、合约期间乙方宣布破产或清盘; B、乙方因被收购、合并或重组而资产被冻结; C、乙方财产被扣押。 D、合约期间,乙方的清洁保养服务质量连续二个月或累计三个月被甲方评为不合格(月度扣分超过40分)。 3、未经甲方书面同意,乙方不得将本合同的整体或部分转包,否则甲方可提前终止合约,并有权追究乙方的违约责任。 第六条、争议的解决 对于本协议事项或执行中发生的任何争议,双方应本着平等合作精神协商解决。协商不成的,任何一方均可向甲方所在地的人民法院提请诉讼。 第七条、其它 1、 通知和送达 依据本合同要求由任何一方发出的通知或可经专人递交,或以挂号信件,或以公认的快递服务,或传真发到另一方的工商注册地址。通知被视为送达的日期应按如下方法决定: 1) 专人递交的通知在专人递交之日视为有效送达; 2) 以挂号信件发出的通知,应在寄出日(以邮戳为凭)后七日内视为有效送达; 3) 以快递发送的通知应于交予快递服务机构后三日内视为有效送达; 4) 以图文传真发出的通知,在传送日后第一个工作日内视为有效送达。 2、未尽事宜,双方在不违背本合同原则的前提下协商解决,协商结果以“补充协议”方式作为合同的附件,与合同一并执行。 3、甲方受出租方委托对 新光城购物中心 提供物业管理服务,出租方授权甲方与乙方签订本合同。若甲方被终止提供物业管理服务,甲方必须以书面形式提前15天通知乙方终止本合同,而无需负上任何责任。 4、补充条款 附件一 《保洁人员岗位安排》 班次 岗位 早 班 中 班 指定清洁 小组 合计人数 A)清洁工人 一楼室内清洁岗位(含大堂、通道、高空天花、低位玻璃、电梯、玻璃栏杆等) 16人 16人 / 32人 二楼室内清洁岗位(含大堂、通道、高空天花、低位玻璃、电梯、玻璃栏杆等) 12人 11人 / 23人 三楼室内清洁岗位(含大堂、通道、高空天花、低位玻璃、电梯、玻璃栏杆、办公室等) 7人 5人 / 12人 商场洗手间 8人 8人 / 16人 垃圾场、机动 1人 / / 1人 外围(含广场、环形天桥、行人道、平台、天面、水池、绿化地、排水沟等) 15人 3人 / 18人 B)领班/主管 5人 3人 / 8人 C)经理 1人 / 1人 总人数 111人 各班时间 早班时间: 7:30 至 16:00 中班时间: 13:00 至 21:30 指定清洁小组: / 至 / 附件二 《驻场主要清洁机械、工具及物料明细表》 类別 序号 名称 品牌 产地 规格、型号 备注 机 械 1 电瓶式全自动洗地机 嘉得力 佛山 GT50 B50 2 多功能擦地机 伽华 上海 KVG-20E 3 洗地毯机 超宝 广州 DTJ2A 4 拋光机 伽华 上海 KV010A 5 吸尘机 超宝 广州 CB60-2W 6 吸水机 超宝 广州 CB80-2W 7 高压水枪 雅车士 江苏 YCS-1780 8 多用保洁车 超宝 广州 C-160 9 垃圾收集车 超宝 广州 C-232 10 晶面机 伽华 上海 KVG-17C 11 打磨机 伽华 上海 KVG-102 12 打磨机磨片 伽华 上海 KVF-021 工 具 1 尘推 超宝 广州 C-010 2 普通拖把 超宝 广州 C-015 3 地刷 超宝 广州 A-071A 4 毛巾 超宝 广州 5 扁桶 超宝 广州 6 垃圾铲 超宝 广州 C-138 7 玻璃刮 超宝 广州 C-066 8 伸缩杆 超宝 广州 C-057 9 喷壶 超宝 广州 C-084 10 铝合金梯五级 时代 广州 五级 11 铝合金梯七级 时代 广州 七级 12 铝合金梯九级 时代 广州 九级 13 铝合金梯十一级 时代 广州 十一级 14 胶水管 超宝 广州 100米 15 五十米电源线 庆丰 广州 50米 16 鸡毛扫 超宝 广州 17 火钳 超宝 广州 18 厕所泵 超宝 广州 19 T型架 超宝 广州 20 大扫把 超宝 广州 21 扫把 超宝 广州 C-021 22 羊毛套 超宝 广州 23 灰铲刀 超宝 广州 24 球刷 超宝 广州 25 推水刮 超宝 广州 C-030 26 固定夹 超宝 广州 27 云石铲刀 超宝 广州 C-017C 28 钢丝刷 超宝 广州 29 百洁布 超宝 广州 C-091 30 告示牌 超宝 广州 物 料 1 洁瓷灵 艺洁 香港 2 静电吸尘剂 艺洁 香港 3 金属擦亮膏 艺洁 香港 4 香口胶清除喷剂 艺洁 香港 5 强力去污剂 艺洁 香港 6 金属面板清洁剂 艺洁 香港 7 洗衣粉、洗洁精 艺洁 香港 8 万能清洁剂 艺洁 香港 9 多功能清洁剂 艺洁 香港 10 消毒清洁剂 艺洁 香港 11 万能去渍剂 艺洁 香港 12 玻璃清洁剂 艺洁 香港 13 不锈钢保养剂 艺洁 香港 附件三 《保洁工作服务内容及频次要求》 类别 序号 服务项目 服务标准 清洁频率 常规保洁 室内部分 1 大堂地面 无杂物、无明显纸屑及污迹,无明显沙尘(检验方法:目视及抽查) 清扫、推尘、拖抹5-7次/天 2 低位玻璃(3米以下)、饰物、窗门 无明显污渍、污迹、积尘(检验方法:目视及抽查) 2-3次/周 3 墙面、墙角 无明显积尘、无蜘蛛网、无广告纸(检验方法:目视及抽查) 2-3次/周 4 室内礼宾栏、楼梯扶手 无张贴、明显积尘 1-2次/天 5 大堂、楼层、高空天花、灯饰 无明显积尘、蜘蛛网 1-2次/月 6 通道、梯级、走廊地面、不锈钢垃圾桶 无沙尘、无杂物,通道不能摆放任何清洁物品,垃圾桶无爆满、消烟石要保持消烟容器容量的2/3且无烟头 清扫、拖抹2-3次/天,垃圾桶垃圾根据实际情况清理,垃圾桶表面清洗2-3次/天 7 大堂门楣、电梯按钮、墙面开关 无明显积尘 1-2次/天 8 电梯间地面地毯、不锈钢 无明显积尘、杂物,不锈钢表面明亮 地毯每周冲洗2-3次,不锈钢每周上油1次 9 公共区域地面机洗抛光 无积尘、污迹、水迹,地面洁净(检验方法:目视、手感及抽查) 1次/月 10 扶梯梯级、梯级立面 自动步级吸尘机吸尘,长柄刷清洁污渍(检验方法:目视、手感及抽查) 1-6次/月 11 玻璃护栏不锈钢 抹拭两边边沿,保养(检验方法:目视及抽查) 1-2次/周,不锈钢每周上油1次 12 洗手间 地面洁净、无污迹、无异味,客户品不短缺且及时补充 每天保洁,跟进补给 13 柱子镜面、不锈钢地脚线 无手印、无明显灰尘 1-2次/天 14 室内绿化花叶及花坛 无明显积尘、无白色垃圾 1-2次/天 15 消防设施(包括防火门、灭火栓等) 无明显积尘、无白色垃圾、无乱张贴 1-2次/天 16 室内装饰物品 无明显积尘 1次/周 17 室内水池 无青苔、无明显沉淀物 1-2次/周 18 空调、风帘机风口 无明显积尘 1-2次/月 19 室内标识牌、指示牌、广告牌 无积尘、污迹、蜘蛛网,无乱张贴 1次/天 室外部分 20 正门广场、道路、行人道、楼道口 无明显泥沙、污垢、积水、白色垃圾、口香糖,石球无污迹,每100平方米以内烟头、纸屑平均不超过3个 每天巡回保洁、每小时循环1次、楼道口每小时循环1次 21 平台、天面 无积水、青苔、砂浆污垢、垃圾(如纸屑、果皮箱)杂物、口香糖、杂草,每100平方米以内烟头、纸屑平均不超过3个 1-2次/天 22 中心广场 无明显污垢、泥沙、杂物、口香糖、杂草、白色垃圾,每100平方米以内烟头、纸屑平均不超过3个 1-2次/周 23 环形天桥 无积水、无青苔、无砂浆污垢、无垃圾(如纸屑、果皮箱)杂物、无杂草,每100平方米以内烟头、纸屑平均不超过3个,不锈钢栏杆无明显积尘 1-3次/周 24 室外楼梯、电梯 楼梯阶梯无积水、无白色垃圾、无污垢,不锈钢栏杆无明显积尘,电梯用自动步级吸尘机吸尘,长柄刷清洁污渍 楼梯每周清洗1-2次,电梯每天清洗1-2次 25 室外水池、水景 无明显沉淀物、无淤泥、无虫、无垃圾杂物 1次/周 26 外围绿化地 无明显纸屑、垃圾胶袋、树叶、石头等杂物,绿化带旁区域无明显杂草 周保洁3次以上,杂草每周清理1次 27 散水坡 无明显污垢、泥沙、杂物 每天保洁3次以上 28 排水渠、井盖 无明显污垢、泥沙、杂物、杂草 1-2次/月 29 室外低位玻璃(3米以下) 无明显污渍、污迹、积尘 2-3次/周 30 水牌、指示牌、告示牌 无污迹、无明显积尘、无乱张贴 每周1次,雕饰每月1次 31 室外标识牌、路灯 无积尘、无乱贴,无污迹 室外标识牌每日清洗1次,路灯每月清洗1次 32 垃圾桶 桶内垃圾、杂物无溢满、无异味,垃圾桶表面无明显积尘、污垢,烟灰缸及时清理、无积水 每天保洁2-3次,每周消毒1次 33 垃圾房 无明显污渍、污垢,无异味,垃圾池无积水,垃圾堆放整齐,排水沟无明显杂物、淤泥 每日清洗设施1次, 每日冲洗地面1次, 每日消毒1次 每周清理排水沟1次 34 其他设施 无积尘、无污迹 2次/周 类别 序号 服务标准 管理机制 总体 1 保洁单位项目负责人每月检查不少于4次 2 通报后2日内完成存在问题的整改(整改完成时间据特殊情况在特殊时间段配合处理) 3 保洁单位负责人及现场负责人需驻场现场管理清洁保洁工作 4 若发生员工罢工等类似事故清洁公司需及时到场处理并向我处汇报情况 仪容仪表 5 员工按规定穿工作服、配带工作证 6 员工工作服要整洁、统一 劳动纪律 7 禁止员工现场打架斗殴等不良影响事件发生 8 禁止员工在岗时间内饮酒、吃东西及禁烟区吸烟 9 所有员工必须按时工作,服务态度良好 10 禁止员工上班时间聚堆聊天、静坐怠工、上岗时睡觉、看书报、或做其它私人活(如织毛线衣、捡垃圾、收废品等) 11 禁止员工偷拿公司或他人物品 应急处理 12 遇台风、暴雨等紧急雨水天气,清洁公司及时安排员工配合我司工作,并做好相关应急准备(无偿提供水桶、吸水机、抹布等) 13 风雨后立即巡查,及时发现并解决问题(无偿提供足够用于接天棚漏水的水桶和吸水机) 14 出现其他意外情况及时发现并解决问题 附件四 《保洁服务工作检查标准》 (一)大堂卫生清洁标准: 1、地面:勤推抹、随脏随扫,保持地面光亮,无明显脚印、无烟头、无果皮纸屑、无尘土沙粒、无水迹、无牙签等其它杂物。 2、大堂物品摆设整齐,如有乱摆放即时复原。 3、烟灰桶内外洁净,无痰迹、无水珠、无污渍,烟灰缸内可视烟头不能超过两个。 4、保持墙身、墙角、天花等干净整洁,无灰尘污垢、无蛛网,墙角线无积尘、无污渍,墙身、门柜无乱写乱画的痕迹。 5、保持各类灯具无灰尘、无污渍,插座、开关、消防栓门、报警器等外表干净无积尘,保持排气扇风口干净、无积尘杂物。 6、保持各处台、桌、椅、沙发等洁净、整齐。 7、保持玻璃、镜面、花架、门窗明亮无水迹、洁净无印渍。 8、保持所有金属装饰品洁净、光亮,无锈痕、无印渍。 9、保持所有木制装饰品洁净有光泽。 10、做到无“四害”:无老鼠、无蟑螂、无蚊子、无苍蝇,做好消杀工作。 11、达到“六无”标准:无积尘、无异味、无蛛网、无卫生死角、无损坏、无残缺,发现残缺、损坏及时报告管理处。 (二)商场公共区域保洁标准: 1、地面:勤推抹、随脏随扫,保持地面光亮,无明显脚印、无烟头、无果皮纸屑、无尘土沙粒、无水迹、无牙签等其它杂物。 2、烟灰桶内外洁净,无痰迹、无水珠、无污渍,烟灰缸内可视烟头不能超过三个。 3、保持墙身、墙角、天花等干净整洁,无灰尘污垢、无蛛网,墙角线无积尘、无污渍,墙身、门无乱写乱画的痕迹。 4、保持防火门、扶手、插座、开关、消防栓门、报警器、花架等外表干净无积尘,风口、灯罩、烟感、喷淋等干净、无积尘、无污渍。 5、保持所有金属装饰品洁净、光亮,无锈痕、无印渍。 6、保持所有木制装饰品洁净有光泽。 7、保持所有灯具外表洁净,无灰尘,内部无残留蚊虫尸体。 8、保持垃圾桶内外干净,垃圾日产日清。 9、做到无“四害”:无老鼠、无蟑螂、无蚊子、无苍蝇,做好消杀工作。 10、达到“六无”标准:无积尘、无异味、无蛛网、无卫生死角、无损坏、无残缺,发现残缺、损坏及时报告管理处。 (三)电梯保洁标准: 保持电梯门内外洁净、光亮;轿厢四壁洁净、光亮、无乱写乱画;保持玻璃洁净、无印渍;保持门轨干净;保持天花、排风口、照明灯洁净,无蛛网;保持轿厢地面无烟头、无果皮、无纸屑、无尘沙、无水迹、无污渍,做到随脏随清。 手扶电梯玻璃无尘、无污渍,光亮、无手印。踏板、沟槽保持干净,无污渍、无沙尘。不锈钢饰板无污渍、无尘,保持干净、光亮、无手印。扶手干净、无灰尘、无污渍。 (四)防滑胶地毡保洁标准: 保持整洁,做到无烟头、无果皮、无纸屑、无尘沙、无水珠、无污渍、无霉烂,随脏随洗随更换。 (五)公共区域保洁标准: 1、保持地毯表面无沙尘、无烟头纸屑、无污渍、无油渍、无胶迹,做到随脏随清。 2、保持各处台、桌、椅、沙发等洁净、整齐。 3、保持墙身、墙角、天花等干净整洁,无灰尘污垢、无蛛网,墙角线无积尘、无污渍,墙身、门无乱写乱画的痕迹。 4、保持防火门、扶手、插座、开关、消防栓门、花架等外表干净无积尘,风口、灯罩、烟感、喷淋等干净、无积尘、无污渍。 5、保持所有金属装饰品洁净、光亮,无锈痕、无印渍。 6、保持所有木制装饰品洁净有光泽。 7、保持所有灯具外表洁净,无灰尘,内部无残留蚊虫尸体。 8、做到无“四害”:无老鼠、无蟑螂、无蚊子、无苍蝇,做好消杀工作。 9、达到“六无”标准:无积尘、无异味、无蛛网、无卫生死角、无损坏、无残缺,发现残缺、损坏及时报告管理处。 (六)洗手间保洁标准: 1、保持门柜窗干净、无灰尘、水珠、无乱写乱画。 2、地面干净、无杂物、无积水。 3、保持天花、风口、照明、墙身、墙角干净、无污迹、无蛛网、无积尘。 4、镜面洁净、明亮、无印渍。 5、洗手池、台面、洁具、无积尘、无印渍、无水迹、无污物。 6、保持洁具无淤塞。 7、垃垃圾篓垃圾及时清理,垃圾不超过桶内2/3体积。 8、保持纸架、皂液盒、开关、插座等无积尘、无污迹。 9、做到设施齐备、无残缺,发现残缺、损坏及时报告管理处。 10、达到“四有”标准:有专人负责值班打扫;有人为客服务;有香味;有洗手液、抹手纸、厕纸备用。 (七)楼层天面保洁标准: 1、保持地面无垃圾、无杂物、无积水、无苔迹。 2、保持排水沟、地漏口无杂物、无淤塞。 3、保持防火门、窗台及其它设施表面无积尘、无乱写乱画。 附件五 《保洁工作质量评估考核表》 根据乙方每月保质服务质量,甲方对乙方的清洁工作进行每日检查评分,且由乙方现场主管签字确认,月末进行汇总。属于清洁工作原因而造成的不合格项,将扣除相应项目的分数,标准如下: 序号 项目 工作要求/规定 违犯规定/不妥善行为 扣分标准 (每次) 1. 清洁质量 公共设施、地面保持干净清洁 公共设施、地面有污渍或污物 3分 2. 保持厕所地面干爽整洁 厕所地面有积水 2分 3. 厕所尿兜、厕兜无黄渍、污垢、保洁及时 厕所尿兜、侧兜有污渍、污物 4分 4. 厕所内无异味、厕纸桶内厕纸倾倒及时 厕所内有异味,垃圾倾倒不及时(超出桶内2/3体积) 4分 5. 厕所墙身、墙角、天花、隔板、灯具无污渍 厕所墙身、墙角、天花、隔板、灯具有污渍 2分 6. 厕所顶门框无尘、无污渍 厕所门框有灰尘、有污渍 3分 7. 厕所洗手盆、感应器、干手器、皂液盒、喷香机无污渍 厕所洁具、设施有污渍 4分 8. 厕所镜面无水迹、污渍 厕所镜面有水迹、污渍 2分 9. 每日检查厕所设备,发现故障登记并报修 每日检查洗手间设备少于2次,发现故障登记未报修 5分 10. 电梯门、按钮无手印、水迹、污渍 电梯门有污渍、手印等 3分 11. 电梯门内槽无泥沙、垃圾 电梯门内槽内有泥沙、垃圾 3分 12. 电梯轿厢内不锈钢板上无污渍、无尘 电梯轿厢内不锈钢板上有污渍 2分 13. 电梯内无污物、轿厢地面、天花保养良好 电梯轿厢内地面或天花有污渍、污物 2分 14. 客梯间墙身、天花、灯罩、摆设物无尘、无污渍 客梯间墙身、天花、灯具等有尘、有污渍 2分 15. 货梯轿厢、货梯厅、楼梯等无烟头、烟灰 货梯轿厢、货梯厅、楼梯等有烟头、烟灰 1分 16. 自动扶手梯扶手、不锈钢部位、玻璃无污渍、无尘 自动扶手梯扶手、不锈钢部位、玻璃有污渍、有灰尘 1分 17. 自动扶手梯踏板、梯级内无泥沙、污渍、污物 自动扶手梯踏板、梯级内有泥沙、污渍、污物 1分 18. 散流器和回风口无灰尘、无污渍 散流器和回风口有灰尘或污渍 1分 19. 墙身地脚线无污渍、无灰尘 墙身地脚线有污渍、有灰尘 1分 20. 玻璃墙无手印、污渍 玻璃墙有手印或污渍 1分 21. 电源插座无灰尘或污渍 电源插座有灰尘或污渍 1分 22. 清洁质量 消防设施设备无灰尘污渍 消防设施设备有灰尘或污渍 1分 23. 各区护栏及玻璃无尘、手印、水印、污渍 各区护栏及玻璃有尘或污渍 1分 24. 地垫清洗干净、无污渍、无黏附物 地垫内有污渍或黏附物 3分 25. 楼层垃圾日产日清,密封包装并及时运到垃圾房 未及时清运或未运到垃圾房、擅自打开密封包装垃圾 4分 26. 垃圾桶内外无污渍、无水痕、无异味 垃圾桶有污渍、水痕、异味 2分 27. 植物内无垃圾、杂物、碟内无积水 植物内有垃圾、杂物、碟内有积水 1分 28. 走火梯及梯间地面、扶手无尘、无垃圾、无污渍 走火梯及梯间地面、扶手有尘、垃圾、污渍 3分 29. 天台、平台整洁无杂物、地漏垃圾及时清理 大台、平台有杂物或不干净,地漏堵塞 1分 30. 劳动纪律 必须接受甲方合理的工作安排 不听从甲方的合理工作安排 5分 31. 工作认真负责、积极主动、无违纪行为 工作期间消极怠工、散漫拖拉、出现违纪行为 3分 32. 工作期间未得到甲方同意,不能使用客梯或扶手梯 擅自使用客梯或扶手梯 3分 33. 按清洁操作程序工作 违反操作程序工作 5分 34. 非工作关系禁止进入办公室或商铺内 擅自进入办公室或商铺 3分 35. 洗手间内的检查卡应妥善填写 检查卡无妥善填写或作假 2分 36. 及时处理客户投诉 不及时处理客户投诉,或同一被投诉事项反复出现 3分 37. 按要求摆放清洁工具、工具齐全、干净、整洁 乱放清洁工具、缺少工具或使用残旧工具 3分 38. 作业区域摆放安全标志并做好安全措施 作业区域没放安全标志或做作好安全措施 3分 39. 总分 100分 1、月扣分15分以内,甲方将要求乙方限期整改,不进行扣除清洁服务费; 2、月扣分超过15分不足40分,甲方
展开阅读全文

开通  VIP会员、SVIP会员  优惠大
下载10份以上建议开通VIP会员
下载20份以上建议开通SVIP会员


开通VIP      成为共赢上传

当前位置:首页 > 应用文书 > 合同范本

移动网页_全站_页脚广告1

关于我们      便捷服务       自信AI       AI导航        抽奖活动

©2010-2026 宁波自信网络信息技术有限公司  版权所有

客服电话:0574-28810668  投诉电话:18658249818

gongan.png浙公网安备33021202000488号   

icp.png浙ICP备2021020529号-1  |  浙B2-20240490  

关注我们 :微信公众号    抖音    微博    LOFTER 

客服