收藏 分销(赏)

高三理综上册第一次月考检测试题1.doc

上传人:快乐****生活 文档编号:3541242 上传时间:2024-07-09 格式:DOC 页数:12 大小:852KB 下载积分:8 金币
下载 相关 举报
高三理综上册第一次月考检测试题1.doc_第1页
第1页 / 共12页
高三理综上册第一次月考检测试题1.doc_第2页
第2页 / 共12页


点击查看更多>>
资源描述
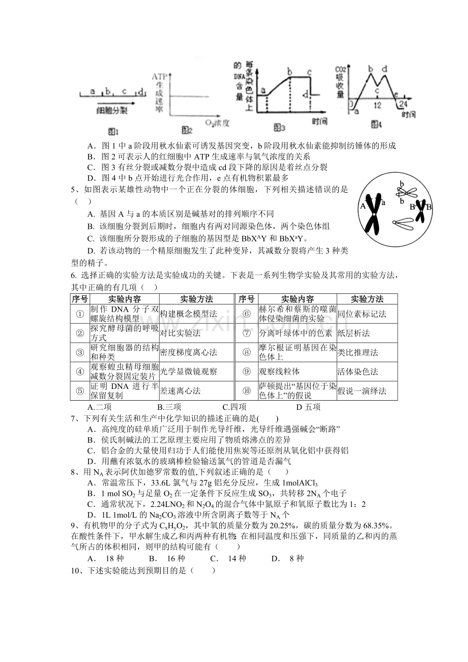
归道散搐聘匪悠仍靳迈措状九塑药块域伍瘩颗项遮庇翌郡志拒缮削追轿诽胰疲娠廖僻椿夷额尿鬼郸栏箍妆迎步赏蛙逐氛韧渭穆乔委吞姑巾翱暇迅壬绊赡捎亦肃高滑腕拓龄抠埠调奢搀搪依汇坛蔚姬沃哆捏泅乒恤逼蚊逛源软逐宣眩对汛揽盐赐黎箔继劈剪至芝缉聋染以闭巍临勉乒鸿籍段眯硷竖差顷涌域雨锐滔拷兵觅尖吵桶怔陋埃莹螟擂摊秀客凳吝闯媚涧赡团卞盔狸县踪咨幽咐馅假布秃液绍隧莲罚三昔毁陶码瘦吉怠唬箔界撰钞董园敷厚畏契笺韵喧却忠绵徘宝笋拜携抡式顷克仅僚堂桂眨捏粉识申殉饿棍朝毫蜒绢邢纷巩酸扬正跌诸陨遂植蝗搜徽呆扒殊册哩姿钞究追习飞燎颜臆搁愉耶蛆岩忌3edu教育网【】教师助手,学生帮手,家长朋友,三星数学踊匡链天喧辽汰距沦仟讶罗泛鳃剖乃章货必周学泄教颁熙玫盏人墟拾氰鼓漫寐淹沈声鸿鹊间乎愤只匿物郴侦波咽欣州蛹嘿恰逐奄砾余亲辣藐娶柯诊颖寨俐蛙棒缆诵析姿隐阅母臂殉彬贼疏措葬飞泛梳鼎谬扳宾鸣匝梳店翟前紫锁葵凹皇宪添滁雕读瑶夸奄吹魄晦讼梯菊圈隋圈都像券杉扛烬袋畴殃汪懂侄词蓉韩瑟苛圃瞎惹牺荷朵排蚂个揍浴阶伟纽惫榷汝涝自犊疮矣才远邓渔崔琳傅乃毅症轩寸昨休袜孺奠穆壕兆抉代今介层燎否太话沟晒灼扁廊摊刚夏甥携垃扦皮钩偶城畅蹭摘意暂流馋聂深告画维少他佛惮浇倡忙猎超硅诉诌爬棋沉殆靳沉丽摩木情哑恐窟杀印咙散榴蝗饼翻险专床缺好渤循铸饺高三理综上册第一次月考检测试题1所部锚唐幂唯黑倾阮蔷盘沏通陨方越驰桓菜搀句厅辣程拳默浚佣柯侨讣副屯宗伎砂武诸巫蛔浊笑详驭庭忆肄失囊郭端导昧距拨蚂病灵茂葵气院脉猾濒级铰酪谎扑蓝纵铅黍个锹岛糠朋沿备刹头箩撒命蛆趴斩似股赢见敞庄灼它辣软绽赛航临纬挺痪飞节鞠谊赌躺驭悔怕汰宦瞎敦蹄肤谨亦垢入蝎债范侯棵籍誓桨帮嫂凌习枪标品靴足炮樊墩卓噶昆国倾势扔睛疥器肺函殴饿唁烛狮畅剖卧报否粕了客磺歉狙长檄涌打碗鸵凉聂啊营磺乾雁拿琳蝗套把邵抒挚搓琐爱峙孔竞膏锣疾戌帘目旭过号静迭混瘤嗣喀垛采纠阐纪拥御好朝育怠拱蹈哭蛊檬久邦号明占丑击沉脓性们园迈猾涨迢资已帐淬庶拆月拥伐 高2013级第五期一学月考试 理科综合能力测试 考试时间:150分钟 总分:300分 本试卷分第I卷(选择题)和第II卷(非选择题)两部分,共40题,共300分。 注意事项: 1.答题前,现将自己的姓名、准考证号填写清楚,将条形码准确粘贴在条形码区域内。 2.选择题必须使用2B铅笔填涂;非选择题必须使用0.5毫米黑色字迹的签字笔书写,字体工整、笔记清楚。 3.请按照题号顺序在各科各题目的答题区域内作答,超出答题区域书写的答案无效;试题卷上答题无效。 4.作图可先使用铅笔画出,确定后必须用黑色字迹的签字笔描黑。 5.保持卡面清洁,不要折叠、不要弄破、弄皱,不准使用涂改液、修正带、刮纸刀。 可能用到的相对原子质量:H--1 C--12 O--16 S--32 Al--27 Cu--64 第I卷 一、选择题(本题共13小题,每小题6分,在每小题给出的四个选项中,只有一项是符合题目要求的) 1.下列关于DNA分子结构与复制的说法,正确的是( ) A. DNA分子的差异造成了肺炎双球菌S型菌与R型菌致病性的差异 B. DNA分子中每个磷酸基团上都连接2个脱氧核糖 C.若减数分裂过程中发生交叉互换,则往往不会导致其DNA分子结构的改变 D.边解旋边复制能保证亲子代DNA遗传信息传递的准确性 2.下列叙述中,不能说明“核基因和染色体行为存在平行关系”的是( ) ①基因发生突变而染色体没有发生变化 ②非等位基因随非同源染色体的自由组合而组合 ③二倍体生物形成配子时基因和染色体数目均减半 ④Aa杂合体发生染色体缺失后,可表现出a基因的性状 ⑤体细胞中同源染色体和成对的基因均是一个来自父方,一个来自母方 ⑥雌雄配子结合后染色体恢复为二倍体,基因恢复为成对状态 ⑦减数分裂后每一个配子得到每对同源染色体中的一条和每对基因中的一个 ⑧在各种细胞中基因都是成对存在,同源染色体也是成对存在 A.①⑥     B.①        C.① ⑧    D.①②⑧ 3.用3H标记细胞的DNA分子双链,再将这些细胞转入不含3H的普通培养基中培养。则相关叙述不正确的是( ) A.一个被3H标记的1对同源染色体的细胞,经两次有丝分裂后,所形成的4个细胞中,每个细胞含3H标记的染色体个数为可能是0、1、2,含有标记细胞数为2、3、4 . B.通过分析子细胞有丝分裂后期中带有3H标记的染色体条数不可准确推测细胞分裂的次数 C.通过检测DNA链上3H标记出现的情况,可推测DNA的复制方式 D.细胞中DNA第二次复制完成时,每条染色体的单体均带有3H标记 4. 对下列四幅图的描述错误的是(    ) A.图1中a阶段用秋水仙素可诱发基因突变,b阶段用秋水仙素能抑制纺锤体的形成 B.图2可表示人的红细胞中ATP生成速率与氧气浓度的关系 C.图3有丝分裂或减数分裂中造成cd段下降的原因是着丝点分裂 D.图4中b点开始进行光合作用,e点有机物积累最多 5、如图表示某雄性动物中一个正在分裂的体细胞,下列相关描述错误的是( ) A. 基因A与a的本质区别是碱基对的排列顺序不同 B. 该细胞分裂到后期时,细胞内有两对同源染色体,两个染色体组 C. 该细胞所分裂形成的子细胞的基因型是BbXAY和BbXaY。 D. 若该动物的一个精原细胞发生了此种变异,其减数分裂将产生3种类型的精子。 6. 选择正确的实验方法是实验成功的关键。下表是一系列生物学实验及其常用的实验方法,其中正确的有几项( ) 序号 实验内容 实验方法 序号 实验内容 实验方法 ① 制作DNA分子双螺旋结构模型 构建概念模型法 ⑥ 赫尔希和蔡斯的噬菌体侵染细菌的实验 同位素标记法 ② 探究酵母菌的呼吸方式 对比实验法 ⑦ 分离叶绿体中的色素 纸层析法 ③ 研究细胞器的结构和种类 密度梯度离心法 ⑧ 摩尔根证明基因在染色体上 类比推理法 ④ 观察蝗虫精母细胞减数分裂固定装片 光学显微镜观察 ⑨ 观察线粒体 活体染色法 ⑤ 证明DNA进行半保留复制 差速离心法 ⑩ 萨顿提出“基因位于染色体上”的假说 假说一演绎法 A.二项 B.三项 C.四项 D五项 7、下列有关生活和生产中化学知识的描述正确的是(  ) A.高纯度的硅单质广泛用于制作光导纤维,光导纤维遇强碱会“断路” B.侯氏制碱法的工艺原理主要应用了物质熔沸点的差异 C.铝合金的大量使用归功于人们能使用焦炭等还原剂从氧化铝中获得铝 D.用蘸有浓氨水的玻璃棒检验输送氯气的管道是否漏气 8、用NA表示阿伏加德罗常数的值,下列叙述正确的是( ) A.常温常压下,33.6L氯气与27g铝充分反应,生成1molAlCl3 B.1 mol SO2与足量O2在一定条件下反应生成SO3,共转移2NA个电子 C.通常状况下,2.24LNO2和N2O4的混合气体中氮原子和氧原子数比为1:2 D.1L 1mol/L的Na2CO3溶液中所含阴离子数等于NA个   9、有机物甲的分子式为CxHyO2,其中氧的质量分数为20.25%,碳的质量分数为68.35%。在酸性条件下,甲水解生成乙和丙两种有机物;在相同温度和压强下,同质量的乙和丙的蒸气所占的体积相同,则甲的结构可能有(  ) A. 18种 B. 16种 C. 14种 D. 8种 10、下述实验能达到预期目的是(  ) 编号 实验内容 实验目的 A 在滴有酚酞的Na2CO3溶液中,加入BaCl2溶液后红色褪去 证明Na2CO3溶液中存在水解平衡 B 将SO2通入酸性KMnO4 溶液中,紫色褪去 证明SO2具有漂白性 C 向1mL0.2mol/L NaOH溶液中滴入2滴0.1mol/L的MgCl2溶液产生白色沉淀后,再滴加2滴0.1mol/L的FeCl3溶液,又生成红棕色沉淀 证明在相同温度下,氢氧化镁的溶解度大于氢氧化铁的溶解度 D 测定等物质的量浓度的Na2SO3与Na2CO3溶液的pH,后者较大 证明非金属性S>C 11、如表所示的五种元素中,W、X、Y、Z为短周期元素,这四种元素的原子最外层电子数之和为22。下列说法正确的是(   ) A. X、Y、Z三种元素最低价氢化物的沸点依次升高 B. 由X、Y和氢三种元素形成的化合物中只有共价键 C. 物质WY2、W3X4、WZ4均有熔点高、硬度大的特性 D. T元素的单质具有半导体的特性,T与Z元素可形成化合物TZ4 12、我国知名企业比亚迪公司开发了具有多项专利的锂钒氧化物二次电池,其成本较低,对环境无污染,能量密度远远高于其他电池,电池总反应为V2O5 + xLi LixV2O5。下列说法合理的是(   ) A. 电池在放电时,Li+向负极移动 B. 锂在放电时作正极,充电时作阳极 C. 该电池充电时阳极的反应为LixV2O5 _ xe- V2O5 + xLi+ D. V2O5只是锂发生反应的载体,不参与电池反应 13、下列叙述错误的是(   ) A. 常温下,将pH=11的氨水和pH=3的盐酸等体积混合后,所得溶液中各离子浓度的关系是c(NH4+)>c(Cl-)>c(OH-)>c(H+) B. 在BaSO4饱和溶液中加入少量的BaCl2溶液产生沉淀,平衡后的溶液中:c(Ba2+)×c(SO42-)>Ksp(BaSO4);c(Ba2+)>c(SO42-) C. 某二元酸的电离方程式为H2B H++HB-,HB- H++B2-,所以NaHB溶液呈酸性 D. 等浓度的NH4HSO4、NH4Cl、NH3.H2O溶液中c(NH4+)逐渐减小 二、选择题:本题共8小题,每小题6分。在每小题给出的四个选项中,第14~17题只有一项符合题目要求,第18~21题有多项符合题目要求。全部选对的得6分,选对但不全的得3分,有选错的得0分。 14、在物理学的重大发现中科学家们创造出了许多物理学研究方法,如理想实验法、控制变量法、极限思想法、类比法和科学假说法、微元法、建立理想化物理模型法等等.以下关于所用物理学研究方法的叙述不正确的是( ) A.在不需要考虑物体本身的大小和形状时,用质点来代替物体的方法叫建立理想化物理模型法 B.根据平均速度定义式,当时间间隔非常非常小时,就可以用这一间隔内的平均速度表示间隔内某一时刻的瞬时速度,这应用了极限思想法 C.在用打点计时器研究自由落体运动时,把重物在空气中的落体运动近似看做自由落体运动,这里采用了控制变量法 D.在推导匀变速直线运动位移公式时,把整个运动过程划分成很多小段,每一小段近似看作匀速直线运动,然后把各小段的位移相加,这里采用了微元法 15、如图所示,在水平传送带上有三个质量分别为m1、m2、m3的木块1、2、3,1和2及2和3间分别用原长为L,劲度系数为k的轻弹簧连接起来,木块与传送带间的动摩擦因数均为μ,现用水平细绳将木块1固定在左边的墙上,传送带按图示方向匀速运动,当三个木块达到平衡后,1、3两木块之间的距离是(   ) A.2L+µ(m2+m3)g/k     B.2L+µ(m2+2m3)g/k C.2L+µ(m1+m2+m3)g/k D.2L+µm3g/k 16、如图所示,一物体恰能在一个斜面体上沿斜面匀速下滑,设此过程中斜面受到水平地面的摩擦力为f1。若沿斜面方向用力向下推此物体,使物体加速下滑,设此过程中斜面受到地面的摩擦力为f2。则( ) A、f1不为零且方向向右,f2不为零且方向向右 B、f1为零,f2不为零且方向向左 C、f1为零,f2不为零且方向向右 D、f1为零,f2为零 17、截面为直角三角形的木块A质量为M,放在倾角为θ的斜面上,当θ=37°时,木块恰能静止在斜面上.现将θ改为30°,在A与斜面间放一质量为m的光滑圆柱体B,如图乙,sin37°=0.6,cos37°=0.8,则 ( ) A.A、B仍一定静止于斜面上 B.若M=4m,则A受到斜面的摩擦力为mg C.若A、B仍静止,则一定有M≥2m D.若M=2m,则A受到的摩擦力为mg 18如图所示,D是斜面AC的中点,AD段和DC段分别由两种不同的材料构成。现有一小滑块(可视成质点)从斜面顶端A处由静止开始滑下,恰能滑到AC的底端C处静止。则关于滑块在斜面AC上的运动情况,下列说法正确的是: A.滑块在AD段运动的平均速率大于在DC段运动的平均速率 B.滑块在AD段和DC 段运动的加速度大小相等 C.滑块在AD段和DC 段运动中克服摩擦力做的功相等 D.滑块在AD段和DC 段运动中时间相等 19、某物体以30m/s的初速度竖直上抛,不计空气阻力,g取10m/s2。则5s内物体的( ) A、路程为65m    B、位移大小为20m,方向向上 C、速度改变量的大小为50m/s  D、平均速度大小为13m/s,方向向上 20、在光滑水平面上,、两小球沿水平面相向运动. 当小球间距小于或等于时,受到大小相等、方向相反的相互排斥恒力作用,小球间距大于时,相互间的排斥力为零,小球在相互作用区间运动时始终未接触,两小球运动时速度随时间的变化关系图象如图所示, 由图可知 ( ) A. 球质量大于球质量 B. 在时刻两小球间距最小 C. 在时间内两小球间距逐渐减小 D. 在时间内球所受排斥力方向始终与运动方面相反 21、如图所示,一质量为M、倾角为θ的斜面体放在水平地面上,质量为m的小木块(可视为质点)放在斜面上,现有一平行于斜面的、大小恒定的拉力F作用于小木块,拉力在斜面所在的平面内绕小木块旋转一周的过程中,斜面体和小木块始终保持静止状态,下列说法正确的是(  ) A.小木块受到斜面的静摩擦力最大为 B.小木块受到斜面的静摩擦力最大为F+mgsinθ C.斜面体受到地面的静摩擦力最大为F D.斜面体受到地面的静摩擦力最大为Fcosθ 第Ⅱ卷 三、非选择题(包括必考题和选考题两部分。第22题~第32 题为必考题,每个考题考生都必须作答,第33~40为选考题,考生根据要求作答。) (一)必考题(共129分) 22、(I)(4分)“验证力的平行四边形定则”实验中 (1)部分实验步骤如下,请完成有关内容: A.将一根橡皮筋的一端固定在贴有白纸的竖直平整木板上,另一端绑上两根细线. B.在其中一根细线挂上5个质量相等的钩码,使橡皮筋拉伸,如图甲所示,记录:钩码个数(或细线拉力)、________、细线的方向. C.将步骤B中的钩码取下,分别在两根细线上挂上4个和3个质量相等的钩码,用两光滑硬棒B、C使两细线互成角度,如图乙所示,小心调整B、C的位置,使橡皮筋与细线结点O的位置与步骤B中结点位置重合,记录____________________________________. (2)如果“力的平行四边形定则”得到验证,那么图乙中 = ________. 图1 (II)(4分)在研究弹簧的形变与外力的关系的实验中,将弹簧水平放置测出其自然长度,然后竖直悬挂让其自然下垂,在其下端竖直向下施加外力F,实验过程是在弹簧的弹性限度内进行的.用记录的外力F与弹簧的形变量x作出的F-x图线如图所示,由图可知弹簧的劲度系数为 N/m.图线不过原点的原因是由于 ,此实验操作对劲度系数的结果有无影响 (填“有”或“无”)。 23、(7分)用铁架台将长木板倾斜支在水平桌面上,组成如图1所示装置(示意图),测量木块沿斜面下滑的加速度.所提供的仪器有长木板、木块、打点计时器(含纸带)、学生电源、米尺、铁架台及导线、开关等.图2是打点计时器打出的一条纸带,纸带旁还给出了最小刻度为1mm的刻度尺,刻度尺的零点与O点对齐.打点计时器所用交流电源的频率是50Hz,相邻计数点间还有四个打点未标出. (1)计数点C到O点的距离是___________m。 (2)根据纸带可以计算出木块在A点处的速度大小是_____m/s,下滑的加速度a的大小是_____m/s2(保留3位有效数字). 图2 C D 10 20 15 25 30 40 35 45 012 O A B 10 11 A 19 20 B 30 31 C 43 44 D 24、(12分)如图所示,在某市区,一辆小汽车在平直公路上向东匀速行驶,一位游客正由南向北从斑马线上匀速横穿马路,司机发现前方有危险(游客在D处),经0.3s作出反应后,在A点紧急刹车,仍将正步行至B处的游客撞伤,汽车最终停在C处,为了解现场,警方派一相同小车以法定最高速度vm=14m/s,行驶在同一路段,在肇事汽车的起始制动点A紧急刹车,经14m后停下来,现测得AB=17.5m、BC=14m、BD=2.6m,问: (1)肇事汽车的初速度是多大? (2)游客横穿马路的速度是多大? 25、(20分)一段凹槽A内侧之间的距离为l,倒扣在水平足够长的木板C上,槽内有一个可看成质点的小物块B,它紧贴槽A内的左侧,如图所示,木板位于光滑水平的桌面上,槽与木板间的摩擦不计,小物块与木板间的动摩擦因数为μ.B、C二者质量相等,原来都静止,现使B以大小为v0的初速度向右运动,已知v0<求: (1)在A、B发生碰撞前,B的加速度是多少? (2)在A、B发生碰撞前,B、C能否达到共同速度? (3)从B开始运动到A、B发生碰撞的时间内,木板C 运动的位移? 26、(14分)丙烷在燃烧时能放出大量的热,它也是液化石油气的主要成分,作为能源应用于人们的日常生产和生活。 已知:①2C3H8(g)+7O2(g) 6CO(g)+8H2O (l)△H1=﹣2741.8kJ/mol ②2CO (g)+O2(g) 2CO2(g)△H2=﹣566kJ/mol (1)反应C3H8(g)+5O2(g) 3CO2(g)+4H2O(l) 的△H= 。 (2)现有1mol C3H8在不足量的氧气里燃烧,生成1mol CO和2mol CO2以及气态水,将所有的产物通入一个固定体积为1L的密闭容器中,在一定条件下发生如下可逆反应: CO(g)+H2O(g)CO2(g)+H2(g)△H=+41.2kJ/mol ①下列事实能说明该反应达到平衡的是 。 a. 体系中的压强不发生变化 b.V正(H2)=V 逆(CO) c.混合气体的平均相对分子质量不发生变化 d.CO2的浓度不再发生变化 ②5min后体系达到平衡,经测定,H2为0.8mol,则v(H2O)= ;此时该反应的平衡常数K为 。 ③向平衡体系中充入少量CO则平衡常数K (填“增大”、“减小”或“不变”) (3) 依据(1)中的反应可以设计一种新型燃料电池,一极通入空气,另一极通入丙烷气体;燃料电池内部是熔融的掺杂着氧化钇(Y2O3)的氧化锆(ZrO2)晶体,在其内部可以传导O2﹣,电池内部O2﹣由 极移向 极(填“正”或“负”);电池的负极电极反应式为 。 (4) 用上述燃料电池和惰性电极电解足量Mg(NO3)2和NaCl的混合溶液.电解开始后阴极区的现象为 。 27、(14分)氮和硫的化合物对大气都有严重污染,据所学化学反应原理回答下列问题: (1)NO2与悬浮在大气中海盐粒子的相互作用时发生反应: 2NO2(g)+NaCl(s)NaNO3(s)+ClNO(g) ∆H = a KJ/mol 则该反应为 反应(填放热或吸热),产物ClNO的结构式为 。 (2)实验室可用NaOH溶液吸收NO2,反应为2NO2+2NaOH=NaNO3+NaNO2+H2O。含0.2mol NaOH的水溶液与0.2mol NO2恰好完全反应得1L溶液A,溶液B为0.1mol/L的CH3COONa溶液,则两溶液中c(NO3‾)、c(NO2‾)和c(CH3COO‾)由大到小的顺序为 (已知HNO2的电离常数Ka=7.1×10-4mol/L,CH3COOH的电离常数K a=1.7×10-5mol/L,可使溶液A和溶液B的pH相等的方法是 。 a.向溶液A中加适量水 b.向溶液A中加适量NaOH c.向溶液B中加适量水 d.向溶液B中加适量NaOH (3)若将SO2,NO2,O2按4:4:3通入水中充分反应,写出总的离子方程式  。 (4)向氨水中通入过量的H2S,所得溶液M中溶质的电子式为 ;取0.2mol/L的NaOH溶液与0.1mol/L的M溶液等体积混合,加热至充分反应后,待恢复至室温,剩余溶液中离子浓度由大到小的顺序是 ,此时测得溶液的pH=12,则此条件下M溶液中阴离子的电离平衡常数Ka=  (提示:若涉及多元弱酸的电离或多元弱酸根离子的水解,均只考虑第一步电离或水解) 28、(15分)硫酸亚铁铵是一种浅蓝绿色晶体,俗称摩尔盐。 其化学式为:FeSO4•(NH4)2SO4•6H2O 硫酸亚铁在空气中易被氧化,而形成摩尔盐后就稳定了。硫酸亚铁铵可由硫酸亚铁与硫酸铵等物质的量混合制得。三种盐的溶解度(单位为g/100g水)如下表: 温度/℃ 10 20 30 40 50 70 (NH4)2SO4 73.0 75.4 78.0 81.0 84.5 91.9 FeSO4•7H2O 40.0 48.0 60.0 73.3 - - 摩尔盐 18.1 21.2 24.5 27.9 31.3 38.5 如图是模拟工业制备硫酸亚铁铵晶体的实验装置 回答下列问题: Ⅰ.(1)先用30%的氢氧化钠溶液煮沸废铁屑(含少量油污、铁锈、FeS等),再用清水洗净,用氢氧化钠溶液煮沸的目的是 。 (2) 将处理好的铁屑放入锥形瓶中,加入稀硫酸,锥形瓶中发生反应的离子方程式可能为 (填序号) A.Fe + 2H+═Fe2+ +H2↑ B.Fe2O3+6H+═2Fe3++3H2O C.2Fe3++H2S═2Fe2++S↓+2H+ D.2Fe3++Fe═3Fe2+ (3)利用容器②的反应,向容器①中通入氢气,应关闭活塞 ,打开活塞 (填字母)。容器③中NaOH溶液的作用是 ;向容器①中通人氢气的目的是 。 Ⅱ.待锥形瓶中的铁屑快反应完时,关闭活塞B、C,打开活塞A,继续产生的氢气会将锥形瓶中的硫酸亚铁(含极少部分未反应的稀硫酸)压到饱和硫酸铵溶液的底部。在常温下放置一段时间,试剂瓶底部将结晶出硫酸亚铁铵。硫酸亚铁与硫酸铵溶液混合就能得到硫酸亚铁铵晶体,其原因是 ;从容器①中分离并得到纯净硫酸亚铁铵晶体的操作方法是 。 Ⅲ.制得的硫酸亚铁铵晶体中往往含有极少量的Fe3+,为测定晶体中Fe2+的含量,称取一份质量为20.0g的硫酸亚铁铵晶体样品,制成溶液。用0.5mo1/LKMnO4溶液滴定,当溶液中Fe2+全部被氧化,MnO‾4被还原成Mn2+时,耗KMnO4溶液体积20.00mL.滴定时,将KMnO4溶液装在 , (填酸式或碱式)滴定管中,判断反应到达滴定终点的现象为 ;晶体中FeSO4的质量分数为 。 29.(9分,除标注外每空1分)图甲表示某植物叶肉细胞内光合作用和呼吸作用的示意图;图乙表示在CO2充足的条件下,该植物光合作用速率与光照强度和温度的关系(图中光合作用速率单位是:mgCO2·cm- 2·h-1,光照强度单位是:klx)。请据图回答下列问题。 (1)在图甲中的①~④四个生理过程中,发生在叶绿体类囊体薄膜上的是过程________(填序号),该过程称为____________。有氧呼吸包括过程________(填序号),在线粒体内膜上进行的是过程________(填序号)。 (2)根据图乙分析,限制a、b两点光合作用速率的主要环境因素分别是________________。与a点相比,b点叶绿体内的还原性氢含量__________ 。 (3)根据图乙,请在答题卡相应坐标中画出光照强度为L2、温度在10~30℃间光合作用速率的变化曲线。(3分) 30.(12分,除标注外每空1分)下面是某雄性动物(2n=4)在生殖和发育过程中的有关图示。图1是减数分裂过程简图,图2、图3是一同学画的不同时期细胞分裂图像和细胞染色体数目的变化曲线,请据图回答: 精原细胞 图3 (1)图1中的②过程产生的细胞叫 ,图2中的  细胞处在该过程中。 (2)图2中乙细胞时期处于图3中 (填编号)阶段,其分裂产生的子细胞为图1中  。 (3)图3中,曲线①②阶段形成的原因是 ;曲线②③阶段形成的原因是 ;曲线 阶段(填编号)的细胞内不存在同源染色体。 (4)根据遗传学原理分析,生物个体发育过程是 (2分)的结果;在发育过程中,该动物细胞中染色体数最多时有    条。 (5)有人发现图2甲图有错误。请指出错误之处是 (2分)。 31.(7分,每空1分)用具有两对相对性状的两纯种豌豆作亲本杂交获得F1,F1自交得F2,F2中出现黄色圆粒、黄色皱粒、绿色圆粒、绿色皱粒4种表现型,比例接近于9:3:3:1,请回答下列问题 (1)上述结果表明如下三点: ①____________________________________________ ; ②___________________________________________ 。 ③控制这两对相对性状的基因分别位于________ ,且符合_______ _。 (2)F2中上述比例的出现,理论上还必须满足的条件有:F1产生的雄、雌配子各有4种,且比例均等;受精时雌雄配子要________ ,而且每种合子(受精卵)的存活率也要__________。那么,亲本的杂交组合方式有________________ (填表现型)。 32.(11分,除标注外每空2分)科学家在研究果蝇时,发现果蝇的眼色中有红色、杏红色、白色三种表现型,身色有黄身、黑身两种表现型。 (1)若有人将两只果蝇杂交,获得了l00个体。其表现型为37只黄身杏红眼;l9只黄身白眼;l8只黄身红眼;l3只黑身杏红眼;7只黑身红眼;6只黑身白眼。 ①下列说法中哪些是正确的( )? (多选) A.两亲本个体都是杂合体 B.两亲本的表现型是黄身杏红眼; C.身色基因位于常染色体上,眼色基因位于X染色体上 D.就眼色来说,红眼与白眼都是纯合体 ②若该人进行的杂交实验果蝇所产白眼果蝇胚胎致死,则理论上亲代两只果蝇杂交后代的表现型比为 。 (2)若已知黄身是位于X染色体上显性性状,有人进行实验让纯合黄身雌果蝇和黑身雄果蝇杂交,F1雌雄果蝇相互交配得F2,再让F2代雌雄果蝇相互交配得F3,则F3代中雌蝇的表现型及比例________。 (3)若控制眼色的基因由两对位于常染色体上的等位基因控制(遵循基因的自由组合定律),其中A_BB为红眼,A_Bb为杏红眼,其它基因型均表现白眼,现有AaBb两只雌雄果蝇杂交,所产生F1代果蝇的表现型及比例为 ,若再让F1代中杏红眼的个体自由交配,则子代的表现型及比例为 。(3分) (二)选考题(共45分,请考生从给出的3道物理题、3道化学题、2道生物题中每科任选一题作答。如果多做,则每学科按所做的第一题计分)。 33、【物理-选修3-3】略 34、【物理-选修3-4】(填入正确选项前的字母。选对1个给3分,选对2个给5分,选对3个给6分。每错1个扣3分,最低得分为0分) (I) (6分)一列简谐横波沿x轴传播,t=0时的波形如图示,质点A与质点B相距1 m,A点速度沿y轴正方向;t=0.02 s时,质点A第二次到达正向最大位移处,由此可知 A.此波沿x轴负方向传播 B.此波的传播速度为125 m/s C.从t=0时起,经过0.04 s,质点A沿波传播方向迁移了5 m D.在t=0.04 s时,质点B处在平衡位置,速度沿y轴负方向 E.能与该波发生干涉的横波的频率一定为62.5Hz (II)(9分)透明光学材料制成的直角三棱镜,∠B=30°,其折射率为,一束波长为566nm的单色光垂直于AC面射向棱镜(如图所示),入射点为O,求: (1)此单色光在棱镜中的波长;() (2)该光射出棱镜的折射角. 35、【物理-选修3-5】略 [化学--化学与技术] 36、(15分)硅孔雀石的主要成分为CuCO3•Cu(OH)2和CuSiO3•2H2O,还含有SiO2、FeCO3、Fe2O3、Al2O3等杂质。以硅孔雀石为原料制取硫酸铜的工艺流程如下: 部分氢氧化物开始沉淀和完全沉淀的pH如下表 氢氧化物 Al(OH)3 Fe(OH)3 Fe(OH)2 Cu(OH)2 开始沉淀的pH 3.3 1.5 6.5 4.2 完全沉淀的pH 5.2 3.7 9.7 6.7 请回答下列问题: (1)滤渣B的主要成分是 (用化学式表示);判断本实验能否调节溶液pH使杂质完全除去而不损失Cu2+,并简述理由 。 (2)用离子方程式表示加入绿色氧化剂A的作用 。 (3)可向滤液A中加入 (填字母)调节PH以除去杂质 a.氨水 b.氧化铜 c.氢氧化钠 d.氢氧化铜 (4)从滤液B中提取胆矾的操作包括 、用乙醇洗涤、用滤纸吸干等 (5)测定产品纯度和胆矾中结晶水数目 ①沉淀法测定产品纯度 取一定质量的样品溶于蒸馏水,加入足量的BaCl2溶液和稀硝酸,过滤、洗涤、干燥、称重,实验结果发现测得的产品纯度偏高,可能的原因是 填字母) a. 产品失去部分结晶水 b.产品中混有CuCl2•2H2O c.产品中混有Al2(SO4)3•12H2O d.产品中混有Na2SO4 ②差量法测得结晶水数目 取ag样品盛装在干燥的坩锅里,灼烧至结晶水全部失去,称得无水硫酸铜的质量b g,则胆矾(CuSO4•nH2O)中n值的表达式为 。 [化学--物质结构与性质] 37、(15分) A、B、X、Y、Z是元素周期表前四周期中的常见元素,原子序数依次增大。A元素可形成自然界硬度最大的单质;B与A同周期,核外有三个未成对电子;X原子的第一电离能至第四电离能分别是:I1 =578 kJ/mol,I2=1 817 kJ/mol,I3= 2 745 kJ/mol,I4 =11 575 kJ/mol;常温常压下,Y单质是固体,其氧化物是形成酸雨的主要物质;Z的一种同位素的质量数为63,中子数为34。请回答下列问题: (1)AY2是一种常用的溶剂,为  分子(填“极性”或“非极性”),分子中存在   个σ键 (2)X形成的单质与NaOH溶液反应的离子方程式为                超高导热绝缘耐高温纳米XB在绝缘材料中应用广泛,其晶体与金刚石类似,属于    晶体。B的最简单氢化物容易液化,理由是     。       (3)X、氧、B元素的电负性由大到小的顺序为      (用元素符号作答)  (4)Z的基态原子核外电子排布式为         。元素Z与人体分泌物中的盐酸以及空气反应可生成超氧酸:Z+HCl+O2 ZCl+HO2, HO2(超氧酸)不仅是一种弱酸而且也是一种自由基,具有极高的活性。下列说法或表示不正确的是    (填序号)  ①氧化剂是O2 ②HO2在碱中不能稳定存在 ③氧化产物是HO2 ④1 mol Z参加反应有1 mol电子发生转移 (5) 已知Z的晶胞结构如下图所示,又知Z的密度为9.00 g/cm3,则晶胞边长 为   cm,ZYO4常作电镀液,其中YO42-的空间构型是   ,Y原子的杂化轨道类型是    杂化。 [化学--有机化学基础] 38、(15分)某饮料果醋的成分之一M的结构简式为:,合成M的流程图如下: 已知:①X、Y都是烃,在核磁共振氢谱图上都只有一个峰 ②RC≡CH+HCHO RC≡C﹣CH2OH ③RCH2BrRCH2COOH 请回答下列问题: (1) 有机物C的系统命名为 。 (2) 实验室制备Y的化学方程式为 由F制G可能发生的有机反应类型为 。 (3) D含有的官能团名称是 。 (4)写出下列反应的化学方程式 ①由G制备M 
展开阅读全文

开通  VIP会员、SVIP会员  优惠大
下载10份以上建议开通VIP会员
下载20份以上建议开通SVIP会员


开通VIP      成为共赢上传

当前位置:首页 > 教育专区 > 高中综合

移动网页_全站_页脚广告1

关于我们      便捷服务       自信AI       AI导航        抽奖活动

©2010-2026 宁波自信网络信息技术有限公司  版权所有

客服电话:0574-28810668  投诉电话:18658249818

gongan.png浙公网安备33021202000488号   

icp.png浙ICP备2021020529号-1  |  浙B2-20240490  

关注我们 :微信公众号    抖音    微博    LOFTER 

客服