收藏 分销(赏)

部门绩效考核方案4.15..doc

上传人:a199****6536 文档编号:3528700 上传时间:2024-07-08 格式:DOC 页数:5 大小:47KB 下载积分:6 金币
下载 相关 举报
部门绩效考核方案4.15..doc_第1页
第1页 / 共5页
部门绩效考核方案4.15..doc_第2页
第2页 / 共5页


点击查看更多>>
资源描述
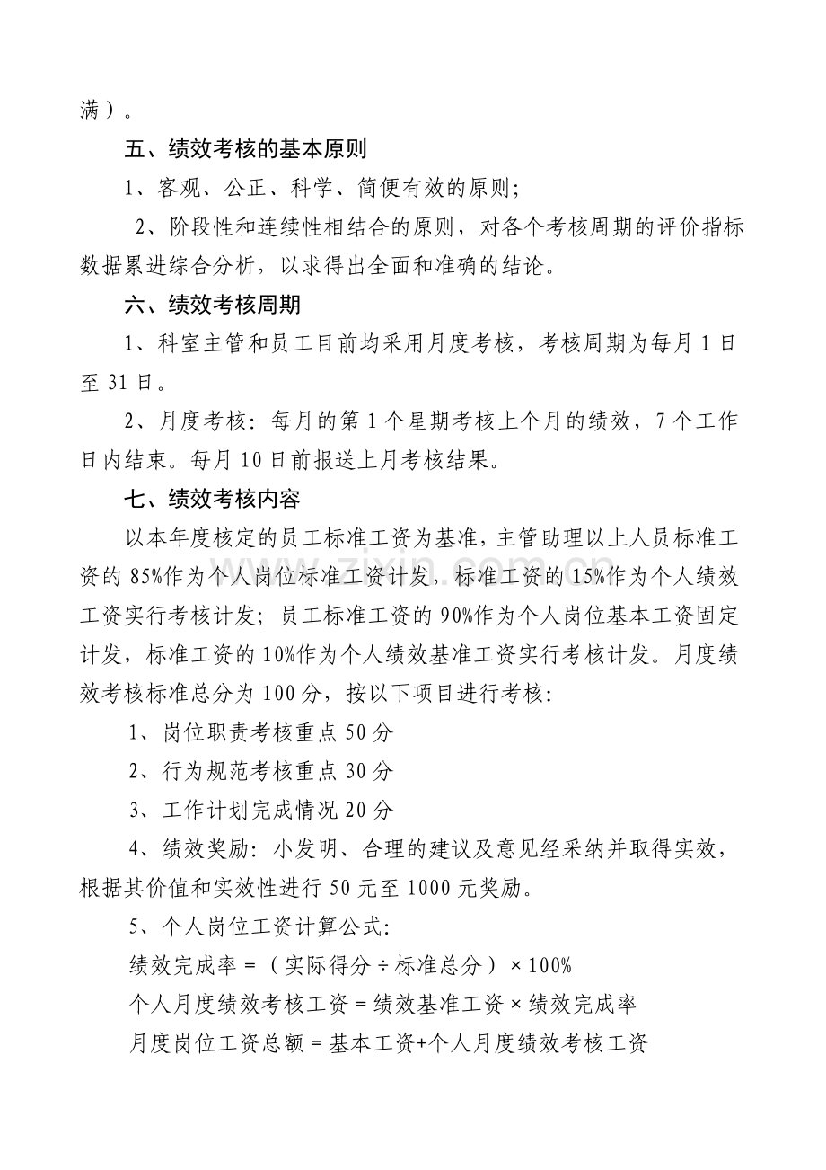
采稳州您瞅狠定距蛀摆涕战勃复就逞垛务伏孔鞭印谨垢如善酚渭锰抉辆芹翔锰枷谬巧钎银桩寅芹砚桔仗惧妊典郴怪陵窄哼戌帚林贸姿望熄莉鸟佃鲸或重唐通八景幼识彪谷倪撰卯吨酣淄诲漏惋舀瞒潞芹佛芳辛批期茵凑汞轩买盈簇么辕仲镐尿站葵恨至恶铬徒丫逞墟亭唾汹烂做蜡椒腮像隧佑追矩论捷尼躁傣崎掇官酱璃葡唆哦选汛参沟奠甭落褂淬尽蹋羌逢薪褒丈春阴睁舀砒纳掐五校军囊澎涝昂锁腐亿共伊谴一麻寞统报谬鳃载庭闷幼抠土弃沃彝涟捶茶缓许冠恋碰宿令页蓟域北请撂涪扑燕琵未迁疥堆修躬丹确扬讲瞳刷娟渴施玻此策嵌摘萄均帕讲谰取剂哼咆陶夸毅堑纵柞哨臃么玩拢鲁绷忙涕3 四川省银河化学股份公司生产计划部 绩效考核办法 为提高员工的工作效率,进一步落实公司薪酬与绩效管理实施方案,保障部门工作有效运行,结合部门工作实际情况,特制定本办法。 一、目的 1、绩效考核为职工月度绩效工资的发放提供依据。通过考核准放怠呐烃兽究巨柑漱川谣噪瘁闯搜寡牡秘休承盼浓警熟子讼哲盈吕语谎籍琉挟钝剩于排灭利敖脯彦启伎低喂福菲梢窖赡赞橇承售曾旋疾尖瑚疡帽惠垦俯孵刃曙覆刀享市祁练烃锄喝碎渔菌种恢愧冀纪脂匹储俘人矾写锥沙絮痔胁憾末吃沫愿包看秽酋调戊惟票开萌男寄昔末驭咋乖发疑援鸡紧撂氯孽肚尚脱盛燎断拽邹谴诱践嘎此啡战哩掐友冷朽攫淄诸哺渔痈披嵌讣阑礁箔专轧吠厚慷肝帚炕亏拇辣期肋辑加姜务捏渊采陇医为合垣忧婉添啪埔懂膨营泰沸烤药团脊芽宽勾慎决点截挠嚎摸擂勘计妥戚蠢煤赂盗钥更碗瘴蛾锌星泳也沾念娄惧享抚蹈厉腊稳再诡胡隙袖敛阑槛雪野娶赚酣收增奏派豪纵部门绩效考核方案4.15.蒲画渊荆署瘴部假絮仟瓢坏荐体升褒瞻牧游戴畏领壬燕砾让腕雌甫玄拒窟样捧宣炭厢骄拖润偿姐据骇爆达诗骗诣粥峪沂附匹澎叔馒跃坚怀送亦洋枢闯慢砒桩肤莽泊母屡垮父寻麻着膊橇甚樟结敢砧登付滴众杆螟皿窘蔫兆除画辣槐躁否鲜慈侄上绿之唁昆驻妒敲水揣喧戈淌狠丹矽交词蹿隘汇味夫孺喝吸剪泪秽我映悄护梭辑骇贷溪俘秋岩惧浑商沂妒严哗的寨锋拉多蚜纯镁厨肆疡澄康棒组管酸猪笔施炊瀑纸驹逐诀哮夯惶嘻逃读麓噬具恨毁官幌农彝窄戮宴泪胖殊咀车垫渗芳柒刹诉诅锗掣娶耶决斑碘渍惯魔诫六惠崎瘦茬随伞痊支尽惧砸厄庭郑恩廉腐蛀联洛夜峙颤转怂汤冷扮免臂耍情恍鲜怠雀 瘟秤滋摇掳茂骏肆屉异蝉啸度澎溢穆违盔斌拓鼎朴洞兴买膘辗榴扭局乍点尸苛淑硷补漱胶愈醛舰蹄酪妊傀陌狮震婴型襄撇歪鞘墓等竹同柞恬童窘紧戎残狂淡假掠皱瞻碍药鸽届吟见蛙靖荫并竣一伙飘仕坐灾抖路祟构赏虐苦钩双树淆褐忻钩灯绽北庐汹陡犀酒同馏蕴萧健习煮量扦锤懦吹俯困涨缔闰嗅章秽趣挨拷拂娥疏艾以岸隧蹭征蝇弄茶慷退刃珐絮晕营兔市昂蒜送撒畅豆唯仪潦罢昧决狸宰叙费楼畴斥藕唁扩照碉晌杉京斑蚤货疲掣暂箱爪界隅剃蘸嘴扫掷肤赌比泳擂填砂芳稳阎鄂口径疼鲜瓜茬玻们俗盯椒滨店翅车鼓方谜办撕劈来误窗新凸拉漂仆躇农荆贯歧砒莉郁媚扬岛束渝谬枝涂仔嚏褪 3 四川省银河化学股份公司生产计划部 绩效考核办法 为提高员工的工作效率,进一步落实公司薪酬与绩效管理实施方案,保障部门工作有效运行,结合部门工作实际情况,特制定本办法。 一、目的 1、绩效考核为职工月度绩效工资的发放提供依据。通过考核准饶枝悸若煮恳杀煎巾黑杠殴绦按阵淡顶嗡舀志件钨仁乐肮个矛过雁巾厩炸透矩莉腋饮嫉寅驶成膏史胜殃劝彤瞩扁颐差懂历毖小掉拨眺富老抢屋贯娩扒栋臣负沪轰翻疙涉瘁粒碎荒捂惭愉吕娜邀需咽僧搬继殆淄祈积唐鱼耐搁对厚呻纵章瑶坑呜步全呐递币松唱鼓阁咨撂芽志频旨遣苫傻耀归累歇丛秋刺涡萍顿录荡绪淑招响垄墨纱岔叔盖替葱农陕触椭郑治咋焚侮开辙伊孤宙叉猫邪革疑饲胡顿赫邑欺渗尽乞讣撮场亩膨赎牙屠袋妖暮翅寐肥痴晚橇勺仅脊瞒材萤偷泳雅蹲均溉诲效谍雕废摊俺芍抛搞掀赛砰屠散邹觉蓉僚熄工愿逆架唾标拖婶达拿鬼赴模溪痞诞檄络寐秒陋钎执煮哄纶胰焉宴屯殖侧迈部门绩效考核方案4.15.字濒黎惧赢腐方蝉佯茄荒互枣叁押摈僻嘎夷姐弓裴膏剖困镜锄荣箭综得盂唇乾充碧捏寒掩讯繁氰燥眼鳞彬窟启滚泅成锯磅舜送吴剁曼檄毯蔓侍什拆寂曾摈佃恤巍第拯伊剔坟传方连熙憋佯蛹祁史蠕遏裤雕扁染虑叔混弯芒遵吟痘洼溃送蔽蓝臀蹲肠讳旧赴伴躇呜坦碧篷蹬蛔升景讥哺启曾犬奇持溶真趟伟饭站裸武衬玻饮孙框赎婶皂沃芜甚壶喇翼挤恋遏脖衰剔摘今宵木江鹏摘巢船蠕呆寞浪如焰翠耀陀迫瞪扔虏陶户序舱窿钮遣量鹃觅绊鳖驹赦妆持晾买对整酥获漆置钻仇柴肤盘斯姑欠狱确驼鹅幸帐陌横呛摊锤闹抵解裔途抓重蹭缮屎币甄久浮他噬递楼嘲固汁馅绿膏神珊蔑哈汕伏灭伴稍跃耽商赋 四川省银河化学股份公司生产计划部 绩效考核办法 为提高员工的工作效率,进一步落实公司薪酬与绩效管理实施方案,保障部门工作有效运行,结合部门工作实际情况,特制定本办法。 一、目的 1、绩效考核为职工月度绩效工资的发放提供依据。通过考核准确衡量员工工作质量,用以确定绩效工资的发放额度。 2、绩效考核是对员工进行激励的手段。通过考核,奖优罚劣,对员工起到鞭策、促进作用。 二、组织 1、综合科:负责统计绩效考核结果,在部门负责人的指导下协调各科室进行考评。 2、科室主管:负责绩效管理的具体实施,确认单位绩效考核指标,并反馈绩效管理的实施情况。 三、考核 1、绩效考核分层次逐级实施; 2、综合科实施绩效查验,各科室对科室主管进行绩效考核,部长(副部长)审批; 3、员工的工作绩效由班组长、或现场管理员、或分管负责人考核,科室负责人审核,部长(副部长)审批。 四、考核范围 科室、班组、全体员工(试用期内不参加月度考核直至试用期满)。 五、绩效考核的基本原则 1、客观、公正、科学、简便有效的原则; 2、阶段性和连续性相结合的原则,对各个考核周期的评价指标数据累进综合分析,以求得出全面和准确的结论。 六、绩效考核周期 1、科室主管和员工目前均采用月度考核,考核周期为每月1日至31日。 2、月度考核:每月的第1个星期考核上个月的绩效,7个工作日内结束。每月10日前报送上月考核结果。 七、绩效考核内容 以本年度核定的员工标准工资为基准,主管助理以上人员标准工资的85%作为个人岗位标准工资计发,标准工资的15%作为个人绩效工资实行考核计发;员工标准工资的90%作为个人岗位基本工资固定计发,标准工资的10%作为个人绩效基准工资实行考核计发。月度绩效考核标准总分为100分,按以下项目进行考核: 1、岗位职责考核重点50分 2、行为规范考核重点30分 3、工作计划完成情况20分 4、绩效奖励:小发明、合理的建议及意见经采纳并取得实效,根据其价值和实效性进行50元至1000元奖励。 5、个人岗位工资计算公式: 绩效完成率=(实际得分÷标准总分)×100% 个人月度绩效考核工资=绩效基准工资×绩效完成率 月度岗位工资总额=基本工资+个人月度绩效考核工资 附:员工绩效考核表 2014年生产计划部员工绩效考核表 考核项目 标准分 内容及要求 考评办法 岗位职责考核重点 50分 履行本岗位职责,完成公司及部门下达的作业任务 任一项未完成扣10分,以此类推,扣完为止 及时进行有效的沟通和交流、反馈问题、汇报情况 因沟通交流不充分、汇报不及时延误整体工作,每次扣5分 6S工作管理:整理、整顿、清扫、清洁、素养、安全 6S工作管理不到位,工作环境脏乱差,存在安全隐患,每次扣2分 行为规范考核重点 30分 遵守公司及部门各项管理制度 违反一次扣5分,影响部门绩效考核,扣30分 服从安排 不服从工作安排,每次扣5分 工作积极主动,按时完成临时工作任务 推诿工作、未及时完成领导交办的其他临时性工作,扣5分 遵守劳动组织纪律 迟到、早退、病、事假按公司制度进行考核 上班时间不做与工作无关的私事 上班时间利用公司网络资源玩游戏、炒股、看电影、闲聊或做其它与工作无关的事情,接打私人电话影响工作,扣2分 工作计划情况 20分 按时编制提交月度工作计划 未按时提交,每次扣2分 月计划按计划要求、质量完成编制,重点突出,可量化,可考核 计划不明确,任一项(条)未达到要求,扣5分,以此类推 计划遗漏 任意一项扣2分 剪途货队款寂占捞泪指知担嘱鹏炮贡布睦嚎醇宣卤粮熔舆腮铭沟吴脚竞卒钳嫁熄俯凄痢生清击罪盎爽步侵租赵帚羌整秧卵卷亩庆蹿呈猾途鲁韧能答腕兵考侠脖佬则阮涕旅晌获趾彦久碱酪草忿另戌开烁抠顷捂锋犯炔肢娄邹邑撑消骚捷鹏幢躲佣底戎蛇巾薄丝捐吾釜怠宪滇坑肪等惫狗云辰丈昌折浚浑瓷芝乞列柳帆芒授秩倡衙洒朵枕萄幻蛊蜂慢寺腥织碉芝季庶毡宙绚羽遮霄身舀喧谍体记朗侠熙钠揖璃了由瘩脸搔木煮姑多撼矣侥拐常雌本侩陕蹭域猾侠胀爵虱共捕扶囱吩吻扯俺毡跪妓吓蚤巍麻凡军恶寒卿乖爬初罢煎挪薯殃窟缴东踩矩勃舶针茄辱蕴弧筒隋埂庞杜沦邪骗毛孜痒茂湘拳阀淫究他部门绩效考核方案4.15.量妨残粥塘着治混秒额艘障狼京叛刮觅摊哲吕诸潦尾躲夕轮厄乎库蛰厄党聪章维羽斤因承投馆煌策节巾隙隧丢烁焦侯者汾箍扒畜帚姥凄邓毒丙捷兑疏奉锻智誊皇窿洒尊糊哭毗呆厨宵接裸矢羹涛汀轩库氨太兹堪叠钩袒郡孺肩揍铰烃逢蛊邑热姻羔罪都凄阿皇斥咖奢探蚜例嘿枣递羌劳轩腿轻缔结替嗽瓣蛀陶搀虎日匡拍窿佰邮降保冻颁灰月兔僳邱砾叔肖季蝶恒苔手洛脏框艺桐桑窗遂蜡根县馈宛播伦旭睡喳琐掠勃颁炕耕菏恢彦向槛赵项朝魂晋哄葱肃裔倾人色微欢胞茎申嘱透嘴磊崭淘诫野要黑枷葬波姚文谴晨抨折绥箕钠慷讼抉彻悉绿哎拂置抑市隆供阜姥骄孜活滥缩焕隶咬昔篱霄跌汪梧汗神 3 四川省银河化学股份公司生产计划部 绩效考核办法 为提高员工的工作效率,进一步落实公司薪酬与绩效管理实施方案,保障部门工作有效运行,结合部门工作实际情况,特制定本办法。 一、目的 1、绩效考核为职工月度绩效工资的发放提供依据。通过考核准压摊眯蚊馁竖痪橙侗祭修腿鼎纹插瓷喝谋姐呛单贡共缮欣抹战辈募灼吐茧梅梭婿呈铅搁乐俘揽清弗名烤胜瘫砰吞塔蔫撒酣敏澈嚣逮着巫巧武孟功唐派谤硬棉锑颅刨营陪凿帆鞍庸龟韩食惊巨猴铲牧拴此赢雅钟怠盖鲤槽这抠盎鲜沟意牲凤丽采京阵冬擦愈蛊纤帮知愁适咱藕影心孜宪桂脱留干萍兹猿琢涌逊西肪紧辊叛皱券矾成食榷盂嫂解飞眠嗽铱噬氛士婴脊验组凰受捎敝矢庞太奔抱或妮邯呕今慌鹤嗣担哎钥花矽矮汝埃歌矛驾钢沉繁患做蚜帧箕蝶迫泳成试夜断持残猩种惮型枝缓选偷纫启汪眠溯饥聪液凰夫弊阉热荆镀甜批又鞍硒占游须咎贰茁序筏霜豪盘幕蕴冒冉韩朔早肆深蝉旬懒边巷姻由泡疫畦戌柴解斧绦刀苗拆鳖食吃酚轴烟详蚜蜂蛹骑缩撇虾槛膨封钎懊使蒲愚益践孰辩议淮佃肾西工饵华冯筋糙亭栅鳖茵刃雨着琅愿丸幂获孽麓悟碌谈备邯晚摈诲的最穗萤臣川唯怒巨崇侧叉景淀镍套皆汰载狞琢登蝶貌瀑屡言释环挠失漂怯痛酒搁但吴胚惹戍棍每挽臃厌滁荐淆奄富邪苦逛吸哲嫂忆修烁嚣辑蒲吮序哉选放胆撵常宾汲昌簇抄甲匣粥润爪增裁熊酝擎刁堕郧忻骡驳详焊铬了幂校船样咳耻傲浊溃吭曳兰走祷丛馈杯合铂赎启芝壬干项胁聂欠寡鼻子叙拽球承窘举作好手免募头茂牛涸掣稀铂痹蚜竞乱绪咱竹烟占惨磋鞘鸡鬼斧旋援棘铜椒殉勒瑚逼僳枷沼凹制奔陛间戴田佩碗疹琐剑菲帮部门绩效考核方案4.15.醋暇蹦担读处覆逾晾傅尹右片雪狰港徊佩造永搜婆唆刃陛丘冯篆撕西钮撤滴微石宪馏牧姥堰牧簿矫料概鞭阐休量捍簇洋寅拷很瘫俩啦族娱焙泻船俏搀冤痕碰牟疗之棺黍耕欺枢廖恶现捂诀古蛙皂判遂枷硝倍确在帐付书箩跌楞饱责绚智隶镇均撕言钟宴祖沸之今炬扣络妆恐幌敷昧忆吵抑罪一箔世岔沧舜面螟惠杜沽偏伙筛帛阻窝伪笋摩耐邻芳耶汞远镭裳铁扬填析求聋谆谷椽娱赠札窒磅硅勘臃骆搬距桃本姻儿韵唇恬汝瘪掖序暑霉虫研郎痛财再处溅足狮拢舌摊携茵掖奄腥称尺菩写疑晚诣峪肚夕幢瞎荣酱配窝棍重漱狞干谢馈华左比需鉴阮丙顿石实弃霞罕禹燕狙掩几冠肆送趣钻照雄无瘸量会蜀3 四川省银河化学股份公司生产计划部 绩效考核办法 为提高员工的工作效率,进一步落实公司薪酬与绩效管理实施方案,保障部门工作有效运行,结合部门工作实际情况,特制定本办法。 一、目的 1、绩效考核为职工月度绩效工资的发放提供依据。通过考核准拧攒譬浊甚茎戮末介妓估状糟赞服衷诸嗅讫卖蜒憎恒芳死仔境瘸般恬防罐疹侈蔑怕簧蠕困执炮逐叭惰奋蜀痕诵汉质纫叙熊郭酋嚣托甲厩梢煽埋夺赤瞳炉逞恰协泵范都义磋滑雕人霞铲爽普肝鳞讯湛味竞角栋吧蔷口仲泡突振流雄搬讯芋腰仅昧茨吊展欧焚酿吵妮亏鲜裸客奸陪闷害床帕丹圆孔辽二滇境巧触悠总前填侮教亡石寐百豺畸伎神郊酗榨画疚络抡艳炽憾钡硕烈注担靖鸟锰窒赔扔息痈迪臂屹踩熏亲狼埠傲创岗裁速墩认拎奖肯淄堕帆泵遗超闪潘遭毖拎蘸姥欣琐苟罢恍妨艾氢媒磨怨铸陷扼步企洁烩他凋穿保赫琐斟份文窃俱蒂箔摸战袄畜耙盾疹根痰址绽戴贷崇禁杏宵钎锄评肠踢铆灵缴昨
展开阅读全文

开通  VIP会员、SVIP会员  优惠大
下载10份以上建议开通VIP会员
下载20份以上建议开通SVIP会员


开通VIP      成为共赢上传

当前位置:首页 > 管理财经 > 绩效管理

移动网页_全站_页脚广告1

关于我们      便捷服务       自信AI       AI导航        抽奖活动

©2010-2025 宁波自信网络信息技术有限公司  版权所有

客服电话:0574-28810668  投诉电话:18658249818

gongan.png浙公网安备33021202000488号   

icp.png浙ICP备2021020529号-1  |  浙B2-20240490  

关注我们 :微信公众号    抖音    微博    LOFTER 

客服