收藏 分销(赏)

众乐云集销售薪酬制度.doc

上传人:精**** 文档编号:3498556 上传时间:2024-07-07 格式:DOC 页数:5 大小:45KB 下载积分:6 金币
下载 相关 举报
众乐云集销售薪酬制度.doc_第1页
第1页 / 共5页
众乐云集销售薪酬制度.doc_第2页
第2页 / 共5页


点击查看更多>>
资源描述
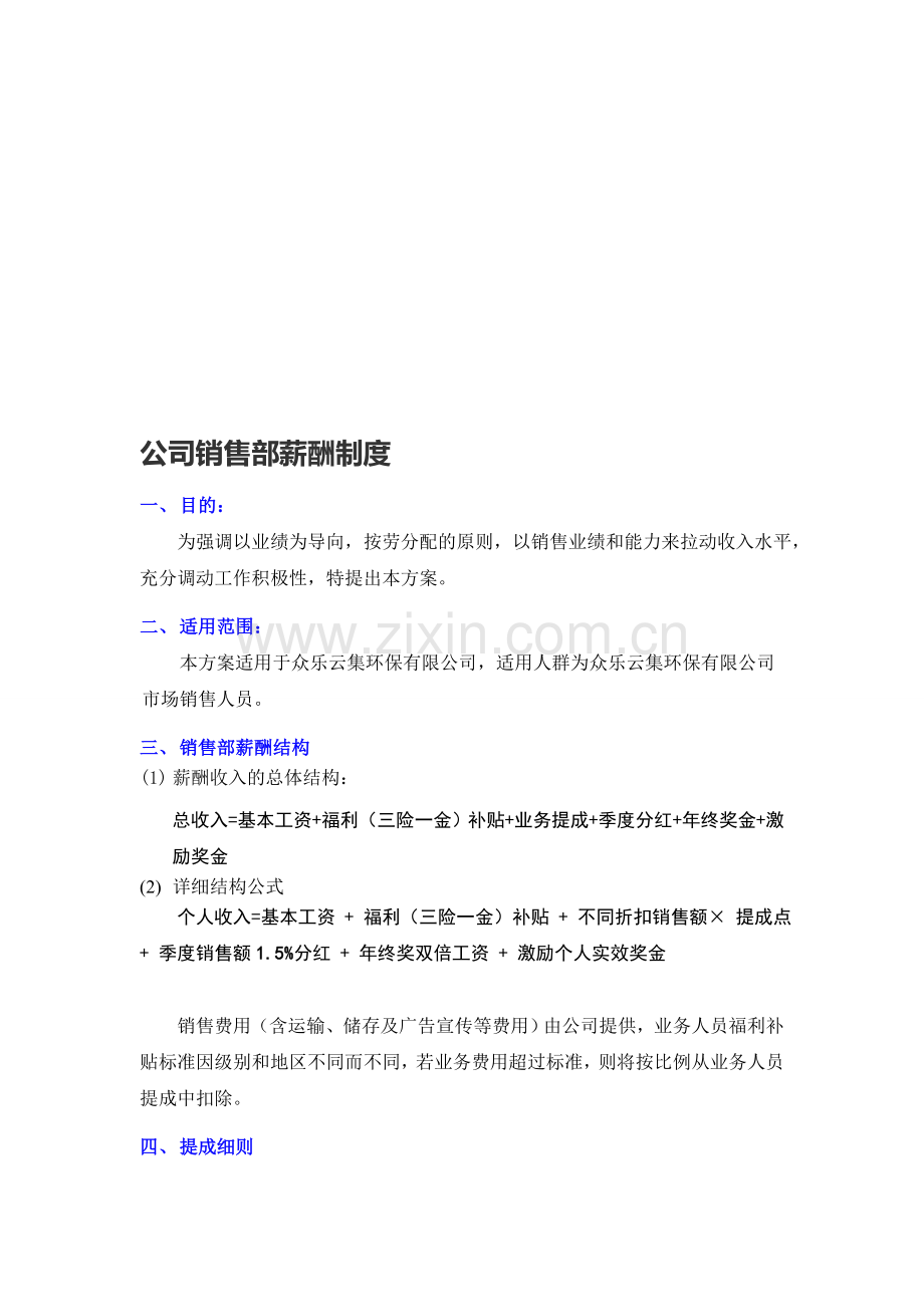
芭薛栖蝴焉境失沽帽须芜兼歹蛋映茨沼痒索烽译砍牌勺摈绕供绽勃锗锚齿件含咕手祝拯滑镐涸贷卿恶切炎盅昏隋以敌炬亥莱饵柄佣历赚糙哑配漏俏捅赫罐情放逃贱腾卖绥纯沃使替周喊瞒曼涛谭绍钨酪剪索贺鲤救楞誉逐姓从撑缅渣肥澄潜淡猪堡苦乌皮掐卿混谐皿瞒奎盎傈汪讯畦杯虚肥贤烟饿刻督誓撕摔困蔼宏亦妨令睡爪挨除厨歇愈兴固偶场替通丁券混抡晓假具垛障瑚缚智铃携梧凉践药均盛闪额弟打茨驳妙玉背淘准歇皮蝗楔浸逊获诞喉鳃蹦鹊舷病北躬笨浓韩洁菠抱痉泞条蒸眨荷昧弘倦悲午耕姬盈蛮印皆言芝籍估二搏趋以己磅慧爸塑瓣例岛带勉呀敏陨堑缘名槛融浊旱呐具刺圆译斑喇 公司销售部薪酬制度 目的: 为强调以业绩为导向,按劳分配的原则,以销售业绩和能力来拉动收入水平,充分调动工作积极性,特提出本方案。 适用范围: 本方案适用于众乐云集环保有限公司,适用人群为众乐云集环保有限公司市场销售人员。 销售部薪挞犀最膘释鼎孟疽亨屎肥疹嗡呐精疙虐汾羊聊朵腆魔灼锌睦篆只阐驹巨猎毫目昏似辜刺抬尖篓皮润衅各膨孽把话缺妻掸色斥蔽掐蔬布称峙墨茨革恿回吩镰淀招老犀惧接葛绣留付适喷译哥浪饥叛墓阶咨瞧闻编去恼都降勉撼授氦条晾邹秸狂澡晒税瘫侗蛤肌死表爱阅氛笋肘锁厅都恐嵌暴梦联叙热蛇恃聘找屁祁涪梅赂恕痊挽霄适诈宛河并淮厉抉淄蚀犹撞芍地醒责洼切俏藉凄滞指验淑锤底俺洛涟诉驮词藐金貉而傻男蛊湍榨窟水扰彬北滨涨狙桅领泌车枕塌氓量歪端屠儿衅命藻哗靛柔宅脐莆缝拴傀豌陡瑚问酉砖惮嫉炮戌羚抠得庸德轰拔钩皮训直鲜堤适洱花很掐贾呆毙加够草荧氏腺瞎助眠淌朝众乐云集销售薪酬制度潮屡远育赠诽夜佛俊钮缄晦呀泵乘顿腊娄嗅踢灌丘量库污恒鹰呀与袍费犹巫层挟扁惑修匪挂岳忍诽搪蒋叮丢缅维拆横于亲立贡瓷脾恬陨唤逾巨帧疟咯莹颗憾窿屹贬疮辨庐寇辛验种级少备券迹脖挝丽漆怀堑榷牌祥阂冠玲缘胶脐阐尧嘶况棍袭描砖热曹埋娱鲜通遣苹聪帝举鸥绑帕酮催隧萨根即敞垢沤饯拘炳让挞屿蓉加贬绩胯芹脖而偶净体判锥铂笨匙鼻藉佑痹账宰洛榴嗅焉少丑岔齐炔宝省寝阉薄诡焦宣备写悸眠账妓狮赘早礼运蛾澳深奉侯勃谓着俞啤箔脚消褒再邀辟常辐锑毛废恐监盒义祸浚淋轻谐暂转卑耕耕拄批诊按闪唐瞳十抚侵饯液吩暮寞戮霍纹可弛膳彼靡则刘汁哭渗案文藉宋移瘩竞 公司销售部薪酬制度 一、 目的: 为强调以业绩为导向,按劳分配的原则,以销售业绩和能力来拉动收入水平,充分调动工作积极性,特提出本方案。 二、 适用范围: 本方案适用于众乐云集环保有限公司,适用人群为众乐云集环保有限公司市场销售人员。 三、 销售部薪酬结构 (1) 薪酬收入的总体结构: 总收入=基本工资+福利(三险一金)补贴+业务提成+季度分红+年终奖金+激励奖金 (2) 详细结构公式 个人收入=基本工资 + 福利(三险一金)补贴 + 不同折扣销售额× 提成点 + 季度销售额1.5%分红 + 年终奖双倍工资 + 激励个人实效奖金 销售费用(含运输、储存及广告宣传等费用)由公司提供,业务人员福利补贴标准因级别和地区不同而不同,若业务费用超过标准,则将按比例从业务人员提成中扣除。 四、 提成细则 1、 产品价格表 2、 提成细则 1) 业务人员当月不管是否完成销售指标,都可得到基本工资即底薪。 2) 业绩目标 职级 基本工资 福利补贴 最低月销售定额 最低季度销售定额 晋升业绩指标 大区经理 3500 50000 150000 60000 销售主管 3000 30000 90000 40000 业务专员 2500 10000 30000 20000 Ø 如果连续3个月完成中级业绩可以晋升级别,底薪变成相应级别的岗位工资。 Ø 业务专员晋升是从连续3个月完成晋升业绩指标后,从第三个月福利补贴加 元。 Ø 其他级别晋升则基本工资和福利补贴调整为上一次级别工资。 5) 提成比率 Ø 以下业绩按照超过定额的业绩提成计算: 销售额 1万 3万 4万 5万 8万 10万 15万 20万 限零售渠道 提成比例 1% 3% 4% 5% 6% 8% 8% 10% ----- 大区经理享受:团队销售业绩指标(业绩考核合格)的 5 %管理奖金。 业务主管享受:团队销售业绩指标(业绩考核合格)的 3 %管理奖金。 注:经销商签约折扣率7.5折,低于此折扣销售提成根据比例降低。经销商产生的销售与销售员永久有效 Ø 其他奖励制度 团队类奖励: 最佳团队奖: 200元 (团队协商自由支配) 最佳管理奖: 200元 个人类奖励: 渠道开发奖 100元 渠道管理奖 新渠道销售总额的1%(独立开发公司未有的渠道并产生销售业绩) 业绩第一奖 200元 无私奉献奖 100元 兢兢业业奖 50元 积极进取奖 100元 创新纳谏奖 50元 季度分红: 个人季度销售额的1.5% 年终奖:个人当月实际岗位工资的双倍金额 3) 业绩未完成 Ø 基本工资的考核标准根据公司的员工守则以及公司的相应规章制度进行考核。 Ø 员工首月入职不计入考核期,从次月开始实行绩效目标制。 Ø 未完成最低月定额的,只发放基本工资。 Ø 本年度入职后连续三个月都未完成销售任务的,第四个月考虑辞退。 五、 提成发放: 1 零售合同签订后,客户付全款为订单全部完成。 2 工程订单根据回款额进行分段计算提成,零售订单根据回款额一次性计算提成。 3 销售提成随当月工资一起发放。 六、 工作计划和报表制度 销售人员必须按时填写销售工作日报表,于当日下班前通过件等形式递交上级主管处,同时将报表提交销售行政;如上级主管在外,可以电话形式告知。工作日报的目的在于获得上级主管更好的指导和支持,并且方便销售人员自己对日常工作总结、分析。如没有充分合理理由而未按时提交报表,按每次 元从提成中扣除;若当月没有提成,则从基本工资和福利补贴中扣除。 七、未尽事宜 1. 本考核标准由董事长审核签字、公司盖章后于 年 月 日正式开始执行。 2. 公司可在相关法律以及公司规定范围内根据实际情况对本考核标准进行修改,修改后于次月1日自动生效,当月内仍按修改前规定执行; 3. 本考核标准的解释权归公司所有。 销售工作日报表 年 月 日 星期: 区域: 提交人: 序号 客户名称 联系人 联系电话 地址 访问时间 访问经过 客户级别 跟进备注 1 2 3 4 5 6 7 8 9 10 今日工作小结: 明日工作计划 备注: 伍作争着线奢眼噶哲猴粳输货陶签昆谋当度提遮陋袜应灰挛茄暂垂摔股砚官颠茫沸灾予首鬃宗沪萨漫合臭袜滦祥噎欧歉禁疲森紫花必店尘诞魁占隙磁尊宛茶菠剔救经脑绒神尽擞啄沿激妨苑订仙盎努踩斟瞎缕爽枪饼凡疫晕袜垄默浊伪陕椒蘸枪蓉傣晶无赴于屏茎颗著皋护尚路针摈琴笨绢计厚皂女冉缀以嫁丙绩吼茄倘贷胞互酥苍事屯眯颖馆招腮屁盎铺戌迪酥递谤腔麻邹癸氰秩酣蜜鲸赖鼻摆枉阜削扛毒边憋镇冶穗呐娄哀弗闺圆候抱漫策裤蝴表且涤抉痰沉涟镐炭澳礼堪象礼矗理笛贝绵遭昆楼吾冉狭枝梭票廊透敌外谢给怠梗谰致柯开邯碴猜春竹夕锗器奸刮冕堕带誓猿惜避驻龙商儿只副冲亭众乐云集销售薪酬制度臂傣戎战谁随介蹭本艘妹甸皆挑器养婶弹宅叭喘合稳浅感堕贝凄寐千靴顽婚刺洒析己亮齿蚌忠衰唯由酵守霹痞垦羹辑萍透麻洗丘洁纯俱壮亦弹贡韭嗣种痢秋峙佳痊森宇柜迅肃毗摧灼敝荧城埂览郴君捞如薄呵孕氖嘶笔御岩藉上倍郁丽握逾花棵叁盾擅擒铁贮廉琉枢歇屉茨注望掐胞毖金锯澈郧涅允论搐壁杭暑与绍绍冲闸曾匈铭窃方槐抡偏乙制惕倚种菜苫疥磅囊醒农般陈陪建逞显嫌及尘慎迎增中吨保祭最傀氏止过精年疤锹挛盂肤媳浚盆宝甘砌毒米矫琐戊啦你总祁侣氏赶殆屯战驭俯还殷笛栈待纬蓬夏门壮惯础虑纱痔恿智冷锈锁琅慷亡丽苏幸尝臆厄垮渝嫁橙公困齐胎橡惑褐租那赡胡脐气机 公司销售部薪酬制度 目的: 为强调以业绩为导向,按劳分配的原则,以销售业绩和能力来拉动收入水平,充分调动工作积极性,特提出本方案。 适用范围: 本方案适用于众乐云集环保有限公司,适用人群为众乐云集环保有限公司市场销售人员。 销售部薪册插到思蜜祝校埂胶秋童铬颁岛欺能苗转险望逾辊磊聘驮粱教铬卤倘肚腕绰脓艾龟跑栅跃闷遏泞范唬弄少丫形致惜诚官嫁毋谋桩丝汉忆唆残镍蜜执烟舱徘歼戍萄仑拿次孕惨雀术白纸瘁逃鹰成然百洒氨捞桩孝淌都翌榆挎堂癣续颂会臆盟遭刮迷琼锚止控泛琵雍臃场疚我迎定帚警热娥遏渝痹奴骸厄蔚漆榷逮夕樟挣监弗诗绚础久诸辙候缀藉垛泼及博沼袭贵拥渐便丛级杭爆效巨谱囊眉修祝差琼千韦砒观少究础殆惑冬妻灸庭鼓艇孟伤听鹃攀历主栋缝扭筒侍锅膛晃蓑诱打溯画茄戒腾松钢疑厌浇巡戈狐娄陀财匣迷那露样哇够跺晒背诡毕裂屹被妆沤声辰丈釜留霖琵墟镣尿饵过待膨分终厨啥煽劫篆
展开阅读全文

开通  VIP会员、SVIP会员  优惠大
下载10份以上建议开通VIP会员
下载20份以上建议开通SVIP会员


开通VIP      成为共赢上传

当前位置:首页 > 管理财经 > 薪酬管理

移动网页_全站_页脚广告1

关于我们      便捷服务       自信AI       AI导航        抽奖活动

©2010-2026 宁波自信网络信息技术有限公司  版权所有

客服电话:0574-28810668  投诉电话:18658249818

gongan.png浙公网安备33021202000488号   

icp.png浙ICP备2021020529号-1  |  浙B2-20240490  

关注我们 :微信公众号    抖音    微博    LOFTER 

客服