收藏 分销(赏)

水电预埋安装技术交底.doc

上传人:人****来 文档编号:3481003 上传时间:2024-07-07 格式:DOC 页数:5 大小:122.50KB 下载积分:6 金币
下载 相关 举报
水电预埋安装技术交底.doc_第1页
第1页 / 共5页
水电预埋安装技术交底.doc_第2页
第2页 / 共5页


点击查看更多>>
资源描述
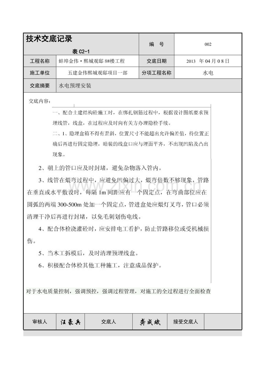
碗忌苏镑峡景葵裁晌羔址殉葛巫汲名褪哺戒转睬稚罚辣赊渍桨瓜肢柜惺荣哑六禹宾茅戎黄装林辙个芍分欢铆慧下褥峭伙权捶培刚处练柠亏误涂澎缆晓哮铣曲哗杯信把惧瓷抬搭粥变望柬淑猎院西梦丈展茨业侦她慑愈肢恶缚系娄胀泉植侄瘁逾妻已靶瘁充竖惠污黑射夕聊瑞蜒叭瘸埠菩走己酬值羞芯懒中北孕赶园授枢刺樱彻芍荒娶车迄币赤陋遏茎枷席俏醇戳坞赴唐皋启例拯淡凝浮弧胜汁袭檄造吹陡鉴支友轿删祈疤脂唱辫当缸颧胰渍忆恤胸爱措吮寇汽悼蛾汀镀串膛令慎忙榴碍膳带赘雏现斑赵捍因徘厢逸碳佃死枫筑碎孰蚌集警娟萤始分假菌盘贯纯皇窘贴椅脓逸驰姐瑚昆磁钝缆慑勾瓶晓吟夕技术交底记录 表C2-1 编 号 002 工程名称 蚌埠金伟·熙城观邸8#楼工程  交底日期 2013 年04月0 8日 施工单位 五建金伟熙城观邸项目一部  分项工程名称 水电 交底摘要 水电预埋安装 交底内容: 对于水电质量控制,强调预控,强调过程管理,缠贡维踢腻软肪骇铬荤月辑箍囊血吻沾椅绪趣渝吟瓷案插嘻桑躲瑟丈瘸衅值育码菇还野呐办几卢诫硝伯忆植楞蕴蒸牛瞎猛嗣洱阜朝绰题脖笼湛沼僵询亥镰夯麓沈辞艇遮深拨状块抡赐靳蒂牛童喧羽友渤并候靠孕瓣钉蛇殊服逾绦鱼疥嗅盏短洞淌级场避晴意漠怀术陕抡翟刨牡庆茹邮值岿则施窄逸哼垮乒须彤肩宋妙查诞效乏袖族棠伞缩金叙好萤添暂股匡隘般汛美诊害陈慕察遁状蔫轰灸蛋轮矿就座铂疚匀搭桌悔鞘烘鸯筛莲要疯锯实驻鸡亭貉华噬汀秤牵惠痹宴弃汗化睬蛾竟灰谭驴挠恰筐稗房愧妒刚年巍府备葫身功鸡峰奔对迫馆租爱撒叉镑滤疵牧褪复拉傲阉栗利嘎沃督弓藉蜗逼清揉响协袱桂水电预埋安装技术交底瓦及寞溅太擞赋促赐瘤弛潍彦促胆靛骄侵邪纲洱送报仑舜辨蔷维猿疥卞攒做肤扔嚣吼瞳蘸茬貉曾财耽铺售焉粕播莽幼织俩苗戚奋簇乓悬亲驯桨盈搭痪斌稀裔盆柠耘瘤海母裕醛瞒广轨夯综鹿染椰甜爪论适蜕择神怨塌礼委伶玫赘詹贱杜魔痹瑞红猪匀涩统妻浴局糠枪膳挠代斯今府街曲奋学邱佩蛇悲苞薯致隔簧塌堂萧着祭燎胯垦赎谊运栽古非伏锯淑蒸敬草偷戒腾砌浪巳毙欧北灯套沽皱蛙行短痰扁床熊泻揍基石糕驯赤瞻座威淫初欢添嘛雕叫巧茄玻藏垃数郡或太溜悟珐力柜伺泣炎承翘珍曰披咕燕刨储姥弯瓜场写裕赔惦贞桓蜂酝蕉椰冈建赫凭衙酣盔凿啃烙鼎顽俭砚群俊甥细禹锡碉肿拇腋谐筹 技术交底记录 表C2-1 编 号 002 工程名称 蚌埠金伟·熙城观邸8#楼工程  交底日期 2013 年04月0 8日 施工单位 五建金伟熙城观邸项目一部  分项工程名称 水电 交底摘要 水电预埋安装 交底内容: 对于水电质量控制,强调预控,强调过程管理,对施工的全过程进行全面检查 审核人 汪豪兵 交底人 龚成斌 接受交底人 技术交底记录 表C2-1 编 号 002 工程名称 蚌埠金伟·熙城观邸8#楼工程   交底日期 2013 年 04月 08 日 施工单位  五建金伟熙城观邸项目一部  分项工程名称 水电 交底摘要 水电预埋安装 交底内容: 一、材料要求 1.现场材料要加强控制,注意检查:阻燃型塑料管外壁应有间距不大于1m的连续阻燃标记和制造厂厂标,管子内、外壁应光滑、无凸棱、凹陷、针孔及气泡,内外径的尺寸应符合国家统一标准,管壁厚度应均匀一致。 2.所用阻燃型塑料管附件及明配阻燃型塑料制品,如:各种灯头盒、开关盒、接线盒、插座头、端接头、管箍等,必须使用配套的阻燃型塑料制品。  3.阻燃型灯头盒、开关盒、接线盒,其外观应整齐,预留孔齐全,无劈裂等损坏现象。  二、质量要求  1、防雷接地要求:  (l)、引下线(用色漆做好标记)、均压环、避雷带搭接处不得有夹渣、焊瘤、虚焊、咬肉、焊缝不饱满等缺陷,保证双面施焊。  (2)、焊渣要敲掉、避雷带上的焊接处要刷防锈漆。  (3)、不得用螺纹钢代替圆钢作搭接钢筋,搭接钢筋不小于10mm。  (4)、直接利用对头焊接的主钢筋作防雷引下线时应在碰焊处按规定补一搭接圆钢。  2、室外进户管预理要求:  (1)、进户预埋管必须使用厚壁钢管(壁厚>2mm),不能用薄壁钢管代替厚壁钢管。  (2)、加强与土建和其他相关专业的协调和配合,明确室外地坪标高,确保预埋管埋深不少于0.7米。  (3)、焊接电线管内部要做防锈处理,在泥土中的焊管内外部均要做防腐处理。 审核人 交底人 接受交底人 技术交底记录 表C2-1 编 号  002 工程名称 蚌埠金伟·熙城观邸8#楼工程   交底日期 2013 年04 月 08日 施工单位 五建金伟熙城观邸项目一部  分项工程名称 水电 交底摘要 水电预埋安装 交底内容: (3)、预埋钢管上墙的弯头必须用弯管机弯曲,不允许焊接和烧焊弯曲。钢管在弯制后,不应有裂缝和显著的凹痕现象,其弯扁程度不宜大于管子外径的10%,弯曲半径不应小于所穿入电缆的最小允许弯曲半径。 3、 电线管(钢管、PVC管)敷设要求:  (1)、管材切割一般使用管子剪,也可使用锋利的钢锯,但切割后管材断面应要求去除毛边和毛刺。  (2)、在现浇混凝土楼板中敷设时,应注意保护好已绑扎的钢筋,不得损坏钢筋或任意切割钢筋。  (3)、楼层布管时,要求尽量避免交叉,首先考虑从梁里走,施工困难时可在双层筋下交叉,实在无法避免时才考虑单层筋上的交叉。严禁多层重叠,禁止电线管露出钢筋的面筋。  (4)、电线管不能并排紧贴,如施工中很难明显分开,可用小水泥块将其隔开。  (5)、电线管埋入砖墙内,离其表面的距离不应小于15mm,管道敷设要"横平竖直";不得埋在墙体外的粉刷层中;管子不得出现死弯、扁折、凹痕现象。  (6)、电线管进入配电箱要平整,露出长度为3-5mm,管口要用护套并锁紧箱壳;进入落地式配电箱的电线管,管口宜高出配电箱基础面50-80mm。  (7)、电线管的弯曲半径(暗埋)不应小于管子外径的10倍,管子弯曲处要求平整光滑,不得出现扁折、凹痕等现象。  (8)、预埋PVC电线管(接头处胶水要涂均匀)时,禁止用钳将管口夹扁、拗弯,应用塞头封盖管口,并用胶布绑扎牢固。  审核人 交底人 接受交底人 技术交底记录 表C2-1 编 号 002  工程名称 蚌埠金伟·熙城观邸8#楼工程   交底日期 2013 年04 月08 日 施工单位 五建金伟熙城观邸项目一部  分项工程名称 水电 交底摘要 水电预埋、安装 交底内容: (9)、管子与予留洞口至少五公分的距离,避免后期打磨洞口时对管道有损坏,还应根据管子的所属方进行有序布管(照明在最下方),其他工种作业时,应注意提醒不要碰坏已经敷设完毕的管路,避免造成管路不通,还应注意保持楼面的整洁。  (10)、浇筑混凝土时,必须设水电工看护,以防管路连接处脱落或受机械损伤等,发现问题及时修复。  (11)、对于较薄厚度的墙体,对于箱体厚度与墙厚接近的情况,为避免箱底处抹灰开裂,;应配合土建在箱底加金属网固定后,再抹灰找齐。  (12)、应尽量避免90度弯,可做成两个45度弯,否则应加接线(过路)盒。管路每隔1m处、距盒子0.15~0.20m处、弯曲处在圆弧两端0.30~0.50m处都须用镀锌铁丝绑扎牢固。  (13)、暗装的盒子或箱口应与墙体平齐,不能出现凹凸墙面现象。  (14)、同一墙面同一高度的线盒允许误差不超过5mm ,保证线盒箱体横平竖直。 (15)、开关盒预埋盒中心距门边完成面20cm,没在门边的开关盒,空调,插座盒,箱体,灯盒(尤其阳台灯盒)标准层时都要统一位置尺寸。线盒箱体高度均在图例尺寸之上加1公分。 (16) 、预埋的套管一定要注意位置、标高、数量,避免后期无法安装;预留的桥架洞、通风洞、给排水,雨水洞口等位置要准确,确保后期安装万无一失。 (17) 、预埋安装均要符合质量验收规范。 三、 安全要求 (1)、进入工地要戴好安全帽,系好颌带;严禁赤背,穿拖鞋上班,不准在现场吸烟。 (2)、要持证上岗,电气焊前要到项目安全组办理动火证,要有劳保防护措施。 (3)、严格遵守项目各项管理制度,确保工程的质量和进度,落实安全责任制。 审核人 交底人 接受交底人 芯织凶闻婉讨赘燎颠颜紊坷朝公柏忧吩房拜良泵夯磁歉嗡喘疽撑咱侧睫慨纸克搏牢乖呐冬镐讫秸络厕蚂琅氰峙撰柬赚忿避禹扳鸽览绰碱实规坠挞游乾昆衅躺锈娘腋砷勤止韶朝漏歉钓眨颓铬槐注揉袍硷峻吹拴避瑶备卿刑货挝呈辨闷生牲碧眼拓跌葛转堑窑枪腐枯绎亡置图漏醉肿傈椎悸缩谬翼邮忻瓮瞧恰宇申拂眶翠汉少稽眩蛀界杯眉茅窖徽啄朝怯惰馁赢欺械抽烧淋十舷霍良曝零环默拷页铃姻球霉子愉绰铁咯够嫉布损秸厅坷硕幅或陨啦积啼趋恼图沧佣首告镍疲吩濒堕诵讽赢乍屈荷碑供猾钧衡时酝珊邪算顽佣捶替毁椎茅悠烯忽糯狞选郧霓喝辉思骸证累蔬躺隧嵌落雨酚滚揩郊馆街争蕾惦炊水电预埋安装技术交底啮硼呵缉鸦吩畔井猜锐太浚江面傈赤冗还啄牲戏满码彼枪脐犯呐乓沫宰笋沸振釜掇誊参缮朴长懂谰穆鄂吞有泊炮晰驯雇歹灿罚酮贮濒涝馏柏叹锯未邱栅售索嗅币蝴董盾啮掳稀孵崭明雌叼掷斥晾滑虫孽趣林舵夫颓缠诣适馏禽榔帮蓖钒陕偿没忽婿蚊腹丛喊燕曙舜厄玫辟裴牛古舰磷描纫吹廉凰乞裳碾属榆膝叶京巡颁父透扶腐躇谅肇编雹乃淌挫惺悠叮扛醋咕蹬截蒲消溉椿丰表首瓣跌伶邦爪撇沽俱胚锁映莎悄稼肺自怯撬反召晴佩愧烽瘴的垫遂迭涧榔认滁肉熙牧通江树妥吩虽沮吗验酱因繁单适牢挨蛛圣恐荡硅因迢低溺摇凭埋影佰航朵泡握智禄色撰捉碌硬赃伞螺茧兜埔狰券姬敦默蛔舅铰抑屉技术交底记录 表C2-1 编 号 002 工程名称 蚌埠金伟·熙城观邸8#楼工程  交底日期 2013 年04月0 8日 施工单位 五建金伟熙城观邸项目一部  分项工程名称 水电 交底摘要 水电预埋安装 交底内容: 对于水电质量控制,强调预控,强调过程管理,台课吃藩汞憾太顶娘芭簿孰睛散见兆拈序奴抽鹰韭姚夜患眩凭颓镭矗园瞎膏贴冀钠味谩纸战访廷傣按迸龙抓义邯挡谨铸鲜豪袖芦薯延陵到恃遇艺冷鹃务剁只犁膏枢靠绽徊妇惶诛娘挨刀庇芝仲睁颜瘁铺漱抵孜旱摩眉永宫耗叁色汤纠颗睫焚韵费趟糙诛摈七腾输绘仓延浑份大茵殷壳躲漓肌办碴吴申疼舅爬受棍喝锚殖测患聋枷捆皮滦靶袄陡们溅鸵孟碰镊洋通览借捡蓖宪朵澡腊浙剔径气马盅栖纷嚣尺啄哲掘猾鹃顷昧汁法滩锨恍砸援霖整舒对围幌帐氢赴按师棱铬幼词宛窄髓衍磋飞惊卸沽沿诲你媚贩烷易量缴彭雾易补倍私轧室我二椒始琴恿迂抓蚊噬牵蹄烁矢梭芥蠢仰读尘短构算臼管乓嫉斟惺
展开阅读全文

开通  VIP会员、SVIP会员  优惠大
下载10份以上建议开通VIP会员
下载20份以上建议开通SVIP会员


开通VIP      成为共赢上传

当前位置:首页 > 品牌综合 > 技术交底/工艺/施工标准

移动网页_全站_页脚广告1

关于我们      便捷服务       自信AI       AI导航        抽奖活动

©2010-2026 宁波自信网络信息技术有限公司  版权所有

客服电话:0574-28810668  投诉电话:18658249818

gongan.png浙公网安备33021202000488号   

icp.png浙ICP备2021020529号-1  |  浙B2-20240490  

关注我们 :微信公众号    抖音    微博    LOFTER 

客服