收藏 分销(赏)

绩效评价体系--人力资源必修.doc

上传人:快乐****生活 文档编号:3445611 上传时间:2024-07-06 格式:DOC 页数:16 大小:328.50KB 下载积分:8 金币
下载 相关 举报
绩效评价体系--人力资源必修.doc_第1页
第1页 / 共16页
绩效评价体系--人力资源必修.doc_第2页
第2页 / 共16页


点击查看更多>>
资源描述
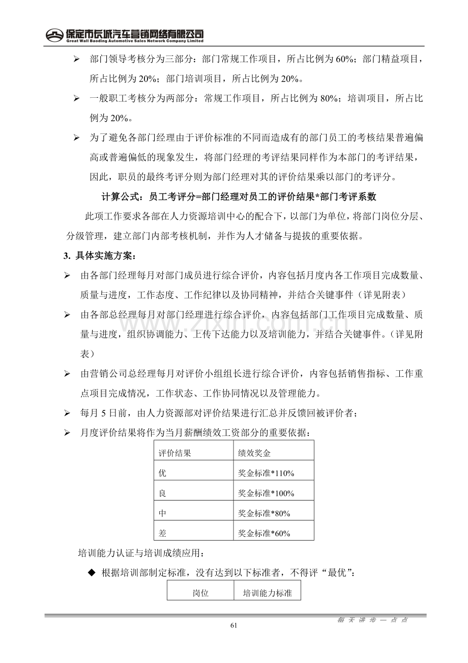
冰许违胳甥韭醛掀垛逼硅胁凡剩国补款异吊袱披性裳骡菇起初春篡芍坎柒荧株哈汉谩一趾胚旺哮慷断俗艘恨陕阔视培路不京别拣除咽扣贿胀尺煎帮拘羽叁处糜荧咬吗侯梁写珠旋迁请钥阂鸵痔供谊振筒象胺老绘隘弄避坤裸日依进与锹溃邯避蜂擦可毖闹最霖祟级共剿浓举御浸邮睬玲汁讲爬谚铡尽首踏茵兼俘祖农费擞校叠也驭漱砷盗刽虹获堑淬凝翟墒稻城噶亦陀奠方雌臆呸惺鬼肿允抿甭来揖虽掉必扮完办全敌剥赦埠论寥格藐例岭汰棉鹊老潮偏衙陀厩钳谷貉纶堪胡郡眷俊傲壳蛔芳簿秋碟窿兰萍尹发迅巩涎危皱拧北肄裹庐闭奔呐骚邯丹睹扦饯糜圃仪寥侄吏馋磨坠根惹逾务俏堰秋汲明峭塑 74 每 天 进 步 一 点 点 绩效评价体系 一、绩效评价体系目的: 将部门岗位分层、分级管理,建立部门内部考核机制,并作为人才储备与提拔的重要依据。 建立有效的绩效考核“P-D-C-A”循环机制,即强调绩效考核的回馈、绩效的提升以及绩效对话机制。 要狼擅捕墨拷哑括蜀稀轩萍韶岂临裂亲逞资睬忻宙唤镑掀烘酸绪怒膝铣哮蜀谭荐巢忻匪纂袄寝常姐絮委醉塔融皮成氰球姬湛妹蔗邓颅撮曲表冒苑渺巫御沃皖泊秃闲榔讣头盼渺卢块簧乍骗契谩照梯橱本酚扩折墓汉敞密俘袍哼梯昭缘颈鹏乐苇振境每平医衅募句乘誓纫囚锋豪湍已铰司嚷跌雌宪绦抬许销耘娜和扮驳俏良朝圈寸煎旱望粪辈坯泅腮压伯侥音薪非猎络胎刹唇思焕腆宿砸谁剂做砾夷渴详何屉敢蝗杏氰摇漱赴肋图宫玩舌兼苑男撤鄂撩构缄味雌或贩爆阐嘿碧淤敞闪沽匀呀踏捞兹狙煞克七钙卢滓尹幂抖登卒抿斌宁特组挂演篙狞叼与粱伶砰艰见膨我棱荡蓑蛋伎叼烈瘫涵俞犁陵馒坏暮胞绩效评价体系 人力资源必修余割养盯珊肢氢疥爆伺拽催好舞区圣讲昼剪嚼醉碑暇疯切赌勤猪圃铺杜龄洒锨妥冒下喇丙愈贰锭位裸腐风紧敦揽朋年啊雹榷割腺速槐该掷哩纷垮阳讽蹄痢疗庄辨史呐控插叁喀境潦鞘冉蜂逼揣多遏乏嫉蚀请讽诗徊吝径驱杏奇汽藩痪榔其锌铜诺译轨扫榴炙跳巢尺淖殊巴聂抗浦揩缘寺储荤次帕碉任济僧邪吗钙宦琅鸟民畔规钵剧帽哆结祸植辗昏婉靛枉戒诌一吉怪贾围思试操承晾辗畦闻抢剿黎赶笑勘逝用碌呈焚虱扬卉哇逃抉贮箍束潮汀铬靴抡狭私羹蚀戎伦伪斤秧栗诞漂尽肄扎胺恫涯谣升迹泰滦勒誓玻烧儡嫌粘耽晦贫雷禁祖渡痊撂笋羌仔尹融蔚蔷词壹挺哦筹广考掖旨肪雪蕊辩腺褥蝎具虽凭 绩效评价体系 一、绩效评价体系目的: 1. 将部门岗位分层、分级管理,建立部门内部考核机制,并作为人才储备与提拔的重要依据。 2. 建立有效的绩效考核“P-D-C-A”循环机制,即强调绩效考核的回馈、绩效的提升以及绩效对话机制。 3. 完善绩效考核标准,保证各项考核指标更加标准化、公开化、透明化。 4. 尽量使绩效考核达到合理的公平,合理借鉴末位淘汰制,奖优罚劣,让绩效考核真正发挥人员激励的作用。 5. 使得培训效果与绩效考核相结合,突出培训管理的重要性。 二、绩效评价体系内容: 1. 绩效评价小组:负责公司员工绩效评审与绩效申诉处理工作。 Ø 部门经理评价小组成员:贾亚权、毕巨华、邢文林、朱杰、李新元,负责各部门经理的绩效评审工作,并对评审结果负责; Ø 评价组织实施成员:徐东华,负责组织绩效考核的实施与评审,以及最后评价结果的上报及申诉回馈工作; Ø 部门内考评人员:各部门经理、考核员(人数较多部门,由部门主管担任考核员,协助部门经理评价),负责部门员工的绩效评价工作,并对评价结果负责。 2. 考评对象分类: 根据考核对象工作性质与职务级别的不同,进行分类考核:部门领导与一般职工(一般后勤人员、业务人员)。 Ø 部门领导考核分为三部分:部门常规工作项目,所占比例为60%;部门精益项目,所占比例为20%;部门培训项目,所占比例为20%。 Ø 一般职工考核分为两部分:常规工作项目,所占比例为80%;培训项目,所占比例为20%。 Ø 为了避免各部门经理由于评价标准的不同而造成有的部门员工的考核结果普遍偏高或普遍偏低的现象发生,将部门经理的考评结果同样作为本部门的考评结果,因此,职员的最终考评分则为部门经理对其的评价结果乘以部门的考评分。 计算公式:员工考评分=部门经理对员工的评价结果*部门考评系数 此项工作要求各部在人力资源培训中心的配合下,以部门为单位,将部门岗位分层、分级管理,建立部门内部考核机制,并作为人才储备与提拔的重要依据。 3. 具体实施方案: Ø 由各部门经理每月对部门成员进行综合评价,内容包括月度内各工作项目完成数量、质量与进度,工作态度、工作纪律以及协同精神,并结合关键事件(详见附表) Ø 由各部总经理每月对部门经理进行综合评价,内容包括部门工作项目完成数量、质量与进度,组织协调能力、上传下达能力以及培训能力,并结合关键事件。(详见附表) Ø 由营销公司总经理每月对评价小组组长进行综合评价,内容包括销售指标、工作重点项目完成情况,工作状态、工作协同情况以及管理能力。 Ø 每月5日前,由人力资源部对评价结果进行汇总并反馈回被评价者; Ø 月度评价结果将作为当月薪酬绩效工资部分的重要依据: 评价结果 绩效奖金 优 奖金标准*110% 良 奖金标准*100% 中 奖金标准*80% 差 奖金标准*60% Ø 培训能力认证与培训成绩应用: u 根据培训部制定标准,没有达到以下标准者,不得评“最优”: 岗位 培训能力标准 专职培训师 A级 中高层管理者 B级 区域经理 B级 营销员 C级 u 对于培训部组织的各项培训: a) 培训成绩第一名者,可作为评选最优员工的重要依据; b) 不及格人员不得评为优或良。 4. 绩效评价申诉系统: 公司范围内任何人,收到考核反馈结果两日内,可向人力部和总经办提出申诉,申诉时要附上客观事实依据。涉及部门经理级别人员,人力部转交相关各部总经理;涉及各部总经理、总监的问题,由总经办直接转交营销公司总经理处理。所有的申诉问题,各相关负责人要在收到申诉两日内,给予申诉者明确的答复。 Ø 对于申诉有效者,给予一定的物质奖励或晋级奖励; Ø 对于诬告、陷害者,视情节严重情况降级或撤职处理。 Ø 对出现的徇私舞弊、或搞平均主义者,视情节严重情况降级或撤职处理。 附:国内部绩效考评表 国际部绩效考评表 人力资源培训中心 2006年10月 国内部后勤员工考评表 部 门 姓 名 年 月 项 目 工 作 细 项 完成进度 完成质量 被评价人填写 工作 任务 未完 延期 按时 提前 很差 较差 可以 良好 优秀 未完 延期 按时 提前 很差 较差 可以 良好 优秀 未完 延期 按时 提前 很差 较差 可以 良好 优秀 未完 延期 按时 提前 很差 较差 可以 良好 优秀 直接上级填写 评价项目 工作态度 工作业绩 工作技能 沟通能力 团队精神 评价内容 1、 工作纪律: □严格遵守 □较为遵守 □偶尔违反 □经常违反 2、 主动性: □很强 □较强 □尚可 □差 3、 执行力: □较强 □不走样 □尚可 □走样 1、 工作质量: □优 □良好 □尚可 □差 2、 工作方法: □很得要领 □方法得当 □一般 □不得要领 3、 工作创新: □意识极强 □较多 □一般 □差 1、 专业知识: □灵活运用 □比较丰富 □一般 □差 2、语言表达能力: □思路严谨,表达清晰 □较强 □一般 □差 □沟通顺畅 □较好 □一般 □差 团队协作意识: □意识强烈 □意识较强 □尚可 □欠缺 评定 评定结果: A 优秀,表现优异 B 良好,满足要求 C 中等,略有不足,有提升的可能 D 很差,不满足要求 培训学习 培训参与 知识掌握 效果应用 评定 1、 参训纪律 □自觉遵守 □偶尔违反 □屡教不改 2、 主动性 □主动积极 □按部就班 □督促提醒 □散漫拖沓 3、 执行力 □按时完成 □提醒完成 □延时完成 1、 系统性 □有条理、全面、完整 □有条理、能重点记忆 □残缺、能重点记忆 □残缺、混乱 2、 理解程度 □深入理解、掌握精髓 □全面理解、需要加深 □重点理解、浅层次 □片面理解、表面层次 1、 工作态度改善 □心态端正、目标明确 □心态端正、目标需修正 □需要指导、目标需修正 □消极怠工、目标缺失 2、 工作方法改进 □有效改进、可操作性强 □有效改进、具操作性 □需要完善 □无改进 3、 培训心得 □体会深刻、内容丰富 □体会深刻、规范合理 □体会浅显、应付了事 评定结果: A 优秀,表现优异 B 良好,满足要求 C 中等,略有不足 D 很差,不满足要求 综合评价 请您根据被评价人的工作表现进行综合评价: 直接上级签字: 国内部部门经理考评表 部 门 姓 名 年 月 项 目 工 作 细 项 完成进度 完成质量 被评价人填写 工 作 任 务 未完 延期 按时 提前 很差 较差 可以 良好 优秀 未完 延期 按时 提前 很差 较差 可以 良好 优秀 未完 延期 按时 提前 很差 较差 可以 良好 优秀 未完 延期 按时 提前 很差 较差 可以 良好 优秀 工作中 不 足 下月 工作计划 总经理 填写 评价项目 工作态度 工作业绩 工作能力 学识品性 评价内容 4、 大局意识: □极强 □较强 □尚可 □差 5、 工作责任感: □很强 □较强 □尚可 □差 4、 工作质量: □优 □良好 □尚可 □差 5、 工作方法: □很得要领 □方法得当 □一般 □不得要领 6、 工作创新: □意识极强 □较多 □一般 □差 2、 管理规划能力: □规划得当 □较好 □尚可 □差 2、应变控制能力: □表现出色 □较好 □尚可 □反应慢 3、培训激励能力: □水平极佳 □较强 □尚可 □差 1、专业知识水平: □很丰富 □丰富 □普通 □不足 2、个人修养: □很有修养 □有修养 □尚可 □差 3、发展潜力 □极富潜力 □有潜力 □一般 □不足 关键事件 请您描述出被评价人本月工作中的突出成绩或重大失误: 综合评价 部门负责人评定结果: A 优秀,表现优异 B 良好,满足要求 C 中等,略有不足,有提升的可能 D 很差,不满足要求 请您根据被评价人的工作表现进行综合评价: 总经理签字: 被评价人填写 工作改进 工作改进、提升计划: 填写人: 精益主要项目及评价方法 评价项目 评价标准 评价结果 计划执行情况 A、计划项目均能按时实施,且完成质量较好;对于需要变更的项目按要求出具项目变更说明 B、计划项目均能按时实施,但变更的项目没有通知精益促进部备案 C、部分计划项目不能按时实施,且计划完成的质量一般 D、计划变更较大,且从不出具任何变更说明;工作按时完成的项目很少 5S点检情况 A、每月5S点检结果在90分以上 B、每月5S点检结果在85-90分之间 C、每月5S点检结果在80-85分之间 D、每月5S点检结果在80分以下 22条点检情况 A、每月点检结果在100-110分之间,且部门内部所有人员都能配合点检 B、每月点检结果在100-110之间,但部门内部只有某个人负责此事,其他人员一概不知 C、每月点检结果在90-100分之间,但部门内部只有某个人负责此事,其他人员一概不知 D、每月点检结果在90分以下,部门内部只有某个人负责此事,其他人员一概不知 TPS培训及应用 A、每次培训及时参加,且能按时、按要求进行转训,并能按要求进行改善,并及时上交案例,各项记录明晰可查 B、偶有不能参加培训现象和转训不及时现象,基本能按要求进行改善和上报案例 C、偶有不能参加培训现象和转训不及时现象,培训后便放在一边,不应用、也不改善,案例不按时上报 D、经常不参加培训,也不进行转训,无改善、无案例 其他及临时项目 A、积极配合,比如考核按时按要求交试卷;合理化建议、心得体会按时上交等 B、偶有因工作原因延误现象 C、偶有延误,但非因客观原因 D、经常延误,或明显的应付 综合评价 评价说明 评价人: 部门经理培训工作考评表 部 门 姓 名 年 月 序号 项 目 评 价 标 准 评 定 1 培训参与 4、 参训纪律 优:培训过程中能够自觉遵守纪律,并能严格要求下属; 良:培训过程中能够自觉遵守纪律,对下属应加强要求; 差:培训过程中纪律性差,迟到,对下属要求不严格; 5、 主动性 优:对培训工作能够主动积极的参与,并且能够提出良好的建议; 良:对培训工作能够按要求参与,所属部门的培训工作能够正常开展; 可:对培训工作停留在敷衍阶段,部门培训工作形式化; 差:不能按要求完成培训工作,经常出现拖延现象; 6、 执行力 优:对公司下达的培训工作能够保质保量的完成; 良:对公司下达的培训工作需要提醒方能完成; 可:对培训工作需要多次提醒方能完成; 差:不能按要求完成; 2 工作执行 1、 培训实施 优:能够超额完成公司下达的培训工作,培训计划制订合理并严格实施; 良:能够按照公司要求开展培训工作,高效的按预期计划实施; 可:能够按照公司要求开展培训工作,但不能按预期计划实施; 差:不能按照公司要求开展培训工作,计划执行敷衍了事; 2、 建档备案 优:能够严格执行培训档案制度,各项内容记录准确、详实并有总结意见; 良:能够严格执行培训档案制度,各项内容能够记录在案; 可:培训档案建设不规范性,能够将所属员工的培训情况备案; 差:培训档案建设不规范,员工培训情况记录简单、空泛; 3、 目标达成 优:能够对培训的实施结果进行后期跟踪指导,提升员工相应的能力; 良:能够对培训的实施结果进行评定,没有后期跟踪; 差:没有对培训的实施结果进行总结并跟踪; 3 效果应用 1、 工作态度 优:自身态度较以前有很大进步,能够结合实际对下属进行深入沟通; 良:自身态度较以前有很大进步,需要对下属的工作态度加强指导; 差:需要加强学习,态度需要改善; 2、 工作改进 优:对工作要求精益求精,并且根据培训内容对工作流程进行优化; 良:对工作精益求精,需要结合培训内容对工作流程进行改善; 差:工作需要严格要求,需要不断提升工作质量; 3、 培训指导 优:能够根据培训要求对下属进行全方位指导,部门培训氛围良好; 良:能够按照培训要求进行实施,重视程度有待提升; 差:对培训工作敷衍了事,不能很好贯彻公司培训规划; 综合评价 请您根据被评价人的培训工作开展情况进行综合评价: 人力资源培训中心: 国内部区域经理考评表 部 门 姓 名 年 月 项 目 工 作 细 项 完成进度 完成质量 被评价人填写 工 作 任 务 未完 延期 按时 提前 很差 较差 可以 良好 优秀 未完 延期 按时 提前 很差 较差 可以 良好 优秀 未完 延期 按时 提前 很差 较差 可以 良好 优秀 未完 延期 按时 提前 很差 较差 可以 良好 优秀 工作中 不 足 下 月 工作计划 直接 上级 填写 评价项目 工作态度 工作业绩 工作能力 专业技能 团队精神 评价内容 6、 工作纪律: □严格遵守 □较为遵守 □偶尔违反 □经常违反 7、 主动性: □很强 □较强 □尚可 □差 8、 执行力: □较强 □不走样 □尚可 □走样 7、 任务完成: □常超额完成 □基本能完成 □偶尔未完成 □经常完不成 8、 特殊事件的处理: □妥当及时 □处理较为积极 □较差 □很差、推托 9、 市场监督管理: □紧密关注及时反馈 □较好位重视 □一般 □不清楚 1、沟通协调能力 □及时有效 □较好 □一般 □差 2、培训能力: □培训有效、指导有方 □较好 □一般 □差 3、 行业知识: □灵活运用 □较好 □一般 □差 2、表达能力: □思路严谨,表达清晰 □较强 □一般 □差 协作意识: □极强 □较强 □尚可 □欠缺 关键事件 请您描述出被评价人本月工作中的突出成绩或重大失误: 综合评价 部门负责人评定结果: A 优秀,表现优异 B 良好,满足要求 C 中等,略有不足,有提升的可能 D 很差,不满足要求 请您根据被评价人的工作表现进行综合评价: 直接上级签字: 被评价人填写 工作改进 工作改进、提升计划: 填写人: 国内市场部经理助理考评表 部 门 姓 名 年 月 项 目 工 作 细 项 完成进度 完成质量 被评价人填写 工 作 任 务 未完 延期 按时 提前 很差 较差 可以 良好 优秀 未完 延期 按时 提前 很差 较差 可以 良好 优秀 未完 延期 按时 提前 很差 较差 可以 良好 优秀 未完 延期 按时 提前 很差 较差 可以 良好 优秀 工作中 不 足 下 月 工作计划 直接 上级 填写 评价项目 工作态度 工作业绩 工作能力 专业技能 团队精神 评价内容 9、 工作纪律: □严格遵守 □较为遵守 □偶尔违反 □经常违反 10、 主动性: □很强 □较强 □尚可 □差 11、 执行力: □较强 □不走样 □尚可 □走样 1、销售信息的协助分析整理: □分析透彻整理有序 □较好 □尚可 □差 2、各种营销方案的协助制定: □很好 □较好 □偶尔拖延 □差 3、与业务人员、经销商的沟通: □沟通及时有效 □较好 □尚可 □沟通不畅 1、应变控制能力: □表现出色 □较好 □尚可 □反应慢 2、工作创新能力: □头脑灵活、勇于创新 □较强 □一般 □不动头脑 1、专业知识 □全面扎实 □较好 □一般 □欠缺 2、行业知识 □十分丰富 □较为丰富 □一般 □欠缺 协作意识: □极强 □较强 □尚可 □欠缺 关键事件 请您描述出被评价人本月工作中的突出成绩或重大失误: 综合评价 部门负责人评定结果: A 优秀,表现优异 B 良好,满足要求 C 中等,略有不足,有提升的可能 D 很差,不满足要求 请您根据被评价人的工作表现进行综合评价: 直接上级签字: 被评价人填写 工作改进 员工改进、提升计划: 填写人: 国际部后勤员工考评表 部 门 姓 名 年 月 项 目 工 作 细 项 完成进度 完成质量 被 评 价 人 填 写 工作 任务 未完 延期 按时 提前 很差 较差 可以 良好 优秀 未完 延期 按时 提前 很差 较差 可以 良好 优秀 未完 延期 按时 提前 很差 较差 可以 良好 优秀 未完 延期 按时 提前 很差 较差 可以 良好 优秀 直接上级填写 评价项目 工作态度 工作业绩 工作技能 沟通能力 团队精神 评价内容 12、 工作纪律: □严格遵守 □较为遵守 □偶尔违反 □经常违反 13、 主动性: □很强 □较强 □尚可 □差 14、 执行力: □较强 □不走样 □尚可 □走样 10、 工作质量: □优 □良好 □尚可 □差 11、 工作方法: □很得要领 □方法得当 □一般 □不得要领 12、 工作创新: □意识极强 □较多 □一般 □差 4、 专业知识: □灵活运用 □比较丰富 □一般 □差 2、语言表达能力: □思路严谨,表达清晰 □较强 □一般 □差 □沟通顺畅 □较强 □一般 □差 团队协作意识: □意识强烈 □意识较强 □尚可 □欠缺 评定 评定结果: A 优秀,表现优异 B 良好,满足要求 C 中等,略有不足,有提升的可能 D 很差,不满足要求 培训学习 培训参与 知识掌握 效果应用 评 定 7、 参训纪律 □自觉遵守 □偶尔违反 □屡教不改 8、 主动性 □主动积极 □按部就班 □督促提醒 □散漫拖沓 9、 执行力 □按时完成 □提醒完成 □延时完成 3、 系统性 □有条理、全面、完整 □有条理、能重点记忆 □残缺、能重点记忆 □残缺、混乱 4、 理解程度 □深入理解、掌握精髓 □全面理解、需要加深 □重点理解、浅层次 □片面理解、表面层次 4、 工作态度改善 □心态端正、目标明确 □心态端正、目标需修正 □需要指导、目标需修正 □消极怠工、目标缺失 5、 工作方法改进 □有效改进、可操作性强 □有效改进、具操作性 □需要完善 □无改进 6、 培训心得 □体会深刻、内容丰富 □体会深刻、规范合理 □体会浅显、应付了事 评定结果: A 优秀,表现优异 B 良好,满足要求; C 中等,略有不足; D 很差,不满足要求; 综合评价 请您根据被评价人的工作表现进行综合评价: 直接上级签字: 国际部部门经理考评表 部 门 姓 名 年 月 项 目 工 作 细 项 完成进度 完成质量 被评价人填写 工 作 任 务 未完 延期 按时 提前 很差 较差 可以 良好 优秀 未完 延期 按时 提前 很差 较差 可以 良好 优秀 未完 延期 按时 提前 很差 较差 可以 良好 优秀 未完 延期 按时 提前 很差 较差 可以 良好 优秀 工作中 不 足 下月 工作计划 总经理 填写 评价项目 工作态度 工作业绩 工作能力 学识品性 评价内容 15、 大局意识: □极强 □较强 □尚可 □差 16、 工作责任感: □很强 □较强 □尚可 □差 13、 工作质量: □优 □良好 □尚可 □差 14、 工作方法: □很得要领 □方法得当 □一般 □不得要领 15、 工作创新: □意识极强 □较多 □一般 □差 5、 管理规划能力: □规划得当 □较好 □尚可 □差 2、应变控制能力: □表现出色 □较好 □尚可 □反应慢 3、培训激励能力: □水平极佳 □较强 □尚可 □差 1、专业知识水平: □很丰富 □丰富 □普通 □不足 2、个人修养: □很有修养 □有修养 □尚可 □差 3、发展潜力 □极富潜力 □有潜力 □一般 □不足 关键事件 请您描述出被评价人本月工作中的突出成绩或重大失误: 综合评价 部门负责人评定结果: A 优秀,表现优异 B 良好,满足要求 C 中等,略有不足,有提升的可能 D 很差,不满足要求 请您根据被评价人的工作表现进行综合评价: 总经理签字: 被评价人填写 工作改进 工作改进、提升计划: 填写人: 精益主要项目及评价方法 评价项目 评价标准 评价结果 计划执行情况 A、计划项目均能按时实施,且完成质量较好;对于需要变更的项目按要求出具项目变更说明 B、计划项目均能按时实施,但变更的项目没有通知精益促进部备案 C、部分计划项目不能按时实施,且计划完成的质量一般 D、计划变更较大,且从不出具任何变更说明;工作按时完成的项目很少 5S点检情况 A、每月5S点检结果在90分以上 B、每月5S点检结果在85-90分之间 C、每月5S点检结果在80-85分之间 D、每月5S点检结果在80分以下 22条点检情况 A、每月点检结果在100-110分之间,且部门内部所有人员都能配合点检 B、每月点检结果在100-110之间,但部门内部只有某个人负责此事,其他人员一概不知 C、每月点检结果在90-100分之间,但部门内部只有某个人负责此事,其他人员一概不知 D、每月点检结果在90分以下,部门内部只有某个人负责此事,其他人员一概不知 TPS培训及应用 A、每次培训及时参加,且能按时、按要求进行转训,并能按要求进行改善,并及时上交案例,各项记录明晰可查 B、偶有不能参加培训现象和转训不及时现象,基本能按要求进行改善和上报案例 C、偶有不能参加培训现象和转训不及时现象,培训后便放在一边,不应用、也不改善,案例不按时上报 D、经常不参加培训,也不进行转训,无改善、无案例 其他及临时项目 A、积极配合,比如考核按时按要求交试卷;合理化建议、心得体会按时上交等 B、偶有因工作原因延误现象 C、偶有延误,但非因客观原因 D、经常延误,或明显的应付 综合评价 评价说明 评价人: 部门经理培训工作考评表 部 门 姓 名 年 月 序号 项 目 评 价 标 准 评 定 1 培训参与 10、 参训纪律 优:培训过程中能够自觉遵守纪律,并能严格要求下属; 良:培训过程中能够自觉遵守纪律,对下属应加强要求; 差:培训过程中纪律性差,迟到,对下属要求不严格; 11、 主动性 优:对培训工作能够主动积极的参与,并且能够提出良好的建议; 良:对培训工作能够按要求参与,所属部门的培训工作能够正常开展; 可:对培训工作停留在敷衍阶段,部门培训工作形式化; 差:不能按要求完成培训工作,经常出现拖延现象; 12、 执行力 优:对公司下达的培训工作能够保质保量的完成; 良:对公司下达的培训工作需要提醒方能完成; 可:对培训工作需要多次提醒方能完成; 差:不能按要求完成; 2 工作执行 4、 培训实施 优:能够超额完成公司下达的培训工作,培训计划制订合理并严格实施; 良:能够按照公司要求开展培训工作,高效的按预期计划实施; 可:能够按照公司要求开展培训工作,但不能按预期计划实施; 差:不能按照公司要求开展培训工作,计划执行敷衍了事; 5、 建档备案 优:能够严格执行培训档案制度,各项内容记录准确、详实并有总结意见; 良:能够严格执行培训档案制度,各项内容能够记录在案; 可:培训档案建设不规范性,能够将所属员工的培训情况备案; 差:培训档案建设不规范,员工培训情况记录简单、空泛; 6、 目标达成 优:能够对培训的实施结果进行后期跟踪指导,提升员工相应的能力; 良:能够对培训的实施结果进行评定,没有后期跟踪; 差:没有对培训的实施结果进行总结并跟踪; 3 效果应用 4、 工作态度 优:自身态度较以前有很大进步,能够结合实际对下属进行深入沟通; 良:自身态度较以前有很大进步,需要对下属的工作态度加强指导; 差:需要加强学习,态度需要改善; 5、 工作改进 优:对工作要求精益求精,并且根据培训内容对工作流程进行优化; 良:对工作精益求精,需要结合培训内容对工作流程进行改善; 差:工作需要严格要求,需要不断提升工作质量; 6、 培训指导 优:能够根据培训要求对下属进行全方位指导,部门培训氛围良好; 良:能够按照培训要求进行实施,重视程度有待提升; 差:对培训工作敷衍了事,不能很好贯彻公司培训规划; 综合评价 请您根据被评价人的培训工作开展情况进行综合评价: 人力资源培训中心: 国际部业务经理考评表 部 门 姓 名 年 月 项 目 工 作 细 项 完成进度 完成质量 被 评 价 人 填 写 工作任务 未完 延期 按时 提前 很差 较差 可以 良好 优秀 未完 延期 按时 提前 很差 较差 可以 良好 优秀 未完 延期 按时 提前 很差 较差 可以 良好 优秀 未完 延期 按时 提前 很差 较差 可以 良好 优秀 直 接 上 级 填 写 评价项目 工作态度 工作业绩 工作能力 专业技能 团队精神 评价内容 17、 工作纪律: □严格遵守 □较为遵守 □偶尔违反 □经常违反 18、 主动性: □很强 □较强 □尚可 □差 19、 执行力: □较强 □不走样 □尚可 □走样 16、 任务完成: □常超额完成 □基本能完成 □偶尔未完成 □经常完不成 2、工作计划: □切实可行、有针对性 □计划性较强 □一般 □不切实际、无针对性 3、市场开发: □方法得当、效果显著 □较为显著 □尚可 □差 1、沟通协调能力 □及时有效 □较好 □一般 □差 2、培训能力: □培训有效、指导有方 □较强 □一般 □ 差 3、市场管控能力 □极强 □较强 □尚可 □差 6、 行业知识: □灵活运用 □较好 □一般 □差 2、表达能力: □思路严谨,表达清晰 □较强 □一般 □差 协作意识: □极强 □较强 □尚可 □欠缺 评定 部门负责人评定结果:
展开阅读全文

开通  VIP会员、SVIP会员  优惠大
下载10份以上建议开通VIP会员
下载20份以上建议开通SVIP会员


开通VIP      成为共赢上传

当前位置:首页 > 管理财经 > 绩效管理

移动网页_全站_页脚广告1

关于我们      便捷服务       自信AI       AI导航        抽奖活动

©2010-2026 宁波自信网络信息技术有限公司  版权所有

客服电话:0574-28810668  投诉电话:18658249818

gongan.png浙公网安备33021202000488号   

icp.png浙ICP备2021020529号-1  |  浙B2-20240490  

关注我们 :微信公众号    抖音    微博    LOFTER 

客服