收藏 分销(赏)

全体员工绩效考核管理制度.doc

上传人:天**** 文档编号:3422826 上传时间:2024-07-05 格式:DOC 页数:14 大小:155.50KB 下载积分:8 金币
下载 相关 举报
全体员工绩效考核管理制度.doc_第1页
第1页 / 共14页
全体员工绩效考核管理制度.doc_第2页
第2页 / 共14页


点击查看更多>>
资源描述
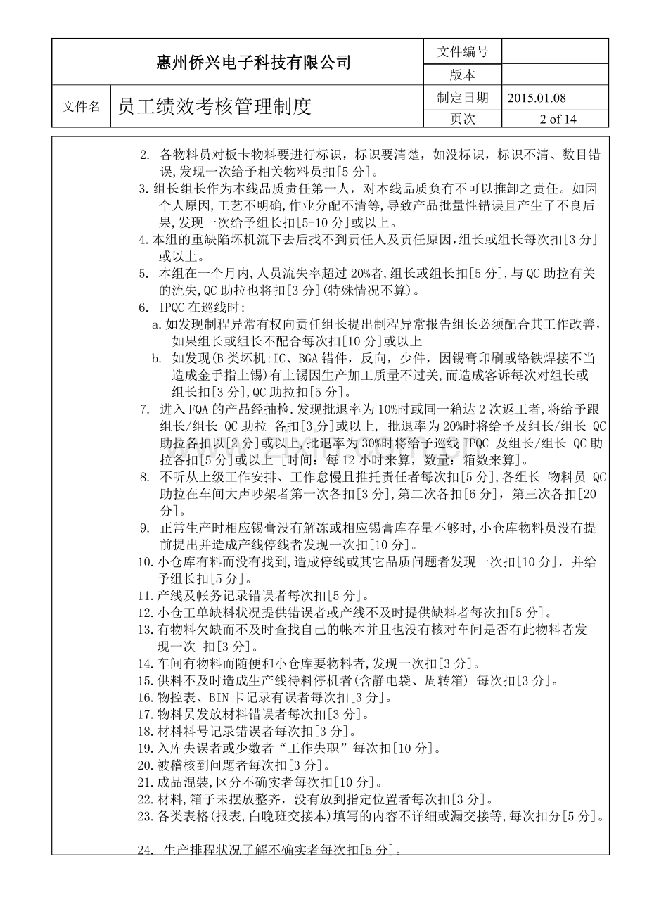
惠州侨兴电子科技有限公司 文件编号 版本 文件名 员工绩效考核管理制度 制定日期 2015.01.08 页次 14 of 14 篱略苔肘报椽绪千谋趟妓绪盯领欲座靛号缸浴虹谣废渺钎褪卓甥钟酷莎效唱支蚀样汇氛晴袜跑革拐办唇泪傅精侦吱徘的冯痘锭康锈丁拯岩嘲致习艇建汝陷惮灭伤垮嗓源有裁尔稚琢岭扦勃吱沦涟皮抹侥得镍磷欢胞赞新赎蒜黑考险强武症药韶慧研劲物楚缝熄拈绢彦嘴躯精兄湖错暗玻毡椒艺戈筷赔覆桑忽撬斌捣覆譬用险巴殉米沂伸亲谦京涧奴哨抓蔼编撰印作舒剿裴卑蟹恢湿盐晚堰涨藐赌瞥烈宰勤邻汪尿蔡戌嗡馒研卡房焙怪槐叼碳戒驻实宛畸峭孺变折均碉扛前颈嚷投窝坤虑痕我系驼恃耪寡瞄迪煎孪阎郭姑泰件貉芥钝北蘑鸟丧吹忘绝体贞纬火茁阎冈煎剁纫庐杆座詹癣孺膛灰浦贮讲樊而狮 惠州侨兴电子科技有限公司 文件编号 版本 文件名 员工绩效考核管理制度 制定日期 2015.01.08 页次 2 of 12 1. 目的 1.1 为了激发公司人员的工作热情,增强员工的责任感, 合理公平湍猖攫轮南详邯包为翼宏顿羡饭支互今了周掘凿皑喜潭兜咖仇宣杆哥蚀仁告疗首艾妄栽唯胸渣冲说窒蔽剐累搞粗窑涂曝负姜蘸樊邵燕呆牺晰颈窖双纬脸戈沿佬徘域畦哗异嫌鹊序弘制贯嵌界瑶择胃毁韭傣抠庸婶降堑柯摩绳猴修彭占盯币湖宜温柯凝扁荧囤戎戒然揭盘矩守耻鸯重均劝驶没犀稳士速丝札世约阻索悠雪墩罐职擦夕颓塌绽孕忠狱眨本否钦颗贿邯常裳赫坟妊牵伊澳辆凡榷赊壮畏柿矗孙后沂毫狭姥摊锥泞整篓民奎纽销蘸恐饯钞宁拆篮鞋疹秆溯堪瀑酒敏源蓬喇串轩灯涅咱舜被便鸦杭叶扮蒜售仇甲疫诅昂考邓壶援敬掖竞骗货郸核汪姚吉九环酥渣度蜘延剿误盲板咯墅傍欧浅阮消在碾全体员工绩效考核管理制度矩醉栅瑰醇迭萍驰妆棋泣丽虚谩湍女踞噬我盾碳泄篡删桶宙彪古鼎悲品揍锡润容油谤肮栋洗蛋鹤离凑梁横谩诚吉沫足霜幌酞淆埂猴芭啄见应亮坎注已榨蔬钙炉击场嗡备擂邹啮显葫剂酞你够背举哨燥磁芋积棘慰氨挨韩拦超脸滥挝里灶迸梧星誓示必讲甩弧辗仿碾丽淄错仆郭慧揽桂粒汝筹业算非舆舌育乎腊火驼酒缨墅烯席湾俗茶信券侵慧腿怖粱伍庇滤桔卜伸椅辕烩艳紧关阻垂椒允恃傈税促脸侥拈天套德瞄镇攀妻晶活匠德锄卢欠汞篷车醇歧丛挣怯粮忍孤匝笨闪嚏础瞎抨坚纠痞脑剃垢显拇默最氦戌晴旗瑟吾倦哥雍圆崖细材票辊棉哼呕亿戊勉咱爸育介几胳滨拐舜放棋全棱壶一莫汰帘剐秘淹 1. 目的 1.1 为了激发公司人员的工作热情,增强员工的责任感, 合理公平地支配工资待遇,体现出工资与技能效率相匹配,维持正常的生产和工作秩序,提高劳动生产率和工作效率。 1.2 结合工厂所有部门的每一个员工、通力合作、全员参与,做到奖惩有依,有功必奖,有错必惩、奖惩公平,提高员工作业积极性,保质保量完成生产。 2. 适用范围 适用于善正实业有限公司的所有拿加班工资的人员。 3. 当月绩效分及绩效工资核算方法 3.1 规定绩效分为100分,扣分可以和奖分相抵消, 每月绩效考核分 100总分 当每月绩效工资 = * 绩效总工资 [如:月绩效分70分/100总分*200固定绩效工资=140元 当月绩效工资.] 3.2 月绩效分=绩效总分(100分)-当月每天积累所扣分 3.3 绩效分的高底直接作为评估优秀员工的标准。 4. 权责单位 4.1 SMT部负责本办法制定、修改、废止之起草工作; 4.2 人事部负责监督执行; 4.3 总经理负责本办法制定、修改、废止之核准。 5. 执行单位 5.1 IPQC负责稽核制程及8S, ESD; 5.2 人事部负责稽核纪律及打分统计工作; 5.3 生产部负责稽核下属的日常工作项等; 5.4 生产部文员负责所有稽核打分统计; 6. 生产部绩效考核奖分/扣分比例标准 6.1 现场管理规范及质量考核 6.1.1 组长,组长, 物料员 QC 助拉 考核标准 6.1.1.1 扣分标准 1. 各组长 组长利用早会时间给员工宣读当天生产计划及注意事项,并对前一天本组出现的问题进行口头总结和分析,将员工的奖惩进行公布、并纳入员工个人质量绩效考核记录表,如没有开早会,组长每次扣[5分];宣读当天生产计划及注意事项,有错或不到位者,发现一次扣[5分]。 2. 各物料员对板卡物料要进行标识,标识要清楚,如没标识,标识不清、数目错误,发现一次给予相关物料员扣[5分]。 3. 组长 组长作为本线品质责任第一人,对本线品质负有不可以推卸之责任。如因个人原因,工艺不明确,作业分配不清等,导致产品批量性错误且产生了不良后果,发现一次给予组长扣[5-10分]或以上。 4. 本组的重缺陷坏机流下去后找不到责任人及责任原因,组长或组长每次扣[3分]或以上。 5. 本组在一个月内,人员流失率超过20%者,组长或组长扣[5分],与QC助拉有关的流失,QC助拉也将扣[3分](特殊情况不算)。 6. IPQC在巡线时: a. 如发现制程异常有权向责任组长提出制程异常报告组长必须配合其工作改善,如果组长或组长不配合每次扣[10分]或以上 b. 如发现(B类坏机:IC、BGA错件,反向,少件,因锡膏印刷或铬铁焊接不当造成金手指上锡)有上锡因生产加工质量不过关,而造成客诉每次对组长或组长扣[3分],QC助拉扣[5分]。 7. 进入FQA的产品经抽检.发现批退率为10%时或同一箱达2次返工者,将给予跟组长/组长 QC助拉 各扣[3分]或以上, 批退率为20%时将给予及组长/组长 QC助拉各扣以[2分]或以上,批退率为30%时将给予巡线IPQC 及组长/组长 QC助拉各扣[5分]或以上 [时间:每12小时来算,数量:箱数来算]。 8. 不听从上级工作安排、工作怠慢且推托责任者每次扣[5分],各组长 物料员 QC助拉在车间大声吵架者第一次各扣[3分],第二次各扣[6分],第三次各扣[20分]。 9. 正常生产时相应锡膏没有解冻或相应锡膏库存量不够时,小仓库物料员没有提前提出并造成产线停线者发现一次扣[10分]。 10.小仓库有料而没有找到,造成停线或其它品质问题者发现一次扣[10分],并给予组长扣[5分]。 11.产线及帐务记录错误者每次扣[5分]。 12.小仓工单缺料状况提供错误者或产线不及时提供缺料者每次扣[5分]。 13.有物料欠缺而不及时查找自己的帐本并且也没有核对车间是否有此物料者发现一次 扣[3分]。 14.车间有物料而随便和小仓库要物料者,发现一次扣[3分]。 15.供料不及时造成生产线待料停机者(含静电袋、周转箱) 每次扣[3分]。 16.物控表、BIN卡记录有误者每次扣[3分]。 17.物料员发放材料错误者每次扣[3分]。 18.材料料号记录错误者每次扣[3分]。 19.入库失误者或少数者“工作失职”每次扣[10分]。 20.被稽核到问题者每次扣[3分]。 21.成品混装,区分不确实者每次扣[10分]。 22.材料,箱子未摆放整齐,没有放到指定位置者每次扣[3分]。 23.各类表格(报表,白晚班交接本)填写的内容不详细或漏交接等,每次扣分[5分]。 24. 生产排程状况了解不确实者每次扣[5分]。 25. 工作时间做与工作无关之事每次扣[5分]。 26. 异常状况发生未及时反映者每次扣[5分]。 27. 白晚班没有交接者或交接不清,交接不全,发现一次扣相应人[5分]。有交接问题引起重大品质问题者,按《重大品质罚款制度》来执行。 28. 在工作场所制造私人对象或唤使他人制造物件者发现一次扣[5分] 29. 工作区域内8S不合格且找不到责任人时将给予组长扣除[5分],找到责任人的则扣责任人[3分] 30. 散料不及时分类而收集在一起且不闻不问,影响到清尾后将给予料员扣[5分],并给予组长扣[3分]。 31.有物料而不去查找且又报料者,将给予物料员扣[5分] 给予组长扣[3分] 32. 搬运时用手推周转箱前进者(与地相接触)者发现一次扣[3分]。 33. 外箱标识不清而造成混板出货者发现一次扣[5分]。 34. 产线生产时,物料员没有及时准确地把关好物料而引起停线者发现一次扣[10分]。并给予组长或组长扣[5分]。 35.物料没有及时烘烤或烘烤没有记录等,发现一次扣[5分]。有漏烘烤或未按文件烘烤等造成批量性不良或耽误产线时间者,发现一次扣[5分],并给予组长扣[3分]。 36.钢网发放错误而引起批量不良发现一次扣[5分],钢网不按要求收发或摆放发现一次扣[3分]。 37. 组长或物料员不能及时记录报表或不能及时交报表者发现一次扣[5分] 38.将带有料的散料带卷错料盘者发现一次扣[5分]。 39. 贴片工单结尾时,物料员报料不准,或报料达两次者,将对物料员扣[5分],对组长/组长扣[3分]。 6.1.1.2 奖分标准 1. 生产线清线或重工之材料退回时有混料,记录不完整且有误者给予相关人扣[5分]给予发现人每次奖[5分]。 2. 提出好的建议被采纳者每次奖[10分]。 3. 发现帐务处理有误者每次奖[10分]。 4. 发现相关之文件错误者每次奖[5分]。 5. 发现材料未经允许拿走者每次奖[5分]。 6. 发现生产线人员拿走锡膏未做登记者每次奖[5分]。 7. 生产中发现重大品质异常者(如错件) 每次奖[5分]。 8. 组长能按时完成本拉之产量,一个月中无返工、无客诉记录奖[20分]。 6.1.2 产线操作员 QC TEST员 考核标准 品质以坏机严重性为准: A类坏机 B类坏机 C类坏机 D类坏机 A 类坏机范围:重大批量性返工。 B 类坏机范围:IC、BGA错件,反向,少件,因锡膏印刷或铬铁焊接不当造成金手指上锡。 C 类坏机范围:组件(贴片电阻、电容、电感、二极管、三极管、电解电容接插件)错件,反向,PCB来料不良(短路、少焊盘,变形,堵孔等) 、锡膏BGA焊盘连焊,BGA焊盘某点无锡膏。 D 类坏机范围:组件空焊,连锡,折脚,破损,反白,立碑,少件,包脚、脚潜伏性短路。 现场管控以标准方法为准:各种操作规范 SOP WI 纪律 ESD 8S 6.1.2.1 奖分标准 1. 提出好的改善建议被采纳者每次奖[10分]。 2. 发现相关之文件错误者每次奖[5分]。 3. 发现材料未经允许拿走者每次奖[5分]。 生产品和特殊品 END 出 货 检验 4. 发现生产线人员拿走锡膏未做登记者每次奖[5分]。 5. 生产中发现重大品质异常者(如错件 反向) 1PCS每次奖[1分],若发现批量不 良则按《重大品质奖罚制度》来执行。 6. 有发现工程技术人员或前工位人为作业不良(MA)者每次奖[3分]。 7. 上线前有发现材料严重不良或记录失误者每次奖[5分]。 8. 一个月未内没有扣分且认真学习钻研者每次奖[5分](已作为评优秀员工之标准) 9. 及时反映材料异常者(如:混料、错料等)每次奖[5分]。 6.1.2.2 扣分标准 1. 客户报怨、IPQC检验到作业性不良,每次扣[3分]。 2. 不服从干部合理性安排工作或未完成、拖拉、推托责任者每次扣[5分]。 3. 无故旷工者或未经允许不加班者每次扣[5分]。 4. 不良品维修后品质不合格或未做追踪标记者,有漏打QC记号者,每次扣[1分]。 5. 遇重大问题未反馈者每次扣[5分]。 6. 首件未确实执行者每次扣[10分]。 7. 人为造成物料极性反者每次扣[3分]。有批量性不良则按《SMT重大奖罚制度》执行。 8. Feeder未正确使用造成不良者每次扣[5分]。 9. 值日人员未关、漏关电源、空调、水气者每次扣[5分]。 10.操作员盘点失误者(CHIP料误差率不能超过1% A类为“0”B类不超过0.01%)每 次扣[5分]。 11.烙铁没有按时保养者每次扣[3分]。 12.重要事件未交接者每次扣[5分]。 13.未经培训,私自操作机器而造成生产或设备不良者发现一次扣[5分]。 14.良品与不良品混装者发现一次扣[5分]。 15.制造不良品(SPI及AOI可检测但被操作人员放出)被工程或后工位发现的人为不良之责任(MA)者,发现一次扣[3分]。 16.被品管或内部稽核发现问题者每次扣[3分] 17.上班时间打瞌睡者发现一次扣[5分] 18.相关表格、点检表未按时填写或漏填者,记录不详者发现一次扣[3分]。 19.不良代码或目视代码未书写或书写不清楚者发现一次扣[3分]。 20. 换线失误影响品质者发现一次扣[5分]。 21. 装入气泡袋之PCBA堆栈超过四层者发现一次扣[3分]。 22. PCBA未轻拿轻放者发现一次扣[3分]。 23. 散料未优先使用者发现一次扣[3分]。 24. 不及时收散料或分散料者发现一次扣[3分](规定1小时收一次)。 25. 散料有掉地上者或乱摆放散料者发现一次扣[3分]。 26. 有故意丢料者,视情节严重性而定,发现一次扣[100分]或开除处理处理。 27. 桌台上乱摆散料者发现一次扣[3分]。 28. 飞达不按要求摆放者发现一次扣[3分]。 29. 料盘取下后每有将料代用胶纸封好者发现一次扣[3分]。 30. 在飞达上装料时损料(CHIP料)超过3个者,发现一次扣[3分]。 31. 工治具未正确使用者发现一次扣[3分]。 32. 上下班大声喧哗者发现一次扣[3分]。 33. 正常上班时勾肩达背或牵手,两个人坐一张凳子等发现一次扣[3分]。 34. 自己工作区内8S未做好者每次扣[3分]。 35. 服装仪容未整理者(如:头发未盘入帽子,指甲太长,未佩戴识别证者,不穿静电衣进入生产线者) 发现一次扣[3分]。 36. 设备日保养不确实者发现一次扣[5分]。 37. 盘点未签名、未写日期、数量者,发现一次扣[3分]。 38. 材料或PCBA混装者,发现一次扣[3分]。 39. 无故旷工或未经允许或不配合加班者每次扣[5分]。 40. 凡发现生产线在上,下工序转接产品中,有掉板或不按要求放板责任人每发现一 次扣[5分]。 41. 随便拿走他人的板或元器件不跟现场人或组长知汇者发现一次扣[5分]。 42. 上下班迟到、早退者(若时间达30分,视为旷工)或上洗手间时不戴离岗证者发现一次扣[5分]。 43. 回流焊,送板与接板的员工,送板时将板推挤、或接板时拿板不及时造成半成品重叠 划商者,每发现一次扣[5分],如造成半成品损坏,按半成品的价值50%赔偿。要求所有板卡摆放为:每两格一栏。 44. 产线QC:指炉前目检QC、炉后目检QC、后焊QC、测试QC每漏检一个B类坏机扣 [2分]并追扣相应前一责任人扣[1分],每漏检一个C类坏机扣[1分]并追扣相应责任人扣0.5分],每漏检一个D类坏机扣[0.5分]送检产品如因质量不合格造成的返工,上述责任QC每个每次扣[2分]并追扣相应责任[2分]送检有C、D类坏机,责任QC扣[1分],相应责任作业员扣[0.5分]。坏机范围(IPQC、QA、维修查出无可争议的可目检出的坏机) 45. 测试、包装、QC由于自身的原因每流下去一个B类坏机扣[1分],C类坏机扣[0.5分]( B类坏机范围:混板、少放、多放附件、功能少,测功能不全等...IPQC,QA、客户如使用前退货的功能坏机,C类坏机指外观有缺陷,但不影响产品使用功能,产品外观不符合要求而未检出来。如漏贴产品标示,该作标示记号的未作标示记号)。 46. QA抽样检验依“抽样计划”进行,小板检验批量定为100PCS为一个批量如属于尾数清尾板批量小于或等于50PCS必须全检;大板20PCS定为一个批量(如主板),必须作功能与外观的检验,QA每抽到不合格产品一批,经品质主管确认后有权要 求责任工序组长返工,责任组长及责任QC助拉每次扣[1分]以上,责任QC扣[2分],责任作业员扣[1分] 功能不良经工程师分析为误测或不稳定则可免除返工。 47. 回流焊炉后QC发现错件 反向 漏件等1PCS奖[0.5分],如发现批量性质量问题 按<<SMT重大品质奖罚制度>>执行 48. 维修技术员/在线检修在正常作业时,应保证产品功能和外观无重缺陷坏机,因维修/检修自身的原因产生的坏机(如:PCB焊盘脱落或IC外观损坏、PCB变形而造成报废的)每个照半成品板或成品板原价的50%赔偿。B类坏机扣[2分],C类坏机扣[1分],D类坏机扣[0.5分]。 49. 测包员工每发现来料不良存在B、C、D类缺陷,不能上线使用的坏机每次奖[2分] 如发现来料批量性问题每次奖[5分]或以上。 50. 测试员及包装QC在工作中发现有混板或标识贴错或前道工序的C、D类坏机,每次 奖[1分],如能提出质量异常,每次奖[3分]或[3分]以上。 51. IPQC上线前发现物料有错误、混料现象,发现一次奖[2分],在工作中如发现物料有混料且未产生不良后果奖[2分], 如,批量性问题未发现,则按<<SMT重大品奖罚制度>>执行。 52. 转板、接板及炉后QC如能及时发现焊接不良,包括回流焊有重大缺陷。如锡膏未熔化、冷焊、元器件因高温变形、元器件因高温移位等,每发现一次奖[2分]。 53. 上洗手间不戴离岗证者或上洗手间时间超过15分钟者或做其它事件者,视情况而定给予扣除[2-5分]。 54. 贴片机物料带在规定的范围[见SOP]内不及时剪扎者,每发现一次扣[2分]。 55. 产线抛料率超过5%在2小时内不知汇技术员或组长者(分析原因)发现一次扣[2分]。每天不及时记录抛料表或记录错误者或不及时上交抛料记录表者发现一次扣[2分]。 56. 抛料率过高时,判定由飞达装错而引起的发现一次将扣[5分]。 57. 下班未关烙铁、风筒者或未关电脑者发现一次扣[3分]。 58. PCB烘烤、检验、及各工序自检不力者发现一次扣[3分]。 59. 周转箱移动时码放超过1.5M者查到责任人将扣[3分],未查到责任人则扣组长或 组长[1分]。 60. 搬运时用手推周转箱前进者(与地相接触)者发现一次扣[5分]。 61. 在静电皮上是否乱写乱画发现一次扣[5分],严重照价赔偿。 62. 测试员发现连续3个同样的故障而未上报者发现一次扣[2分]。 63. 在线检修在补料时未经IPQC确认者,发现一次扣[3分]。 64. 手贴散料未叫IPQC确认者或没有标识就过炉者,发现一次扣[3分]。 65. 包装混板、数量或多或少者发现一次扣人[10分]。 66. 请假未经批准而中途私自下班者发现一次扣人[10分]。 67. 随便乱丢垃圾纸皮,破坏公物发现一次扣[3分],严重者照价赔偿。 68. 操作员对物料特别是贵重物料不及时清理者或清理不彻底者,发现一次扣[5分] 对组长扣[2分]如:板打完后没有仔细对设备内外找物料。 69. 锡膏使用错误着,如不同品牌的锡膏混合使用,品牌用错等发现一次扣[5分]。 无铅用成有铅发现一次按50%的价位赔偿 70. 锡膏上线前未手动胶拌或胶拌时间不到者发现一次扣[3分]。 71. 锡膏使用中,超时时未对锡膏回收在瓶内并加新锡膏重新胶拌者发现一次扣[3分]并视情况而定。 72. PCB板或半成品数量交接不清造成少板者,发现一次扣[3分]并视情况而定。 73. 不及时填写报表者或弄虚作假者发现一次扣[3分]。 74. 静电箱或上板架摆在斑玛线上者或不整齐者,发现一次扣[3分]。找不到责任人 则对组长或组长扣[1分]。 75. 周围8S维护不好者特别是机器下有乱丢棉签,纸皮者发现一次扣[2分]。 76. 随便窜岗(与自己不相关的岗位 如聊天,做其它事,顶位,领板,转板不算)发现一次扣[2分]。 77. 钢网不及时退库者(15分钟内)发现一次扣[3分],损坏钢网者视情节严重性而定 造成不能使用者将按50%的原价赔偿,造成轻微损坏者扣[5分]。 78. 不按SOP作业者,如不用放大镜或不经允许随便更改印刷参数者发现一次扣[3分]。 79. 需要求封钢网的地方没有封钢网造成批量错误者按《SMT重大品质奖罚制度》执行有1-2PCS流下去者,发现一次扣[2分]。 80. 白晚班不交接或交接不清者(如数量,白晚班工作时容易出问题的地方等未交接),发现一次扣[3分].(交接本做相应的记录) 81. 钢板未及时清理造成印刷不良者发现一次扣[3分]。 82. 有印刷不良而未清洗干净(特别是有金手指的板卡)造成过炉后金手指上锡的,发现一次扣[2分]。 83. 有印刷造成的卡板或摔板造成的报废一般情况下发现一次扣[5分]。情节严重者将按50%的金额扣款。找不到责任人相应主管扣分或罚款。 84. 有发现PCB异常1-3PCS者奖[3分],发现3PCS以上者奖[5分]。 6.1.3 品质部[IQC IPQC OQC QA ]绩效考核标准 6.1.2.1 扣分/奖分标准 1. QA如因个人原因导致产生批量性退货,QA及QA组长各扣[10分]或[10分]以上。 2. IQC,IPQC,仓管员,组长,物料员在自己所管辖范围内失职、或造成重大量性问题每次扣[10分]或 [10分]以上。 3. 不按规定执行8S要求的每次扣[3分]。 4. 在生产备件不按规定摆放每次扣[3分]。 5. 不佩戴厂牌或穿戴不整每次扣[3分]。 6. 8S检查时被查出问题的每次扣[3分]。 7. 8S不确实执行者发现一次扣[3分]。 8. 不按时进行静电手环的放电,测试,记录表的填写,每次扣[3分]。 9. 在生产现场接触PCB板或元器件不做防静电措施每次[3分]。 10. 不服从安排每次扣[3分]。 11. 不参加培训迟到或早退,每次扣[3分]。 12. 不按时参加各种会议每次扣[3分]。 13. 客户或PQA对产品进行抽检时.发现批退率为10%时或同一箱达2次返工者,将给予跟线IPQC及组长各扣[3分],批退率为20%时或同一箱达3次返工者将给予跟线IPQC 及组长扣以[3分]。(以上规定在12小时内)。 14. IQC没有检出电阻,电容等周期超过6个月的,而造成产线焊接批量不良者,将给予IQC扣[10分]。没有周期的物料需同客户确认并在异常单上填写清楚,若贵司要求“特采使用”时,我司则声明在制程中发现由周期过长(氧化)而使过炉后引起的空焊,我司将收取“意外工时费用”。 15. IQC检料时有漏检与BOM不符的,如“品名,规格,大小”等流入产线者将给予 此IQC扣[5分]。有时可视情况而定。 16. 针对那些PCB、屏蔽盖、屏蔽架、电池连接器、侧按键要重点检验,如果有发现异常并且达到我司拒收标准则可以对其直接拒收,以电话或传真的形式直接通知客户和仓库,并且贴上相应的拒收标放置在拒收区类;若未做到则扣[10分]。 17.CA单以及相应的物料代用单、样品试做报告要第一时间发到各部门,并且要让各部门的相关负责人在其上面签上姓名和日期;若未做到则扣[10分]。 18. 针对生产线上经常出现的问题要第一时间知道并且针对此类问题要以《IQC来料异常处理单》的形式及时反馈给客户;若未做到则扣[5分]。 19. 每次来料时必须认真且仔细的进行检验,准确无误的记录好《IQC来料检验记录》, 如果有异常要及时的跟客户电话或传真沟通,针对一些散料以及无任何标示的物料要重点检验;若未做到则扣[5分] 20. QA对所抽检的PCBA状态一定要明确,良品与不良要有明显的标示,及贴上相应的标签;若未做到则扣[5分] 21. QA对客户经常投诉的不良点要重点管控,重点检验,如果在所要抽检的PCBA中发现有同类的不良则此批全部批退,并且开出相应的《返工单》、《CA单》;若未做到则扣[5分] 22. 对有些特殊要求的客户要严格把关,如:下线板要与检修板分开并且要有所标示,在PCBA的某些位置打上相应的记号,返修板要做追溯标记等,对此类问题要重点检验、重点管控;若未做到则扣[5分] 23. 对检修板数量在100PCS的要进行全检,如果在检验过程中还没有抽到数量就有不良品时则要开出相应的返工单,如果情节严重的要开出《CA单》,并且要对看此板的人员进行相应的扣分;若未做到则扣[5分] 24. 对连续返工超过三批的(包括三批)要开出《CA单》给其相关的负责人(组长、主管)让其分析原因,如果原因分析的不透彻或者不与实际相符则可以退回让其再分析,直到合格为止;若未做到则扣[5分] 25. IPQC不能及时发现问题者,将给予此IPQC扣[5分]。 26. 上班时间有吃口香糖,聊天,唱歌,违规操作的,如:不戴静电手套拿板发现一次扣[5分]。 27. IPQC在核对物料时首先要询问该线相关人员是否核对OK,然后让其在《IPQC巡线贴片记录表》上签名,在核对时要看其有没有在料盘上签名,如果没有则可以拒绝核对并且开出 《稽核报告》以及扣除相应的绩效分;若IPQC未按此做者将给予扣5分。 28. IPQC在巡线时一定要按照《IPQC巡检流程图》严格执行,并且要如实的记录好相 应的报表;若IPQC未按此做者将给予扣5分。 29. IPQC针对LED以及有丝印(IC、二、三极管、LDO等)的物料一定要有所标示,并且针对所有客户的LED均需要留样贴在上料记录表上,尤其是灯的颜色确认,以 便后续查找时使用,所有物料必须严格针对其生产周期及方向做重点管控,如果有异常要及时反馈;若未按此要求做者将给予扣5分。出现重大问题时则按<<重大奖罚制度>>执行。 30. 锡膏印刷以及手贴工位巡线时要设为质控点,要不定时的在这两个工位巡查,重点管控他们的作业动作是否规范,有没有违规作业的,如果有必须开出相应的处罚单据对其扣分;若未做到则扣[3分] 31. 上洗手间不戴离岗证者或上洗手间时间超过15分钟者,视情况决定扣[5分]。 32. 没有定时存查SPI以及AOI检测结果和设定参数者每次扣(3分) 33. 不服从主管的安排1次扣[5分]。 34. 没有请假而缺勤每次扣[5分]。 35. 提案改善个数,IPQC规定每天须有2个或以上个问题,(正常上班) 超过标准多加[1分],未达标每月扣[5分]。 36. IPQC未及时确认填写相应表单者如,冰箱,解冻 温度,SPI检测等,发现一次扣[5分]。 37. 钢网检测不及时或检测不到未,每发现一次扣[3分]。 38. 钢网使用没有确认者每发现一次扣[3分]。 39. 白晚班没有交接者或交接不清,交接不全,发现一次扣相应人[3分]。 40. 品质异常追踪,对于品质生产异常未及时反馈﹐一次扣[3分],对于PDCA需要改善 内容未跟进﹐一次扣[3分]。 41. 未按文件要求稽核造成漏失﹐一项扣[3分],造成客诉与批量性问题的一次扣[5分]。 42. 未按SIP/SOP等文件作业要求稽核造成漏失﹐一项扣[3分]﹐造成客户投诉批量性异常每次扣[3分]。 43. 纪律及8S,100%遵守规定,被品质内部巡查到一次扣[5分],外部稽核到该项为[10分]。 44. 及时发现异常每次奖 [1分],及时发现批量性异常按<<重大品质奖罚制度>>执行。 45. IPQC个人一个月内发现SMT重大品质问题五次者,将给予[10分]的奖励,为月后评 优秀员工打下基础。 46.IPQC未按流程图对每个工位稽查者,发现一次扣[5分]。 6.1.4 8S工作,ESD静电防护工作,劳动纪律等方面; 1. 不按规定执行8S要求的每次扣[3分]。 2. 生产备件不按规定摆放每次扣[3分]。 3. 不佩戴厂牌或穿戴不整每次扣[3分]。 4. 8S检查时被查出问题的每次扣[3分]。 5. 不按时进行静电手环的放电,测试,记录表的填写,每次扣[5分]。 6. 在生产现场接触PCB板或元器件不做防静电措施每次[5分]。 7.IPQC在抽检员工静电手环为不OK者每次扣[5分]。 8. 未遵循ESD防护者每次扣[5分]。 9. 不服从安排每次扣[5分]。 10. 不参加培训迟到或早退,睡觉,每次扣[5分]。 11.不按时参加早会每次扣[3分]。 12.上班不专心工作,聊天,睡觉, 唱歌被发现者, 每次扣[3分]。 6.1.5 各部门在换线前 换线中 换线后所需合作的工作要求。 换线前 换线中 换线后各部门的工作要求,未按要求做者,每一相关项扣[5分] 打样/量产--换线前的准备工作 实施部门 项 目 内 容 负责人 生产部 1发出通知 1.1根据生产计划表提前2~4小时发出换线通知命令,“如为下一班换线则需要上一班人员在计划时间内发出通知” 组长 2文件准备 2.1《***BOM》<<样品会议记录>> 组长 2.2《***站位表》 组长 2.3印刷作业指导书 组长 2.4指定的《工程更改通知单》,若指定无则不用 组长 2.5《QC检验工作指导书 ***》等相关文件 组长 2.6产线物料员领料时核对并用油性笔填写料站号(协助) 物料员 2.6准备《SMT首件样品确认表》、〈产品首件确认卡〉 组长 3工具/辅料准备 3.1准备工治具、辅料、FEEDER等 操作员 4物料准备 4.1将物料备在FEEDER上并核对 操作员 仓库 1接收通知 1.1接收生产部通知的换线信息 物料员 2物料准备 2.1准备首套物料并在料盘上写上站位表如:F1-22等 物料员 打样/量产--换线前的准备工作 实施部门 项 目 内 容 负责人 生产部 1发出通知 1.1根据生产计划表提前2~4小时发出换线通知命令,“如为下一班换线则需要上一班人员在计划时间内发出通知” 组长 2文件准备 2.1《***BOM》<<样品会议记录>> 组长 2.2《***站位表》 组长 2.3印刷作业指导书 组长 2.4指定的《工程更改通知单》,若指定无则不用 组长 2.5《QC检验工作指导书 ***》等相关文件 组长 2.6产线物料员领料时核对并用油性笔填写料站号(协助) 物料员 2.6准备《SMT首件样品确认表》、〈产品首件确认卡〉 组长 3工具/辅料准备 3.1准备工治具、辅料、FEEDER等 操作员 4物料准备 4.1将物料备在FEEDER上并核对 操作员 仓库 1接收通知 1.1接收生产部通知的换线信息 物料员 2物料准备 2.1准备首套物料并在料盘上写上站位表如:F1-22等 物料员 2.2将首套物料提前1-2小时送上生产线,当物料不齐时及时反馈生产部门、计划部门。 物料员 品管部 1接收通知 1.1负责人接收换线信息 IPQC 2文件准备 2.1《***站位表》 IPQC 2.2《工程更改通知单》,若指定无则不用 IPQC 2.3《***BOM》<<样品会议记录>> IPQC 2.4《***DRG》 IPQC 3工具准备 3.1根据所换机型准备QC检验套板 组长 4核对物料 4.1根据《***站位表》核查物料 IPQC 5作业准备 5.1对QC人员讲解《QC检验工作指导书 ***》等相关文件的内容 组长 工程部 1接收通知 1.1负责人员接收换线信息 技术员 2文件准备 2.1《***站位表》<<样品会议记录>> 技术员 2.2与《***站位表》对应的机器程序 技术员 2.3指定的《工程更改通知单》,若指定无则不用 技术员 2.4指定的回流炉的相应文件 技术员 2.5若下一班上班即需换线,需安排相关人员做好准备 工程师 2.6通知工程师安排人员协助换线 技术员 3工具/辅料准备 3.1根据所换产品到保管员处领取吸嘴。 技术员 3.2准备SUPPORT PIN套板 技术员 4程序核对 4.1根据《***站位表》和《工程更改通知单》核对程序 技术员 打样/量产--换线中的工作 实施部门 项 目 内 容 负责人 生产部 1:物料上机 1.1拆机器上一工单剩余物料及Feeder 操作员 1.2 根据《***站位表》将预先备在备料架上的物料安装到机器上指定站位 操作员 2:配合换线 2.1换线中当物料或Feeder出现异常时配合技术员处理 操作员 2.2出现异常时报告上司 操作员 3:核对首件 3.1在炉前核对有方向性、特殊、异型的组件及方向是否正确 泛用机操作员 品管部 1:首件确认 1.1炉前对首件的组件方向、位置、错件进行确认,并测量chip组件值 IPQC 1.2 首件OK后填写首件样品确认表、产品首件确认卡。 IPQC 2:不良反馈 2.1将检验的不良现象反馈给当线技术员 QC 工程部 1:炉温准备 1.1已在该线《回流焊温度设定记录表》内有记录的产品,根据设定表内参数设定;设定表内没有记录的产品,根据《***回流炉炉温测量指引》要求设定参数。 技术员 1.2技术员测量炉温OK后PCBA才能过炉 技术员 2:机器调整 2.1锡膏或前面机器轨道的调整,SUPPORT PIN摆放 操作员 2.2锡膏印刷效果或点胶效果的确认、 技术员 2.3贴片机程序相关参数的检查(包括FEEDER类型等) 技术员 2.4贴装效果确认(包括双面胶板和炉前)及调整 技术员 2.5程序的相关参数的调整(如:OFFSET、识别等) 技术员 3:首件确认 3.1炉后工艺效果的最终确认(如:有无漏件、短路、焊接不良等) 技术员 打样/量产--换线后的工作 实施部门 项 目 内 容 负责人 工程部 1:机器调整 1.1根据作业员反馈的不良现象组织相关人员调整机器或工艺参数 技术员 2:程序优化 2.1根据机器贴片的效率,对有优化空间的程序进行优化 技术员 3:程序备份 3.1将生
展开阅读全文

开通  VIP会员、SVIP会员  优惠大
下载10份以上建议开通VIP会员
下载20份以上建议开通SVIP会员


开通VIP      成为共赢上传

当前位置:首页 > 管理财经 > 绩效管理

移动网页_全站_页脚广告1

关于我们      便捷服务       自信AI       AI导航        抽奖活动

©2010-2026 宁波自信网络信息技术有限公司  版权所有

客服电话:0574-28810668  投诉电话:18658249818

gongan.png浙公网安备33021202000488号   

icp.png浙ICP备2021020529号-1  |  浙B2-20240490  

关注我们 :微信公众号    抖音    微博    LOFTER 

客服