收藏 分销(赏)

成都市物业管理优秀住宅小区标准及评分细1.doc

上传人:精**** 文档编号:3392583 上传时间:2024-07-04 格式:DOC 页数:5 大小:111KB 下载积分:6 金币
下载 相关 举报
成都市物业管理优秀住宅小区标准及评分细1.doc_第1页
第1页 / 共5页
成都市物业管理优秀住宅小区标准及评分细1.doc_第2页
第2页 / 共5页


点击查看更多>>
资源描述
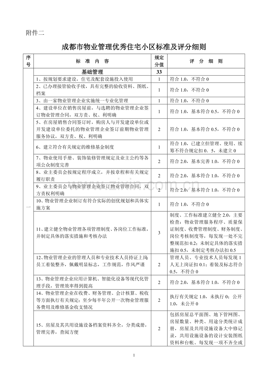
附件二 成都市物业管理优秀住宅小区标准及评分细则 序 号 标 准 内 容 规定 分值 评 分 细 则 一 基础管理 33 1、按规划要求建设,住宅及配套设施投入使用 1 符合1.0,不符合0 2、已办理接管验收手续,具有完整的验收资料、图纸、档案 1 符合1.0,不符合0 3、由一家物业管理企业实施统一专业化管理 1 符合1.0,不符合0 4、建设单位在销售房屋前,与选聘的物业管理企业签订物业管理合同,双方责、权、利明确 1 符合1.0,基本符合0.5,不符合0 5、在房屋销售合同签订时,购房人与开发建设单位或开发建设单位委托的物业管理企业签订前期物业管理服务协议,双方责、权、利明确 2 符合1.0,基本符合0.5,不符合0 6、建立符合有关规定的维修基金制度 1 符合1.0,已建立但管理、使用、续筹不符合规定扣0.5,未建立0 7、物业使用手册、装饰装修管理规定及业主公约等各项公众制度完善 2 符合2.0,基本完善1.0,不符合0 8、业主委员会按规定程序成立,并按章程和有关规定履行职责 2 符合2.0,基本符合1.0,不符合0 9、业主委员会与物业管理企业签订物业管理合同,双方责权利明确 2 符合2.0,基本符合1.0,不符合0 10、物业管理企业制订有符合实际的创优规划和具体实施方案 1 符合1.0,不符合0 11、建立健全物业管理各项管理制度、各岗位工作标准,并制定具体的落实措施和考核办法 3 制度、工作标准建立健全2.0,主要检查:物业管理服务程序、质量保证制度、收费管理制度、财务制度、岗位考核制度等,每发现一处不完整规范扣0.2;未制定具体的落实措施扣0.5,未制定考核办法扣0.5 12、物业管理企业的管理人员和专业技术人员持证上岗;员工着装整齐,佩戴明显标志,工作规范,作风严谨 2 管理人员、专业技术人员每发现1人无上岗证扣0.1;着装及标志符合0.5,不符合0 13、物业管理企业应用计算机、智能化设备等现代化管理手段,管理效率得到提高 2 符合2.0,基本符合1.0,不符合0 14、物业管理企业在收费、财务管理、会计核算、税收等方面执行有关规定;至少每半年公开一次物业管理服务费用及维修基金收支情况 2 执行有关规定1.0,未执行0;公开1.0,未公开0 15、房屋及其共用设施设备档案资料齐全,分类成册,管理完善,查阅方便 2 包括房屋总平面图、地下管网图、房屋数量、种类、用途分类统计成册,房屋及共用设施设备大中修记录,共用设施设备的设计安装图纸资料和台帐。每发现一项不齐全或不完善扣0.2 16、建立住用户档案、房屋及其配套设施权属清册查阅方便 2 每发现一处不符合扣0.2 17、建立24小时值班制度,设立服务电话,受理业主和使用人报修、求助、建议、问询、质疑、投诉等及时处理,有回访制度和记录 2 符合2.0,值班制度不符合扣0.5,未设服务电话扣0.5,发现一处处理不及时扣0.2,没有回访记录每次扣0.1 18、定期向住用户发放物业管理服务工作征求意见单,并对意见及时整理和处理,满意率达90%以上 2 符合2.0,基本符合1.0,不符合0 19、建立并落实便民维修服务承诺制,零修急修及时率95%以上,返修率不高于2%,并有回访记录 2 建立并落实1.0,建立但未落实扣0.5,未建立扣1.0;及时率符合0.5,每降低1个百分点扣0.1;返修率符合0.3,不符合0;回访记录完整0.2,记录不完整或无回访记录0 二 房屋管理与维修养护 14 1、主出入口设有小区平面示意图,主要路口设有路标,组团及幢、单元(门)、户门标号标志明显 2 符合2.0,无示意图扣0.5,无路标扣0.3,幢、单元、户号每缺一个扣0.1 2、无违反规划私搭乱建,无擅自改变房屋用途现象 2 符合2.0,每发现一处私搭乱建或擅自改变房屋使用用途扣1.0 3、房屋外观完好、整洁,外墙面砖、涂料等装饰材料 无脱落、无污迹 2 符合2.0,每发现一处不完好、不整洁、脱落、污损扣0.2 4、室外招牌、广告牌、霓虹灯按规定设置,保持整洁 统一美观,无安全隐患或破损 1 符合1.0,未按规定设置0,按规定设置,但不整齐或有破损每处扣0.1,有安全隐患每处扣0.5 5、封闭阳台统一有序,色调一致,不超出外墙面;除 建筑设计有要求外,不得安装外廊及户外防盗网、晾晒架、遮阳蓬等 2 符合2.0,每发现一处不符合扣0.1 6、空调安裴位置统一,冷凝水集中收集,支架无绣蚀 1 符合1.0,每发现一处不符合扣0.2 7、楼宇内楼梯、走道、扶手、天花板、吊顶等无破损; 共用部位门窗、灯具、开关等功能良好;卫生间、水房等管理完好 2 符合2.0,每发现一处不符合扣0.2 8、房屋装饰装修符合规定,未发生危及房屋结构安全及拆改管线和损害他人利益的现象 2 符合2.0,每发现一处不符合扣0.5 三 共用设施设备管理 14 1、共用配套设施完好,无随意改变用途 1 符合1.0,每发现一处不符合扣0.5 2、共用设施设备运行、使用及维护按规定要求有记录,无事故隐患,专业技术人员和维护人员严格遵守操作规程与保养规范 2 设施设备运行按规定记录0.5,无事故隐患0.5;遵守操作规程0.6,每发现一处不符合扣0.2;遵守保养规范0.4,每发现一处不符合扣0.1 3、室外共用管线统一入地或入公共管道,无架空管线,无碍观瞻 2 符合2.0,发现一处不符合扣0.2 4、排水、排污管道通畅,无堵塞外溢现象 1 符合1.0,发现一处堵塞或外溢扣0.5 5、道路通畅,路面平整;井盖无缺损、无丢失,路面 井盖不影响车辆和行人通行 2 通畅、平整1.0,发现一处不通畅、不平整、积水扣0.2;发现井盖缺损或丢失扣0.6;路面井盖不影响通行0.4,发现一处不符合扣0.2 6、供水设备运行正常,设施完好、无渗漏、无污染;二次生活用水有严格的保障措施,水质符合卫生标准;制定停水及事故处理方案 2 设备运行正常、设施完好、无渗漏、无污染0.6,发现一处不符合扣0.2;保障措施严格0.4,无措施或措施不严0;水质符合卫生标准0.5,不符合0;有处理方案0.5,无处理方案0 7、制定供电系统管理措施并严格执行,记录完整;供电设备运行正常,配电室管理符合规定、路灯、楼道灯等公共照明设备完好 2 符合2.0,发现一处不符合扣0.5 8、电梯按规定或约定时间运行,安全设施齐全,无安全事故;轿厢、井道保持清洁;电梯机房通风、照明良好;制定出现故障后的应急处理方案 2 符合2.0,发现一处不符合扣0.5 四 保安、消防、车辆管理 10 1、小区基本实行封闭式管理 1 符合1.0,不符合0 2、有专业保安队伍,实行24小时值班及巡逻制度;保安人员熟悉小区的环境,文明值勤,训练有素,言语规范,认真负责 2 符合2.0,无专业保安队伍扣0.1,其它每发现一处不符合扣0.2 3、危及人身安全处有明显标识和具体的防范措施 1 符合1.0,不符合0 4、消防设备设施完好无损,运行正常,可随时起用 消防通道畅通;制订消防应急方案 2 符合2.0,每发现一处不符合扣0.5 5、机动车停车场管理制度完善,管理责任明确,车辆进出有登记 2 制度完善0.5,基本完善0.3,不完善0;因管理责任造成车辆丢失扣0.5(管理单位公开承诺赔偿的不扣);每发现一台车辆乱停乱放扣0.1,出入无记录扣0.2 6、非机动车车辆管理制度完善,按规定位置停放管理有序 2 符合2.0,制度不全或不落实的扣1.0,乱停乱放每部车扣0.2 五 环境卫生管理 14 1、环卫设备完备,设有垃圾箱、果皮箱、垃圾中转站 1 符合1.0,每发现一处不符合扣0.2 2、清洁卫生实行责任制,有专职的清洁人员和明确的责任范围,实行标准化保洁 2 未实行责任制的扣1.0,无专职清洁人员和责任范围的扣0.5,未实行标准化保洁的扣0.5 3、垃圾日产日清,定期进行卫生消毒灭杀 2 每发现一处垃圾扣0.2,未达到垃圾日产日清的扣0.5,未定期进行卫生消毒灭杀的扣0.5 4、房屋共用部位共用设施设备无蚁害 1 符合1.0,每发现一处不符合扣0.2 5、小区内道路等共用场地无纸屑、烟头等废弃物 2 符合2.0,每发现一处不符合扣0.2 6、房屋共用部位保持清洁,无乱贴、乱画、无擅自占用和堆放杂物现象;楼梯扶栏、天台、公共玻璃窗等保持清洁 2 符合2.0,每发现一处不符合扣0.2 7、商业网点管理有序,符合卫生标准;无乱设摊点广告牌和乱贴、乱画现象 2 符合2.0,每发现一处不符合扣0.2 8、无违反规定饲养宠物、家禽、家畜 1 符合1.0,不符合0 9、排放油烟、噪音等符合国家环保标准,外墙无污染 1 符合2.0,每发现一处不符合扣0.2 六 绿化管理 7 1、小区内绿地布局合理,花草树木与建筑小品配置得当 1 符合1.0,基本符合0.5,不符合0 2、绿地无改变使用用途和破坏、践踏、占用现象 2 符合2.0,基本符合1.0,不符合0 3、花草树木长势良好,修剪整齐美观,无病虫害,无折损现象,无斑秃 2 长势不好扣1.0,其它每发现一处不符合扣0.2 4、绿地无纸屑、烟头、石块等杂物 2 符合2.0,每发现一处不符合扣0.2 七 精神文明建设 3 1、开展有意义、健康向上的社区文化活动 2 符合2.0,基本符合1.0,不符合0 2、创造条件,积极配合、支持并参与社区文化建设 1 符合1.0,基本符合0.5,不符合0 八 管理效益 5 1、物业管理服务费用收缴率90%以上 符合2.0,每降低1个百分点扣0.5 2、提供便民有偿服务,开展多种经营,有较强的发展后劲 符合2.0,基本符合1.0,不符合0 3、本小区物业管理经营状况 盈利1.0,持平1.0,亏本0 备注:如行业主管部门发布新标准,则以新的标准为准。2010年读书节活动方案 一、     活动目的: 书是人类的朋友,书是人类进步的阶梯!为了拓宽学生的知识面,通过开展“和书交朋友,遨游知识大海洋”系列读书活动,激发学生读书的兴趣,让每一个学生都想读书、爱读书、会读书,从小养成热爱书籍,博览群书的好习惯,并在读书实践活动中陶冶情操,获取真知,树立理想! 二、活动目标: 1、通过活动,建立起以学校班级、个人为主的班级图书角和个人小书库。 2、通过活动,在校园内形成热爱读书的良好风气。 3、通过活动,使学生养成博览群书的好习惯。 4、通过活动,促进学生知识更新、思维活跃、综合实践能力的提高。 三、活动实施的计划 1、 做好读书登记簿 (1) 每个学生结合实际,准备一本读书登记簿,具体格式可让学生根据自己喜好来设计、装饰,使其生动活泼、各具特色,其中要有读书的内容、容量、实现时间、好词佳句集锦、心得体会等栏目,高年级可适当作读书笔记。 (2) 每个班级结合学生的计划和班级实际情况,也制定出相应的班级读书目标和读书成长规划书,其中要有措施、有保障、有效果、有考评,简洁明了,易于操作。 (3)中队会组织一次“读书交流会”展示同学们的读书登记簿并做出相应评价。 2、 举办读书展览: 各班级定期举办“读书博览会”,以“名人名言”、格言、谚语、经典名句、“书海拾贝”、“我最喜欢的___”、“好书推荐”等形式,向同学们介绍看过的新书、好书、及书中的部分内容交流自己在读书活动中的心得体会,在班级中形成良好的读书氛围。 3、 出读书小报: 2010年读书节活动方案 一、     活动目的: 书是人类的朋友,书是人类进步的阶梯!为了拓宽学生的知识面,通过开展“和书交朋友,遨游知识大海洋”系列读书活动,激发学生读书的兴趣,让每一个学生都想读书、爱读书、会读书,从小养成热爱书籍,博览群书的好习惯,并在读书实践活动中陶冶情操,获取真知,树立理想! 二、活动目标: 1、通过活动,建立起以学校班级、个人为主的班级图书角和个人小书库。 2、通过活动,在校园内形成热爱读书的良好风气。 3、通过活动,使学生养成博览群书的好习惯。 4、通过活动,促进学生知识更新、思维活跃、综合实践能力的提高。 三、活动实施的计划 1、 做好读书登记簿 (1) 每个学生结合实际,准备一本读书登记簿,具体格式可让学生根据自己喜好来设计、装饰,使其生动活泼、各具特色,其中要有读书的内容、容量、实现时间、好词佳句集锦、心得体会等栏目,高年级可适当作读书笔记。 (2) 每个班级结合学生的计划和班级实际情况,也制定出相应的班级读书目标和读书成长规划书,其中要有措施、有保障、有效果、有考评,简洁明了,易于操作。 (3)中队会组织一次“读书交流会”展示同学们的读书登记簿并做出相应评价。 2、 举办读书展览: 各班级定期举办“读书博览会”,以“名人名言”、格言、谚语、经典名句、“书海拾贝”、“我最喜欢的___”、“好书推荐”等形式,向同学们介绍看过的新书、好书、及书中的部分内容交流自己在读书活动中的心得体会,在班级中形成良好的读书氛围。 3、 出读书小报: 5
展开阅读全文

开通  VIP会员、SVIP会员  优惠大
下载10份以上建议开通VIP会员
下载20份以上建议开通SVIP会员


开通VIP      成为共赢上传

当前位置:首页 > 管理财经 > 物业管理

移动网页_全站_页脚广告1

关于我们      便捷服务       自信AI       AI导航        抽奖活动

©2010-2026 宁波自信网络信息技术有限公司  版权所有

客服电话:0574-28810668  投诉电话:18658249818

gongan.png浙公网安备33021202000488号   

icp.png浙ICP备2021020529号-1  |  浙B2-20240490  

关注我们 :微信公众号    抖音    微博    LOFTER 

客服