收藏 分销(赏)

人力资源考勤制度.doc

上传人:a199****6536 文档编号:3362142 上传时间:2024-07-03 格式:DOC 页数:6 大小:36.54KB 下载积分:6 金币
下载 相关 举报
人力资源考勤制度.doc_第1页
第1页 / 共6页
人力资源考勤制度.doc_第2页
第2页 / 共6页


点击查看更多>>
资源描述
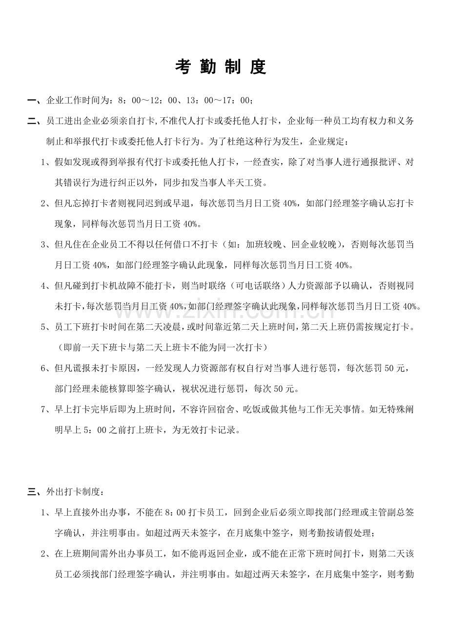
考 勤 制 度 (号) 签发人: 为了加紧企业制度化建设,切实加强企业管理,规范员工考勤行为,适应目前企业实际状况,经讨论研究,现颁发新修订《考勤制度》,请企业各部门认真学习并严格执行本规定。 人力资源部 3月7日 主题词:企业 新修订 考勤制度 抄报:总经理 抄送:各部门 主送:财务部 3月7日印发 考 勤 制 度 一、 企业工作时间为:8:00~12:00、13:00~17:00; 二、 员工进出企业必须亲自打卡,不准代人打卡或委托他人打卡,企业每一种员工均有权力和义务制止和举报代打卡或委托他人打卡行为。为了杜绝这种行为发生,企业规定: 1、 假如发现或得到举报有代打卡或委托他人打卡,一经查实,除了对当事人进行通报批评、对其错误行为进行纠正以外,同步扣发当事人半天工资。 2、 但凡忘掉打卡者则视同迟到或早退,每次惩罚当月日工资40%,如部门经理签字确认忘打卡现象,同样每次惩罚当月日工资40%。 3、 但凡住在企业员工不得以任何借口不打卡(如:加班较晚、回企业较晚),否则每次惩罚当月日工资40%,如部门经理签字确认此现象,同样每次惩罚当月日工资40%。 4、 但凡碰到打卡机故障不能打卡,则当时联络(可电话联络)人力资源部予以确认,否则视同未打卡,每次惩罚当月日工资40%,如部门经理签字确认此现象,同样每次惩罚当月日工资40%。 5、 员工下班打卡时间在第二天凌晨,或时间靠近第二天上班时间,第二天上班仍需按规定打卡。(即前一天下班卡与第二天上班卡不能为同一次打卡) 6、 但凡谎报未打卡原因,一经发现人力资源部有权自行对当事人进行惩罚,每次惩罚50元,部门经理未能核算即签字确认,视状况进行惩罚,每次50元。 7、 早上打卡完毕后即为上班时间,不容许回宿舍、吃饭或做其他与工作无关事情。如无特殊阐明早上5:00之前打上班卡,为无效打卡记录。 三、 外出打卡制度: 1、 早上直接外出办事,不能在8:00打卡员工,回到企业后必须立即找部门经理或主管副总签字确认,并注明事由。如超过两天未签字,在月底集中签字,则考勤按请假处理; 2、 在上班期间需外出办事员工,如不能再返回企业,或不能在正常下班时间打卡,则第二天该员工必须找部门经理签字确认,并注明事由。如超过两天未签字,在月底集中签字,则考勤按请假处理; 3、 在上班期间需外出办事员工,经部门经理或项目经理同意后方可外出; 四、 员工请假打卡:员工请假(倒休)不满一天,必须要有明确上下班打卡记录。如只有上班打卡记录或只有下班打卡记录,则一律按请假(倒休)一天计算。 五、 考勤规定: 1、 事假(无薪假): 员工请事假(无薪假),需填写《请假申请单》,且必须事先得到同意。凡临时请假(含年假)且通过同意超过2次者(每年):事后补签请假单每次扣20元,未补请假单每次扣50元;如临时请假未经部门经理、副总或总经理同意或自行休假者,视同旷工处理。需请假时间在三天内(含三天)由部门经理或项目经理同意;三天以上七天如下由主管副总同意, 七天以上由总经理同意。如遇无法事前预知原因:大雪大雨、家庭突发紧急事件等原因,需及时事前电话请示部门主管领导,事后补签事假申请单,并经主管副总签字确认。 2、 病假(无薪) 病假可在事后补手续,但必须以医院方开出证明单为准。三天内(含三天)由部门经理或项目经理同意;三天以上七天如下由主管副总同意,七天以上由总经理同意。 3、 迟到、早退:(以每月为一考核周期) (1) 第一次:时间在15分钟内不记;时间在15-30分钟内予以口头警告;超过30分钟按第三次惩罚措施进行惩罚; (2) 第二次:时间在15分钟内予以口头警告;超过15分钟按第三次惩罚措施进行惩罚; (3) 第三次:时间在15分钟内(包括15)罚款20元,超过15分钟后,将在20元基础上每分钟罚款1元; (4) 第四次:时间在15分钟内(包括15)罚款30元,超过15分钟后,将在30元基础上每分钟罚款1.5元; (5) 四次以上:时间在15分钟内(包括15)罚款50元,超过15分钟后,将在50元基础上每分钟罚款2元; (6) 迟届时间超过2小时且在4小时内,视同旷工半天,超过4小时则视同旷工一天。 4、旷工: 企业员工无端不上班者或请假未被同意自行休假者,一律按旷工处理。凡旷工一律按企业管理大纲规定进行惩罚。(企业管理大纲中《违反劳动制度惩罚措施》第三条规定:凡旷工一天扣发三天工资、奖金;旷工三天扣发半个月工资、奖金;旷工三以上者将处以停工、解除协议、开除等处分。) 5、 加班: 周六各部门如有工作(包括其他关联部门规定协调配合工作或投标等工作)需求,主管副总、部门经理或员工必须满足工作规定,服从安排,如因个人原因不服从安排,按旷工处理(扣三天工资、奖金)。如因不服从安排影响企业生产经营或导致企业经营损失,根据状况另做惩罚,情节严重者予以开除处分。有工作量考核岗位(如投标监理员、工程部助理、司机等)周六工作薪资包括在员工绩效考核工作量内,周日加班按企业加班制度核算。无工作量考核岗位周六、周日加班按企业加班制度核算。 如有特殊状况需要加班,由部门经理或项目经理安排人员,部门经理及项目经理必须在加班人员加班申请单上注明加班事由并签字方可有效。 被指定加班员工,除因特殊状况经部门主管同意外,不得拒绝。 (1) 员工公休日加班做存休处理,部门经理或项目经理可在工作许可时安排本部门人员倒休; (2) 由企业或部门经理安排加班或个人根据工作需要加班,加班时间到达三个小时记半天存休;加班时间达六个小时记一天存休;加班时间达九个小时记一天半存休。 加班人员必须打卡,并经部门经理签认,由部门经理合适安排倒休(工作许可时)。 (3)部门员工或经理误报、谎报加班时间,一经发现将由人力资源部自行改正,且每次对该员工惩罚50元,本部门经理惩罚50元。 (4)由于项目工作特殊性,在项目部工作材料员,由项目经理与材料部经理根据工作进度需要安排出勤时间,且材料员在休息日出勤薪资包括在工作量考核内。项目经理根据项目工作进度需要安排项目部组员及材料员出勤方式。项目经理有权在项目承包考核期内对项目组员及材料员提出符合项目工期需要工作时间。项目组员或材料员如拒不服从项目经理工作时间安排(出现家庭紧急状况除外)按旷工处理,如对项目经理处理不服可向企业人力资源部申诉。在项目工作进度容许时间内,项目经理可以安排项目组员及材料员调休。企业对项目经理对项目部考勤合理安排予以承认。 (5)由于项目工作特殊状况,项目部经理根据本项目工作安排,对预算部发出工作联络单规定预算部予以工作配合,预算部主管副总及预算部经理务必安排配合,在预算员未执行工作量考核期间,预算员周六加班计存休。对拒不配合工作,或已影响项目部工作进度状况下仍不出勤状况按旷工处理。 (6)预算部对项目部工作规定,预算部经理根据进度款审核或结算款审核工作规定,对项目部发出工作联络单规定项目部予以工作配合,项目经理务必安排配合,对拒不配合工作,或已影响预算部工作进度状况下仍容许项目组员调休,按旷工处理。 6、总经理、主管副总、部门经理、项目经理以上企业中高管理层组员加班薪资包括在岗位绩效考核内。 五、企业考勤汇总表必须在每月12号之前报财务部,由财务部汇总存档。 制定: 人力资源部 执行: 财务部 制定日期:-9-9 执行日期:-9-9
展开阅读全文

开通  VIP会员、SVIP会员  优惠大
下载10份以上建议开通VIP会员
下载20份以上建议开通SVIP会员


开通VIP      成为共赢上传

当前位置:首页 > 应用文书 > 规章制度

移动网页_全站_页脚广告1

关于我们      便捷服务       自信AI       AI导航        抽奖活动

©2010-2025 宁波自信网络信息技术有限公司  版权所有

客服电话:0574-28810668  投诉电话:18658249818

gongan.png浙公网安备33021202000488号   

icp.png浙ICP备2021020529号-1  |  浙B2-20240490  

关注我们 :微信公众号    抖音    微博    LOFTER 

客服