收藏 分销(赏)

高速公路改扩建组织机构简述.docx

上传人:胜**** 文档编号:3309341 上传时间:2024-07-01 格式:DOCX 页数:11 大小:185.52KB 下载积分:10 金币
下载 相关 举报
高速公路改扩建组织机构简述.docx_第1页
第1页 / 共11页
高速公路改扩建组织机构简述.docx_第2页
第2页 / 共11页


点击查看更多>>
资源描述
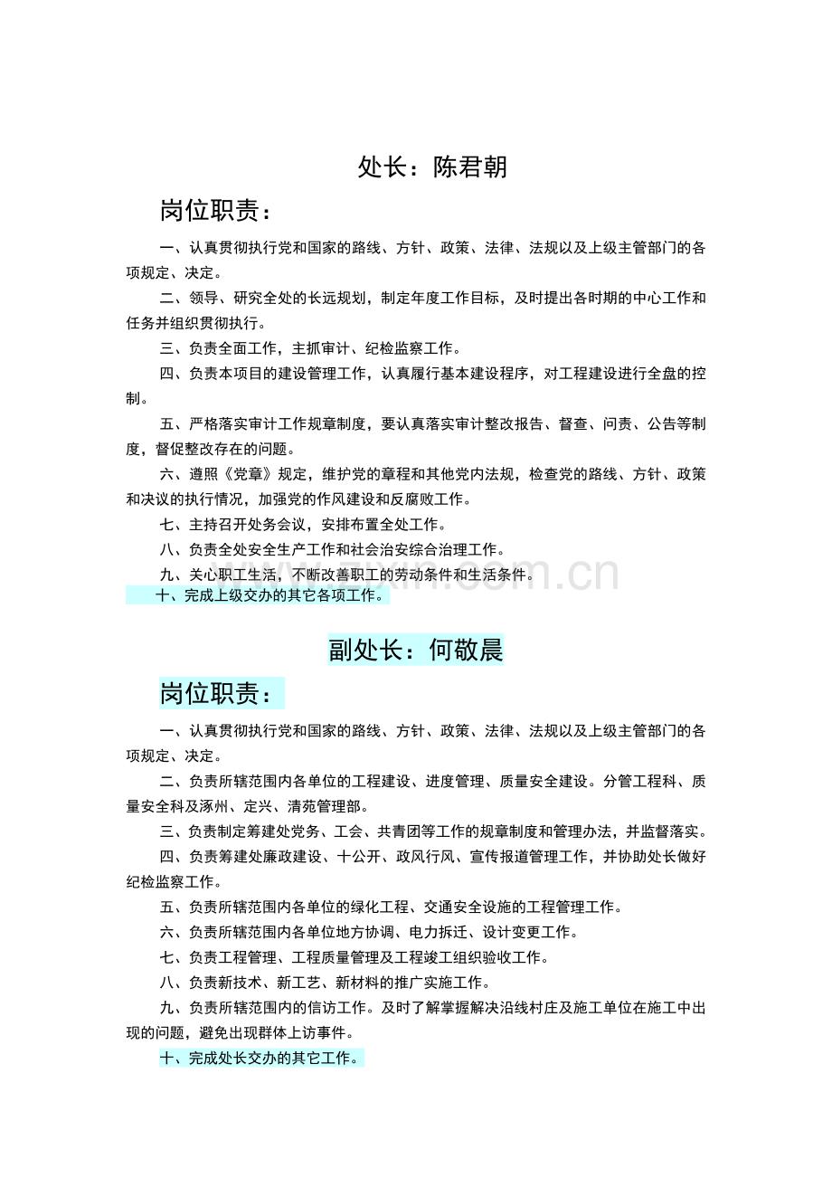
处长:陈君朝 岗位职责: 一、认真贯彻执行党和国家的路线、方针、政策、法律、法规以及上级主管部门的各项规定、决定。 二、领导、研究全处的长远规划,制定年度工作目标,及时提出各时期的中心工作和任务并组织贯彻执行。 三、负责全面工作,主抓审计、纪检监察工作。 四、负责本项目的建设管理工作,认真履行基本建设程序,对工程建设进行全盘的控制。 五、严格落实审计工作规章制度,要认真落实审计整改报告、督查、问责、公告等制度,督促整改存在的问题。 六、遵照《党章》规定,维护党的章程和其他党内法规,检查党的路线、方针、政策和决议的执行情况,加强党的作风建设和反腐败工作。 七、主持召开处务会议,安排布置全处工作。 八、负责全处安全生产工作和社会治安综合治理工作。 九、关心职工生活,不断改善职工的劳动条件和生活条件。 十、完成上级交办的其它各项工作。 副处长:何敬晨 岗位职责: 一、认真贯彻执行党和国家的路线、方针、政策、法律、法规以及上级主管部门的各项规定、决定。 二、负责所辖范围内各单位的工程建设、进度管理、质量安全建设。分管工程科、质量安全科及涿州、定兴、清苑管理部。 三、负责制定筹建处党务、工会、共青团等工作的规章制度和管理办法,并监督落实。 四、负责筹建处廉政建设、十公开、政风行风、宣传报道管理工作,并协助处长做好纪检监察工作。 五、负责所辖范围内各单位的绿化工程、交通安全设施的工程管理工作。 六、负责所辖范围内各单位地方协调、电力拆迁、设计变更工作。 七、负责工程管理、工程质量管理及工程竣工组织验收工作。 八、负责新技术、新工艺、新材料的推广实施工作。 九、负责所辖范围内的信访工作。及时了解掌握解决沿线村庄及施工单位在施工中出现的问题,避免出现群体上访事件。 十、完成处长交办的其它工作。 副处长:刘桐 岗位职责: 一、认真贯彻执行党和国家的路线、方针、政策、法律、法规以及上级主管部门的各项规定、决定。 二、分管综合办公室、地方科、房建科、机电科。 三、负责全线地方工作。 四、负责房建工程设计的工程管理工作。 五、负责项目建设机电工程设计的建设管理工作。 六、负责筹建处的信访工作。 七、负责筹建处行政后勤管理工作。 八、负责筹建处综合治理工作。 九、负责筹建处的日常安全管理工作。 十、完成处长交办的其它工作。 副处长:杜永安 岗位职责: 一、认真贯彻执行党和国家的路线、方针、政策、法律、法规以及上级主管部门的各项规定、决定。 二、负责项目前期管理及项目的主体、绿化、安全设施设计管理工作。分管财务科、总工室、计划科。 三、负责招投标、科研工作。 四、完善全处人员的考核和管理细则,实行目标化、规范化管理,提高管理水平,批准全处各项规章制度并监督执行。 五、审批全处年度投资计划,审批重大项目的经费开支并监督执行。 六、负责筹建处计划管理,包括计划的制定、监督、检查等工作。 七、负责项目的合同管理、计量支付、设计变更工作。 八、负责筹建处资金的日常管理、年度预算、资金使用的审核工作。 九、负责筹建处人事管理、档案管理、通车前宣传报道等工作。 十、完成处长交办的其它工作。 综合办公室:16人 岗位职责: 一、负责组织贯彻执行党和国家的路线、方针、政策和上级主管部门的各项规定、决定。负责对处领导的各项决策、指示的执行、落实,并反馈相关情况。 二、负责公文管理工作。公文的收发、处理、传递和保管,负责机要文件的管理和保密及全处档案的收集管理工作。 三、负责宣传报道工作。十公开、政风行风、政务信息、简讯等工作。 四、负责后勤管理工作,食堂、车辆、驾驶员管理及劳保用品的管理。 五、负责纪检监察、党务、工会及团务工作。 六、负责人事劳资工作。职工教育、培训、考勤、休假、专业技术职称资格的审查、申报等工作。 七、负责对外协调和来访接待工作。 八、负责综合治理和日常安全工作。 九、负责固定资产及低值易耗品的管理工作。 十、完成处领导交办的其他工作。 财务科:8人 岗位职责: 一、贯彻执行国家的财经方针、政策、法律法规及规章制度,负责管理筹建处的财务工作。 二、负责建设资金的使用,做好资金使用计划,积极合理地筹措、申领建设资金。 三、负责审查或参与拟定相关的经济合同、协议及其它经济文件,办理各项工程建设资金的结算业务,并对合同支付和执行进行财务监督。 四、负责监督检查建设资金使用的合法性、真实性、配合上级主管单位和相关审计、税务等部门,做好财务检查、审计及纳税工作。 五、负责建立会计账薄,进行会计核算,编制和上报财务报表,编制竣工财务决算。 六、负责会计凭证、会计报表等财务会计档案的归档、保存等管理工作。 七、负责做好固定资产的账务管理,做好固定资产实物管理的监督工作。 八、组织会计人员学习政治理论和业务技术,负责会计人员的考核。 九、负责各承包商、监理单位资金使用计划的审批。 十、完成处领导交办的其他工作。 总工室:6人 岗位职责: 一、贯彻执行国家和上级有关部门制定的政策和技术标准,有计划地组织各项技术工作,不断提高项目技术水平。 二、负责勘察设计工作管理。包括组织设计文件的评审工作,勘察设计质量、进度管理工作。 三、负责设计后续服务工作的管理,包括组织现场踏勘和技术交底工作。 四、负责工程变更的组织管理工作及变更方案的确定,确保设计变更符合规范、质量和使用功能的要求。 五、负责组织工程项目的重大及复杂技术方案的技术咨询工作。 六、负责组织重大工程质量事故处理方案的审核工作。 七、负责课题的管理工作及新材料、新技术、新工艺的推广应用。  八、负责单位专业技术人员的技术、学术交流,协助业务培训工作。  九、负责技术方案、工程变更、科技资料的管理工作。 十、完成处领导交办的其他工作。 计划科:4人 岗位职责: 一、认真贯彻执行国家和上级有关部门制定的招标工作、工程计量、工程造价等方面的方针、政策,遵守法律、法规,严格履行基本建设程序。 二、负责制定项目总体计划、年度计划。 三、负责项目资金使用计划管理。根据项目资金需求,编制、申报资金使用计划。 四、负责项目招标工作。制定招标计划,编制资审文件、招标文件、招标评标、合同谈判及签约等工作。 五、负责项目合同的计量支付管理工作,制定计量支付管理办法,编制计量支付证书模板,计量审核、统计工作。 六、负责工程造价管理工作,招标工程限价、委托工程造价的确定,工程变更造价的审核、审批,材料调价等工程造价相关工作。 七、负责合同管理及合同条款的设定、执行工作。 八、负责牵头组织项目动态管理平台建设。 九、协助完成项目交工和竣工验收工作。 十、完成处领导交办的其他工作。 工程科:7人 岗位职责: 一、负责贯彻执行国家和上级部门政策、法规,落实筹建处各项管理制度;落实本项目合同文件有关要求,认真做好项目主体工程、安全设施、绿化工程进度管理工作。 二、负责工程进度管理工作,建立健全进度终端管理控制体系,实行目标管理和节点控制;监督、考核施工单位年度、节点目标的落实。 三、负责组织对项目的监理单位、施工单位人员、设备履约检查工作,确保人员、设备满足合同及现场要求。 四、负责本项目标准化施工及现场文明施工管理工作。督促各单位积极创建标准化工地,使施工现场、驻地建设达到规范化、标准化。 五、负责组织开展劳动竞赛活动,分阶段制定劳动竞赛活动方案,并编制进度快报,定期召开法人座谈会。 六、负责计量、支付中的工程量的审核把关工作。 七、负责工程技术档案的日常管理工作,组织项目交工、竣工验收工作。 八、参加工地例会,做好工程进度管理调度工作。 九、协助其他科室做好工程变更、科研攻关等工作,搞好新技术、新材料、新工艺的推广应用。 十、完成处领导交办的其他工作。 地方科:4人 岗位职责: 一、贯彻执行国家和上级有关部门制定的有关征地、拆迁、安置的方针、政策,认真落实耕地保护制度和环境保护制度,严格按照各项法律法规办事。 二、负责制定征地拆迁的各项管理制度 三、负责地方各级指挥部的协调工作。 四、负责组织协调土地组卷、征地、拆迁的各项工作,认真履行各种必要程序,保障各方的合法权益。 五、负责在工程建设期间协调各项目管理部的地方工作。 六、负责协助施工单位解决好临时用地、取土用地、使用地方道路等相关事宜。 七、负责督促、检查、考核沿线各级指挥部征地拆迁工作进展情况,按责任书进行奖罚,确保工程顺利实施。 八、负责沿线征地拆迁相关费用的核实、拨付、检查、落实工作。 九、负责整理征地拆迁、地方事务档案工作。 十、完成处领导交办的其他工作。 机电科:5人 岗位职责: 一、贯彻执行国家和上级部门有关政策、法规以及项目合同中约定的相关条款,严格执行基本建设程序。 二、协助相关部门做好机电工程设计工作,参与设计方案的评审。 三、负责协助相关部门完成机电工程的招标工作,组织暂定金项目的设备、材料的采购、供应工作。 四、负责组织施工单位、设计单位、监理单位共同完成施工图联合设计。 五、负责机电工程的质量、进度以及施工安全管理工作。 六、负责机电工程的计量支付审核。 七、负责机电工程的变更及单价的审批。 八 、负责组织机电工程的交工、竣工验收,以及交工、竣工文件的收集、整理、归档工作。 九、负责机电科研项目开发与管理,做好新技术、新材料、新工艺的应用推广。 十、完成处领导交办的其他工作。 质量安全科:2人 岗位职责: 一、负责贯彻执行国家和上级部门政策、法规,落实筹建处各项管理制度;落实本项目合同文件有关要求,认真做好项目主体工程、安全设施、绿化工程质量管理工作。 二、负责工程质量和安全管理工作。负责制定质量和安全终端管理控制体系,监督检查各单位质量保证体系和安全保证体系的正常运转,组织质量和安全检查,确保工程质量、安全目标的实现。 三、负责原材料进场质量督导检查工作。严格质量控制考核。 四、负责各参建单位试验室资质认证及督查施工过程中的试验检测工作,并做好第三方检测管理工作。 五、负责推行首件工程认可制度及施工工序质量管理控制,结合动态管理平台,及时发布工程质量信息。 六、负责各参建单位质量和安全培训工作。 七、参加工地例会,做好工程质量管理调度工作。 八、负责协助对一般工程质量缺陷的处理,协助上级有关部门对重大质量事故进行调查处理工作。 九、负责科研试验项目现场实施和管理工作,搞好新技术、新材料、新工艺的推广用。 十、完成处领导交办的其他工作。 房建科:4人 岗位职责: 一、贯彻执行国家和上级部门有关政策、法规及合同约定的条款。 二、负责房建工程方案、初步设计、施工图设计文件的评审、报批工作。 三、负责解决设计中的房建专业技术问题,组织房建工程中重大施工方案的审定及专家会。 四、负责协助计划科做好房建工程招标工作,组织完成暂定价材料、设备的采购工作 。 五、负责组织房建工程的定期考核,对房建工程现场出现的问题,提出整改意见和建议,并进行跟踪落实。 六、负责对参建单位的合同履约行为全过程监督,对施工单位的工程质量、工程进度、安全生产、文明施工进行监督管理。 七、负责对房建工程的计量支付及变更工作。 八、负责房建工程劳动竞赛活动的组织实施,监督检查监理、施工单位的进度日报、月报填报数据的真实性 。 九、负责房建科研项目开发与管理,做好新技术、新材料、新工艺的应用推广 十、完成处领导交办的其他工作。 信息科:8人 岗位职责: 一、负责编制《动态管理平台管理办法》,在项目实施过程中进行《动态管理平台管理办法》的必要修改和补充,并检查和督促其执行。 二、负责动态管理平台的开发。     三、负责动态管理平台数据的维护。     四、负责动态管理平台数据安全的监控。 五、负责保定局域网的维护。     六、配合其他科室组织收集信息、处理信息和形成反映项目进展和目标控制的报表和报告。 七、负责对各参建单位进行平台使用培训。     八、配合其他科室搞好"十公开"栏目的建设和维护工作。 九、配合其他科室完成相关工作。 十、完成领导交办的其他任务。 管理部:4人 岗位职责: 一、现场管理部为筹建处派驻施工现场的执行机构,隶属工程科,对管辖合同段实行全面管理。 二、认真贯彻“服务前移”管理理念,落实筹建处各项管理制度。  三、负责落实筹建处制定的质量目标、进度计划,抓好工程建设中的安全生产、文明施工、标准化工地建设、十公开、廉政建设和综合治理等工作。 四、参加工地例会。监督管理所辖驻地监理的合同履行质量。 五、监督落实首件工程认可制度。对关键部位、重点工程进行动态管控。  六、配合筹建处职能科室,搞好工程建设质量、进度、安全生产、文明施工的检查和考核评比工作。 七、审查施工单位提交的工程变更。落实推广新技术、新工艺、新材料的现场应用。 八、负责工程统计报表和施工、监理单位计量支付资料的初审。  九、完成处领导交办的其他工作。
展开阅读全文

开通  VIP会员、SVIP会员  优惠大
下载10份以上建议开通VIP会员
下载20份以上建议开通SVIP会员


开通VIP      成为共赢上传

当前位置:首页 > 环境建筑 > 公路桥梁

移动网页_全站_页脚广告1

关于我们      便捷服务       自信AI       AI导航        抽奖活动

©2010-2026 宁波自信网络信息技术有限公司  版权所有

客服电话:0574-28810668  投诉电话:18658249818

gongan.png浙公网安备33021202000488号   

icp.png浙ICP备2021020529号-1  |  浙B2-20240490  

关注我们 :微信公众号    抖音    微博    LOFTER 

客服