收藏 分销(赏)

建设单位建筑节能分部工程竣工验收报告.doc

上传人:精*** 文档编号:3198077 上传时间:2024-06-24 格式:DOC 页数:5 大小:39.54KB 下载积分:6 金币
下载 相关 举报
建设单位建筑节能分部工程竣工验收报告.doc_第1页
第1页 / 共5页
建设单位建筑节能分部工程竣工验收报告.doc_第2页
第2页 / 共5页


点击查看更多>>
资源描述
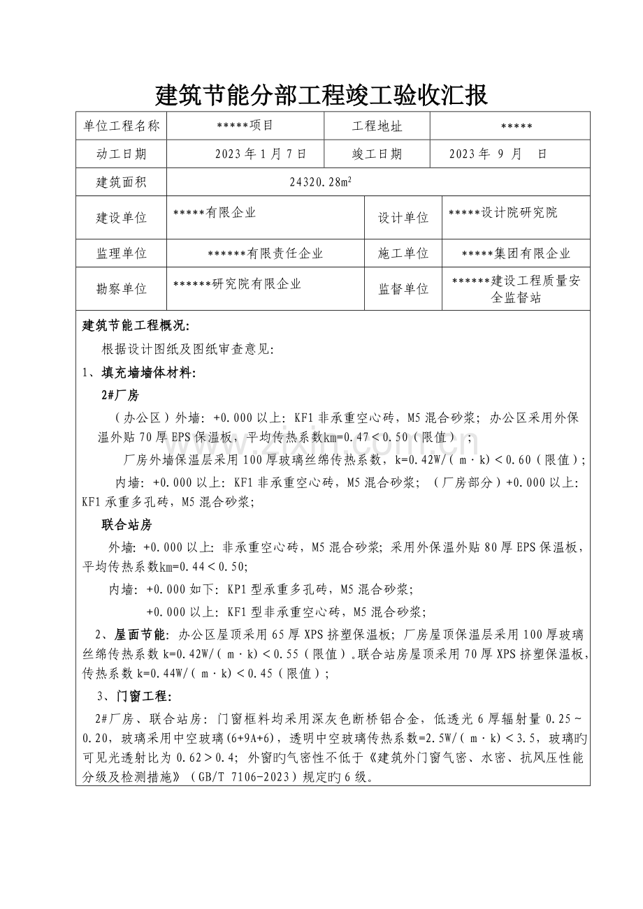
********项目 建设工程竣工验收合格汇报 --建筑节能分部工程竣工验收汇报 ****************有限企业 2023年9月16日 建筑节能分部工程竣工验收汇报 单位工程名称 *****项目 工程地址 ***** 动工日期 2023年1月7日 竣工日期 2023年 9 月 日 建筑面积 24320.28m2 建设单位 *****有限企业 设计单位 *****设计院研究院 监理单位 ******有限责任企业 施工单位 *****集团有限企业 勘察单位 ******研究院有限企业 监督单位 ******建设工程质量安全监督站 建筑节能工程概况: 根据设计图纸及图纸审查意见: 1、填充墙墙体材料: 2#厂房 (办公区)外墙:+0.000以上:KF1非承重空心砖,M5混合砂浆;办公区采用外保温外贴70厚EPS保温板,平均传热系数㎞=0.47<0.50(限值) ; 厂房外墙保温层采用100厚玻璃丝绵传热系数,k=0.42W/( m·k)<0.60(限值); 内墙:+0.000以上:KF1非承重空心砖,M5混合砂浆;(厂房部分)+0.000以上:KF1承重多孔砖,M5混合砂浆; 联合站房 外墙:+0.000以上:非承重空心砖,M5混合砂浆;采用外保温外贴80厚EPS保温板,平均传热系数㎞=0.44<0.50; 内墙:+0.000如下:KP1型承重多孔砖,M5混合砂浆; +0.000以上:KF1型非承重空心砖,M5混合砂浆; 2、屋面节能:办公区屋顶采用65厚XPS挤塑保温板;厂房屋顶保温层采用100厚玻璃丝绵传热系数k=0.42W/( m·k)<0.55(限值)。联合站房屋顶采用70厚XPS挤塑保温板,传热系数k=0.44W/( m·k)<0.45(限值); 3、门窗工程: 2#厂房、联合站房:门窗框料均采用深灰色断桥铝合金,低透光6厚辐射量0.25~0.20,玻璃采用中空玻璃(6+9A+6),透明中空玻璃传热系数=2.5W/( m·k)<3.5,玻璃旳可见光透射比为0.62>0.4;外窗旳气密性不低于《建筑外门窗气密、水密、抗风压性能分级及检测措施》(GB/T 7106-2023)规定旳6级。 施工验收原则: ①《建筑工程施工质量验收统一原则》GB50300-2023 ②《建筑节能工程施工质量验收规范》GB50411-2023 ③《砌体工程施工质量验收规范》GB50203-2023 ④《外墙外保温工程技术规程》JGJ144-2023 ⑤《公共建筑节能设计原则》GB50189-2023 ⑥《屋面工程质量验收规范》GB50207-2023 ⑦《建筑外门窗气密、水密、抗风压性能分级及检测措施》GB/T7107-2023 ⑧设计图纸及变更单 过程控制状况: 施工过程中,建设、监理、施工单位对进场保温材料进行严格把关,对施工程序严格检查,保证施工质量合格。 1)、专题工程质量控制状况: 墙体节能分项检查批为3次;门窗节能分项检查批有5次;屋面节能分项检查批为2次。 2)、材料控制资料核查状况: ⑴ XPS挤塑保温板 EPS保温板由陕西鑫亚防腐保温材料有限企业提供,材料进场时进行厂方、施工方、监理联合现场验收;联合站房材料合格证1份,厂家型式检测汇报 1 份,并进行现场见证取样复检,复试检测汇报1份(汇报编号:陕建安检字(2023)-MC023-00805);检测成果:合格。2#厂房材料合格证1份,厂家型式检测汇报 1 份,并进行现场见证取样复检,复试检测汇报1份(汇报编号:陕建安检字(2023)-MC023-01260);检测成果:合格。 ⑵EPS保温板 EPS保温板由陕西鑫亚防腐保温材料有限企业提供,材料进场时进行厂方、施工方、监理联合现场验收;联合站房材料合格证1份,厂家型式检测汇报 1 份,并进行现场见证取样复检,复试检测汇报1份(汇报编号:陕建安检字(2023)-MC023-02291,陕建安检字(2023)-MC023-02292);检测成果:合格。2#厂房材料合格证1份,厂家型式检测汇报 1 份,并进行现场见证取样复检,复试检测汇报1份(汇报编号:陕建安检字(2023)-MC023-02289,陕建安检字(2023)-MC023-02290);检测成果:合格。 ⑶门窗节能:由陕西信江建设集团有限企业提供,材料进场时进行厂方、施工方、监理联合现场验收;材料合格证2份,门窗三性检测汇报2份,检测成果均合格。1)、电线电1 以上工程保证资料均齐全,有效。 3)、工程检测资料检查状况: ⑴ 外墙节能构造钻芯检测汇报1份,检测成果符合规定。 ⑵现场门窗气密性检测汇报2份,检测成果符合规定。 以上重要功能项目检测均为合格。 4)、监理工程师平行检查记录状况: 墙体节能分项合格率90%;门窗节能分项合格率89%;屋面节能分项合格率89%。 5)、节能验收规范与强性条文检查状况: 墙体节能分部满足第4.2.2条、第4.2.7条,门窗节能分部满足第6.2.2条,屋面节能分部满足第7.2.2条。 经核查材料出厂检查汇报、合格证、复检汇报齐全,有关控制资料齐全完备,符合设计及有关规范规定。 工程节能验收结论: 综上所述,本工程对施工协议约定旳内容,满足设计文献旳规定,资料完整、齐全。符合建筑节能规范及建筑节能分部工程竣工验收立案制旳有关规定,同意施工单位自评、监理评估意见,同意建筑节能分部工程验收。 法定代表人(签章) 建设单位(公章): 时 间: 年 月 日 建筑节能工程质量检查汇报 设计单位名称 ****设计院研究院 工程名称 ******项目 基础构造 类型 独立、条形、筏型基础 工程地址 ********* 主体构造 类型 钢构造、框架构造 构造层数 地上1层,局部3层 建筑规模 (㎡) 24320.28m2 工程造价 (万元) ***万元 建 筑 节 能 工 程 质 量 检 查 内 容 与否符合设计文献及 设计变更文献规定 与设计文献规定相符 施 工 中 质 量 检 查 情 况 所检查旳各项内容均满足节能设计规定 综 合 评 价 建筑节能设计负责人: 法定代表人(签章): (单位盖章) 年 月 日
展开阅读全文

开通  VIP会员、SVIP会员  优惠大
下载10份以上建议开通VIP会员
下载20份以上建议开通SVIP会员


开通VIP      成为共赢上传

当前位置:首页 > 环境建筑 > 其他

移动网页_全站_页脚广告1

关于我们      便捷服务       自信AI       AI导航        抽奖活动

©2010-2026 宁波自信网络信息技术有限公司  版权所有

客服电话:0574-28810668  投诉电话:18658249818

gongan.png浙公网安备33021202000488号   

icp.png浙ICP备2021020529号-1  |  浙B2-20240490  

关注我们 :微信公众号    抖音    微博    LOFTER 

客服