收藏 分销(赏)

诸暨市大唐袜业创新服务综合体信息化建设项目采购项目.doc

上传人:人****来 文档编号:3149307 上传时间:2024-06-20 格式:DOC 页数:10 大小:58KB 下载积分:8 金币
下载 相关 举报
诸暨市大唐袜业创新服务综合体信息化建设项目采购项目.doc_第1页
第1页 / 共10页
诸暨市大唐袜业创新服务综合体信息化建设项目采购项目.doc_第2页
第2页 / 共10页


点击查看更多>>
资源描述
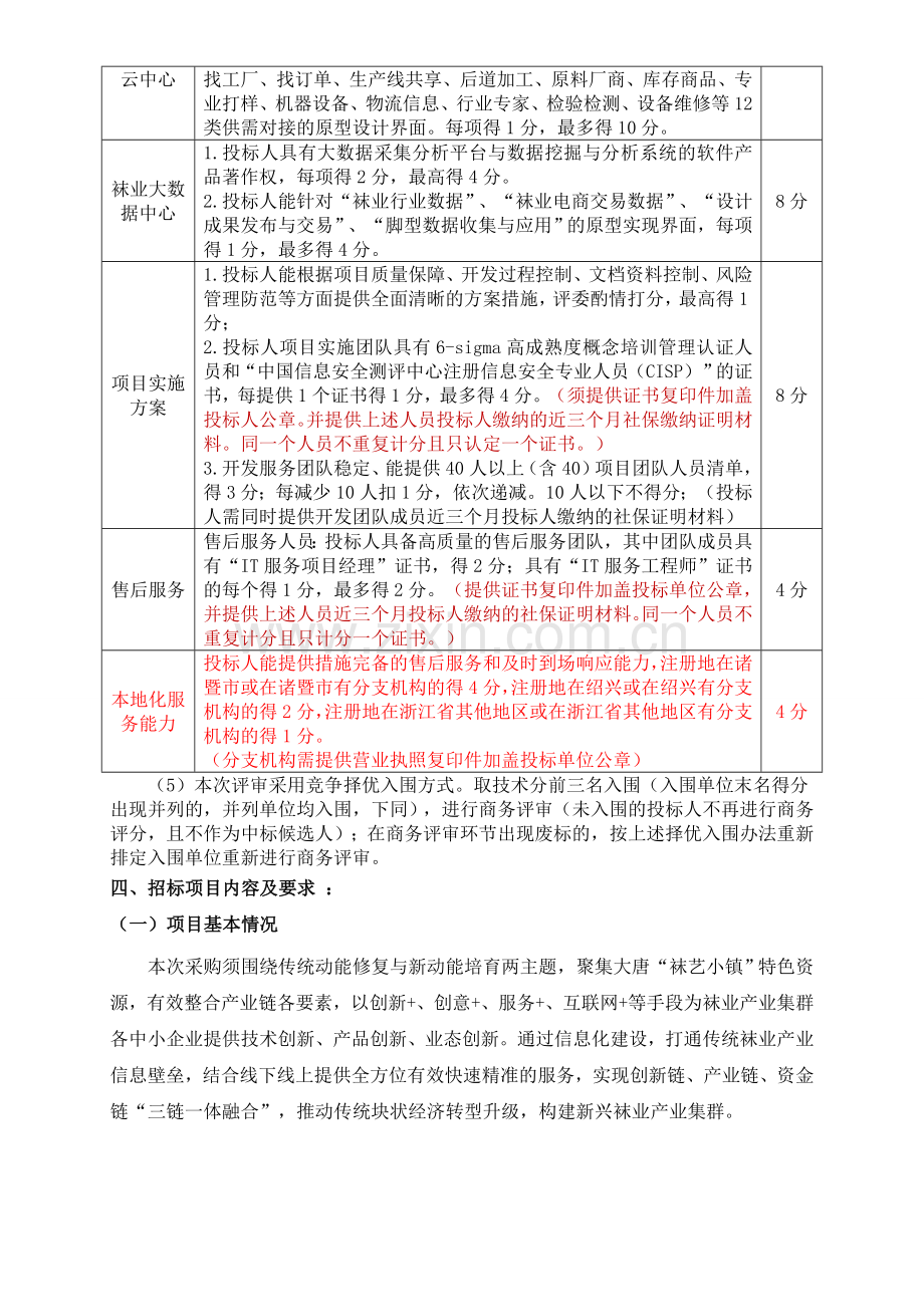
诸暨市大唐袜业创新服务综合体信息化建设项目采购项目 一、 项目内容及规模: 诸暨市大唐袜业创新服务综合体信息化建设采购项目,采购预算为730万元。 二、投标人资质要求: 1、具有本项目实施能力,信誉良好的独立法人; 2、本项目不接受联合体投标。 三、评标办法:综合评分法 (1)满分为100分。总得分=技术得分+商务得分。 (2)技术得分=技术评分,技术评分=各评委的有效评分的算术平均数。 (3)商务得分=(评标基准价/投标报价)*价格权值*100,评标基准价=通过技术评审入围的最低投标报价,价格权值=30%; (4)技术分评分细则(70分) 评分项 评分内容 分值 投标人实力 1.投标人具有计算机信息系统集成资质:三级资质得1分;二级资质得2分;一级得3分; 2.投标人通过CMMI认证:三级得1分;四级得2分;五级得3分; 3.投标人具有建设行政主管部门核发的电子与智能化工程专业承包资质,一级得2分,二级得1分; 4.投标人具有ITSS信息技术服务标准资质认定得2分; 5.投标人具有国家保密局颁发的涉密信息系统集成甲级资质得2分; 6.具备ISCCC中国信息安全认证中心颁发的信息系统安全集成服务资质认证,三级得1分,二级以上的(含二级)得2分。 7.投标人具备完善的管理体系,获得质量管理体系标准认证、职业健康安全管理体系认证、信息安全管理体系认证、信息技术服务管理体系认证、环境管理体系认证,全部满足计3分,缺一项扣1分,扣完为止。 8.投标人具有良好的企业信誉,具有AAA级企业信用等级证书得1分,其他不计分。 (以上开标时需提供相关资质证书复印件加盖投标单位公章) 18分 综合体门户设计 对大唐现有门户网站的现状分析和解决方案是否符合大唐袜业创新服务综合体现有需求。符合大唐现有网站建设情况,解决方案清晰合理,评委酌情打分,最高得2分。 2分 综合体信息服务平台 1.投标人能根据招标需求提供虚拟服务大厅的功能设计,并提供服务大厅的效果图设计(三张及以上),功能设计合理性由专家横向比较打分,最高得3分。 2.投标人能结合大唐袜业创新服务综合体总体规划,对信息服务平台十大服务中心的服务内容及功能进行设计。所提供的设计内容清晰完整及贴合程度由评委针横向比较打分,最高得3分。 6分 企业上云 投标人具有袜业行业软件产品积累,已具备袜业企业云应用需要的相关信息系统:企业生产管理系统、袜业打样管理系统、经销商管理系统、原料生产管理系统、云移动办公系统的软件产品著作权,每项得2分,最多得10分。 10分 袜业生产云中心 投标人能根据招标文件中袜业产业中面临的难点、痛点问题,提供:找工厂、找订单、生产线共享、后道加工、原料厂商、库存商品、专业打样、机器设备、物流信息、行业专家、检验检测、设备维修等12类供需对接的原型设计界面。每项得1分,最多得10分。 10分 袜业大数据中心 1.投标人具有大数据采集分析平台与数据挖掘与分析系统的软件产品著作权,每项得2分,最高得4分。 2.投标人能针对“袜业行业数据”、“袜业电商交易数据”、“设计成果发布与交易”、“脚型数据收集与应用”的原型实现界面,每项得1分,最多得4分。 8分 项目实施方案 1.投标人能根据项目质量保障、开发过程控制、文档资料控制、风险管理防范等方面提供全面清晰的方案措施,评委酌情打分,最高得1分; 2.投标人项目实施团队具有6-sigma高成熟度概念培训管理认证人员和“中国信息安全测评中心注册信息安全专业人员(CISP)”的证书,每提供1个证书得1分,最多得4分。(须提供证书复印件加盖投标人公章。并提供上述人员投标人缴纳的近三个月社保缴纳证明材料。同一个人员不重复计分且只认定一个证书。) 3.开发服务团队稳定、能提供40人以上(含40)项目团队人员清单,得3分;每减少10人扣1分,依次递减。10人以下不得分;(投标人需同时提供开发团队成员近三个月投标人缴纳的社保证明材料) 8分 售后服务 售后服务人员:投标人具备高质量的售后服务团队,其中团队成员具有“IT服务项目经理”证书,得2分;具有“IT服务工程师”证书的每个得1分,最多得2分。(提供证书复印件加盖投标单位公章,并提供上述人员近三个月投标人缴纳的社保证明材料。同一个人员不重复计分且只计分一个证书。) 4分 本地化服务能力 投标人能提供措施完备的售后服务和及时到场响应能力,注册地在诸暨市或在诸暨市有分支机构的得4分,注册地在绍兴或在绍兴有分支机构的得2分,注册地在浙江省其他地区或在浙江省其他地区有分支机构的得1分。 (分支机构需提供营业执照复印件加盖投标单位公章) 4分 (5)本次评审采用竞争择优入围方式。取技术分前三名入围(入围单位末名得分出现并列的,并列单位均入围,下同),进行商务评审(未入围的投标人不再进行商务评分,且不作为中标候选人);在商务评审环节出现废标的,按上述择优入围办法重新排定入围单位重新进行商务评审。 四、 招标项目内容及要求 : (一)项目基本情况 本次采购须围绕传统动能修复与新动能培育两主题,聚集大唐“袜艺小镇”特色资源,有效整合产业链各要素,以创新+、创意+、服务+、互联网+等手段为袜业产业集群各中小企业提供技术创新、产品创新、业态创新。通过信息化建设,打通传统袜业产业信息壁垒,结合线下线上提供全方位有效快速精准的服务,实现创新链、产业链、资金链“三链一体融合”,推动传统块状经济转型升级,构建新兴袜业产业集群。 (二)项目清单及建设需求说明 1、项目清单 序号 项目建设内容 基本要求 1 大唐袜业创新服务综合体门户建设 见本期建设需求 2 综合体信息服务平台建设 见本期建设需求 3 综合体企业上云建设 见本期建设需求 4 袜业生产云中心建设 见本期建设需求 5 袜业大数据中心建设 见本期建设需求 6 网上营销中心建设 见本期建设需求 7 网格化企业信息系统建设 见本期建设需求 8 综合体移动应用建设 见本期建设需求 9 综合体运维管理平台建设 见本期建设需求 1. 2、项目背景 袜业是大唐是的支柱产业,大唐袜子产量占全国的70%、全球的1/3,诸暨市大唐镇是蜚声中外的“中国袜业之乡”、“中国袜子名镇”。以大唐镇为核心的大唐袜业,辐射周边12个乡镇,吸纳从业人员25余万人的一大产业集群,拥有从原料、机械、织袜、染整、定型、包装、营销、物流等全过程的完整的产业链。大唐袜业是诸暨市涉及面最广、从业人员最多、产业链最为完善的产业之一。 在1月3日,省科学技术厅公示“第一批浙江省产业创新服务综合体创建与培育名单”,诸暨市袜业创新服务综合体入选创建名单。因此需要构建以政府为主导,各中心市场化运作的运营模式,突出企业创新主体地位,聚集资本、技术、人才、政策等创新要素,以构建技术创新体系、创意设计体系、政产学研用协同创新体系、科技创新公共服务体系、科技成果交易市场体系、知识产权保护体系、创新创业孵化体系、科技金融服务体系、人才体系为核心,构筑开放、共享、协作、共赢的产业创新生态体系,培育创新型产业集群。主动适应袜业行业的新常态、新格局,最终打造大唐袜业的金字招牌。 3、建设目标 坚持以“市场需求、政府引导、体制创新、基地承载、集群发展”为基本原则,利用袜业智库、袜业研究院、袜业大市场、袜业大数据中心等现有基础与载体,运用云计算、大数据、移动互联网等信息化手段,打造产业链、资金链、创新链一体化融合大唐袜业创新服务综合体信息化平台,为大唐袜业产业集群各中小企业提供技术创新、业态创新、营销模式创新等公共服务,实现袜业产业传统动能修复与新动能培育壮大,促进袜业中小企业“小升规”,最终推动块状经济转型升级,构建创新型袜业新兴产业集群。 4、项目建设需求 围绕大唐袜业产业集群的“两化融合、产业转型、供给侧改革”发展战略,通过大唐袜业创新服务综合体信息化建设,打通产业信息壁垒,大幅度地促进政府、企业、大学、研究机构发挥各自的能力优势,整合互补性资源,实现各方的优势互补,加速技术推广应用和产业化,协作开展产业技术创新和科技成果转换活动,带动传统袜业产业转型升级和高端发展,实现袜业产业集群的协同创新。 5、大唐袜业创新服务综合体门户建设 建设一个面向社会的门户平台,向外界提供一个大唐袜业创新综合体形象展示、袜业企业上云宣传和利用袜业大数据解决产业链相关问题的统一窗口,实现综合体的行业信息发布、企业创新服务、产业链共享和互动交流于一体。 门户网站规划及栏目设置可根据综合体特点和行业特征进行定制。门户主要内容包括:首页展示、产业动态、创新服务、企业上云、生产云中心、大数据中心、营销中心、会员中心和袜业社区等八大栏目,并实现与综合体项目相关信息化服务平台的集成。 6、综合体信息服务平台建设 通过构建一个虚拟的综合体网上服务大厅,整合浙江纺织袜业研究院、世界袜业创意设计中心、品牌保护提升服务中心、科技大市场大唐分中心、高层次人才服务中心、创新金融服务中心、互联网+服务中心、外经外贸服务中心、袜业双创空间、企业代办服务中心等十大服务内容。通过信息驱动打通各服务中心的信息壁垒,实现综合体各服务机构之间的信息共享、资源共享、成果共享,加速产业技术创新和科技成果转换。 (1)虚拟服务大厅建设 运用和虚拟综合体创新服务的网上服务大厅,通过形象的导航、逼真的虚拟场景、拟人的卡通动画,创建虚拟服务环境,给用户身临其境的感受。 (2)综合体十大创新服务建设 主要对各创新服务中心的服务内容与业务流程进行展示,为袜业企业和公众提供网上互动咨询、服务在线受理、数据实时查询等自助服务。 1) 浙江纺织袜业研究院:依托浙江纺织袜业研究院,提供纺织材料研发、智能装备关键技术研发、产品设计打样、袜业产品质量检验检等四大服务内容。 2) 世界袜业创意设计中心:依托世界袜业创意设计中心,实现袜子视觉设计、形态设计、功能设计的联合攻关,提供设计成果的展示,并将优成果转移到企业进行产业化。 3) 品牌保护提升服务中心:依托诸暨市科技局、质量技术监督局、以及多家品牌运营推广企业与文化传播企业,提供企业自主品牌培育、区域品牌培育、知识产权快速维权保护等服务。 4) 科技大市场大唐分中心:依托诸暨市科技大市场、国际技术转移中心诸暨分中心,提供科技成果交易、技术对接、科技中介服务、科技信息交流等服务内容。 5) 高层次人才服务中心:依托诸暨市人才办,提供人才交流政策咨询、收集整理并发布人才供求信息、举办人才交流会、调解人才流动中的争议等一体化的人才交流服务。 6) 创新金融服务中心:整合各类优质金融资源,为企业提供一站式融资服务解决方案,包括发布金融政策、创新企业融资渠道、聚集金融服务机构等内容,进一步优化金融生态环境。 7) 互联网+服务中心:依托袜业大数据中心,为大唐袜业产业提供基于大数据的应用及服务,服务于袜业行业的销售能力提升、产业链资源整合、袜业人才聚集。包括大数据应用、袜业生产云中心、网上营销中心等。 8) 外经外贸服务中心:主要为企业提供国外行业标准要求与咨询、以及对相关贸易壁垒的应对措施与政策宣传。包括贸易壁垒应对服务和外经外贸服务两大内容。 9) 企业代办服务中心:汇集大唐袜业产业集群中为中小企业服务的中介机构,提供工商、税务、代理记账等各项服务内容,为企业提供一条龙的代办服务。 10) 袜业双创空间:主要为打造袜业孵化器与加速器,支持初创企业、中小企业的成长发展,降低创业风险和创业成本,提供政策介绍、申请流程、在线咨询等服务功能。 7、综合体企业上云建设 主要为深化“企业上云”行动,通过创新先免费、后按需付费、以租代买的商业模式,将传统业务系统向云端迁移,构建基于云服务的管理化应用。推动传统袜业的信息化普及程度,带动行业的转型升级。 (1)企业云服务应用建设 主要针对袜业企业特征,开发基于云模式的管理应用系统。包括袜业企业进销存管理、袜业打样管理、袜业贸易管理、袜业原料管理、袜业生产管理、袜业原料生产管理、企业移动办公管理等多项信息化管理系统。 1) 企业进销存管理:集采购、销售、库存和应收应付款管理为一体,帮助企业在处理日常进销存业务的同时提供丰富的实时查询与统计功能。 2) 袜业打样管理:面向袜业生产企业样品设计、生产与跟踪、成本、库存管理的综合管理系统。旨在提高企业样品打样及样品管理能力,帮助企业及时了解样品成本,为袜子定价提供依据。 3) 袜业经销商管理:帮助袜业企业通过贸易报价、销售订单、销售发货、退货、销售发票处理、客户管理、价格管理等功能,对贸易全过程进行有效的控制和跟踪。 4) 袜业原料管理:面向制袜企业进行原料备货、查库存、原辅料采购、来料检验的应用系统。涵盖原料信息、采购询价、合同签订、在途管理、协同调拨、质检入库、结算等业务功能。 5) 袜业生产管理:以客户订单为中心,实现全面、规范、高效的业务流程管理;实时反应生产进度,采用灵活的预警机制,实现业务流程自动流转;帮助企业缩短订单交货周期,提升客户满意度。 6) 袜业原料生产管理:面向袜业原料制造企业销售、库存、生产、检验的一体化综合管理。系统涵盖合同签订、生产计划排产、包装质检入库、销售发货、结算等业务。 7) 企业移动办公管理:主要是为外出不能及时了解,以及处理公文的办公人员提供了随时随地快捷的审查审批和查看公司信息的移动办公应用。主要包括沟通协作、业务管理、日常办公等功能。 (2)云服务在线订购建设 构建企业云服务应用超市,提供企业上云的解决方案与应用介绍。袜业企业可通过应用超市自行购买所需的管理应用,按需选择、即选即用。主要包括应用上架、服务订购、订单管理、在线支付、下载试用、云服务管理等功能。 8、袜业生产云中心建设 以袜业制造为核心,针对目前袜业产业面临找工厂、找订单、生产线共享、后道加工、设备维修、最后一公里物流、经验共享等难点、痛点问题。通过大数据技术,提供信息发布、智能搜索、供需匹配和数据统计,引导大唐袜业产业集群各方用户通过互联网开展供需对接,提升传统行业资源配置效率,打通供应链节点的供需环节,带动整合行业的商贸合作。 (1)工厂中心:主要解决有订单,但却难以找到合适匹配的生产工厂。 (2)订单中心:主要解决拥有生产资源,却很难找到合适生产的订单。 (3)生产线共享:主要解决企业生产能力过剩、企业外委加工寻找困难。 (4)后道加工:主要解决企业后道加工与单一加工能力小企业的信息不对称。 (5)原料厂商:主要解决生产企业寻找原料难、原料企业宣传成本高的痛点。 (6)库存商品:主要帮助生产企业能及时处理临时库存。 (7)专业打样:主要解决企业寻找打样中心难、寻找打样人才难、寻找打样设备难的痛点。 (8)机器设备:主要帮助袜业设备厂家解决营销聚道少、推广不及时的问题。 (9)物流信息:主要提供与袜业产供销链匹配的现代物流产业服务。 (10)行业专家:主要将分散于各类企业组织的智力资源和服务能力进行共享。 (11)检验检测:主要提供企业检测需求实时受理,取样实时响应,进度实时查询,结果云端发布。 (12)设备维修:主要解决袜业生产企业设备维修难、缺乏保养途径的问题。 9、袜业大数据中心建设 (1)袜业数据的采集完善 在当前大唐袜业大数据中心的基础上,进一步完善袜业数据的采集。根据大唐袜业数据资源规划,针对采集完善的数据类型及来源,实现基础静态数据和行业动态数据的采集与入库。 (2)袜业大数据深度分析 对大唐袜业创新服务综合体的大数据资源进行深度分析,为大唐袜业创新服务综合体提供行业预测、咨询报告、销售分析、数据挖掘等应用服务。让企业掌握将来某个时期产品在不同区域、不同渠道的预测价格及销量,从而调整企业生产经营策略,避免市场风险。 (3)主题数据应用 1) 建设袜业行业直播,包括商务发布会、沙龙、座谈、讲座、渠道大会、教育培训等方面。用户可以通过在线观看企业直播参与互动,让直播突破空间场地的限制。 2) 建立虚拟人才招标大市场,通过实名注册、信用等级评定等技术手段,建立人才集市,为袜业生态链的主体和个体提供人才交流的空间,满足求职、招聘等需求。 3) 建设虚拟袜业资源大市场,汇集袜子厂家、原料、设备三大市场的供应商数据,构建统一的行业资源库,实现行业资源的集中共享与发布,并以图文并茂的形式提供企业的信息的查询与展示。 4) 构建创意设计中心,汇集行业热门设计师及作品信息。可通过设计师和设计作品搜索作品的功能,实现设计大赛、热门设计师、热门设计作品的数据信息查询与展示。 10、网上营销中心建设 构建网上营销中心,将大唐袜业城的店铺经营产品放到网上,通过互联网络进行营销,解决大唐袜业生态中存在的实体店铺营销难、销售渠道少、客户购买信息咨询难、客户购买渠道少等痛点问题。交易双方可通过网上商城进行在线选购、在线咨询,双方达成意向后可以在线下单、在线支付进行产品的订购。 (1)网上商城主要内容包括产品中心、供求中心、自营专区、私人定制四大部分。 产品中心:主要实现袜业营销活动中商品的在线搜索、查看、交流、下单、支付、点评等全流程操作。 (2)供求中心:主要满足袜业营销中供需双方信息的发布与快速匹配。 (3)直营专区:提供大唐袜业城明星企业和爆款产品的宣传与推荐。 (4)私人定制:实现高端袜业产品的在线洽谈、在线定制与成品展示。 11、网格化管理建设 用网格化管理思想,实现政府对区域范围内企业信息和安全生产等的管理,包括:企业信息的的维护、消防安全的监管以及安全事故的登记等,旨在提高企业的消防安全意识,降低企业安全事故的发生。可通过系统对企业的基本信息进行维护,并根据每月的消防状况按照A、B、C三个等级进行评级,同时对发生了安全事故的企业进行事故信息的登记。 12、综合体移动应用建设 主要针对大唐袜业创新服务综合体信息化提供移动智能的解决方案,用户可通过手机或平板等智能终端等方式,不受时间和空间的影响,随时随刻查看和搜索综合体信息资源。 主要包括手机智能APP与微信公众号的建设,其中手机智能APP需提供IOS和Android两种常见的操作系统。 13、综合体运维管理平台建设 为综合体信息化平台提供统一的运维支撑与管理,为整个综合体信息化平台提供高效、稳定的运行保障。主要针对客户资源、企业资源、应用服务、SaaS服务以及平台的日常检测提供全方位管理。 能根据业务逻辑的变化对系统进行必要的调整,以保证系统中的各个要素随着需求、信息、资源、环境等的变化始终处于最新的、正确的工作状态。能定期检查程序错误日志,清除系统运行中发生的故障和错误。使系统不断得到改善和提高,以充分发挥作用。 (三)建设周期要求 项目建设周期为15个月,根据项目实施目标大体分为三个阶段: 第一阶段:3个月 基本完成大唐袜业的创新服务综合体信息化建设内容,实现统一门户平台、信息服务平台、大数据中心主题应用、企业云应用、袜业生产云中心、网上营销中心、网格企业管理、移动智能APP应用、综合运维管理等系统的功能设计和开发工作。从技术上解决大唐袜业产业发展中存在的诸多痛点,促进产业转型升级,提升产业动能。 第二阶段:6个月 实现系统上线,完成系统的部署、初始化,首批企业上线工作,完善袜业大数据的采集,业务流程全面打通,对大唐袜业创新服务综合体信息化平台的服务能力进行优化提升。 第三阶段:6个月 系统应用全面应用推广,实现系统对行业数据进行深度分析,全面推动传统块状经济转型升级,构建新兴袜业产业集群。 (四)文档交付要求 1.系统开发应严格按照国家软件工程规范进行,投标人必须根据开发进度及时提供有关文档,包括: 准备阶段:《软件开发计划》 需求分析阶段:《需求分析说明书》 设计阶段:《系统设计说明书》 编码阶段:《软件编码规范》 测试阶段:《测试计划》、《测试记录》、《测试报告》 上线阶段:《用户操作手册》、《系统试上线方案》 过程文档:《培训计划》、《培训记录》 交付使用:《系统维护手册》、《应用程序源代码》 其他文档:《售后服务规范》以及项目建设方认为必要的其他文档 2.在开发过程中的最终提供的软件产品应包括各种相关的软件系统、各阶段开发文档、运行稳定可靠的本系统安装程序、注释清晰明了的能够编译生成目前正在运行的应用程序的源代码等。 3.所有的技术文件必须用中文书写。 (五)其他要求 1、质保期:系统整体验收合格交付使用后,软件系统常规维护期限为18个月。维护期间中标人免费提供软件系统升级及常规维护。 2、应急响应时间:提供7×24小时售后服务,如遇系统问题需要维护,接到采购人电话后2小时内做出响应,6小时内到达现场维护。 3、知识产权免责声明:本项目平台产权归采购人所有,中标人提供的系统平台如涉及第三方知识产权侵权等问题,由中标人承担全部责任,与采购人无关。 (六)履约保证金及付款方式 1.合同签订前,中标单位须向采购人缴纳合同金额5%的履约保证金,系统建设完成经验收无任何问题15天内退回(不计息)。 2.付款方式:合同签订后完成系统平台开发软件实施部署第一阶段后,经验收合格支付合同金额的40%,第二阶段完成验收合格后付至70%,第三阶段完成整体运行并验收合格后付至95%,同时退回履约保证金。余款5%做为质保金,软件免费质保满后无质量问题无息退还。 (七)投标报价及最高限价 本次采购最高限价为人民币柒佰陆拾玖万元(¥7300000.00)整,任何超过最高限价的报价将被认定为无效报价。
展开阅读全文

开通  VIP会员、SVIP会员  优惠大
下载10份以上建议开通VIP会员
下载20份以上建议开通SVIP会员


开通VIP      成为共赢上传

当前位置:首页 > 考试专区 > 中考

移动网页_全站_页脚广告1

关于我们      便捷服务       自信AI       AI导航        抽奖活动

©2010-2025 宁波自信网络信息技术有限公司  版权所有

客服电话:0574-28810668  投诉电话:18658249818

gongan.png浙公网安备33021202000488号   

icp.png浙ICP备2021020529号-1  |  浙B2-20240490  

关注我们 :微信公众号    抖音    微博    LOFTER 

客服