收藏 分销(赏)

课程体系建设.doc

上传人:人****来 文档编号:3112676 上传时间:2024-06-18 格式:DOC 页数:11 大小:119.50KB 下载积分:8 金币
下载 相关 举报
课程体系建设.doc_第1页
第1页 / 共11页
课程体系建设.doc_第2页
第2页 / 共11页


点击查看更多>>
资源描述
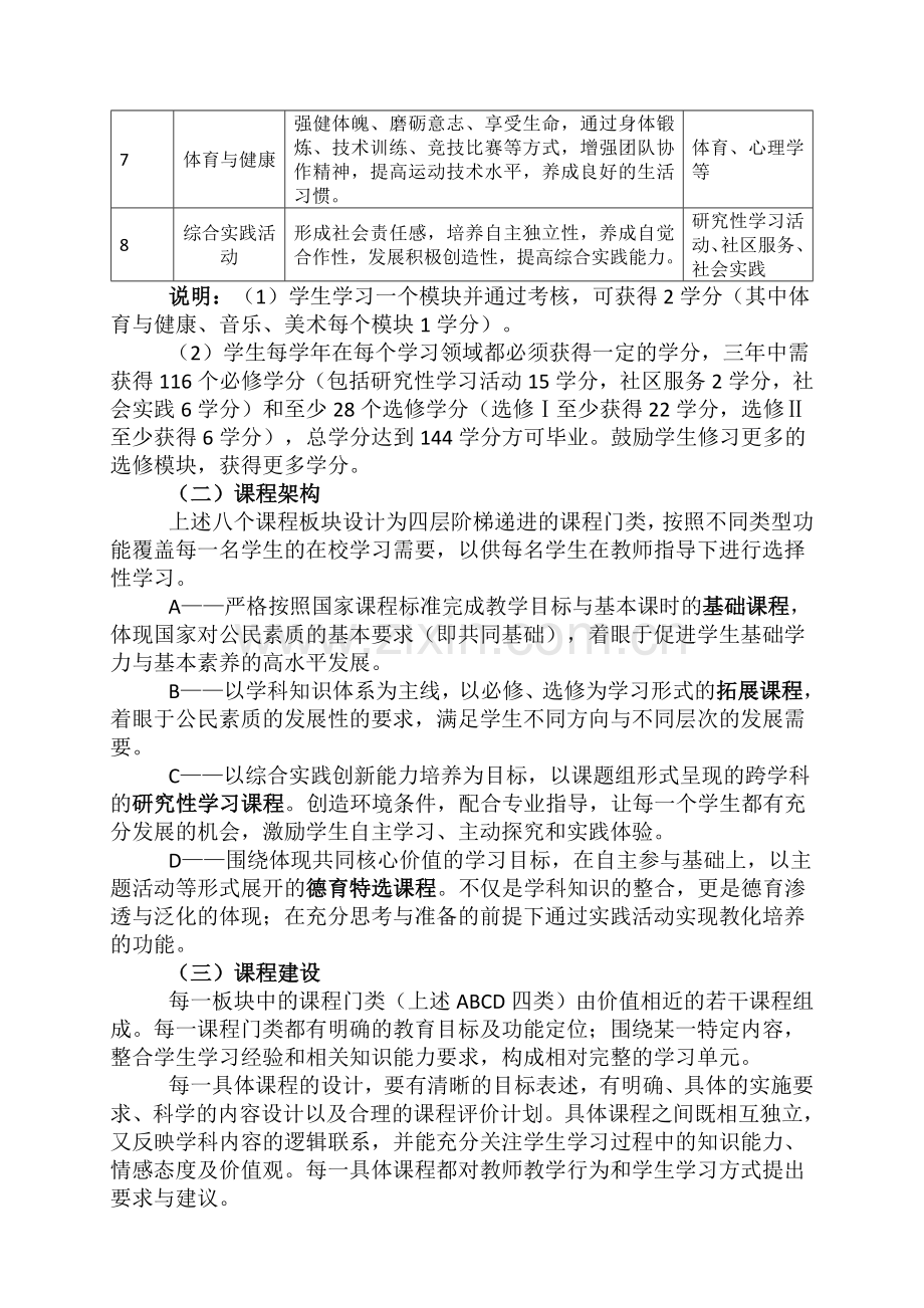
沈阳市辽中区第一私立高级中学课程体系建设实施方案 一、课程体系建设目标 (一)总目标: 建立并完善能满足学生全面素质发展和创新人才培育所需要的课程体系与教学机制。以校本课程建设推进学校课程体系建设,以学校课程体系建设拓展学生发展的空间,凸显学校办学特色。 (二)学生发展目标: 在知识、品质、能力、个性等方面得到比较和谐、全面、可持续的发展,使学生的发展有更广阔的空间。①健全学生人格,提高学生的综合素质。 ②热爱学习,兴趣爱好广泛,至少学习一门形成自己特长的课程。 ③学会观察和思考,学会质疑和探究,形成良好的学习品质。 ④动手实践,增强劳动意识,培养动手能力和创新能力。 (三)教师发展目标: 学会学习、学会反思、学会创新,成为实践的研究者,促进教师专业化成长,成为具有较高职业素养、个人修养与人格魅力的优秀教师。 四、 课程结构与功能 (一) 课程板块 设置语言与文学、数学、人文与社会、科学、技术、艺术、体育与健康和综合实践活动八个学习领域的课程体系。 课程领域 主 题 相关学科 1 语言与文学 通过语言的学习和实践,体验多元文化及思想,提升文化素养,构筑连接世界多元文化的桥梁。 语文、英语 2 数学 训练理性思维的方式与方法,通过抽象化和逻辑推理能力的培养,在研究数量、结构、变化以及空间模型等概念的过程中,提升数学素养。 数学 3 人文与社会 通过对人文经典的研读,懂得人之为人的自我认知与表达,培养以观察、分析及批判的方式,来探讨人类情感、道德和理智的人文素养。 思想政治、历史、地理等 4 科学 获得解释及预测自然的能力,培养以观察、实验和逻辑推理的方式,来寻找自然现象来因及规律的科学素养。 物理、化学、生物、地理等 5 技术 通过动手实践来体验科学与人文、艺术的结合。运用科学常识及技能,创造构想未来发展的可能,探寻发现让生活更美好的途径。 通用技术、信息技术等 6 艺术 探索感知“美”的根源与本质,培养对富于美感、乐趣的艺术创造的感知和实践能力,体验人类精神世界的真、善、美的丰富与升华。 音乐、美术等 7 体育与健康 强健体魄、磨砺意志、享受生命,通过身体锻炼、技术训练、竞技比赛等方式,增强团队协作精神,提高运动技术水平,养成良好的生活习惯。 体育、心理学等 8 综合实践活动 形成社会责任感,培养自主独立性,养成自觉合作性,发展积极创造性,提高综合实践能力。 研究性学习活动、社区服务、社会实践 说明:(1)学生学习一个模块并通过考核,可获得2学分(其中体育与健康、音乐、美术每个模块1学分)。 (2)学生每学年在每个学习领域都必须获得一定的学分,三年中需获得116个必修学分(包括研究性学习活动15学分,社区服务2学分,社会实践6学分)和至少28个选修学分(选修Ⅰ至少获得22学分,选修Ⅱ至少获得6学分),总学分达到144学分方可毕业。鼓励学生修习更多的选修模块,获得更多学分。 (二)课程架构 上述八个课程板块设计为四层阶梯递进的课程门类,按照不同类型功能覆盖每一名学生的在校学习需要,以供每名学生在教师指导下进行选择性学习。 A——严格按照国家课程标准完成教学目标与基本课时的基础课程,体现国家对公民素质的基本要求(即共同基础),着眼于促进学生基础学力与基本素养的高水平发展。 B——以学科知识体系为主线,以必修、选修为学习形式的拓展课程,着眼于公民素质的发展性的要求,满足学生不同方向与不同层次的发展需要。 C——以综合实践创新能力培养为目标,以课题组形式呈现的跨学科的研究性学习课程。创造环境条件,配合专业指导,让每一个学生都有充分发展的机会,激励学生自主学习、主动探究和实践体验。 D——围绕体现共同核心价值的学习目标,在自主参与基础上,以主题活动等形式展开的德育特选课程。不仅是学科知识的整合,更是德育渗透与泛化的体现;在充分思考与准备的前提下通过实践活动实现教化培养的功能。 (三)课程建设 每一板块中的课程门类(上述ABCD四类)由价值相近的若干课程组成。每一课程门类都有明确的教育目标及功能定位;围绕某一特定内容,整合学生学习经验和相关知识能力要求,构成相对完整的学习单元。 每一具体课程的设计,要有清晰的目标表述,有明确、具体的实施要求、科学的内容设计以及合理的课程评价计划。具体课程之间既相互独立,又反映学科内容的逻辑联系,并能充分关注学生学习过程中的知识能力、情感态度及价值观。每一具体课程都对教师教学行为和学生学习方式提出要求与建议。 辽中区第一私立高级中学课程设置及模块安排表 学习领域 科  目 必修 选修Ⅰ 选修Ⅱ 选修IA 选修IB 语言与 文学 语文 必修1、必修2、 必修3、必修4、 必修5 传记选读 语言文字应用 选修IA之外的选修模块 学校根据当地社会、经济、科技、文化发展的需要和学生兴趣开设的选修模块或专题 外语(英语为例) 英语1、英语2、 英语3、英语4、 英语5 英语6 英语7 选修IA之外的选修模块 数 学 数学 数学1、数学2、 数学3、数学4、 数学5 人文方向: 选修1-1、选修1-2 理工方向:选修2-1、 选修2-2与2-3 人文方向:选修系列3、系列4 理工方向:选修系列3、系列4 人文与 社会 思想 政治 思想政治1、思想政治2 思想政治3、思想政治4 人文方向: 经济学常识 人文方向:选修IA之外的选修模块 理工方向:选修模块 历史 历史(I) 历史(II) 历史(III) 人文方向: 选修1历史上重大改革回眸 选修2近代社会的民主思想与实践 人文方向:选修IA之外的选修模块 理工方向:选修模块 地理 地理1 地理2 地理3 人文方向: 选修5 自然灾害与防治 选修6 环境保护 人文方向:选修IA之外的选修模块 理工方向:选修模块 科 学 物理 物理1、物理2 人文方向:选修1-1 理工方向:选修3-1 理工方向: 选修3-2 选修3-4 人文方向:选修1-2 理工方向:选修3-1、选修3-2、选修3-4之外的选修模块 化学 化学1、化学2 人文方向: 选修1 化学与生活 理工方向: 选修3物质结构与性质 理工方向: 选修4化学反应原理 选修5有机化学基础 人文方向:选修1之外的选修模块 理工方向:选修3、选修4、选修5之外的选修模块 生物 生物1 生物2 生物3 理工方向: 选修1生物技术实践 人文方向:选修模块 理工方向:选修1之外的选修模块 技 术 信息 技术 信息技术基础; 在算法与程序设计、网络技术应用、数据管理技术中任选1个模块 未修习的选修模块 通用 技术 技术与设计1 技术与设计2 选修模块 艺 术 音乐 音乐鉴赏; 在歌唱、演奏、音乐与舞蹈、音乐与戏剧表演、创作中任选1个模块 选修模块 美术 美术鉴赏; 在绘画、雕塑、设计、电脑绘画/电脑设计、书法、篆刻、摄影/摄像、工艺中任选2个模块 体育与 健康 体育与 健康 在健康教育、田径2个系列中,各选1个模块;在体操、民族民间体育项目、新兴运动、水上项目、田径、球类等系列中,选修9个模块 选修模块 综合实践活动 研究性学习 活动 三年完成至少3个专题研究 社区 服务 三年中必须参加10个工作日社区服务 社会 实践 每学年参加1周社会实践 五、课程实施 严格执行国家对高中阶段课程总课时数的要求,力求基础型课程、拓展型课程和研究型课程、德育特选课程四大课型之间融合、协调,实行总量控制下的分块指导,对于所有课程,要精心实施,严格考核。 在严格控制班额规模,不增加每位教师承担的基础型课程的教学课时的基础上,严格按要求课时,高质量地完成基础型课程的教学。 要根据天中学生的特点制定课程教学目标,有详尽的授课计划与教案,教学过程中教学策略得当、教学手段丰富,有利于激发学生的学习热情,能激励学生自主学习、主动探究和实践体验,从思想、能力和价值观等诸方面引导学生,促进学生的个性发展和全面素质的提高。 普通高中学制为三年。每学年52周,其中教学时间40周,社会实践1周,假期(包括寒暑假、节假日和农忙假)11周。 每学年分为两个学期,每学期分两学段安排课程。一般情况下每学段10周,其中9周授课,1周复习考试。每周按5天安排教学,原则上每周按35学时安排教学,每学时为45分钟。 语文、外语、数学、思想政治、历史、地理、物理、化学、生物、信息技术、通用技术科目的每个模块教学时间通常为36学时,一般按每周4学时安排( 1个学段内完成)或每周2学时安排(1个学期内完成);音乐、美术、体育与健康等科目的1个模块教学时间通常为18学时,一般按每周2学时安排( 1个学段内完成)或每周1学时安排(1个学期内完成)。 研究性学习活动时间三年共计270学时;学生每学年必须参加1周的社会实践;学生三年中必须参加不少于10个工作日的社区服务。 我校课程具体安排如下: 四川省天全中学课程设置及学时安排指导表 学习领域 科目 模块及学时 第一学年 修习方向 第二学年 第三学年 上学期 下学期 上学期 下学期 上学期 下学期 学段1 学段2 周学时 学段1 学段2 周学时 学段1 学段2 周学时 学段1 学段2 周学时 学段1 学段2 周学时 学段1 学段2 周学时 语言与 文学 语 文 必修1 选修ІA: 传记选读 4 必修2 选修ІB 4 必修3 选修ІB 4 必修4 必修5 4 选修ІA: 语言文字 应用 选修ІB 4 学校安排一定的选修课程,同时安排总复习 英语 英语1 英语2 4 英语3 英语4 4 英语5 选修ІB 4 选修IA: 英语6 选修ІB 4 选修IA: 英语7 选修ІB 4 数 学 数学 数学1 数学4 4 数学5 数学2 4 人文方向 数学3 选修ІB 4 选修IA: 选修1-1 选修ІB 4 选修IA: 选修1-2 选修ІB 4 理工方向 数学3 选修IA: 选修2-1 4 选修IB 选修ІB 4 选修IA: 选修2-2 与2-3 选修ІB 4 人文与 社会 思想政治 思想政治1 2 思想政治2 2 人文方向 思想政治3 2 思想政治4 2 选修IA: 经济学常识 选修ІB 4 理工方向 思想政治3 2 思想政治4 2 选修ІB 2 历史 历史(I) 2 历史 (II) 2 人文方向 历史( III) 选修ІA: 选修1 4 选修ІB 2 选修ІA: 选修2 选修ІB 4 理工方向 历史( III) 2 选修ІB 2 学习领域 科目 模块及学时 第一学年 修习方向 第二学年 第三学年 上学期 下学期 上学期 下学期 上学期 下学期 学段1 学段2 周学时 学段1 学段2 周学时 学段1 学段2 周学时 学段1 学段2 周学时 学段1 学段2 周学时 学段1 学段2 周学时 人文与 社会 地理 地理1 2 地理2 2 人文方向 地理3 2 选修ІA: 选修5 选修ІB 4 选修ІA: 选修6 选修ІB 4 学校安排一定的选修课程,同时安排总复习 科学 理工方向 地理3 2 选修ІB 2 物理 物理1 2 物理2 2 人文方向 选修1-1 2 选修ІB 2 理工方向 选修 3-1 选修ІA: 选修 3-2 4 选修ІA: 选修 3-4 2 选修ІB 选修ІB 4 化学 化学1 2 化学2 2 人文方向 选修1 2 选修ІB 2 理工方向 选修3 2 选修ІA:选修4 选修ІB 4 选修ІA: 选修5 选修IB 4 生物 生物1 2 生物2 2 人文方向 生物3 2 选修ІB 2 理工方向 生物3 2 选修ІA: 选修1 2 选修ІB 选修ІB 4 学习 领域 科目 模块及学时 第一学年 第二学年 第三学年 上学期 下学期 上学期 下学期 上学期 下学期 学段1 学段2 周学时 学段1 学段2 周学时 学段1 学段2 周学时 学段1 学段2 周学时 学段1 学段2 周学时 学段1 学段2 周学时 技 术 信息技术 信息技术基础 2 必修(选择) 2 选修 2 通用技术 技术与设计1 2 技术与设计2 2 艺 术 音 乐 音乐鉴赏 1 音乐鉴赏 1 必修(选择) 0.5 必修(选择) 0.5 选修 1 学校安排一定的选修课程,同时安排总复习 美 术 美术鉴赏 1 必修(选择) 1 必修(选择) 0.5 必修(选择) 0.5 体育与 健康 体育与健康 必修(选择) 2 必修(选择) 2 必修(选择) 2 必修(选择) 2 必修(选择) 2 必修(选择) 2 综合实践活动 研究性学习 3 3 3 3 3 学校安排一定的选修课程,同时安排总复习 社会实践 每学年1周 每学年1周 每学年1周 社区服务 3年中不少于10个工作日 周学时 合计 人文方向 33 33 34 34 32 理工方向 34 34 34 六、  课程评价 实行学生学业成绩与成长记录相结合的综合评价方式。学校根据目标多元、方式多样、注重过程的评价原则,综合运用观察、交流、测验、实际操作、作品展示、自评与互评等多种方式,为学生建立综合、动态的成长记录手册,全面反映学生的成长历程,并接受教育行政部门的教育质量检测。 七、校本课程实施保障、申报程序与评价办法 (一)实施保障 1、学校对参加校本课程研究的教师在外出学习、教学研究、校本教材编写等方面提供物质支持。 2、设立校本课程实施的研究及奖励经费。 3、学校对教师进行必要的课程理论培训。 4、保证实施教师的研究时间,研究空间。 5、鼓励教师撰写心得体会,包括成功的经验和失败的教训。 6、在教师考评上充分肯定教师校本课程实施的成果。 7、学校对实施教师应做好各类设施的提供,为校本课程的顺利开设准备物质条件。 8、对教师开发的校本课程,学校应组织评选,优秀的校本课程,铅印成册,并予以奖励。教师开发出的校本课程的成果记录在教师业务档案。 9、根据师资培训工作的要求,加强师资队伍建设,创造条件,让教师认真参与培训,做到有计划、有目标、有考核、有成效,并建立科学合理的奖励制度。 (二)校本课程申报流程 1、申报者于每个学期开学填报《校本课程申报表》(教务处制定); 2、申报者将《申报表》交教研组长审核,审核后统一交教务处; 3、科务处审批,并向申报者反馈审批意见; 4、获得批准后,申报者组织编写校本教材后再次申请付印使用。 (三)校本课程开发建议内容 语文:校本小练习、校本导学案、天全民俗、天全诗歌、影视文学作品赏析与评论、校园文学社团活动课、文学名著导读、话剧社活动课、朗诵与演讲、校园广播电视节目制作、天全方言趣谈 数学:校本小练习、校本导学案、数学史话、生活与数学、高中数学学法指导、数学与艺术、测量与估算、探索与创新、趣味数学 英语:校本小练习、校本导学案、报刊选读、应用文写作、旅游英语(雅安、天全)、英语沙龙、英语广播 物理:校本小练习、校本导学案、物理实验专题、摄影技能基础、生活中物理现象及仪器的原理分析、中学物理演示实验技巧及效果分析、生活中物理现象研究、高中物理学习科学方法培养、物理竞赛辅导 化学:校本小练习、校本导学案、化学前沿知识简介、化学史话、化学与环境、化学与工业生产、化学实验研究、生活中的化学、物理竞赛辅导 生物:校本小练习、校本导学案、营养与健康、食品药品安全、青少年性心理及性生理教育、常见病的病理与预防、高中生物竞赛。 政治:校本小练习、校本导学案、生活中的经济学、哲学常识与二郎山精神、政治常识与时事政治、具有良好的国民心态和涵养、具备全球视野和世界眼光 历史:校本小练习、校本导学案、红色天全、中国历代货币大观、天全民俗、天全文化、天中校史 地理:校本小练习、校本导学案、天全地形地貌、天全水资源与农业、茶叶的区位研究、天全旅游(导游)、污水的来源与处理 信息技术:数码摄影、摄影艺术欣赏、计算机系统维护与病毒防治、动态网站制作、电脑的组装与调试、DV制作、电脑常见故障的处理、电脑平面设计 通用技术:传感器与物理教学、办公自动化、数字电路、发明、设计与制作指导 美术:国画、油画、天全绘画艺术、天全雕刻艺术 音乐:音乐基本理论原理、名曲赏析、天全民歌、校园歌曲演唱、校园合唱团 体育:足球、田径、篮球、体操、武术、兵乓 科技创新、综合实践活动:科技小发明、科技制作、社会实践调查、课题研究 德育特选课程:爱国主义教育、校园文化、国学教育、感恩教育、法制教育、文明礼仪教育、人生规划、塑造健康的个人形象、学会自我认识与评价、培养健全人格和健康体魄 (四)校本课程评价 1、对教师评价 (1)成立校本课程评价领导小组,具体负责检查评价。 (2)完善校本课程的开发与申报制度。 (3)教师组成校本课程开发团队,积极参与校本课程的开发与实施。 (4)对校本课程的评价,应重视过程性评价,旨在提高教师的业务水平及学生的自主学习能力。 (5)各任课教师每学期需对学生的学习情况采用不同的方式进行评价,评价学生对该学科学习的兴趣需求、学习效果等。 (6)对于参加校本课程开发的教师在评比的基础上学校将给予适当的奖励。 2、对学生的评价 (1)学生校本课程成绩评定采用学分制,每位学生三年所学课程的最低学分为6学分。 (2)由任课教师负责教学班学生的考核,并根据学生学习过程表现、考核考查成绩,认定学分,报校学分认定委员会审核。 (3)出勤率未能达到规定课时的80%者,不能获得相应的学分。 (4)凡不能修满校本课程最低学分要求的学生,不能毕业。 (5)凡在国家、省级、市级各类竞赛中获奖的学生,经学生本人申请,校学分认定委员会认定,均可免修相应类别的校本课程,即可获得一定的学分,但最多不能超过6学分。 沈阳市辽中区第一私立高级中学 2015年9月 . . . .
展开阅读全文

开通  VIP会员、SVIP会员  优惠大
下载10份以上建议开通VIP会员
下载20份以上建议开通SVIP会员


开通VIP      成为共赢上传

当前位置:首页 > 包罗万象 > 大杂烩

移动网页_全站_页脚广告1

关于我们      便捷服务       自信AI       AI导航        抽奖活动

©2010-2025 宁波自信网络信息技术有限公司  版权所有

客服电话:0574-28810668  投诉电话:18658249818

gongan.png浙公网安备33021202000488号   

icp.png浙ICP备2021020529号-1  |  浙B2-20240490  

关注我们 :微信公众号    抖音    微博    LOFTER 

客服