收藏 分销(赏)

宽州中学教学成绩量化考核奖罚制度.doc

上传人:精*** 文档编号:3051943 上传时间:2024-06-14 格式:DOC 页数:4 大小:64.50KB 下载积分:5 金币
下载 相关 举报
宽州中学教学成绩量化考核奖罚制度.doc_第1页
第1页 / 共4页
宽州中学教学成绩量化考核奖罚制度.doc_第2页
第2页 / 共4页


点击查看更多>>
资源描述
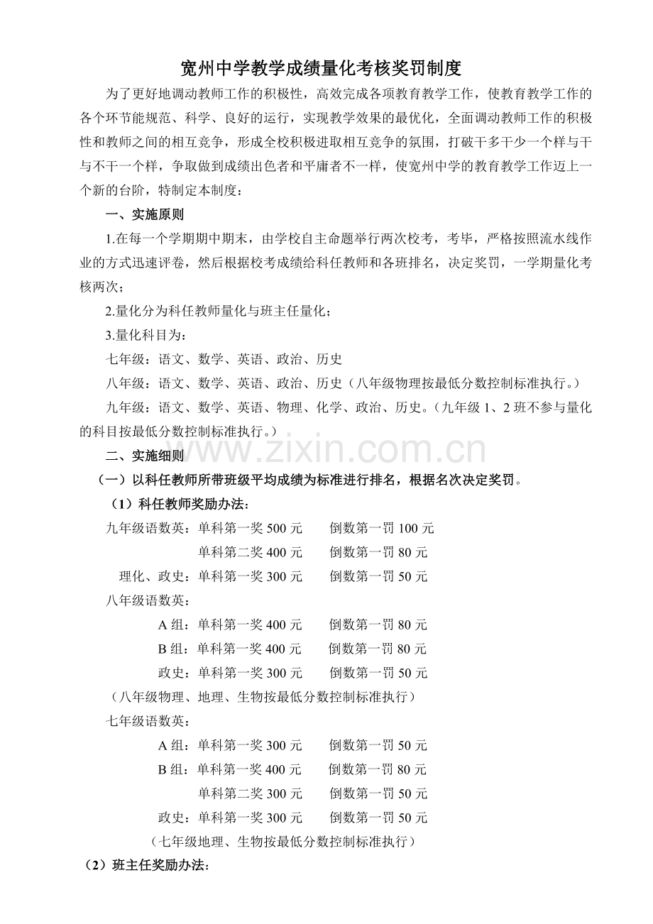
宽州中学教学成绩量化考核 奖 罚 制 度 宽州中学教导处 2011年10月 宽州中学教学成绩量化考核奖罚制度 为了更好地调动教师工作的积极性,高效完成各项教育教学工作,使教育教学工作的各个环节能规范、科学、良好的运行,实现教学效果的最优化,全面调动教师工作的积极性和教师之间的相互竞争,形成全校积极进取相互竞争的氛围,打破干多干少一个样与干与不干一个样,争取做到成绩出色者和平庸者不一样,使宽州中学的教育教学工作迈上一个新的台阶,特制定本制度: 一、实施原则 1.在每一个学期期中期末,由学校自主命题举行两次校考,考毕,严格按照流水线作业的方式迅速评卷,然后根据校考成绩给科任教师和各班排名,决定奖罚,一学期量化考核两次; 2.量化分为科任教师量化与班主任量化; 3.量化科目为: 七年级:语文、数学、英语、政治、历史 八年级:语文、数学、英语、政治、历史(八年级物理按最低分数控制标准执行。) 九年级:语文、数学、英语、物理、化学、政治、历史。(九年级1、2班不参与量化的科目按最低分数控制标准执行。) 二、实施细则 (一)以科任教师所带班级平均成绩为标准进行排名,根据名次决定奖罚。 (1)科任教师奖励办法: 九年级语数英:单科第一奖500元 倒数第一罚100元 单科第二奖400元 倒数第一罚80元 理化、政史:单科第一奖300元 倒数第一罚50元 八年级语数英: A组:单科第一奖400元 倒数第一罚80元 B组:单科第一奖400元 倒数第一罚80元 政史:单科第一奖300元 倒数第一罚50元 (八年级物理、地理、生物按最低分数控制标准执行) 七年级语数英: A组:单科第一奖300元 倒数第一罚50元 B组:单科第一奖400元 倒数第一罚80元 单科第二奖300元 倒数第一罚50元 政史:单科第一奖300元 倒数第一罚50元 (七年级地理、生物按最低分数控制标准执行) (2)班主任奖励办法: 九年级:A组:(1、2班) 总均分第一奖300元 倒数第一罚50元 B组:(3—10班) 总均分第一奖500元 倒数第一罚100元 总均分第二奖400元 倒数第一罚80元 八年级:A组:(1、3班) 总均分第一奖300元 倒数第一罚50元 B组:(2、4班) 总均分第一奖300元 倒数第一罚50元 C组:(5—8班) 总均分第一奖400元 倒数第一罚80元 总均分第二奖300元 倒数第一罚50元 七年级:A组:(1、2班) 总均分第一奖300元 倒数第一罚50元 B组:(3—6班) 总均分第一奖400元 倒数第一罚80元 总均分第二奖300元 倒数第一罚50元 说明:若被罚对象与相邻成绩相差在2分以内,可以免罚。 (二)本学期各年级最低分数限制。 1、涉及科目包括各年级所有量化科目以及七、八年级地理、生物。地理、生物以期中期末考试成绩为准,不再另外安排考试。 2、参与量化考核的科目,所带班级均分每低于控制分数线1分罚50元,超出控制分数线按量化考核制度执行,低于控制线者,量化考核免奖。 3、不参与量化考核的科目,九年级重点班语、数、英、理化、政治,超出最低控制线1分,奖励50元,最高奖金不超500元,低于控制线1分,罚50元,罚金不超200元。 4、八年级物理、七、八年级地理、生物,超出最低控制线1分,奖励50元,最高奖金不超400元,低于控制线1分,罚50元,罚金不超200元(以班级为单位)。 5、计算办法:各科均分保留一位小数,四舍五入后按整数计算。 6、如果一个科任老师既带重点班,又带普通班,最低控制线按重点班语普通班的平均成绩计算。 7、最低分数控制线见附表。 (三)设进步奖 1、以第一次校考为基点,在第二次校考中,科任教师、班主任在同层次的排名中,每进步一名奖励100元。 2、涉及进步奖的同层次教师,班主任在3人或3人以上,才开始计算。 3、如既是进步奖获得者,同时也是量化考核受奖者,同时享受两个奖项。 附表:各年级各科最低分数控制线 科目 班级层次 最低分数线 备注 语文 县重点班 70分 校重点班 60分 普通班 45分 数学 县重点班 75分 校重点班 65分 普通班 35分 英语 县重点班 75分 校重点班 65分 普通班 35分 物理 县重点班 70分 校重点班 60分 普通班 35分 化学 县重点班 70分 普通班 35分 政治 县重点班 60分 校重点班 50分 普通班 40分 历史 县重点班 60分 校重点班 50分 普通班 40分 地理 县重点班 45分 校重点班 40分 普通班 35分 生物 县重点班 45分 校重点班 40分 普通班 35分 宽州中学教导处 2011年10月
展开阅读全文

开通  VIP会员、SVIP会员  优惠大
下载10份以上建议开通VIP会员
下载20份以上建议开通SVIP会员


开通VIP      成为共赢上传

当前位置:首页 > 应用文书 > 规章制度

移动网页_全站_页脚广告1

关于我们      便捷服务       自信AI       AI导航        抽奖活动

©2010-2026 宁波自信网络信息技术有限公司  版权所有

客服电话:0574-28810668  投诉电话:18658249818

gongan.png浙公网安备33021202000488号   

icp.png浙ICP备2021020529号-1  |  浙B2-20240490  

关注我们 :微信公众号    抖音    微博    LOFTER 

客服