收藏 分销(赏)

饲料制粒作业指导书.doc

上传人:a199****6536 文档编号:3050197 上传时间:2024-06-14 格式:DOC 页数:25 大小:135.50KB 下载积分:10 金币
下载 相关 举报
饲料制粒作业指导书.doc_第1页
第1页 / 共25页
饲料制粒作业指导书.doc_第2页
第2页 / 共25页


点击查看更多>>
资源描述
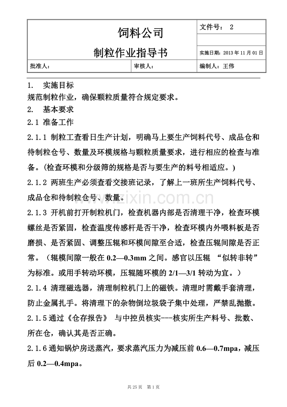
饲料公司 文件号: 2 制粒作业指导书 实施日期:2013年11月01日 批准人: 审核人: 编制人:王伟 1. 实施目标 规范制粒作业,确保颗粒质量符合规定要求。 2. 基本要求 2.1 准备工作 2.1.1 制粒工查看日生产计划,明确马上要生产饲料代号、成品仓和待制粒仓号、数量及环模规格与颗粒质量要求,进行相应的检查与准备。(检查环模和分级筛的规格是否与要生产的料号相适应。) 2.1.2 两班生产必须查看交接班记录,了解上一班所生产饲料代号、成品仓和待制粒仓号、数量。 2.1.3 开机前打开制粒机门,检查机器内部是否清理干净,检查环模螺丝是否紧固,检查温度传感杆是否干净,检查环模内外喂料板是否磨损、是否紧固、调整压辊和环模间隙至合适,检查压辊间隙是否正常。(辊模间隙一般在0.2—0.3mm之间。感官以压辊 “似转非转”为标准。或用手转动环模,压辊随环模的2/1—3/1转动为宜。) 2.1.4 清理磁选器,清理制粒机门上的磁铁。清理时需戴手套清理,防止金属扎手。将清理下的杂物倒垃圾袋子集中处理,严禁乱抛撒。 2.1.5通过《仓存报告》 与中控员核实---核实所生产料号、批数、所在仓,确认其是否正确。 2.1.6通知锅炉房送蒸汽,要求蒸汽压力为减压前0.6—0.7mpa,减压后0.2—0.4mpa。 检查蒸汽压力表及蒸汽管道是否正常运作。将蒸汽缸及管道中凝结水排空。蒸汽压力达到要求后,打开分汽缸阀门,关闭排水阀。 检查系统各处指示应正常。 2.2 制粒 2.2.1通知中控工准备就绪可以开机,中控工准备就绪后通知制粒工开机,(开机前的沟通能防止配料不连续造成断料停机)。 启动制粒机主电机(此时须注意不可与粉碎机同时启动) ★制粒机开机按以下顺序操作; 开启冷却风机—开启分级筛—提升机—冷却器至自动位置—打开旁通门—打开紧急停止按钮—开启冷却器上的关风器—开启制粒机主电机—等待电机星三角转换完毕--开启调质器—开启喂料器(喂料器开启之前必须调零)。 ★缓慢转动喂料器调节旋钮至8转/分。(较低的喂料量有利于环模初制粒) ★从观察窗及旁通门观察物料是否正常,检查是否有粘块,湿料,没粉碎的玉米等现象。 ★关闭旁通门并观察电流表上升情况,电流上升过快立即打开旁通门。因环模温度较低,可以来回多开关几次旁通门以提高环模的适应能力。 ★电流表在较低的位置稳定后,缓慢打开蒸汽阀门。 ★当电流有所回落,缓慢加大喂料量同时适当加大蒸汽量。保持喂料量和蒸汽添加量平衡。 ★检查颗粒质量,要求没有黑粒,亮粒,过长过短粒等不正常粒。 ★打开关风器盖子,颗粒进入冷却器,开始正常生产。 ★调节制粒机至最高产能,主电机电流在120—130A之间。调质温度在80—84度之间。 ★调质后的水份视物料的制粒性能不同一般在15%—16.5%之间,超过17%就会压辊打滑发生堵机。经验丰富的员工一般从观察窗抓一把料(注意烫手),用力握一下然后伸开手,观察物料状况来判断水份是否合适。如果物料不成团或很快散开说明水份太低,不散开水份过高,膨胀后缓慢散开比较合适。 ★电流达到满负荷时不再增加喂料量和蒸汽量,并密切观察电流波动。当电流向增大方向波动时,适当减少喂料量或加大蒸汽量。当电流向减少方向波动时,适当增加喂料量或减少蒸汽量。 2.2.2制粒机电流显示正常后,将制粒机打在自动位置上,查看各部件是否正常。 2.2.3冷却器室内颗粒达到正常冷却料位自动正常下料后,如果生产破碎料,按照破碎料的规格调整破碎辊间距,通知看仓工立即取样品,根据标准查看对比过筛后样品是否合格?合格,方可继续生产;如果不合格,需要重新调整至合格,在调整中要让看仓工不断取样观察。 2.2.4在生产过程中随时留意制粒机电机声音、振动及电流表指示是否正常,温度是否达到规定温度,逐步把制粒效率开到最理想状态;正常制粒工作中观察回料管,检查筛网是否破漏;发现问题及时通知中控员,及时关闭待制粒仓门。 根据制粒机使用规定,制粒机启动前注油量以压辊端能看到油痕迹为标准。如有流淌痕迹则过多。 2.2.5要求制粒机每运行3小时加一次润滑油,进行一次压辊注油,每运行8小时对制粒机主轴加一次润滑油,作好《制粒机加油记录》。 特别说明---在制粒过程中对每一种料号都要在《制粒报告》如实填写吨数、温度、生产时间、蒸汽压力等。 查看成品的感官标准是否合格及相应的处理措施。 感官项目 要求 处理措施 颗粒颜色 均匀 蒸汽量过大颜色深暗,过少,色淡且光亮。 颗粒长度 环模孔直径1.5—2.5倍 通过切刀调节 粉化率 通过2mm筛,筛下物不超2% 1.配方与环模规格,分级筛规格是否相适应 2.尽可能提高温度,提高淀粉糊化度粘结力 料温 不超过室温5温度。 调节冷却风机风门,改变通风量。 调节料位器高度,改变冷却时间。 破碎粒度 原颗粒的3/1—2/1,不含整直径的圆片或颗粒 通过调节破碎机间隙调节。 分级筛筛网规格是否合适。 有小粘块 不允许出现 制粒机门盖,关风器,冷却器内壁清理干净 断茬裂纹 断茬整齐,裂纹较少 原料粉碎粒度较大。 环模压缩比较低。 冷却器冷却过快出现“骤冷”现象。 颗粒硬度 3kg以下,手指略一用力即能捻碎。 环模与配方是否相适宜。 调质器蒸汽过量添加。 2.2.6生产结束后,清理磁选器及制粒机内部粘料 2.3冷却系统 2.3.1开机程序 ❶ 按照连锁顺序由后向前开启冷却系统。 ❷ 根据料温与室温的温差,调节流量大小。 ❸ 如发现风管处有粉尘时,应及时通知中控室,按顺序关闭各设备,清理沙克龙。 关机程序 按照连锁顺序从前向后关闭设备。 2.3.3 冷却器清理 ❶ 颗粒料制完后,手动均匀排料,并确认料是否排空,以防止混料。 ❷ 更换品种时冷却器内壁与风道及相关设备应随时清理。 ❸ 冷却器运行期间,不允许打开观察门进入内部。 ❹ 维修工或清理人员需要进入冷却器作业时,应征得中控员、制粒工同意,作好准备工作,关闭制粒机、排空冷却器。必须按照《动力维修/清理上锁与挂牌程序》的规定,在制粒机、冷却器各自的操作开关上挂“禁止合闸”牌,拉下MCC室的制粒机和冷却器的空气开关并上锁,且也挂上“禁止合闸”牌。打开观察门,进入冷却器进行作业。 作业完毕,清点所携带物品,防止有物品遗忘在冷却器内,关闭观察门,由挂牌人员取牌,通知制粒工、中控员,解锁。 2.4 破碎 2.4.1在破碎机开机之前,将破碎机指示调在破碎机位置上,启动破碎机,调节破碎辊,手动调节破碎辊间隙至合适(样品+经验值)。 2.4.2根据料号不同,随时注意成品的含粉量大小和破碎粒度的大小。 2.5 分级筛操作 2.5.1开机前,由中控员根据饲料品种的颗粒要求,确定是否需要更换筛网,若需要,通知维修工进行更换。 2.5.2 确保后道工序已运转正常后,启动分级筛。 2.5.3由看仓工送样给中控员或生产品管鉴定是否合格,若发现不合格应及时停机检查筛网的规格是否正确,是否已破损等原因,并及时排除故障;同时妥善处理好不合格料的善后事宜,以防混入成品。 2.5.4维修分级筛、更换筛网等操作,须符合《动力维修/清理上锁与挂牌程序》的规定。 2.6 制回粉料 2.6.1半成品仓制空以后,将冷却器打到手动下料位置,在控制料温的情况下,尽量缩短排空时间,依据回粉量决定是否开动喂料机及汽阀,将回料制完,最后关闭喂料器及汽阀,完成回料作业。 最终回粉料要通知中控室,安排人员接出。 2.6.3如果前后生产的两种料号颜色反差较大,到最后一遍回料后,要敲打回料溜管,由中控员安排人员清理制粒系统的相关设备以使其干净,最后洗仓应用玉米粉或豆粕粉。 2.7 停机 2.7.1将环模用油料清洗干净,以便再次开机。制粒机内部也要清理干净。 2.7.2按连锁顺序从前向后关机。 2.7.3机器全部关闭,通知锅炉房停汽,关闭分汽缸阀门,打开排水阀。 生产完毕的停机程序 ❶关闭喂料器---关闭蒸汽阀门—观察窗看不到料后关闭调制器--电流表到最低点且不波动--盖上关风器进料口—从观察窗向机内添加油料—电流表降低后停机—关闭关风器—模拟生产间隔放冷却器里的料(不可放料太快,防止分级筛过载出现粉末过多,冷却不彻底料温过高的现象)--放料完毕后关闭冷却风机—清理冷却器内的残留—关闭提升机—关闭分级筛—打开制粒机门盖—从调制器口放出回流料—结束后喂料器调节旋钮调零—回流料送到回机料区。(禁止将回流料直接制粒处理,因为回流料可能已分级营养不全,且颜色与正常料颜色差异) ❷按下紧急停机按钮。 ❸关闭分汽包蒸汽阀门,排掉管路里的余汽。 ❹清扫制粒机及相应的卫生区。 2.7.4将工具收齐放入工具箱。 2.7.5 认真做好交接班记录及《制粒报表》。 环模更换程序 1.按下应急停机开关,确保控制电源安全。 2.拔出切刀,打开制粒机门。 3.拆下旋转喂料罩。 4.松开压辊调节螺栓,拆下调隙轮,用专用扳手向右顺时针转动压辊,使其与环模间隙最大。 5.拆开抱箍螺栓拆下环模抱箍。注意抱箍掉下来砸伤脚或砸坏平台,可用袋子装半袋料垫在底下起到缓冲作用。 6.使用牧羊配备专业绞盘,采用专用固定螺栓与环模紧密连接,从空轴大盘边缘的专用撬孔撬动环模,使环模松动。慢慢拉出拆卸环模支撑架时,使环模脱离制粒机主轴盘,慢慢摇动绞盘环模必须平稳落地。 7.检查传动键,耐磨环,小喂料刮刀的状态。 8.清理干净压辊及环模。检查压辊轴承间隙和轴承保养是否正常(有经验的员工凭手感就能检查出轴承问题),清理环模内的残料及铁屑等异物准备下次使用。 9.安装环模按拆环模相反的顺序操作。 10.注意压辊的调节方向必须是向左逆时针靠向环模。 11.安装完毕最后一项工作,清点工具和各螺栓等是否收拾好,擦除地面油污。 附:分级筛使用规格 料号或品种 环模规格 上筛 下筛 育雏宝\21蛋白颗粒 4.5mm 10mm 1.5mm 22蛋白颗粒 4.5mm 10mm 1.5mm 511 4.5mm 10mm 2.5mm 512 4.5mm 10mm 3.6mm Y90 4.5mm 10mm 3.6mm Y920\930\940 4.5mm 10mm 3.6mm 常见问题及处理措施 1.制粒机产能低 ①蒸汽量添加过多(仅指含热敏性原料过多的物料) ②环模压缩比过高。 ③蒸汽质量差,含水率高。 ④物料没有充分调质。 ⑤辊模间隙过大。 ⑥压辊,环模磨损严重。 ⑦配方不易制粒的原料过多。 2.制粒机常堵机 ①喂料刮刀磨损严重,物料分配不均衡。 ②压辊磨损严重,或模辊间隙过大。 ③压辊被卡住或轴承问题。 ④物料含水率过高。 ⑤环模有金属异物或模孔堵塞过多。 ⑥环模喇叭口压损失效。 ⑦配方中不易制粒的原料过多。 参考文件 3.1 《牧羊制粒机自动操作指导书》 3.2 《动力维修/清理上锁与挂牌程序》 4.记录 4.1 《制粒报表》 颗粒料出品率报表 生产时间: 年 月 日 记录人: 状态 起 止 制粒表格 成品率 投入 产出 成品水分 调质水分 原料水分 (成品袋数×50公斤+剩余回粉(公斤))÷(配料吨数×1000+投入回粉量)×100% 生产品种 配料吨数 回机料 袋数 投入回粉(公斤) 成品袋数 剩余回粉(公斤) 开 停 开 停 制粒机自动控制操作手册 实施目标 锅炉工 规范制粒机自动控制生产作业,确保饲料制粒质量符合规定要求。 1、控制系统组成 2、主要功能 3、操作指南 4、操作界面说明 5、故障报警的排除 6、系统的维护保养 系统组成 1、自动控制系统 2、触摸屏操作界面 3、各马达运行信号检测 4、控制各马达启停 5、调质机物料温度检测 6、蒸汽球阀与调节阀 7、蒸汽压力检测 8、控制喂料变频器频率 9、控制旁通门 10、主机电流检测 11、控制振仓器 12、缓冲斗料位检测 13、声光报警 14、自动开机 15、自动停机 16、堵机自动旁通控制 17、自动振仓控制 18、断料自动停机 开机前的准备 1、分汽缸压力(6-8公斤/平方厘米)2、分汽缸手动排水3、进制粒机前端汽水分离器手动排水4、检查蒸汽调节阀的压缩空气是否在3公斤/平方厘米左右5、检查压缩空气的汽水分离器的水杯是否有水,及时排除6、按操作界面的旁通门是否工作正常,发现不正常通知机修修理7、确定待制仓有料并仓门打开 开机操作步骤 1、开机前检查确认设备正常 2.设定相关参数,有如下参数需修改: ·★修改设定温度 根据实际要求温度修改红色数值; ·★检查设定电流,和主机额定电流一致,一般无需修改,维持上次值即可; ·★设定喂料目标值,修改上面的灰色数值。一般需要知道此品种上次正常开机时的喂料频率,可以设定为比正常值稍高一点。例如:上次本品种开机时能工作到20Hz,则目标喂料值设定为21Hz左右即可。若不知道此品种上次开机时的正常值,可以先将目标频率先设定得小一点,之后在生产时再逐步增加。 ·★设定蒸汽阀开度目标值,修改上面的灰色数值。与喂料目标值相似,同样也需知道此品种上次正常开机时的阀门开度值,可以设定为比正常值稍高一点。若不知道此品种上次开机时的正常值,同样可以先将目标蒸汽阀开度值先设定得小一点,之后在生产时再逐步增加。 ·★设定启动方式及初始值 按主画面上的“参数”按钮,即可设定启动初始值 首先选择启动方式: 若此品种物料第一次生产,可以选择启动方式1(按设定值,自动调整式启动),让系统根据当前的电流及温度逐步调整喂料及阀门开度,直至稳定。 若已生产过此品种,知道其喂料目标值及蒸汽阀开度目标值,就可以选择启动方式2(按目标值,线性加速启动),这样系统将均匀快速地使喂料及蒸汽到达目标值,可显著缩短启动时间。之后还需设定启动初始值:也就是喂料初始值和蒸汽阀开度初始值,刚开机时,系统将先以这两个数据运行一定时间,之后再逐步调整到目标值。 注:以上几个参数都可以保存到相应的配方中,生产时可以直接调出相应的配方即可。 开机顺序A 1、打开电源开关 2、将“工作方式”选择开关打到自动位置,“旁通门控制”选择开关打在自动旁通位置,“喂料机控制地选择”开关打在本地控制位置 3、输入即将生产的料名 4、检查操作界面所显示的主机工作电流与调质后的温度是否符合本次制粒的原料特性。 5、按操作顺序依次开启制粒机主电机、调质器、喂料器,此时喂料器会自动进行加料,调节阀也会自动打开。 6、喂料器与调节阀会根据选择的模式逐步增加喂料量及蒸汽量,最终达到设定的调质温度和主机电流。 7、在整个运行过程中要注意观察喂料器运转是否正常,调节阀动作是否正常,分汽缸蒸汽压力是否在6-8公斤/平方厘米。 此项操作模式只需4-5分钟就能使制粒机达到满负荷工作 开机顺序B 1、打开电源开关 2、将“工作方式”选择手动位置,“旁通门控制”选择开关打在自动旁通位置,“喂料机控制地选择”开关打在本地控制位置 3、输入即将生产的料名 4、检查操作界面所显示的主机工作电流与调质后的温度是否符合本次制粒的原料特性。 5、按操作顺序依次开启制粒机主电机、调质器、喂料器,旋转喂料旋钮和蒸汽添加旋钮逐步增加喂料量与蒸汽量,最终达到满负荷工作 6、在整个运行过程中要注意观察喂料器运转是否正常,调节阀动作是否正常,分汽缸蒸汽压力是否在6-8公斤/平方厘米。 此项操作模式只需2-3分钟就能使制粒机达到满负荷工作 停机操作步骤 停机有人工停机或自动一键停机 人工停机时先按喂料机停止按钮,系统将自动关闭蒸汽及喂料,之后可以逐个手动停止各设备。 自动停机时,按“自动停止”按钮,系统将按先停止喂料及蒸汽,之后再按预置好的延时时间及顺序来停止上调质机-下调质机-制粒主机。 运行中注意事项 1、听:是否有异响 2、闻:是否有异味(三角带、电器、电源连接线等) 3、摸:各部件温度是否正常、是否振动异常(电机、齿轮箱等) 4、看:运行曲线是否平滑(主机电流、喂料频率、调节阀开度、调质温度),报警记录、蒸汽压力是否稳定,料仓的供料情况。 系统的自动开机过程 当顺序启动制粒机、调质机、喂料机后(可以采用一键启动或手动单个启动),系统将以如下的过程控制喂料频率及蒸汽阀开度: 喂料以喂料“初始值”运行。蒸汽阀以蒸汽“初始值”开启。并持续一定时间(由调试时确定,一般为20秒)若采用启动方式1之后,系统将根据当前实际的物料温度及主机电流,逐步增加喂料量及蒸汽量 进入稳定监控运行状态,系统将小幅调整喂料及蒸汽。 喂料以喂料“初始值”运行。蒸汽阀以蒸汽“初始值”开启。并持续一定时间(由调试时确定,一般为20秒)若采用启动方式1之后,在一定的时间(一般设定为120秒)喂料及蒸汽同步加速到“目标值”的90%左右。 堵机自动处理过程 在自动时,当主机电流超过一定值(堵机电流),系统将报警并自动开启旁通门,排出物料,缓解堵机,之后当电流低于空载电流后,系统将关闭旁通门,继续工作。 当连续堵机开旁通门的次数达到一定次数时(出厂设定为3次),系统将自动停机,停止调质器及喂料器。 在自动时,当主机电流低于空载电流时,系统将认为是由断料或环模打滑引起,系统将发出“断料报警”,同时停止调质器及喂料器。 ★自动振仓功能 在自动时,可以设定使振仓器每隔一定时间振动一次 在自动时,若缓冲斗料位器检测到无料时,系统将自动开启振仓器 ★断料停机功能 在自动时,若缓冲斗料位器检测到无料时,系统将延时一定时间停止喂料 在自动时,若主机电流低于空载电流,系统将停止调质机及喂料机 操作监视界面说明 接通操作面板上的钥匙开关,系统通电后将显示操作画面 1. 喂料量显示 上面灰色数值为自动时期望达到的目标喂料频率,即喂料目标值,一般设定为比正常工作时高2Hz-5Hz左右。 中间红色数字为喂料变频器的当前频率,在“自动”时由系统根据电流自动调整,在“手动”时由操作面板上的手动旋钮调节,或由触摸屏直接输入。 下面蓝色数值为当前的喂料产量,由系统自动根据喂料速度计算得到。 2. 蒸汽阀开度显示 上面灰色数值为自动时阀门的目标开度值,即蒸汽阀开度目标值,一般设定为比正常工作时的阀门开度高5%左右 中间红色数字为阀门的当前开度,在“自动”时由系统根据温度自动调整,在“手动”时由操作面板上的手动旋钮调节,或由触摸屏直接输入。 下面蓝色数值为阀门的反馈开度,若选装了相应的设备,就可以显示。它指示阀门的实际位置,其数值应接近中间的红色数值。若未安装相应设备,则此数值无意义。 3. 当前的蒸汽压力显示。 显示蒸汽调节之前的蒸汽压力,若开机时无蒸汽压力,系统将报警。 4. 信息显示及操作框 “当前生产”表示从上次清零到现在的累计生产量。此数值由人工清零,按一下该数值即可清零。 ★“累计生产”表示从装机到现在为止的累计生产量,无法清零。 ★“累计运行”表示从装机到现在为止制粒机的累计开机时间,无法清零。 ★“当前配方”表示当前所使用的配方数据组名。系统可以将“设定温度”“喂料目标值”等数据以配方的形式保存起来。当生产物料的品种改变后,可以直接调用之前该配方的生产数据。具体见操作手册。 ★“控制地”表示当前的操作地。当切换到“本地”时,只有触摸屏本身可以操作,远程的电脑将无法操作。 ★当切换到“电脑”时,触摸屏和电脑都可以操作。 “电机运行方式”在单机状态时,可以单独启动各个设备,各设备无联锁保护功能,此状态一般只在调试或特殊需要时使用。在联锁方式时,必须按制粒机-调质机-喂料机-蒸汽阀的顺序来启动,当下面设备跳闸或停止时,上面的设备也将自动关闭,正常工作一般使用此状态。 ★“蒸汽喂料控制方式”在手动时,喂料频率及蒸汽阀开度将由旋钮来手动调整。在自动时,系统将自动根据电流和温度来调整。 5. 当前温度设置值和实际值 上面红色数值为设定温度值,需根据实际的配方要求输入,在开机前需设定此温度, 若维持上次值不变,则无须修改。在自动状态下,系统将根据此温度值来调整蒸汽阀的开度大小。下面蓝色数值为当前调质机出口的物料实际温度。 6. 主机电流设定值及实际值 上面灰色数值为堵机判定电流,在自动状态时,当主机的电流超过此数值时,系统将自动开启旁通门,排出物料,以缓解堵机。一般设定为比主机的额定工作电流高20-50A左右。 中间红色数值为主机的设定工作电流,一般设定为比主机的额定电流低10A-15A左右。在自动状态时,当主机电流低于此电流时,将自动增加喂料,反之,则减小喂料。 下面蓝色数值为主机当前的实际电流,手动操作时需注意观察此电流不要超过额定电流。 7.成品/废料翻板门操作及状态显示 若安装有成品废料翻板门,则可以操作此翻板门,按一下该位置的箭头图案,即可打开或关闭翻板门。箭头往下时表示物料进入冷却机。箭头往右时表示物料排出 8.旁通门操作及状态显示 按一下箭头图案,可打开或关闭旁通门。箭头往左时表示物料将进入制粒机。 箭头往右时表示物料将排出 9.马达启停操作框 按各个马达的启动或停止按钮,即可启动相应的马达。 按“自动启动”或“自动停止”按钮,可以让系统按顺序启动各个马达。 10.当前报警滚动显示条有报警发生时,将滚动显示当前的报警信息。 11.系统开机时喂料及蒸汽的启动方式选择 在开机时,喂料量及蒸汽量的控制方式有3种, 方式1:按设定值,自动调整式启动,选择此方式时需设定喂料的初始值及蒸汽阀的初始值,在启动开始时,系统将以这两个值运行,之后再根据主机电流及物料温度逐步调整喂料量及蒸汽量,采用此方式启动时时间则稍长,一般在不确定某种物料的正常运行值时则采用此方式。 方式2:按目标值,线性加速式启动,选择此方式时,需设定喂料的初始值及蒸汽阀的初始值及目标值,也即事先以知道此物料的正常运行值,将正常值设定到目标值中,在开机时,系统首先以初始值运行,之后在一定的时间内快速地增加到目标值。通常采用此方式开机。 方式3:阶段加速式启动,类似与方式2,增加了启动过程中的3个过程点,可使加速更平稳,但需设定更多的数值,一般无特殊情况不建议使用。点击相应的启动方法,即可切换启动方式。 故障报警与排除 序号 种类 原因 排除方法 1 温度过高报警 蒸汽压力忽然升高 调节阀损坏 数据设置不准确 待制仓物料结拱造成喂料器断料 操作界面上的调节阀开度高限降低,此时要注意观察制粒机的调质温度与主电机电流 手动测试调节阀、确认损坏及时修复 重新设置,必要是联系相关技术人员处理 开启振仓锤 2 主电机过电流报警 旁通门有卡死现象, 压缩空气压力不足, 电磁阀线头脱落, 电磁阀损坏, 旁通门数据设置不准确, 蒸汽压力突然过低 检查旁通门的灵活性 检查压缩空气管道是否漏气 检查电磁阀连接线是否松动、手动测试电磁阀开关是否正常 检查旁通门设置数据,必要是联系相关技术人员 及时通知锅炉工保证供气的稳定性 序号 种类 原因 排除方法 3 环模打滑报警 调质后物料水分过高 调质后物料温度过高 大块锅巴料掉入环模内 压辊与环模间隙过大 检查蒸汽管道系统疏水状况是否良好 检查蒸汽调节阀是否开启过大、温度传感器损坏 及时清理调质器与环模腔进入口通道 调整环模与压辊间隙 4 堵机旁通报警 蒸汽压力突然过低 大块锅巴料进入环模腔 环模打滑 及时通知锅炉工保证供气的稳定性 及时清理调质器与环模腔进入口通道 保证蒸汽质量、调整环模与压辊间隙 5 上层气动球阀未开到位报警 控制气动球阀的电磁阀不灵活 压缩空气压力过低 气动球阀损坏 电磁阀阀心加油 检查压缩空气管道是否泄露并排除 更换气动球阀 日常维护保养 气动调节阀上的过滤器排污 拧松此处的螺丝排污,一般1个月左右排污一次,供应压缩空气的气动三联件经常排水及加油,油位低时卸下油杯加油,有水时按压此处排水。 易损件明细表 序号 品名 规格型号 序号 品名 规格型号 1 压力变送器 HR-M1KF2AA3F2 测量范围:0-1.0MPA 4 温度传感器 PT100 工作电压DC24V 输出4-20MA 测量范围0-100度 2 气动球阀 Q641H 公称压力16P 5 电磁阀 XC4V210-08 3 气动薄膜调节阀 ZJHP-16 6 气缸 SC40*100 系统的维护保养 1、调质机出口的温度探头要注意保护,清理时不能用硬物撞击探头。 2、检查保持控制箱内部清洁、每隔2个月用压缩空气吹去控制箱内灰尘。 3、不要用硬物碰擦触摸屏表面、以防损坏触摸屏。 4、要经常检查气动调节阀的定位 器各连杆部位、以防连杆松动而影响气动调节阀门的开启精度。 5、 每月检查调整 气动调节阀门的零位、开启度的50%及100%并对应于显示器的数值。 6、定时检查与排放压缩空气管道二联件水杯的存水。 共25页 第25页
展开阅读全文

开通  VIP会员、SVIP会员  优惠大
下载10份以上建议开通VIP会员
下载20份以上建议开通SVIP会员


开通VIP      成为共赢上传

当前位置:首页 > 应用文书 > 技术指导

移动网页_全站_页脚广告1

关于我们      便捷服务       自信AI       AI导航        抽奖活动

©2010-2026 宁波自信网络信息技术有限公司  版权所有

客服电话:0574-28810668  投诉电话:18658249818

gongan.png浙公网安备33021202000488号   

icp.png浙ICP备2021020529号-1  |  浙B2-20240490  

关注我们 :微信公众号    抖音    微博    LOFTER 

客服