收藏 分销(赏)

酒店全员营销方案及提成标准.doc

上传人:w****g 文档编号:2934585 上传时间:2024-06-11 格式:DOC 页数:9 大小:75KB 下载积分:6 金币
下载 相关 举报
酒店全员营销方案及提成标准.doc_第1页
第1页 / 共9页
酒店全员营销方案及提成标准.doc_第2页
第2页 / 共9页


点击查看更多>>
资源描述
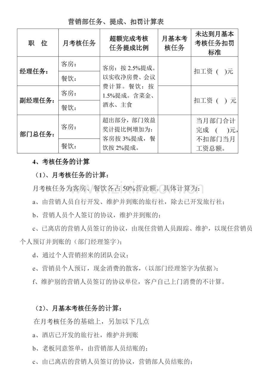
酒店全员营销方案(试行) 为了提高酒店经济效益,激发全体员工的营销意识与竞争意识,本着激励与约束、效益与利益相结合的原则,特制定此营销方案。 一、营销部任务及提成方案 1、总则 营销部员工的提成根据销售额完成情况实行上下浮动,上不封顶,下不保底,月末结算。 2、考核办法 (1)、酒店专职营销人员到店二个月之内不下任务,不设月基本考核指标,但销售额超过月考核指标时,则按下述方法提成。 (2)、工作二个月以后,酒店定考核任务。考核任务分为部门考核任务与个人考核任务2块。营销部员工超额完成任务的提成,也分为部门提成与个人提成。当营销部超额完成部门考核量时,则所有营销部员工可以拿到部门提成,其分配方案为按销售额比例分配;当超额完成个人考核量时,则可以拿到个人提成。当两个考核量只超额完成其中一个考核时,则只能拿其中一项考核提成.。 3、提成奖的发放办法:按当月累计消费额计算超额完成月考核数,(注:计算已付现和当月已到帐的消费额),提成奖随当月的工资一起发放,未到帐的挂帐消费部分则在到帐的当月计提。 营销部任务、提成、扣罚计算表 职 位 月考核任务 超额完成考核 任务提成比例 月基本考核任务 未达到月基本考核任务扣罚标准 经理任务: 客房: 客房:按2.5%提成。以实收净房费、会议费计算。餐饮:按1.5%提成。含菜金、酒水、主食 扣工资 ( )元 餐饮: 副经理任务: 客房: 扣工资 ( ) 元 餐饮: 部门总任务: 客房: 超出部分,部门效益奖计提比例增加为:客房按3%提成,餐饮按2%提成。 当月部门合计完成 ( )元,不扣部门当月工资总额。 餐饮: 4、考核任务的计算 (1)、月考核任务的计算: 月考核任务为客房、餐饮各占50%营业额。具体计算为: a、由营销人员自行开发、维护并到账的旅行社,除去已开发旅行社; b、营销人员个人签订的协议,维护并到账的; c、已离店的营销人员签订的协议,由现任营销人员跟踪、维护,以现任营销员个人预订并到账的(部门经理签字); d、通过个人营销招来的团队会议; e、营销员个人预订,现金消费的散客,(以部门经理签字为依据); f、维护别的营销人员签订的协议单位,客户自己上门消费的不计算。 (2)、月基本考核任务的计算: 在月考核任务的基础上,另加以下几点 a、酒店已开发的旅行社,维护并到账 b、老板同意签单,由营销部人员结账的; c、由已离店的营销人员签订的协议,营销部人员结账的; 均计入月基本考核任务与部门月基本考核任务,但不计提成金额。接待时由部门协作,共同完成接待。 特别说明: 当有三次未接待客户者(餐厅未接待、客房未安排等)或一次由于负责维护人员工作失职遭受客户投诉者,则此单位不再计算本人的提成,由代维护者接替,以后所有销售额算入代维护者。如由于接待部门(餐厅、客房)的工作失误造成的投诉,则不在上述所列范围。 5、营销员个人工资金及奖金的计算方法 a、当个人完成月基本考核任务金额时,发放全额基本工资; b、当个人未完成月基本考核任务金额时,则扣基本工资工资200元; c、当超额完成月考核任务金额后,则可以享受个人提成奖金。 6、营销部考核金额的统计与提成 a、部门完成部门月基本考核任务,营销部所有员工不论是否完成其个人基本考核任务,都可以拿到全额基本工资。 b、部门没有完成部门月基本考核任务,而个人完成了月基本考核任务,其本人可以拿到全额基本工资。 c、部门月完成销售金额超过部门总任务,则部门可以按客房3%,餐厅2%比例计算部门效益奖。 计算方法为:月考核任务分客房任务与餐饮任务二块,当月完成任务能否得提成奖,取决于是否完成客房任务。若总任务超额完成,客房任务也完成了,则可以计算提成奖;若总任务超额完成,餐饮任务末完成,客房超额完成任务,也可以计算提成奖;若总任务超额完成,餐饮任务超额完成,客房任务末完成,不可以计算提成奖;若客房、餐饮均超额完成任务,则超额部分按上述比例分客房与餐饮提成。 部门提成的分配方案为:按部门所有员工销售额的比例来分配部门提成。 例如:部门总任务为12万元,部门完成14万,超2万,其中客房1.2万,餐厅0.8万,则部门提供总额为:1.2*0.03+0.8*0.02=0.036+0.016万元=520元 姓名 销售额 提成比例 提成金额 A 6 6/14=42.86% 460*42.86%=197.16元 B 8 8/14=57.14% 460*57.14%=262.84元 二、全员营销 以营销部为主导,其他部门配合。全酒店非专职销售人员以合格完成自己的本职工作为前提,在不影响部门工作的情况下,可以作为兼职营销员联系自己的客户,所有团队会议定单统一由营销部下单。 一、酒店主管(领班)以上管理人员、总台人员、餐厅收银员、酒水员(总经理除外),营销额统计方法 住宿 a、通过个人营销招徕的团队会议住宿,可以计算营业额。 b、门市散客、协议单位住宿、客户自己上门联系住宿的会议团队不计算。 c、个人会议团队联系前,要事先预报总经理,不事先预报的,视为客户自己上门联系的会议团队,不计算提成。 用餐 a、通过个人营销工作招徕的团队会议用餐可以计算营业额。 b、散客用餐、团体用餐、协议单位用餐、宴席用餐不计算营业额,客户自己上门联系的会议团队用餐不计算营业额。 d、会议团队联系前,要事先预报总经理,不事先预报的视为客户自己上门联系的会议团队,不计算提成。 备注: 1、一次住房8间以上的(含8间)为团队。 2、一次住房5间以上(含5间),使用会议室或用餐的为会议。 3、不住宿,只用会议室和用餐的不算会议团队,不计提成 。 4、会议团队洽谈前,要先填“会议(团队)预报单”报总经理。 6、会议团队未事先填写“会议(团队)预报单”的,视为客人自己上门,不计个人提成。 二、客房部员工营销额统计方法 住宿 a、通过营销工作招徕的团队会议住宿可计算营业额。 b、散客住宿可计算营业额(但要提前预订)。 c、协议单位住宿不计算营业额,客户自己上门联系的会议团队不计算营业额。 e、会议团队联系前,要事先预报总经理,不事先预报的视为客户自己上门联系 用餐 a、通过个人营销工作招徕的会议用餐可以计算营业额。 b、团体宴席、零点用餐可计算营业额(但要提前预订)。 c、客户自己上门联系的会议团队用餐不计算营业额。 三、餐饮部员工营销额统计方法 用餐 a、通过个人营销工作招徕的有住宿的会议用餐可以计算营业额。 b、团体宴席、零点用餐可计算营业额(但要提前预订)。 c、客户自己上门联系的会议团队用餐不计算营业额。 住宿 a、通过营销工作招徕的团队会议住宿可计算营业额。 b、散客住宿可计算营业额(但要提前预订)。 c、协议单位住宿不计算营业额,客户自己上门联系的会议团队不计算营业额。 d、客人在酒店用餐后要求订房的,餐厅工作人员应热情为客人订房,不算营业额。 e、会议团队联系前,要事先预报总经理,不事先预报的视为客户自己上门联系的会议团队,不计算提成。 四、其他部门(财务、综合办、工程保安)员工营销额统计方法 住宿 a、通过营销工作招徕的团队会议住宿可计算营业额。 b、散客住宿可计算营业额(但要提前预订)。 c、协议单位住宿不计算营业额,客户自己上门联系的会议团队不计算营业额。 d、客人在酒店用餐后要求订房的,工作人员应热情为客人订房,不算营业额。 e、会议团队联系前,要事先预报总经理,不事先预报的视为客户自己上门联系的会议团队,不计算提成。 用餐 a、通过个人营销工作招徕的会议用餐可以计算营业额。 b、团体宴席、零点用餐可计算营业额(但要提前预订)。 c、客户自己上门联系的会议团队用餐不计算营业额。 五、统计方法 1、客房部与餐饮部均要设立营销统计本。、 2、对于各部门营销金额的统计应该在2日内找客房、餐饮部经理签字确认,超过时间可以不予确认。 3、财务应根据各部门提交的营销金额核对是否现金到账,并签字认可。 4、营销提成表应分别由客房经理、餐厅经理、财务经理、稽核、总经理、董事长签字后发放现金。 5、以上提成额分别计入各部门的费用。 六、提成比例及发放方法 a、客房按2.5%提成,以实收净房费、会议费计算。餐饮按1.5%提成,含菜金、酒水、主食 b、到账结算,一月一结,每月15号以后发放。 此方案自2017年 月份开始实施,已离店员工不再补发。 年 月 营销绩效提成奖计算表 项目 金额(元) 部门经理签字 营业额 ---------- 其中 1、客房 2、餐饮 本月提成奖小计 1、客房2.5% ---------- 2、餐饮1.5% ---------- 财务经理: 稽核: 总经理: 领款人: 年 月 营销绩效提成奖计算表 项目 金额(元) 部门经理签字 营业额 ---------- 其中 1、客房 2、餐饮 本月提成奖小计 1、客房2.5% ---------- 2、餐饮1.5% ---------- 财务经理: 稽核: 总经理: 领款人: 年 月 营销绩效提成奖计算表 项目 金额(元) 部门经理签字 营业额 ---------- 其中 1、客房 2、餐饮 本月提成奖小计 1、客房2.5% ---------- 2、餐饮1.5% ---------- 财务经理: 稽核: 总经理: 领款人: 年 月 客房营销金额明细表 营销员: 部门经理签字: 消费时间 地点 净房费 财务稽核签字 总 计 年 月 餐饮营销金额明细表 营销员: 部门经理签字: 消费时间 地点 净餐费 财务稽核签字 总 计
展开阅读全文

开通  VIP会员、SVIP会员  优惠大
下载10份以上建议开通VIP会员
下载20份以上建议开通SVIP会员


开通VIP      成为共赢上传

当前位置:首页 > 行业资料 > 酒店餐饮

移动网页_全站_页脚广告1

关于我们      便捷服务       自信AI       AI导航        抽奖活动

©2010-2026 宁波自信网络信息技术有限公司  版权所有

客服电话:0574-28810668  投诉电话:18658249818

gongan.png浙公网安备33021202000488号   

icp.png浙ICP备2021020529号-1  |  浙B2-20240490  

关注我们 :微信公众号    抖音    微博    LOFTER 

客服