收藏 分销(赏)

公交车调度数学建模论文-毕业论文.doc

上传人:可**** 文档编号:2908328 上传时间:2024-06-11 格式:DOC 页数:16 大小:571KB 下载积分:10 金币
下载 相关 举报
公交车调度数学建模论文-毕业论文.doc_第1页
第1页 / 共16页
公交车调度数学建模论文-毕业论文.doc_第2页
第2页 / 共16页


点击查看更多>>
资源描述
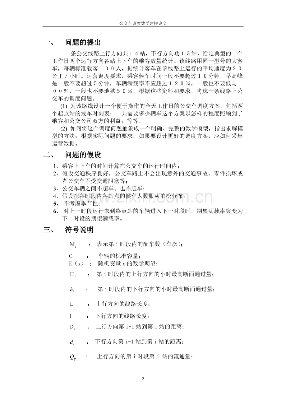
公交车调度数学建模论文 公交车调度 摘 要 本文通过对给定数据进行统计分析,将数据按18个时段、两个行驶方向进行处理,计算出各个时段各个站点以及两个方向的流通量,从而将远问题转化为对流通量的处理。首先,利用各时段小时断面最高流通量计算出各时段各方向的最小发车次数,进行适当的调整,确定了各时段两个方向的发车次数。假定采用均匀发车的方式。继而求出各时段两个方向发车间隔,经部分调整后,列出站和站的发车时刻表,并给出了时刻表的合理性证明,从而制定调度方案。根据调度方案采用逐步累加各时段新调用的车辆数算法,求出公交车的发配车辆数为57辆。其次,建立乘客平均待车时间和公交车辆实际利用率与期望利用率的差值这两个量化指标,并用这两个指标来评价调度方案以如何的程度照顾到乘客和公交公司双方利益。前者为4.2分钟,后者为13.88%。最后,我们以上述两个指标为优化目标,以乘客的等车时间数学期望值和公交车辆的满载率的数学期望为约束指标,建立了一个双目标的优化模型。并且给出了具体的求解方法,特别指出的是,给出了计算机模拟的方法求解的进程控制图。通过了对模型的分析,提出了采集数据的 采集数据方法的建议。 注释: 第i站乘客流通量:(第k站的上车的人数与第k站的下车人数的差值); 总的乘客等车时间:(第i时段第j站等车乘客数)(第I时段第j站等待时间); 乘客平均等车时间:总的乘客等车时间与总乘客数的比值; 实际利用率:总实际乘客流通量与公司车辆总最大客运量的比值; 期望利用率:总期望乘客流通量与公司车辆总最大客运量的比值 一、 问题的提出 一条公交线路上行方向共14站,下行方向功13站,给定典型的一个工作日两个运行方向各站上下车的乘客数量统计。该线路用同一型号的大客车,每辆标准载客100人,据统计客车在该线路上运行的平均速度为20公里/小时。运营调度要求,乘客候车时间一般不要超过10分钟,早高峰是一般不要超过5分钟,车辆满载率不应超过120%,一般也不要低与100%,一般也不要地狱50%。根据这些资料和要求,考虑一条线路上公交车的调度问题。 (1) 为该路线设计一个便于操作的全天工作日的公交车调度方案,包括两个起点站的发车时刻表;一共需要多少辆车这个方案以怎样的程度照顾到了乘客和公交公司双方的利益;等等。 (2) 如何将这个调度问题抽象成一个明确、完整的数学模型,指出求解模型的方法;根据实际问题的要求,如果要设计更好的调度方案,应如何采集运营数据。 二、 问题的假设 1、 乘客上下车的时间计算在公交车的运行时间内; 2、 假设交通秩序良好,公交车路上不会出现意外的交通事故、零件损坏或者公交车不受交通阻塞等; 3、 公交车辆之间不超车、也不赶车; 4、 假设在各时段内各站点的候车人数服从泊松分布; 5、 不考虑季节性; 6、 对上一时段运行未到终点站的车辆进入下一时段时,期望满载率突变为下一时段的期望满载率。 三、 符号说明 表示第i时段内的配车数(车次); C : 车辆的标准容量; E(x) : 随机变量x的数学期望; 第i时段内的上行方向的小时最高断面通过量; 第i时段内的下行方向的小时最高断面通过量; 上行方向的线路长度; l : 下行方向的线路长度; 上行方向第i-1站到第i站的距离; 下行方向第i-1站到第i站的距离; : 上行方向的第i时段第j 站的流通量; : 下方向的第i时段第j站的流通量; 第i时段上行方向的第j站的单位乘客平均等待时间(单位:小时); : 第i时段下行方向的第j站的单位乘客平均等待时间(单位:小时); 第i时段上行方向的第j站的上车人数; 第i时段上行方向的第j站的下车人数; 第i时段下行方向的第j站的上车人数; 第i时段下行方向的第j站的下车人数; U : 公司车辆营运平均利用率; W : 单位乘客的平均等待时间; S  : 总的乘客流通量; : 第i时段车辆的期望满载率; P  :车辆最大的满载率; : 高峰时段乘客待车的最大的期望等车时间; : 一般时段乘客待车的最大的期望等车时间; : 公交公司最小的车辆期望满载率。 四、 问题的分析和解答 (一) 调度方案问题的分析 制定调度方案是一个统筹问题,其核心是编制站点发车时刻表。关键是如何确定各时段的发车次数和发车间隔。前者可用各时段最高断面通过量来确定,我们根据实际情况要求采用均匀间隔和不均匀间隔的发车方式发车,从而确定各时段具体的发车间隔,确定发车时间。然后编制站和站的发车时刻表,根据发车时刻表计算公交公司的配车数。最后,采用乘客平均待车时间和公司车辆的实际利用率与公司车辆的期望利用率的差这两个指标来评价调度方案对乘客利益和公司利益的满意程度。 (二) 调度方案问题的解答 1、数据的初步处理 将数据分成上行方向和下行方向18个时段进行处理,考虑i时段内第j站流通量=入站人数+上车人数-下车人数 即         = 数据结果如下: 上行 下行 总流量=489390(人次) 其中下划线所标数据为各时段小时最高断面通过量 表中数据出现负数是表示在上一个时段上车,但在这个时段内下车的人数多于这个时段上车的人。因为此时段或者。。。。。 2、 确定发车次数和发车间隔 2.1 确定各时段的最少发车次数 计算结果如下:(采用原数据结果加1再取整的处理方式处理数据) 上行方向:6 25 42 23 13 10 12 11 9 8 8 18 24   8 6 6 6 6 下行方向:2 9 23 27 16 10 9 7 8 9 11 19 31 21   10 7 7 6 为了达到乘客的一般要求,对某些站点进行调整。调整结果见发车时刻表 2.2   根据各时段的发车情况,确定各时段的具体发车时间间隔(单位:分钟) 计算结果如下: 上行方向: 下行方向: 3、 编制发车时刻表,制定调度方案 方案如下表: 车 辆 上 行 车 辆 下 行 A13发车时段 A13发车时刻 到达A0时刻 A0发车时段 A0发车时刻 到达A13时刻 5:00-6:00 5:00:00 5:43:83 5:00-6:00 5:20 6:03:74 车次:6 5:10:00 5:53:44 车次:2 5:40 6:23:74 5:20:00 6:03:44 6:00-7:00 6:00:00 6:43:50 5:30:00 6:13:44 车次:9 6:06:40 6:50:30 5:40:00 6:23:44 6:13:20 6:57:10 5:50:00 6:33:44 6:20:00 7:03:50 6:00-7:00 6:00:00 6:43:44 6:26:40 7:10:30 车次:25 6:02:24 6:46:08 6:33:20 7:17:10 6:04:48 6:48:32 6:40:00 7:23:50 6:07:12 6:50:56 6:46:40 7:30:30 6:09:36 6:53:20 6:53:20 7:37:10 6:12:00 6:55:44 7:00-8:00 7:00:00 7:43:50 6:14:24 6:58:08 车次:23 7:02:36 7:46:26 6:16:48 7:00:32 7:05:12 7:49:02 6:19:12 7:02:56 7:07:48 7:51:38 6:21:36 7:05:20 7:10:14 7:54:14 6:24:00 7:07:44 7:12:50 7:56:50 6:26:24 7:10:08 7:15:26 7:59:26 6:28:48 7:12:32 7:18:02 8:02:02 6:31:12 7:14:56 7:20:38 8:04:38 6:33:36 7:17:20 7:23:14 8:07:14 6:36:00 7:19:44 7:25:50 8:09:50 6:38:24 7:22:08 7:28:26 8:12:26 6:40:48 7:24:32 7:31:02 8:15:02 6:43:12 7:26:56 7:33:38 8:17:38 6:45:36 7:29:08 7:36:14 8:20:14 6:48:00 7:31:32 7:38:52 8:22:50 6:50:24 7:33:56 7:41:28 8:25:26 6:52:48 7:36:20 7:44:04 8:28:02 6:55:12 7:38:44 7:46:40 8:30:38 6:57:36 7:41:08 7:49:16 8:33:14 7:00-8:00 7:00:00 7:43:44 7:51:52 8:35:50 车次:42 7:01:26 7:45:10: 7:54:28 8:38:26 7:02:52 7:46:36 7:57:04 8:41:02 7:04:18 7:48:02 8:00-9:00 8:00:00 8:43:50 7:05:44 7:49:28 车次:27 8:02:13 8:46:03 7:07:10 7:50:54 8:04:26 8:48:16 7:08:36 7:52:20 8:06:39 8:50:29 7:10:02 7:53:46 8:08:52 8:52:42 7:11:28 7:55:12 8:11:05 8:54:55 7:12:54 7:56:38 8:13:18 8:57:08 7:14:20 7:58:04 8:15:31 8:59:21 7:15:46 7:59:30 8:17:43 9:01:34 7:17:12 8:00:56 8:19:56 9:03:47 7:18:38 8:02:22 8:22:09 9:06:00 7:20:04 8:03:48 8:24:21 9:08:13 7:21:30 8:05:14 8:26:34 9:10:26 7:22:56 8:06:40 8:28:47 9:12:39 7:24:22 8:08:06 8:31:00 9:14:52 7:25:48 8:09:32 8:33:13 9:17:05 7:27:14 8:10:58 8:35:26 9:19:18 7:28:40 8:12:24 8:37:39 9:21:31 7:30:06 8:13:50 8:39:52 9:23:43 7:31:32 8:15:16 8:42:05 9:25:56 7:32:58 8:16:42 8:44:18 9:28:09 7:34:24 8:18:08 8:46:31 9:30:22 7:35:50 8:19:34 8:48:44 9:32:35 7:37:16 8:21:00 8:50:57 9:35:48 7:38:42 8:22:26 8:53:10 9:38:01 7:40:08 8:23:52 8:55:23 9:40:14 7:41:34 8:25:18 8:57:36 9:42:27 7:43:00 8:26:44 9:00-10:00 9:00:00 9:43:50 7:44:26 8:28:10 车次:16 9:03:45 9:47:35 7:45:52 8:29:36 9:07:30 9:51:20 7:47:18 8:31:02 9:11:15 9:55:05 7:48:44 8:32:28 9:15:00 9:58:50 7:50:10 8:33:54 9:18:45 10:02:35 7:51:36 8:35:20 9:22:30 10:06:20 7:53:02 8:36:46 9:26:15 10:10:05 7:54:28 8:38:12 9:30:00 10:13:50 7:55:54 8:39:38 9:33:45 10:17:35 7:57:20 8:41:04 9:37:30 10:21:20 7:58:46 8:42:30 9:41:15 10:25:05 8:00-9:00 8:00:00 8:43:44 9:45:00 10:28:50 车次:23 8:02:37 8:46:21 9:48:45 10:32:35 8:05:14 8:48:58 9:52:30 10:36:20 8:07:51 8:51:35 9:56:15 10:40:05 8:10:28 8:54:12 10:00-11::00 10:00:00 10:43:50 8:13:05 8:56:49 车次:10 10:06:00 10:49:50 8:15:42 8:59:26 10:12:00 10:55:50 8:18:19 9:02:03 10:18:00 11:01:50 8:20:56 9:04:40 10:24:00 11:07:50 8:23:33 9:07:17 10:30:00 11:13:50 8:26:10 9:09:54 10:36:00 11:19:50 8:31:24 9:15:08 10:42:00 11:25:50 8:34:01 9:17:45 10:48:00 11:31:50 8:36:38 9:20:22 10:54:00 11:37:50 8:39:15 9:22:59 11:00-12:00 11:00:00 11:43:50 8:41:52 9:25:36 车次:9 11:06:40 11:50:30 8:44:29 9:28:13 11:13:20 11:57:10 8:47:06 9:30:50 11:20:00 12:03:50 8:49:43 9:33:27 11:26:40 12:10:30 8:52:20 9:36:04 11:33:20 12:17:10 8:54:57 9:38:41 11:40:00 12:23:50 8:47:34 9:41:18 11:46:40 12:30:30 8:50:11 9:43:55 11:53:20 12:37:10 8:52:48 9:46:32 12:00-13:00 12:00:00 12:43:50 8:55:25 9:49:09 车次:7 12:08:34 12:52:24 8:58:02 9:51:46 12:17:08 13:00:58 9:00-10:00 9:00 9:43:44 12:25:42 13:09:32 车次:13 9:04:36 9:48:20 12:34:16 13:18:06 9:09:12 9:52:56 12:42:50 13:26:40 9:13:48 9:57:32 12:51:24 13:35:14 9:18:24 10:02:08 13:00-14:00 13:00:00 13:43:50 9:23:00 10:06:44 车次:8 13:07:30 13:51:20 9:27:36 10:11;20 13:15:00 13:58:50 9:52:12 10:15:56 13:22:30 14:06:20 9:56:48 10:20:32 13:30:00 14:13:50 10:00-11:00 10:00 10:43:44 13:37:30 14:21:20 车次:10 10:06:00 10:49:44 13:45:00 14:28:50 10:12:00 10:54:44 13:52:30 14:36:20 10:18:00 11:00:44 14:00-15:00 14:00:00 14:43:50 10:24:00 11:06:44 车次:9 14:06:40 14:50:30 10:30:00 11:10:44 14:13:20 14:57:10 10:36:00 11:16:44 14:20:00 15:03:50 10:42:00 11:22:44 14:26:40 15:10:30 10:48:00 11:28:44 14:33:20 15:17:10 10:54:00 11:34:44 14:40:00 15:23:50 11:00-12:00 11:00:00 11:43:44 14:46:40 15:30:30 车次:12 11:05:00 11:48:44 14:53:20 15:37:10 11:10:00 11:53:44 15:00-16:00 15:00:00 15:43:50 11:15:00 11:58:44 车次:11 15:05:27 15:49:17 11:20:00 12:03:44 15:10:54 15:54:44 11:25:00 12:08:44 15:16:21 16:00:11 11:30:00 12:13:44 15:21:48 16:05:38 11:35:00 12:18:44 15:27:15 16:11:05 11:40:00 12:23:44 15:32:42 16:16:32 11:45:00 12:28:44 15:38:09 16:22:00 11:50:00 12:33:44 15:43:36 16:27:27 11:55:00 12:38:44 15:49:03 16:32:54 12:00-13:00 12:00:00 12:43:44 15:54:30 16:38:21 车次:11 12:05:30 12:49:14 16:00-17:00 16:00:00 16:43:50 12:11:00 12:54:44 车次:19 16:03:09 16:46:59 12:16:30 13:00:14 16:06:18 16:51:08 12:22:00 13:05:44 16:09:27 16:54:17 12:27:30 13:11:14 16:12:36 16:57:26 12:33:00 13:16:44 16:15:45 17:00:35 12:38:30 13:22:14 16:18:54 17:03:44 12:44:00 13:27:44 16:23:03 17:06:53 12:49:30 13:33:14 16:26:12 17:10:02 12:55:00 13:38:44 16:29:21 17:13:11 13:00-14:00 13:00:00 13:43:44 16:32:30 17:16:20 车次:9 13:06:40 13:50:24 16:35:39 17:19:29 13:13:20 13:51:04 16:38:48 17:22:38 13:20:00 13:57:44 16:41:57 17:25:47 13:26:40 14:04:24 16:45:06 17:28:56 13:33:20 14:11:04 16:48:15 17:32:05 13:40:00 14:17:44 16:51:24 17:35:14 13:46:40 14:24:04 16:54:33 17:38:23 13:53:20 14:30:44 16:57:42 17:41:32 14:00-15:00 14:00:00 14:43:44 17:00-18:00 17:00:00 17:43:50 车次:8 14:07:30 14:51:14 车次:31 17:01:56 17:45:46 14:15:00 14:58:44 17:03:52 17:47:42 14:22:30 15:06:14 17:05:48 17:49:38 14:30:00 15:13;44 17:07:44 17:51:34 14:37:30 15:21:14 17:09:40 17:53:30 14:45:00 15:28:44 17:11:36 17:55:26 14:52:30 15:36:14 17:13:32 17:57:22 15:00-16:00 15:00:00 15:43:44 17:15:28 17:59:18 车次:8 15:07:30 15:51:14 17:17:24 18:01:14 15:15:00 15:58:44 17:19:20 18:03:10 15:22:30 16:06:14 17:21:16 18:05:06 15:30:00 16:13:44 17:23:12 18:07:02 15:37:30 16:21:14 17:25:08 18:08:58 15:45:00 16:28:44 17:27:04 18:10:54 15:52:30 16:36:14 17:29:00 18:12:50 16:00-17:00 16:00:00 16:43:44 17:30:56 18:14:46 车次:18 16:03:20 16:47:04 17:32:52 18:16:42 16:06:40 16:50:24 17:34:48 18:18:38 16:10:00 16:53:44 17:36:44 18:20:34 16:13:20 16:57:04 17:39:40 18:22:30 16:16:40 17:00:24 17:41:36 18:24:26 16:20:00 17:03:44 17:43:32 18:26:22 16:23:20 17:07:04 17:45:28 18:28:18 16:26:40 17:10:24 17:47:24 18:30:14 16:30:00 17:13:44 17:49:20 18:32:10 16:33:20 17:17:04 17:51:16 18:34:06 16:36:40 17:20:24 17:53:12 18:36:02 16:40:00 17:23:44 17:55:08 18:37:58 16:43:20 17:27:04 17:57:04 18:39:56 16:46:40 17:30:24 17:59:00 18:41:52 16:50:00 17:33:44 18:00-19:00 18:00:00 18:43:50 16:53:20 17:37:04 车次:21 18:02:51 18:46:41 16:56:40 17:40:24 18:05:42 18:49:32 17:00-18:00 17:00:00 17:43:44 18:08:33 18:52:23 车次:24 17:02:30 17:46:14 18:11:24 18:55:14 17:05:00 17:48:44 18:14:15 18:58:05 17:07:30 17:51:14 18:17:06 19:00:56 17;10:00 17:53:44 18:19:57 19:03:47 17:12:30 17:56:14 18:22:48 19:06:38 17:15:00 17:58:44 18:25:39 19:09:29 17:17:30 18:01:14 18:28:30 19:12:20 17:20:00 18:03:44 18:31:21 19:15:11 17:22:30 18:06:14 18:34:12 19:18:02 17:25:00 18:08:44 18:37:03 19:20:53 17:27:30 18:11:14 18:39:54 19:23:44 17:30:00 18:13:44 18:42:45 19:26:35 17:32:30 18:16:14 18:45:36 19:29:26 17:35:00 18:18:44 18:48:27 19:32:17 17:37:30 18:21:14 18:51:18 19:35:08 17:40:00 18:23:44 18:54:09 19:37:59 17:42:30 18:26:14 18:57:00 19:40:50 17:45:00 18:28:44 19:00-20:00 19:00:00 19:43:50 17:47:30 18:31:14 车次:10 19:06:00 19:49:50 17:50:00 18:33:44 19:12:00 19:55:50 17:52:30 18:36:14 19:18:00 20:01:50 17:55:00 18:38:44 19:24:00 20:07:50 17:57:30 18:41:14 19:30:00 20:13:50 18:00-19:00 18:00:00 18:43:44 19:36:00 20:19:50 车次:8 18:07:30 18:51:14 19:42:00 20:25:50 18:15:00 18:58:44 19:48:00 20:31:50 18:22:30 19:06:14 19:54:00 20:37:50 18:30:00 19:13:44 20:00-21:00 20:00:00 20:43:50 18:37:30 19:21:14 车次:7 20:08:34 20:52:24 18:45:00 19:28:44 20:17:08 21:00:58 18:52:30 19:36:14 20:25:42 21:09:32 19:00-20:00 19:00:00 19:43:44 20:34:16 21:18:06 车次:6 19:10:00 19:53:44 20:42:50 21:26:40 19:20:00 20:03:44 20:51:24 21:34:14 19:30:00 20:13:44 21:00-22:00 21:00:00 21:43:50 19:40:00 20:23:44 车次:7 21:08:34 21:52:24 19:50:00 20:33:44 21:17:08 22:00:58 20:00-21:00 20:00:00 20;43:44 21:25:42 22:09:32 车次:6 20:10:00 20:53:44 21:34:16 22:18:06 20:20:00 21:03:44 21:42:50 22:26:40 20:30:00 21:13:44 21:51:24 22:34:14 20:40:00 21:23:44 22:00-23:00 22:00:00 22:43:50 20:50:00 21:33:44 车次:6 22:10:00 22:53:50 21:00-22:00 21:00:00 21:43:44 22:20:00 23:03:50 车次:6 21:10:00 21:53:00 22:30:00 23:13:50 21:20:00 22:03:44 22:40:00 23:23:50 21:30:00 22:13:44 22:50:00 23:33:50 21:40:00 22:23:44 21:50:00 22:33:44 22:00-23:00 22:00:00 22:43:44 车次:1  根据调度方案。采取累加新增发车辆数的计算方法,计算出公交公司一共需要6+22+29=57辆客车。 站发车的车为55辆 站发出的车为2辆 4、 调度方案时刻表的合理性证明 最高峰的时候数学期望84人对泊松分布来说是很大,由于泊松分布数学特征即数学期望越大,他的图象越对称。所以高峰时段的车流通量最大,但是由于在整点开出的车会很好的满足车供应量,那是因为在该时段的高峰时间是在站,但是在整点发出到达站的时间是11。49分钟。从而有1284=1008人需要车8辆,由时刻表知,已经有9辆车到达此站。完全可以载完人数。其他时间发的车更能满足要求。 所以我们认为它是比较合理的时刻表。 5、 调度方案的评价 对乘客来说,等车时间越短越好;对公交公司来说,车辆的利用率越高越接近期望利用率越好;因此,考虑一般情况,建立单位乘客平均待车时间W和车辆实际利用率和车辆期望利用率与车辆期望利用率的差U这两个指标的来评价调度方案。前者反映了调度方案对乘客利益的照顾程度,后者反映了调度方案对公交公司利益的照顾程度。 W= ==小时=4.2分钟 不难看出乘客的利益得到了相当好的照顾。 U= ==0.8328-0.694=0.1388 所以,公司实际发车次与期望发车次很接近,我们认为公司的利益也得到很好照顾。 (三)  调度模型问题的分析 要将这个调度问题抽象成一个明确、完整的数学模型,关键是建立优化指标和约束指标。我们采用单位乘客平均待车时间和公司车辆实际利用率与公司车辆的期望利用率的差值为优化指标,以乘客等车时间的期望值和公司车辆的期望满载率为约束指标,建立一个双目标的优化模型。然后根据具体情况选择合适的解法及典型数据或者获得经验公式。特别要指出的是这个模型的求解可以采用计算机模拟的方法并给出模拟流程图。 (四)  调度问题的抽象模型 1、 根据统计数据获得的典型数据和T ,PIJ的分布并求出TIJ,PIJ的数学期望表达式。 2、 建立模型 MIN U = MIN W = s.t. E() < j为高峰时段 * 为高峰时期乘客等车时间的期望值 * E() < j为其它时段 * 为其它时段等车时间期望值 * * 为车辆满载率的最低期望值 * * P为车辆满载率的最高期望值 * 4、 关于模型的解法 3.1 简化为单目标规划 (1) 确定公司车辆实际利用率与期望利用率的差值不小于G 求解 min W s.t. U G E() < i为高峰时段 E() <      i为一般时段        i = 1、、、、、、m (2) 确定单位乘客平均待车时间不高于 求解 min U s.t W E() <       i为高峰时段 E() <       i为一般时段        i = 1、、、、、、m 3.2 计算机模拟方法求解 原理: 可以通过数据统计估计,而发车次数以及,可以认为控制的。我们可以采用计算机模拟的方法比较,选出较优的调度方案。故我们根据时间步长法的思路,(取单位时间为步长,初始状态为每辆车均在各自的发车站停靠,各个车站没有乘客等车。)可以根据图1到图6的模拟流程图进行仿真。          图1               图2         图3                  图4        图5                    图6 (五)   采集数据的方法 1、 缩短时段长度; 2、 调查停车时间,各站个车次乘客上下车后的空位; 3、 调查数据应在普通日子进行; 4、 调查车辆到达车站的车次数; 5、 有条件可以参考交通部门的统计数据; 6、 调查每时段各车站上下车人数及其时间。 五、 模型的评价与改进 1、 经过合理的数据处理,将问题转化为对流通量的考虑,这样很好地简化了问题; 2、 建立了评价调度方案对乘客利益和公交公司利益的照顾程度的量化指标,乘客平均等车时间和公交车辆实际利用率与期望利用率的差值; 3、 将调度方案抽象成了一个明
展开阅读全文

开通  VIP会员、SVIP会员  优惠大
下载10份以上建议开通VIP会员
下载20份以上建议开通SVIP会员


开通VIP      成为共赢上传

当前位置:首页 > 学术论文 > 毕业论文/毕业设计

移动网页_全站_页脚广告1

关于我们      便捷服务       自信AI       AI导航        抽奖活动

©2010-2026 宁波自信网络信息技术有限公司  版权所有

客服电话:0574-28810668  投诉电话:18658249818

gongan.png浙公网安备33021202000488号   

icp.png浙ICP备2021020529号-1  |  浙B2-20240490  

关注我们 :微信公众号    抖音    微博    LOFTER 

客服