收藏 分销(赏)

服装项目环境影响评价表.doc

上传人:a199****6536 文档编号:2714698 上传时间:2024-06-04 格式:DOC 页数:19 大小:253.50KB 下载积分:8 金币
下载 相关 举报
服装项目环境影响评价表.doc_第1页
第1页 / 共19页
服装项目环境影响评价表.doc_第2页
第2页 / 共19页


点击查看更多>>
资源描述
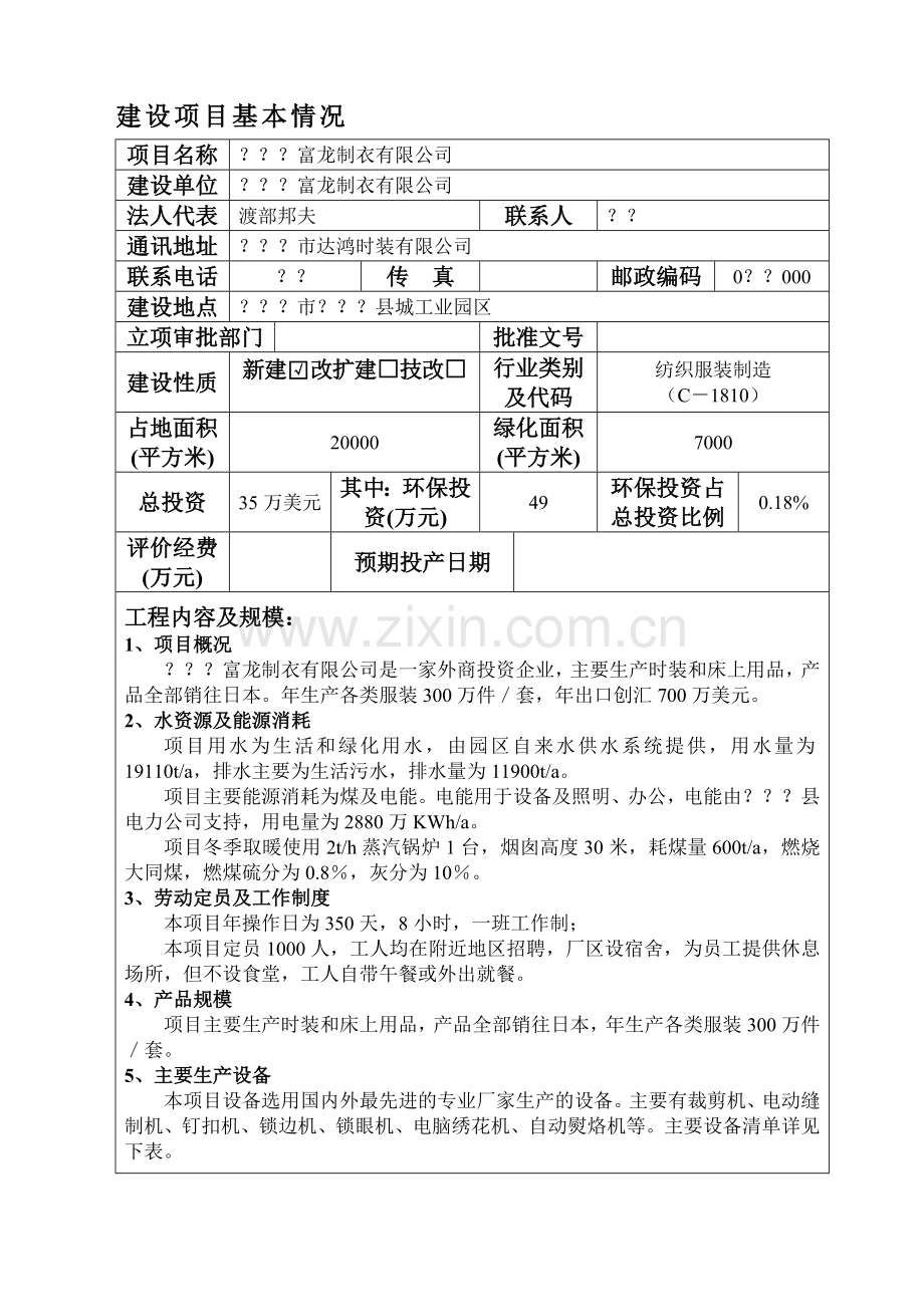
建设项目基本情况 项目名称 ???富龙制衣有限公司 建设单位 ???富龙制衣有限公司 法人代表 渡部邦夫 联系人 ?? 通讯地址 ???市达鸿时装有限公司 联系电话 ?? 传 真 邮政编码 0??000 建设地点 ???市???县城工业园区 立项审批部门 批准文号 建设性质 新建改扩建□技改□ 行业类别及代码 纺织服装制造 (C-1810) 占地面积(平方米) 20000 绿化面积 (平方米) 7000 总投资 35万美元 其中:环保投资(万元) 49 环保投资占总投资比例 0.18% 评价经费 (万元) 预期投产日期 工程内容及规模: 1、项目概况 ???富龙制衣有限公司是一家外商投资企业,主要生产时装和床上用品,产品全部销往日本。年生产各类服装300万件/套,年出口创汇700万美元。 2、水资源及能源消耗 项目用水为生活和绿化用水,由园区自来水供水系统提供,用水量为19110t/a,排水主要为生活污水,排水量为11900t/a。 项目主要能源消耗为煤及电能。电能用于设备及照明、办公,电能由???县电力公司支持,用电量为2880万KWh/a。 项目冬季取暖使用2t/h蒸汽锅炉1台,烟囱高度30米,耗煤量600t/a,燃烧大同煤,燃煤硫分为0.8%,灰分为10%。 3、劳动定员及工作制度 本项目年操作日为350天,8小时,一班工作制; 本项目定员1000人,工人均在附近地区招聘,厂区设宿舍,为员工提供休息场所,但不设食堂,工人自带午餐或外出就餐。 4、产品规模 项目主要生产时装和床上用品,产品全部销往日本,年生产各类服装300万件/套。 5、主要生产设备 本项目设备选用国内外最先进的专业厂家生产的设备。主要有裁剪机、电动缝制机、钉扣机、锁边机、锁眼机、电脑绣花机、自动熨烙机等。主要设备清单详见下表。 表1 项目主要设备一览表 序号 名称 数量(台/套) 备注 1 生产流水线 10 2 JUKI平缝机 300 日本进口 3 JUKI电脑机 80 日本进口 4 JUKI锁眼机781 20 日本进口 5 JUKI打结机1850 5 日本进口 6 JUKI包缝机 50 日本进口 7 JUKI订扣机 30 日本进口 8 JUKI牵边机 10 日本进口 9 CAD电脑制板机 1 日本进口 10 自动铺布机 1 日本原装 11 净眼机 4 日本原装 12 包装箱生产设备 1 13 制线设备 1 14 刺绣设备 1 15 水洗设备 1 16 贴衬机 6 进口 17 其他专用机器 15 18 使扣美订扣机 10 19 验针机 6 日本进口 20 验布机 2 21 运输设备 5 合计 559 6、土地利用情况 根据???县工业园区管理委员会《关于在???县城工业园区兴建???富龙制衣有限公司协议书》规定,项目用地为出让土地,出让面积30亩,出让年限50年。用地性质为工业用地,符合???县总体规划。相关文件附后。 7、建设内容 本项目总用地面积20000平方米,总建筑面积20000平方米,建设内容详见表2。厂区平面布置图附后。 表2 项目主要建设内容一览表 建设内容 建筑面积(m2) 建筑层次 数量(栋) 生产车间及辅助车间 厂房 10000 1 3 制线间 1 1 制箱间 1 1 水洗间 1 1 仓库 3000 1 1 辅助设施 车库 665 1 1 厕所 1 2 锅炉房 1 1 办公室 1335 2 2 宿舍 5000 3 4 合计 20000 - 16 8、环保投资 本项目环保设施及估算见下表: 表3 环保设施及其估算一览表 环保投资名称 用途 估算费用(万元) 湿法除尘设备 锅炉除尘、脱硫 10 污水处理设备 生活污水处理 20 消声装置 锅炉风机降噪 5 绿化 美化环境 14 合计环保投资 49 9、政策及规划要求 项目所用工艺和设备不属于《产业结构调整指导目录(2005年本)》(中华人民共和国国家发展和改革委员会令第40号)限制类、淘汰类内容,项目的建设符合国家产业政策要求。 根据???县工业园区管理委员会《关于在???县城工业园区兴建???富龙制衣有限公司协议书》规定,项目用地性质为工业用地,符合???县总体规划。 与本项目有关的原有污染源情况及主要环境问题: 本项目属于新建项目,无原有污染问题。 建设项目所在地自然环境社会环境简况 自然环境简况(地形、地貌、地质、气候、气象、水文、植被、生物多样性等): 1、地理位置与交通:项目位于???县城工业园区内,东临经三路,南临纬3路,西临澳星食品有限公司仓储点,北临华盛康科技有限公司。厂区地理位置及周边关系详见附图。 2、地形、地貌:境内多为丘陵和平原,项目所在地位于县城平原区,该地区为工程地质亚区,地层大多为河流相沉积地层,岩性以各类砂、粉土为主。 3、地表水系:???县内有大小河流24条,其中,???、???河为最大。全县有121座水库、216座塘坝、128座蓄水池。群库碧波荡漾,粼光泛起,有“群星落地”之称。境内百里引青渠,似“银河下凡”,纵贯全县南北,为华北最大水利工程之一,不仅大大改善了灌溉条件,也为引青济秦工程奠定了基石。城市生活用水由自来水公司供给,具备充足的供水能力。流经评价区的河流为教场河,最终汇入???河。 4、气候特征:???县属暖温带大陆性季风气候,夏季高温多雨,冬季干燥寒冷少雪,七、八两月降雨量占全年的60%,本地主导风向冬季为东北风,夏季为西南风,全年平均风速2.6m/s。年平均气温25℃,极端最低气温-21.5℃,极端最高气温40.3℃。年最大降雨量687.6mm,年平均降雨量357.7mm。最大冻土深度80cm,最大积雪深度20cm,年平均相对湿度62%。 社会环境简况(社会经济结构、教育、文化、文物保护等): ???县地处???省东北部,为???市辖县,面积1021平方公里。辖6乡6镇,548个行政村。全县有42万人口,其中农业人口38万人。全县64万亩耕地,人均1.56亩。???县农业资源丰富。有丰富的甘薯、酒葡萄、矿产、林果和畜牧养殖资源。2005年,全县完成生产总值40.1亿元,实现财政总收入3.52亿元,城镇居民人均可支配收入7892元,农民人均纯收入3216元。 项目建于???县城工业园区内,厂区周边无文教区、文物保护单位等环境敏感点。 环境质量状况 建设项目所在地区域环境质量现状及主要环境问题(环境空气、地面水、地下水、声环境、生态环境等) 1、环境空气:评价区环境空气符合《环境空气质量标准》(GB3095-1996)中二级标准要求。 2、声环境:评价区声环境符合《城市区域环境噪声标准》(GB3096-93)中2类标准要求。 主要环境保护目标(列出名单及保护级别): 无 评价适用标准 环 境 质 量 标 准 1、环境空气质量执行《环境空气质量标准》(GB3095-1996)二级标准; 2、区域环境噪声质量执行《城市区域环境噪声标准》(GB3096-93)2类标准。 污 染 物 排 放 标 准 1、《大气污染物综合排放标准》(GB16297-1996)表2无组织排放监控浓度限值; 周界外浓度最高点:颗粒物:1.0mg/m3 2、《锅炉大气污染物排放标准》(GB13271-2001)二类区Ⅱ时段标准;标准值:烟尘:200mg/m3,SO2:900mg/m3 3、《建筑施工场界噪声限值》(GB12523-90); 4、《工业企业厂界噪声标准》(GB12348-90)中Ⅱ类标准; 标准值:昼间60dB(A),夜间50dB(A) 5、《污水综合排放标准》(GB8978-1996)表4中一级标准。 标准值:BOD5:20mg/L,COD:100mg/L,SS:70mg/L,氨氮15mg/L 总 量 控 制 指 标 COD:0.83t/a 氨氮:0.18t/a 烟尘:0.58t/a SO2:3.84t/a 建设项目工程分析 工艺流程简述(图示): 生产工艺流程及污染工序如下: 选择布料 裁剪 入库 包装 检验 整理 缝制 边角料 噪声 不合格品 出口 重加工 主要污染工序: 该项目施工期主要污染为施工扬尘、建筑垃圾,施工噪声等。运营期主要污染为裁剪过程产生的边角余料、缝制设备运转噪声、锅炉烟气及办公区生活污水、生活垃圾等。项目主要污染工序详见下表。 项目主要污染工序一览表 工期 污染类型 污染工序 污染因子 施工期 废气 建筑施工 扬尘 噪声 建筑施工 等效声级 固体废弃物 建筑施工 建筑垃圾 运营期 废气 锅炉烟气 烟尘,SO2 废水 生活污水 BOD5、COD、氨氮、SS 固体废弃物 生产车间 办公区 锅炉房 边角余料 生活垃圾 炉渣 噪声 生产车间 锅炉风机 等效声级 项目主要污染物产生及预计排放情况 内容 类型 排放源 (编号) 污染物 名称 处理前产生浓度 及产生量(单位) 排放浓度及 排放量(单位) 大 气 污 染 物 施工期作业 扬尘 少量,无组织排放 少量 锅炉 烟尘 SO2 7.2×106m3/a 1600mg/m3,11.52t/a 1067mg/m3,7.68t/a 7.2×106m3/a 80mg/m3,0.58t/a 534mg/m3,3.84t/a 水 污 染 物 办公区 BOD5 COD 氨氮 SS 11900t/a 200mg/L,2.38t/a 400mg/L,4.76t/a 25mg/L,0.30t/a 250mg/L,2.98t/a 11900t/a 20mg/L,0.24t/a 70mg/L,0.83t/a 15mg/L,0.18t/a 30mg/L,0.36t/a 固 体 废 物 施工期作业 建筑垃圾 少量 0 生产车间 边角余料 300t/a 办公区 生活垃圾 175t/a 锅炉房 炉渣 60t/a 噪 声 施工期主要噪声源为各施工机械,噪声值在75-90dB(A)之间; 运营期主要声源为生产机械及锅炉风机等,噪声源强为70-85dB(A)。 其 它 主要生态影响(不够时可附另页) 环境影响分析 施工期环境影响简要分析: 1、环境空气影响 施工期对环境空气影响主要是施工扬尘。项目土建工程在清理场地阶段、开挖及挖掘的泥土堆放在施工现场,清运或回填不及时,均会产生二次扬尘,排放方式均属于无组织间断性排放。出入施工现场的车辆车轮沾染的泥土,将泥土带出施工场地,产生二次扬尘,使施工现场及周边地区环境空气中TSP、PM10浓度增加,局部环境空气质量下降。施工扬尘的产生量随施工季节、开挖土方量多少、工程内容和施工管理等不同差别较大,一般影响范围可达100-300米。为减少影响,可采取以下措施: ①对可加湿的物品、工序采用加湿作业,定点给施工道路洒水; ②施工现场堆土及时回填或清运、施工场地周围及时清扫;控制干散材料的堆存时间及堆存量,必要时采取苫布遮盖法减少起尘; ③选用全封闭车型进行干散材料运输,出施工现场的车辆冲洗车轮; ④科学规范施工车辆行驶道路。 采取以上措施后,可有效地抑制扬尘的产生,对周边地区环境空气质量影响较小,满足无组织排放标准要求。 2、废水及固废对环境的影响 施工过程中将产生少量的生活污水和生产废水。生活污水量很少,大部分蒸发掉,少量渗入地下,排入环境;施工生产废水主要产生环节是水泥、混凝土搅拌、工程养护及车辆、设备冲洗,这部分废水量不大,废水中污染物成份相对比较简单,浓度低,而且是瞬时排放,经收集、沉淀后可用于喷洒道路,基本不外排。因此,施工过程中产生的废水对环境影响较小。 施工人员产生的生活废弃物及时收集、清运,防止影响施工区的卫生环境。采取上述措施后,生活垃圾对环境影响较小。建筑垃圾主要有废砂石料、弃土、清理现场杂物等,属无毒无害垃圾,及时组织人员清除,送至指定地点进行处理,对周围环境影响较小。 3、声环境影响 施工期间的噪声主要来自施工机械噪声和管材等运输交通噪声。施工机械噪声源强约80-90dB(A),交通运输噪声源强75-85dB(A)。为保护施工现场周围声环境质量,必须采取必要的减缓或避免措施:合理布置施工现场、错开高噪声设备的使用时间;运输车辆路线尽量避开声环境敏感点等措施。为减小施工噪声对周围环境的影响,评价要求施工时采用低噪声机械设备。采取上述措施后,可减小施工噪声对周围环境的影响。 营运期环境影响分析: 1、环境空气影响 项目拥有山东泰安市山口牌DZL2-1.25-AⅡ型2t/h卧式水管蒸汽锅炉一台,为冬季采暖用,供暖150天,锅炉总用煤量约为600t/a,锅炉设湿法除尘(麻石水膜除尘器,烟尘去除率95%,SO2去除率50%),燃煤硫含量按照0.8%计算,处理后的烟气中SO2浓度为534mg/m3,排放量3.84t/a;烟尘排放浓度80mg/m3,排放量0.58t/a。满足《锅炉大气污染物排放标准》(GB13271-2001)二类区Ⅱ时段标准要求。 2、水环境影响 项目产生废水主要为生活污水,生活污水排放总量约11900t/a。废水中污染物产生浓度为BOD5:200mg/L,COD:400mg/L,SS:250mg/L,氨氮25mg/L,污水采用地埋式(WSZ-AO)污水处理工艺。该工艺技术参数见下表: 地埋式(WSZ-AO)污水处理工艺技术参数 项 目 进水水质 出水水质 BOD5(mg/L) 200-400 ≤20 CODcr(mg/L) 350-600 ≤70 NH3-N(mg/L) 25-60 ≤15 SS(mg/L) 200-450 ≤30 项目处理后的出水污染物浓度满足《污水综合排放标准》(GB8978-1996)表4中一级标准,近期经污水管网排入教场河,最终进入???河,远期经污水管网排入???县污水处理厂,对环境影响较小。 3、固废环境影响 营运期的固体废弃物主要为裁剪工序产生的边角余料,锅炉炉渣和工人产生的生活垃圾。废弃物和边角余料年产生量约300t,均外售;锅炉房产生的炉渣约60t/a,作为建筑材料外售;职工生活垃圾按0.5kg/人·天计,则产生量为175t/a,由项目工作人员按时清扫、收集袋装后,由当地环卫部门统一送到城市垃圾处理场处理,对环境影响较小。 4、声环境影响 项目营运期噪声源为生产机械及锅炉房风机等,生产机械主要为电动缝制机、锁边机、锁眼机等,噪声值约为70-80dB(A)。锅炉风机噪声源强为85dB(A)。项目生产机械置于生产车间内,建筑隔声。锅炉风机采用基础减震,安装消声装置,置于锅炉房内建筑隔声。项目各主要设备噪声预测见下表。 设备噪声预测结果 设备 源强 措施 效果 车间外噪声预测值 电动缝制机 锁边机 锁眼机 70-80 dB(A) 均为低噪声设备,建筑隔声,距离衰减 降噪30dB(A)以上 50dB(A) 锅炉风机 85dB(A) 建筑隔声,采用基础减震,安装消声装置 降噪30dB(A)以上 55dB(A) 本项目为8小时一班工作制,夜间不生产,采取以上措施后,项目厂界满足《工业企业厂界噪声标准》(GB12348-90)Ⅱ类标准,对环境影响较小。 建设项目拟采取的防治措施及预期治理效果 内容 类型 排放源 (编号) 污染物名称 防治措施 预期治理效果 大 气 污 染 物 施工期作业 扬尘 施工现场及堆土表面洒水抑尘;土方及时收集清运 缩小了影响范围,降低了局部扬尘 锅炉 烟尘 SO2 湿法除尘脱硫(麻石水膜除尘器〔加碱液〕,烟尘去除率95%,SO2去除率50%) 达标排放 水 污 染 物 办公区 BOD5 COD 氨氮 SS 地埋式污水处理工艺 对环境影响较小 固 体 废 物 施工期作业 建筑垃圾 送垃圾填埋场 对环境影响较小 生产车间 边角余料 外售 办公区 生活垃圾 环卫部门处理 锅炉房 炉渣 作为建材外售 噪 声 施工期机械噪声通过高噪声设备不同时安排作业等方法进行控制。 营运期设备噪声通过使用低噪声设备、建筑隔声等措施,厂界噪声达标,对环境影响较小。 其 它 生态保护措施及预防效果 厂区内绿化,种植花草灌木及乔木,总绿化面积7000平方米,绿化率为35%。 结论与建议 1、结论 (1)???富龙制衣有限公司投资35万美元成立该服装加工项目,该项目位于???县工业园区内,主要生产时装和床上用品,产品全部销往日本。年生产各类服装300万件/套,年出口创汇700万美元。 该项目所用工艺和设备不属于《产业结构调整指导目录(2005年本)》(中华人民共和国国家发展和改革委员会令第40号)限制类、淘汰类内容,项目的建设符合国家产业政策要求。项目的建设符合???县规划,选址合理。 (2)施工期环境影响 ①施工扬尘:采用施工场地洒水抑尘、施工现场堆土及时回填或清运、施工场地周围及时清扫等措施后,可降低施工扬尘,对环境影响较小。 ②固废的影响:建筑垃圾运往建筑垃圾填埋场填埋处理,对环境影响很小。 ③施工噪声:运输车辆路线尽量避开声环境敏感点等措施、施工时采用低噪声机械设备,采取上述措施后,可减小施工噪声对周围环境的影响。 (3)营运期环境影响 ①废气:锅炉烟气经脱硫除尘处理后,烟气中SO2浓度为534mg/m3,烟尘排放浓度80mg/m3,满足《锅炉大气污染物排放标准》(GB13271-2001)二类区Ⅱ时段标准要求。 ②废水:项目产生的生活污水经地埋式生活污水处理工艺处理后出水污染物浓度满足《污水综合排放标准》(GB8978-1996)表4中一级标准,近期经污水管网排入教场河,最终排入???河,远期排入???县污水处理厂,对环境影响较小。 ③固废:本项目产生的固废包括边角余料、锅炉灰渣以及生活垃圾等。边角余料全部外售,生活垃圾经收集后由环卫部门处理,炉渣作为建筑材料外售,对环境影响较小。 ④噪声:项目营运期噪声源为生产设备及锅炉风机等。各设备均置于厂房内建筑隔声,厂界噪声能达到《工业企业厂界噪声标准》(GB12348-90)Ⅱ类标准,对环境影响较小。 综上所述,???富龙制衣有限公司年加工服装300万套(件)生产项目施工期及营运期产生的废气、废水、固体废物、噪音所采取的污染防治措施从技术经济角度考虑可行,因此本项目在严格执行国家各项环保法律、法规,认真落实评价提出的各项污染防治措施的前提下,能够满足当地环境保护目标的要求,从环保角度看,该项目可行。 2.建议 ⑴严格落实施工环境监理制度,最大限度地减小施工影响; ⑵确保厂区及周边绿化面积,美化环境。 预审意见: 公 章 经办人: 年 月 日 下一级环境保护行政主管部门审查意见: 公 章 经办人: 年 月 日 目 录 第一章 概况 1 第一节 项目概况 1 第三节 可行性研究报告的依据 3 第四节 可行性研究范围 4 第五节 主要技术经济指标 5 第六节 可行性研究报告结论 6 第二章 项目的必要性与市场分析 8 第一节:项目的必要性 8 第二节 市场分析 11 第三章 建设场地选择和建设规模 17 第一节 建设场地 17 第二节 建设规模和生产方案 17 第四章 总图布置 22 第一节 总图布置 22 第二节 土建工程 23 第五章 高新技术内容和技术流程 27 第一节 主要高新示范高科技技术 27 第二节 生产技术流程 41 第六章 生态环境保护及综合利用 44 第一节 生态环境改善及综合利用 44 第二节 环境保护 45 第三节 环境评价 46 第七章 节能 47 第一节 设计依据 47 第二节 节能措施 47 第八章 安全生产、劳动保护与卫生防疫 48 第一节 安全生产 劳动保护 48 第二节 卫生防疫 48 第九章 项目的组织管理和 50 技术依托单位情况 50 第一节 项目组织管理 50 第二节 项目的运行管理机制 50 第三节 劳动定员 51 第十章 项目实施进度计划 52 第十一章 投资估算与资金筹措 53 第一节 投资估算的依据 53 第二节 编制依据 53 第三节 投资估算 54 第四节 资金筹措 54 第五节 工程招标方案 55 第十二章 财务评价 57 第一节 财务评价的依据 57 第二节 财务评价基础数据 57 第三节 财务评价 58 第十三章 社会效益、生态效益评价 61 第一节 社会效益评价 64 第二节 生态效益评价 65 目 录 第一章 总论 1 1.1项目名称与承办单位 1 1.2研究工作的依据、内容及范围 1 1.3编制原则 3 1.4项目概况 3 1.5技术经济指标 5 1.6结论 6 第二章 项目背景及建设必要性 8 2.1项目背景 8 2.2建设的必要性 9 第三章 建设条件 11 3.1项目区概况 11 3.2建设地点选择 错误!未定义书签。 3.3项目建设条件优劣势分析 错误!未定义书签。 第四章 市场分析与销售方案 13 4.1市场分析 13 4.2营销策略、方案、模式 14 第五章 建设方案 15 5.1建设规模和产品方案 15 5.2建设规划和布局 15 5.3运输 18 5.4建设标准 18 5.5公用工程 20 5.6工艺技术方案 21 5.7设备方案 21 5.8节能减排措施 24 第六章 环境影响评价 25 6.1环境影响 25 6.2环境保护与治理措施 26 6.3评价与审批 28 第七章 项目组织与管理 29 7.1组织机构与职能划分 29 7.2劳动定员 29 7.3经营管理措施 30 7.4技术培训 30 第八章 劳动、安全、卫生与消防 31 8.1编制依据及采用的标准 31 8.2安全卫生防护原则 31 8.3自然灾害危害因素分析及防范措施 32 8.4生产过程中产生的危害因素分析及防范措施 32 8.5消防编制依据及采用的标准 34 8.6消防设计原则 35 8.7火灾隐患分析 35 8.8总平面消防设计 35 8.9消防给水设计 36 8.10建筑防火 36 8.11火灾检测报警系统 37 8.12预期效果 37 第九章 项目实施进度 38 9.1实施进度计划 38 9.2项目实施建议 38 第十章 项目招投标方案 40 10.1招标原则 40 10.2项目招标范围 40 10.3投标、开标、评标和中标程序 40 10.4评标委员会的人员组成和资格要求 42 第十一章 投资估算和资金筹措 43 11.1投资估算 43 11.2资金筹措及使用计划 45 第十二章 财务评价 47 12.1费用与效益估算 47 12.2财务分析 48 12.3不确定性分析 49 12.5财务评价结论 50 第十三章 建设合理性分析 51 13.1产业政策符合性分析 51 13.2清洁生产符合性分析 51 13.3规划符合性分析 51 13.4项目建设环保政策符合性分析 51 13.5环境承载性分析 51 13.6结论 52 第十四章 结论与建议 53
展开阅读全文

开通  VIP会员、SVIP会员  优惠大
下载10份以上建议开通VIP会员
下载20份以上建议开通SVIP会员


开通VIP      成为共赢上传

当前位置:首页 > 行业资料 > 纺织服装

移动网页_全站_页脚广告1

关于我们      便捷服务       自信AI       AI导航        抽奖活动

©2010-2026 宁波自信网络信息技术有限公司  版权所有

客服电话:0574-28810668  投诉电话:18658249818

gongan.png浙公网安备33021202000488号   

icp.png浙ICP备2021020529号-1  |  浙B2-20240490  

关注我们 :微信公众号    抖音    微博    LOFTER 

客服