收藏 分销(赏)

年产4万t牛肉工厂生产车间基本工艺布置设计.doc

上传人:人****来 文档编号:2686342 上传时间:2024-06-04 格式:DOC 页数:20 大小:6.39MB 下载积分:10 金币
下载 相关 举报
年产4万t牛肉工厂生产车间基本工艺布置设计.doc_第1页
第1页 / 共20页
年产4万t牛肉工厂生产车间基本工艺布置设计.doc_第2页
第2页 / 共20页


点击查看更多>>
资源描述
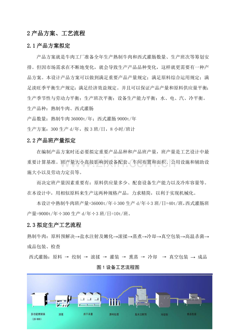
1前言 1.1设计背景 国内肉类食品工业是新中华人民共和国成立之后发展起来新兴产业,在国际民生中占有重要地位,对增进畜禽生产发展农村经济繁华城乡市场,满足人民生活需要,保证经济建设与改革顺利进行发挥着重要作用。改革开放以来,中华人民共和国肉类生产在政府大力支持下,获得了举世瞩目成就。肉类总产量已持续七年雄踞世界首位,1996年产肉量超过5400万t,占全球肉类总产量1/4,其中以牛肉生产发展最为迅速。 随着国内发展节粮型畜牧业和秸秆过腹还田,实现良性循环,发展持续农业战略实行,牛年出栏率和牛肉产量均以20%以上惊人速度递增。随着经济发展,社会生活水平不断提高,国内牛肉生产行业也在不断发展壮大。牛肉成为中华人民共和国人第二大肉类食品,仅次于猪肉,牛肉蛋白质含量高,而脂肪含量低,因此味道鲜美,受人爱慕,享有“肉中骄子”美称,因而人们对牛肉需求量也大大增长了。为了更好地满足市场需求,必要最大限度地增长牛肉工厂产能,然而随着着公司发展,规定建设新牛肉工厂。 1.2设计意义 牛肉工厂设计必要符合国民经济发展需要,必要符合公司成长需要,符合科学技术发展新方向,为广大消费者提供更多、更好、更优质、更安全、更健康肉类食品。一种先进牛肉工厂设计应当是:经济上合理,技术上先进,通过施工投产后,在产品产量和质量上均达到规定原则,各项经济指标应达到国内同类工厂先进水平或国际先进水平,同步环保方面必要符合国家关于规范。因而,牛肉工厂设计是牛肉公司发展过程中一种重要环节,特别在当前肉类制品工业高速发展,产品质量不断提高、技术装备迅速更新形势下,牛肉工厂工艺方面设计更具备特别重要意义。 牛肉工厂工艺设计是以生产牛肉产品生产车间为主,而其她车间和辅助部门等均环绕生产车间进行设计,也可以讲是为生产车间服务。工艺设计好坏直接影响到全厂生产和技术合理性,并且对建厂费用和生产后产品质量、生产成本、劳动强度等均有密切关系,同步工艺设计又是其她非工艺设计所需基本资料根据。因此工艺设计在整个牛肉工厂设计中占有重要地位。 2产品方案、工艺流程 2.1产品方案拟定 产品方案就是牛肉工厂准备全年生产熟制牛肉和西式灌肠数量、生产班次等筹划安排。但因市场需求在不断地变化,就会导致生产产品品种变化,这样就更需要有一种产品方案。本设计产品方案可以做到满足重要产品产量规定;满足原料综合运用规定;满足淡旺季平衡生产规定;满足经济效益规定。并且可以保证产品产量和原料供应量平衡;生产季节性与劳动力平衡;生产班次平衡;设备生产能力平衡;水、电、汽、冷平衡。 生产品种:熟制牛肉、西式灌肠 产品数量:熟制牛肉36000t/年;西式灌肠9000t/年 生产方案:300生产d/年,按3班/日,8小时/班计 2.2产品班产量拟定 在编制产品方案时还必要拟定重要产品品种和产品班产量,班产量是工艺设计中最重要计算基准。班产量大小直接影响到设备配套、车间布置和面积、公用设施和辅助设施大小以及劳动力定员等。 而决定班产量因素重要有:原料供应量多少、配套设备生产能力以及冷库容量等。在本设计中,用相似原料来生产这两种规格产品,力求精简,以利于实现机械化。 本设计中熟制牛肉班产量=36000t/年÷300生产d/年÷3班/日=40t/班,西式灌肠班产量=9000t/年÷300生产d/年÷3班/日=10t/班。 2.3拟定生产工艺流程 熟制牛肉:原料预解决→盐水注射及嫩化→滚揉→蒸煮→冷却→真空包装→高温杀菌→成品包装、检查 西式灌肠:原料 → 绞制 → 滚揉 → 灌装 → 熏蒸 → 冷却 → 真空包装 → 成品 图1设备工艺流程图 3生产车间工艺布置 3.1生产车间设计规模 设计规模:生产车间建筑为二层,建筑总面积为3.6万㎡,其中熟制牛肉车间占地总面积约为3.26万m2,西式灌肠车间占地面积约为3400㎡,工程总投资2140.83万元,设备总投资381.4万元,配套生活设施建筑面积4000m2,投资94.52万元。 3.2车间工艺布置原则 在进行车间工艺布置时,应依照如下原则进行:①要满足总体设计规定,要有全局观;②设备布置要尽量按工艺流水线安排;③布置生产车间设备时要考虑到此后生产各种产品也许,以便灵活调动设备,并留有恰当余地,可以保证设备维修和清洗空间;④生产主车间与其她辅助车间各工序要互相配合,保证各种物料运送畅通,避免重复来回;⑤必要考虑生产卫生和劳动保护;⑥同步应注意到车间采光、通风、采暖、降温等设施。 3.3加工车间平面布置 依照工艺流程需要,咱们必要将工艺布局设计得合理、畅通。结合建筑、构造设计,咱们在牛肉加工车间设计中,设立了二层车间,详细安排如表 1。 表1 加工车间重要工程面积参数 车间各区设计名称 占地面积(㎡) 备注 冷库 原料贮存区 6000 一层 绞制区 1400 滚揉区 2200 解冻间 1500 操作台及运送设备 3500 注射嫩化区 200 灌装区 1600 化验室 800 水泵房 400 缓冲区 更衣室(男女比例7:3) 350+150 二层 卫生间 200 洗手消毒间 250 风淋室 50 蒸煮区 2800 机电车间 600 熏蒸区 400 半成品冷却区 3000 小车消毒间、小车存储间 600 包装材料间 400 真空包装区 1400 高温杀菌区 2200 成品包装、检斤、贴标区 2100 产品仓库、集中发货区 4000 这些生产间布置满足了生产工艺和卫生规定,使原料、半成品从非清洁区流向清洁区,避免了产品迂回运送。为了防止产品交叉污染,本设计中设立了原料、半成品、小车消毒间、存储间和成品小车消毒间,存储间。在本设计中,按卫生规定在生产车间设立了进口缓冲区,更衣间,卫生间,洗手消毒间,风淋室,保证成品卫生规定。两条生产线中有些设备可以共用,这样既可以减少空间,又可以减少成本投入。 图2 加工车间平面布置图 4设备选型 4.1设备选取根据 各个操作间有相应温度规定,设备选用既要考虑到合用性,先进性,又要考虑到经济性。配备设备原则是既能满足生产工艺规定,保证产品质量,又能提高生产效率,减轻劳动强度;尽量多选用国内设备,既可以减少项目投入又可以拉动国内食品机械工业发展;恰当选用国外核心设备,其选型及价格要充分考虑,力求用优惠价格购买最先进设备。 表2 设备选型一览表 设备名称 设备型号 数量(台) 设备单价(元) 氨制冷压缩机 6AW-100 2 149000 盐水注射机 GSI420 1 185800 真空滚揉机 1400L 8 137800 绞肉机 JR-130D 4 76000 可倾式带搅拌夹层锅 G600 10 12500 灌装机 TYYG-S100 4 4 熏蒸炉 Xz500 2 169000 双室真空包装机 ZQ400-2SD 6 18000 高温高压灭菌机 LG-900 4 116000 打包机 2 2 封口机 DZ-400/2S  6 16800 4.2设备车间设计 4.2.1原料贮存及选料区 本设计中规定生产量大,且牛肉贮存条件为温度-23~-18℃,相对湿度90%~95%,因而,在原料贮存中需要大型速冻冷库,而冷库冷却系统选取重要是冷库压缩机与蒸发器选用。在选用时,应考虑选用大连冰山6AW-100氨制冷压缩机,由于氨制冷压缩机功率大,并可一机多用。在蒸发器选用时,应考虑选用无缝钢管制作蒸发排管为主,其特点是恒温效果好,并能适时蓄冷。 在冷库外有一种解冻间,将合格牛肉在这里进行解冻,肉装入解冻间后温度先控制在0℃,以保持肉解冻一致性,装满后再升温到15~20℃,相对湿度为70%~80%,经20~30h即解冻。解冻结束后,牛肉内部温度要控制在0~4摄氏度为好,这样解冻后肉汁和营养成分损失比较小。然后,将解冻牛肉拿出来放在操作台上进行原料肉预整顿,整顿时,剔去肉中筋膜,小碎骨或软骨,以及淋巴和淤血等污物。最后将解冻好牛肉切割成块状,以便盐水注射和滚揉。 在冷库中,滚揉和绞制都需要在0~4℃中进行,绞制时选用了4台诸都市瑞宝食品机械有限公司生产JR-130D型绞肉机(详见表3),它可将块状肉(冻肉)及食品绞至6~16mm颗粒,易清洗,该绞肉机螺杆,网眼及刀片具备独特构造,使得加工肉粒温升低,颗粒清晰等特点。 表3 JR-130D型绞肉机技术参数 型号 JR-130D 外形尺寸 1315×700×1100mm 电机功率 11KW 额定电压 380V 生产能力 ~3000kg/h 整机重量 700kg 4.2.2注射嫩化区 在注射嫩化区,安放了1台盐水注射机。熟制牛肉风味形成,一种重要因素是采用本地老式加工工艺,在加工过程中,不加任何辅料,采用本地盐和水发生复杂生化反映呈现出独特风味。为了提高牛肉风味,产品色泽,变化本来作坊加工工艺为机械化加工工艺和卫生操作,在这里选用了瑞典GAROS公司制造GSl420-进口盐水注射机(详见表4),内设有盐水过滤系统,用于过滤注射盐水中也许有颗粒杂质,以保证注射均匀,这样盐水能均匀注射到牛肉中,使产品具备细嫩感觉;其中每个针头均有单独阀来进行控制,单次注射率为0 %到70%,可实现无级调节;GSl420-进口盐水注射机设有大型观测窗,使得操作工人可以在生产中清晰观测产品生产状况;操控屏可左右移动,以便操作工人工作。盐水系统设计时,充分考虑到了现实生产中卫生和技术规定,采用是强防酸不锈钢离心泵,这种设计使高注射率变成现实;同步也真正实现了生产中对卫生高规定且便于清洗;同步在盐水注射时能充分切断肌肉纤维,达到嫩化肌肉目。 表4 盐水注射机GSI420技术指标 型号/参数 GSI 420(双) 产能 7吨/小时 单次进料速度 30或者60mm 嫩化刀数 432 最大进料注射高度 210mm 最大进料嫩化高度 150mm 机器高度 2240/2240mm 机器宽度 1050/1050mm 机器长度 2490/3100mm 4.2.3滚揉区 滚揉区温度设立为0~4℃,选用了诸都市春秋食品机械有限公司生产8台1400L型真空滚揉机(详见表5),通过滚揉可使肉块肌肉组织膨松软化,使肌肉中可溶性蛋白质尽量提出。在大块肌肉表面形成一层乳化膜,盐水在牛肉中也会分布得更加均匀,增强了产品持水力,提高产品嫩度和弹力,并获得较高出品率。 表5 1400L型真空滚揉机参数 滚筒容积 装料量 真空度 滚筒转速 总功率 外形尺寸 总重量 1400L 1050 0.04~0.08 4 5.1 2400*1440*2100 980 4.2.4蒸煮区 蒸煮区选用了10台郑州玉祥机械设备有限公司生产G600型可倾式带搅拌夹层锅(详见表6),将通过滚揉牛肉块放入夹层锅进行蒸煮。由于采用滚揉工艺,使肌肉组织松弛,调节了可溶性蛋白质析出,稳定了牛肉红色素等,同步,大幅度提高了产品持水力,使得产品嫩化,煮烧时便于盐味渗入和扩散,提高了口味和减少煮烧时间,色泽也会更加红润和一致。完毕了这道工序,只生产出牛肉半成品。 表6 G600型夹层锅技术参数 型号 受热面积 (M2) 液料及加入量 (Kg) 蒸气压力 (MPa) 沸腾时间 (min) 公称容量(L) 直径×深(cm) G600 2.30 自来水200 0.3 15~20 600/120×80 4.2.5灌装区 灌装区选用了4台郑州天亿包装设备有限公司生产TYYG-S100型灌装机(详见表7),设计合理,机型小巧,操作以便,气动某些均采用德国FESTO、日本SMC和台湾AirTac气动元件。 灌装量和灌装速度均可任意调节,灌装精度高。 表7 TYYG-S100型灌装机技术参数 型 号 TYYG-S100 气 压 0.4~0.6MPa 灌装速度 20~80瓶/分 灌装精度 ≤±1﹪ 尺 寸 1250×350×750 mm 温 度 90℃如下 4.2.6熏蒸区 熏蒸区选用了2台诸都市美邦机械有限公司xz500型熏蒸炉(详见表8),其独特风循环系统有效保证产品在烘烤、蒸煮、干燥、烟熏等过程中温度、湿度一致性,从而保证了产品着色均匀,色泽美观。 配备高效在线清洗系统,设计独特,密封严密,操作以便。生熟区区域隔离,符合HACCP规定。 表8 xz500型熏蒸炉技术参数 生产能力(kg) 500 高压蒸汽压(mpa) 0.3~0.6 炉内温度(℃) 110 发烟点火时(min) ≤15 原则料车(mm) 1000×960×1860 外形尺寸(mm) 2270×1510×3600 4.2.7半成品冷却区 半成品冷却区温度设立为0~4℃,煮制过半成品出锅后来,将其放在搁架上,在这里进行冷却,使肉温冷却到30℃左右,然后送到真空包装区进行铝箔包装。 4.2.8真空包装区 真空包装区温度设立为15℃,选用6台郑州玉祥机械设备有限公司生产ZQ400-2SD型双室真空包装机(详见表9),对半成品牛肉进行切割,称重,抽真空,铝箔包装,然后送到高温杀菌间。由于国内对铝箔真空保鲜包装研制成功,从主线上解决了原散装牛肉不能长期保存问题。 表9 ZQ400-2SD型双室真空包装机技术参数 型号 ZQ400-2SD 供应电源 110V,220V/380V 50~60Hz 耗电功率 0.75KW 真空室尺寸 500×450×150mm 热封条尺寸 410×12mm 排气量 20m3/h 真空气压 1.0Kpa 机器尺寸 990×695×920mm 机器重量 154Kg 包装能力 0~25s/次 4.2.9高温杀菌区 高温杀菌区选用了诸都市良工机械有限公司生产4台LG-900电汽两用式高温高压灭菌机(详见表10)对牛肉进行高温高压杀菌解决,最后完毕了熟制牛肉产品。杀菌温度普通要达到120℃以上,时间要看品种详细规定。成品通往成品包装区,设计了一种皮带传送带,既能减轻运送劳动强度,又使普通人员不能进入高温杀菌区,保证产品卫生。 表10 LG-900电汽两用式高温高压灭菌机技术参数 项目/型号 LG-900 直筒长度 1500 有效容积 1.3 产量 300~350 功率 39 外形尺寸 2500×1300×1500 材质 SUS304/Q235B 设计温度 145℃ 设计压力 0.35Mpa 实验压力 0.44Mpa 4.2.10包装、检斤、贴标区 成品包装间设立温度为15℃,选用苏州望亭苏美特包装机械厂生产2台打包机及6台DZ-400/2S型封口机(详见表11)对产品进行装袋、封口、打包入库。 表11 DZ-400/2S型封口机技术参数 型号                        DZ-400/2S  真空室极限真空度     ≤1Kpa(千帕)                              真空室体积 450×500×60 热封条长度\宽度 400×12 热封条数 4 真空泵排气量 20M3/h 电源 380V50HZ~60HZ 功率 1.5W 外形尺寸 1100×650×1030 重量 180Kg 包装能力 ≥0~25s/time 4.2.11产品仓库、集中发货区 牛肉成品仓库面积大,里边有诸多搁架。由于成品独特风味规定,成品必要在常温下放置7d后来,看产品外包装,若无鼓起变质现象才干出厂。熟制牛肉在常温下可以存储半年。 5辅助车间设计 5.1生产车间进口缓冲区 5.1.1更衣室 为适应卫生规定,更衣室宜分散,附设在各生产车间或部门内接近人员进出入口处。 更衣室应设个人使用三层衣柜,衣柜尺寸500×400×1800㎜,以存储衣物、鞋帽等。 5.1.2卫生间 卫生间设立在距生产车间50m,其出入口不能正对着生产车间门,应避开通道,其排污管道与生产车间排水管道分设。该卫生间应便于清扫、保洁,还应设立防蚊防蝇设施。 5.1.3洗手消毒间 洗手设施应设立在车间进口处,设有足够数量洗手、清洁消毒、烘干手设备,且洗手水龙头为非手动开关。 5.1.4风淋室 生产车间入口处必要设立风淋室,只有通过风淋室才可以进入生产车间。 5.2车间运送 依照本设计中物料特性,车间内物料大某些呈水平流动,其运送方式可选取水平运送,用是带式输送机,保证输送距离,且避免物料平面交叉。生产车间中重要区域还设有小车消毒间和小车存储间用于少量产品运送。由于生产车间采用二层楼房形式,就必要要有物料垂直运送,除了要有局限性强电梯外,还需要用斗式提高机。只有输送设备选取得当,才干有助于生产过程更加完美。电梯设立为两个,加上楼梯间总面积约为300m2, 5.3包装材料库 包装材料需要单独设立房间,可防止包装材料与其她产品混合,且要与真空包装室相连,呈直线布置,这样既可以使运送线路布置合理,又可以以便包装材料得到及时使用。 5.4化验室 化验室应有足够空间,以安顿实验台、仪器设备等,化验室大小应依照生产品种、规模等设立,但必要有下列功能区域:微生物检查室(检查菌落总数、大肠菌群、霉菌)、理化检查室(水分、蛋白质、淀粉、酸价、过氧化值、重金属及水质等理化检查)。 5.5机电车间 机修车间是重要生产辅助车间,它肩负着全厂设备维修、保养,关于模具制造,某些设备零件加工制造及简朴非原则设备制造、通用设备易损件加工任务等。机修车间普通由钳工、机工、锻工、板焊、热解决、管工、木工等工段或工组构成。机修车间在厂区位置应与生产车间保持恰当距离,使它们既不互相影响而又互相联系以便。 电维修肩负着全厂生产与生活用电设备和电路维护、检修、保养等工作,应设在用电设备较集中生产区内,以便对电路设备和电路及时维修。车间配电室要接近负荷中心。 6建筑设计 生产厂房长200m,宽90m。原料从厂房右边进,成品从左边出,中间设人流入口,保证车间人流和物流顺畅,不交叉,满足生产与管理规定。 为控制食品内包装初始菌,应将各车间隔断,并采用不同通风方案。 车间为轻钢构造,墙体及天花板贴光洁、耐腐蚀、耐温、防水、防霉板。顶板要有恰当坡度,以减少凝水滴落。 各车间内地面做成5%坡度以利排水,车间内四周设有排水沟,排水沟用不锈钢制成半圆形,并成坡度排到车间外,在车间出口处要装地漏筛网以防鼠、虫、蚊等进入。 门窗、天窗要严密不变形,防护门位置恰当,并便于卫生清理。窗台要设于地面1m以上,内侧要下斜45º。 生产车间、仓库应有良好通风,通风管道风口要距地面2m以上,远离污染源,开口处应设防护罩。 7生活设施设计 7.1门卫室 监督登记人员及车辆。本设计有两个门卫室,其中一种占地面积为70m2,正门面积20m2,另一种占地面积为40m2,偏门10m2。 7.2办公楼 办公楼应分布在接近人流出入口处,其面积与管理人员数及机构设立状况关于,行政及技术管理机构可按厂规模,依照需要设立. F = GK1 A/ K2 +B 式中 F-----办公楼建筑面积,m²; G-----全厂职工总人数,人; K1-----全厂办公人数比,普通取为8%~12%     K2-----建筑系数,65~69%;     A-----每个办公人员使用面积,5~7m²/人;     B-----辅助用房面积,依照需要决定 因此,G=200,K1取10%,A取6m²/人,K2取65%。   故F′=200×12%×7/65%=258㎡ 考虑到办公楼楼梯、厕所、楼道、设立会议室等设施及后来扩展,B可取500㎡,因此F=758㎡,设计办公楼为2层,面积为800㎡。 7.3食堂 食堂在厂区位置,应当接近工人出口处或人流集中处。它服务距离不超过600 m为宜。本设计食堂面积为500㎡ 7.4职工宿舍 本设计职工宿舍为2层楼房,占地㎡。 7.5浴室 本设计浴室面积为260㎡。 7.6锅炉房 从工厂卫生角度考虑,锅炉房应建在对生产车间影响最小位置,即厂区西北角, 其满足如下规定: 在长春地区全年主导风向下风向。 接近用汽负荷中心。 有足够煤和灰渣堆场。 本设计锅炉房面积为300㎡ 7.7绿化带 为了有效地调节空气,减少粉尘和噪声,改进生产和生活环境,依照生产车间和生活设施布局,有筹划地安排绿化带种植花草。 图3总平面布置图 8设计总结 随着人们生活水平逐年提高,对肉制品消费水平也大大提高,特别是对健康有重要作用牛肉更成为消费主流。 本设计结合国内生产实际,本着适应市场需求和消费者规定制定合理可行生产工艺流程,综合考虑经济成本与先进技术、设备性价比,力求使设计既能节约成本又能采用先进技术。 9参照资料 [1]薛恒芳.平遥牛肉加工车间工艺设计[J].肉类工业,1997年,第09期 [2]陈玉宝,钱宁.当代工厂设计、规划与实行[J].中华人民共和国机械工程,1997年,第08期 [3]夏强,任迪峰,韩俊娟.三千吨冷却肉加工车间设计[J].肉类研究,,第12期 [4]无锡轻工大学,中华人民共和国轻工业上海设计院.食品工厂设计基本[M].北京:中华人民共和国轻工业出版社,1999.100~110 [5]刘勤生.国内蔬菜加工与流通现状及发展趋势[J].粮油加工与食品机械,,第03期 [6]王云阳,岳田利,杨康,张丽.年产万吨净菜工厂设计初探[J].中华人民共和国农学通报,,第03期 [7]谢定,钟海雁,李忠海.班产3万份保鲜以便米粉车间设计初探[J].食品与机械,,第03期 [8]温红瑞,赵征.关于冰淇淋工厂工艺设计研究[J].内蒙古科技与经济,,第1X期 [9]无锡轻工业学院,天津轻工业学院.食品工厂机械与设备[M].北京:中华人民共和国轻工业出版社,1993 [10]蒋迪清,唐伟强.食品通用机械与设备[M].广州:华南理工大学出版社,1996 [11]王如福.食品工厂设计[M].北京:中华人民共和国轻工业出版社, [12]张裕中.食品加工技术设备[M].北京:中华人民共和国轻工业出版社, [13]南庆贤.肉类工业手册[M].北京:中华人民共和国轻工业出版社, [14]何东平.食品工厂设计[M].北京:中华人民共和国轻工业出版社, [15]刘晓杰.食品加工机械与设备[M].北京:高等教诲出版社, [16]郭启全,路清献.Auto CAD基本教程[M].学苑出版社,1994 10道谢 本次设计是在张一教师指引下完毕。在设计过程中,张一教师予以了诸多指引,并提供了诸多与该研究有关重要信息,培养了我对科学研究严谨态度和创新精神。这将非常有助于我此后学习和工作。在此表达衷心感谢! 本次设计还得到了课题组各位教师协助和指引,在此一并表达我感谢!   严歌苓说,人之间关系不一定从陌生进展为熟识,从熟识走向陌生,同样是正常进展。   人与人之间缘分,远没有想像中那么牢固,也许前一秒钟还牵手一起经历风雨,后一秒就说散就散,因此,你要懂得善待和爱惜。   人与人相处,讲究个真心,你对我好,我就对你好,你予以真情,我还你真意,人心是互相。   两个人在一起,总会有人积极,但积极久了,就会累,会伤心,心伤了就暖不回来了,凡事多站在对方角度想一想,多一份忍耐和谦就,就不会有那么多怨气和误解,也少了某些擦肩而过。   做人不要太苛刻,太苛无友,人无完人,每个人均有这样或那样缺陷,重在包容。 包容是一种大度,成天笑呵呵人并不是她没有脾气和烦恼,而是心胸开阔,两个懂得互相包容人,才干走得越久。   人与人相处,要多一份真诚,俗语说,你真我便真。常算计别人人,总觉得自己有多聪颖,孰不知被欺骗过人,就会选取不再相信,千万别拿人性来试人心,否则你会输得体无完肤。   人与人相处不要太较真,生活中咱们经常由于一句话而争辩面红耳赤,你声音大,我比你嗓门还大,古人说,有理不在声高,诸多时候,让人臣服不是靠嘴,而是靠真诚,无论是朋友亲人爱人都不要太较真了,好好说话,也是一种修养。   俗语说,良言一句三冬暖, 你对我好,我又岂能不知,你忍让与我,我又怎能再得寸进尺,你欣赏我,我就有也许越变越好,你尊重我,我也会用尊重来回报你,你付出爱,必会得到更多爱。   与人相处,要多一份和善,切忌恶语相向,互相伤害就有也许永远失去彼此,每个人心中均有一座天平,每个人心中都藏一份柔软,表面再强势人,内心也是渴求温暖。   做人要学会谦虚,虚怀若谷。人人都喜欢和谦虚人交往,司马懿说:“臣一路走来,没有敌人,看见都是朋友和师长”.这就是胸怀。   有格局人,心中藏有一片海,必能前路开阔,又何愁无友。   人与人相处,开始让人舒服也许是你言语和外表,但日后让人信服一定是你内在。就如那句,欣赏一种人,始于颜值,敬于才华,合于性格,久于善良,终于人品。   人这毕生,碰见相似人不容易,碰见对的人更不容易,只有选取了适当相处方式,带上真诚与人相处,才会走得更长,更远更久。 人与人相处,要多一份真诚,俗语说,你真我便真。常算计别人人,总觉得自己有多聪颖,孰不知被欺骗过人,就会选取不再相信,千万别拿人性来试人心,否则你会输得体无完肤。   人与人相处不要太较真,生活中咱们经常由于一句话而争辩面红耳赤,你声音大,我比你嗓门还大,古人说,有理不在声高,诸多时候,让人臣服不是靠嘴,而是靠真诚,无论是朋友亲人爱人都不要太较真了,好好说话,也是一种修养。   俗语说,良言一句三冬暖, 你对我好,我又岂能不知,你忍让与我,我又怎能再得寸进尺,你欣赏我,我就有也许越变越好,你尊重我,我也会用尊重来回报你,你付出爱,必会得到更多爱。   与人相处,要多一份和善,切忌恶语相向,互相伤害就有也许永远失去彼此,每个人心中均有一座天平,每个人心中都藏一份柔软,表面再强势人,内心也是渴求温暖。   做人要学会谦虚,虚怀若谷。人人都喜欢和谦虚人交往,司马懿说:“臣一路走来,没有敌人,看见都是朋友和师长”.这就是胸怀。   有格局人,心中藏有一片海,必能前路开阔,又何愁无友。   人与人相处,开始让人舒服也许是你言语和外表,但日后让人信服一定是你内在。就如那句,欣赏一种人,始于颜值,敬于才华,合于性格,久于善良,终于人品。
展开阅读全文

开通  VIP会员、SVIP会员  优惠大
下载10份以上建议开通VIP会员
下载20份以上建议开通SVIP会员


开通VIP      成为共赢上传

当前位置:首页 > 品牌综合 > 技术交底/工艺/施工标准

移动网页_全站_页脚广告1

关于我们      便捷服务       自信AI       AI导航        抽奖活动

©2010-2026 宁波自信网络信息技术有限公司  版权所有

客服电话:0574-28810668  投诉电话:18658249818

gongan.png浙公网安备33021202000488号   

icp.png浙ICP备2021020529号-1  |  浙B2-20240490  

关注我们 :微信公众号    抖音    微博    LOFTER 

客服