收藏 分销(赏)

六年级总复习之立体图形的表面积与体积测验.doc

上传人:精*** 文档编号:2551126 上传时间:2024-05-31 格式:DOC 页数:4 大小:74.50KB 下载积分:5 金币
下载 相关 举报
六年级总复习之立体图形的表面积与体积测验.doc_第1页
第1页 / 共4页
六年级总复习之立体图形的表面积与体积测验.doc_第2页
第2页 / 共4页


点击查看更多>>
资源描述
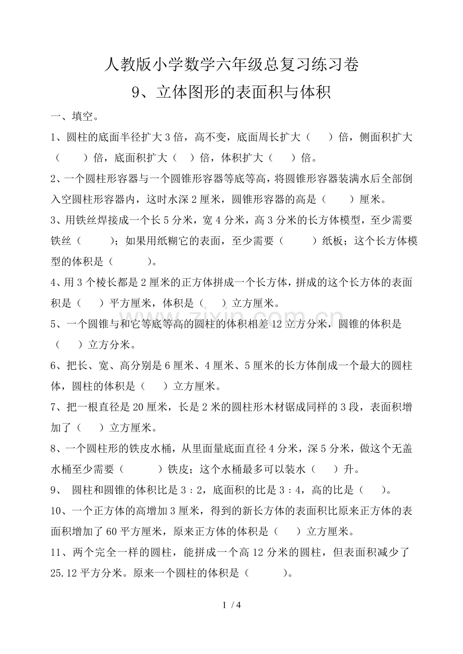
人教版小学数学六年级总复习练习卷 9、立体图形的表面积与体积 一、填空。 1、圆柱的底面半径扩大3倍,高不变,底面周长扩大( )倍,侧面积扩大( )倍,底面积扩大( )倍,体积扩大( )倍。 2、一个圆柱形容器与一个圆锥形容器等底等高,将圆锥形容器装满水后全部倒入空圆柱形容器内,这时水深2厘米,圆锥形容器的高是( )厘米。 3、用铁丝焊接成一个长5分米,宽4分米,高3分米的长方体模型,至少需要 铁丝( );如果用纸糊它的表面,至少需要( )纸板;这个长方体模 型的体积是( )。 4、用3个棱长都是2厘米的正方体拼成一个长方体,拼成的这个长方体的表面 积是( )平方厘米,体积是( )立方厘米。 5、一个圆锥与和它等底等高的圆柱的体积相差12立方分米,圆锥的体积是 ( )立方分米。 6、把长、宽、高分别是6厘米、4厘米、5厘米的长方体削成一个最大的圆柱 体,圆柱的体积是( )立方厘米。 7、把一根直径是20厘米,长是2米的圆柱形木材锯成同样的3段,表面积增 加了( )立方厘米。 8、一个圆柱形的铁皮水桶,从里面量底面直径4分米,深5分米,做这个无盖 水桶至少需要( )铁皮;这个水桶最多可以装水( )升。 9、 圆柱和圆锥的体积比是3﹕2,底面积的比是3﹕4,高的比是( )。 10、一个正方体的高增加3厘米,得到的新长方体的表面积比原来正方体的表 面积增加了60平方厘米,原来正方体的体积是( )立方厘米。 11、两个完全一样的圆柱,能拼成一个高12分米的圆柱,但表面积减少了25.12平方分米。原来一个圆柱的体积是( )。 12、一个圆柱和一个圆锥等底等高,圆柱的底面积4 m²,高3 m,圆锥的体积是( )cm。圆锥的侧面展开是( )形。 13、把一个底面直径是12 cm,高是6 cm的圆柱,削成一个与它等底等高的圆锥,削去部分的体积是( )cm3,剩余部分的体积是( )cm3。 14、一个圆锥的体积是12立方分米,高是4分米,底面积是( )平方分米。 15、将一个圆柱体木料削成一个最大的圆锥体,削去部分是6立方分米,这个圆锥体木料的体积是( )立方分米。 二、判断(对的请在括号内打“√”,错的打“×”。) 1、长方体的六个面中最多只有四个面的面积相等。………………………( ) 2、 圆锥体积是圆柱的1/3,则它们一定等底等高。………………………( ) 3、 一个圆柱的底面直径与高相等,它的侧面展开图就一定是正方形。… ( ) 4、 一个正方体的棱长总和是24厘米,它的表面积是24平方厘米。…… ( ) 5、圆锥的底面积一定,它的高和体积成反比例。………………………… ( ) 6、 用4个同样大小的正方体,可以拼成一个更大的正方体。…………… ( ) 7、 一个圆柱体的底面直径缩小2倍,高增加2倍,则体积缩小2倍。… ( ) 8、圆柱和圆锥的高都只有一条。……………………………… ……… ( ) 9. 正方体、长方体、圆柱体的体积都可以用公式“V=Sh”来计算。…….( ) 10、把一个圆柱的侧面展开,得到的不一定是一个长方形。………………( ) 三、选择(请将正确答案前面的字母填在括号内。) 1、计算一个长方体木箱的容积和体积时,( )是相同的。 A、意义 B、计算公式 C、测量方法 2、一个圆锥的底面积是6平方分米,它的体积是6立方分米,它的高是( )。 A、1分米 B、0.5分米 C、3分米 3、把一个圆柱体削成一个最大的圆锥体,削去部分的体积是圆锥体的( )。 A、 B、2倍 C、 4、以长方形的一条边所在的直线为轴,把长方形旋转一周,可以得到( )。 A、长方体 B、圆柱体 C、圆锥体 5、圆柱的底面周长和高相等,它的侧面展开是一个( )。 A、长方形 B、正方形 C、平行四边形 6、一个圆锥体的高是9,体积是360,它的底面积是( ) A、120 B、360 C、270 7、一个圆锥的半径扩大2倍,高扩大3倍,体积就扩大( )倍。 A、6 B、12 C、18 D、9 四、计算下列图形的体积。 五、应用题 1、一个圆柱形水桶的体积是60立方分米,底面积是12 平方分米,装了半桶水。水面高多少分米? 2、修建一个圆柱形的沼气池,底面直径3m,深2m,在池的四壁与下底面抹上水泥,每立方米水泥180元,共需花多少钱? 3、一个圆柱体,如果把它的高截短3厘米,它的表面积减少94.2平方厘米。这个圆柱体积减少多少立方厘米? 4、一个圆锥形小麦堆,底面周长是12.56米,高3米,每立方米小麦重0.75吨。这堆小麦的占地面积是多少?这堆小麦约重多少吨? 5、一个圆锥形的沙堆,底面积是28.26平方米,高是2.5米,用这堆沙在10米宽的公路上铺2厘米厚的路面,能铺多少米? 6、一种压路机的滚筒宽1.5米,直径是1.2米,平均每分钟可以转10圈。这种压路机每分钟压过路面的面积是多少平方米? 7、有一段钢可做一个底面直径8厘米,高9厘米的圆柱形零件。如果把它改制成高是12厘米的圆锥形零件,零件的底面积是多少平方厘米? 8、一个长方体玻璃缸,长16分米,宽8分米,高7分米,里面水深5分米,如果在里面浸没一块棱长是4分米的正方体铁块,水面上升多少分米? 9、一张长方形铁皮,长25分米,宽20分米。在这张长方形铁皮的四个角上各剪去一个边长是5分米的正方形,然后折成一个长方体铁盒,这个铁盒的体积是多少? 10、一个近似圆锥形的麦堆,底面周长12.56米,高1.2米,如果每立方米小 麦重750千克,这堆小麦重多少千克? 4 / 4
展开阅读全文

开通  VIP会员、SVIP会员  优惠大
下载10份以上建议开通VIP会员
下载20份以上建议开通SVIP会员


开通VIP      成为共赢上传

当前位置:首页 > 教育专区 > 其他

移动网页_全站_页脚广告1

关于我们      便捷服务       自信AI       AI导航        抽奖活动

©2010-2026 宁波自信网络信息技术有限公司  版权所有

客服电话:0574-28810668  投诉电话:18658249818

gongan.png浙公网安备33021202000488号   

icp.png浙ICP备2021020529号-1  |  浙B2-20240490  

关注我们 :微信公众号    抖音    微博    LOFTER 

客服