收藏 分销(赏)

部编版六年级数学下册期中测试卷及答案【A4版】.doc

上传人:精**** 文档编号:2458790 上传时间:2024-05-30 格式:DOC 页数:6 大小:153.04KB 下载积分:6 金币
下载 相关 举报
部编版六年级数学下册期中测试卷及答案【A4版】.doc_第1页
第1页 / 共6页
部编版六年级数学下册期中测试卷及答案【A4版】.doc_第2页
第2页 / 共6页


点击查看更多>>
资源描述
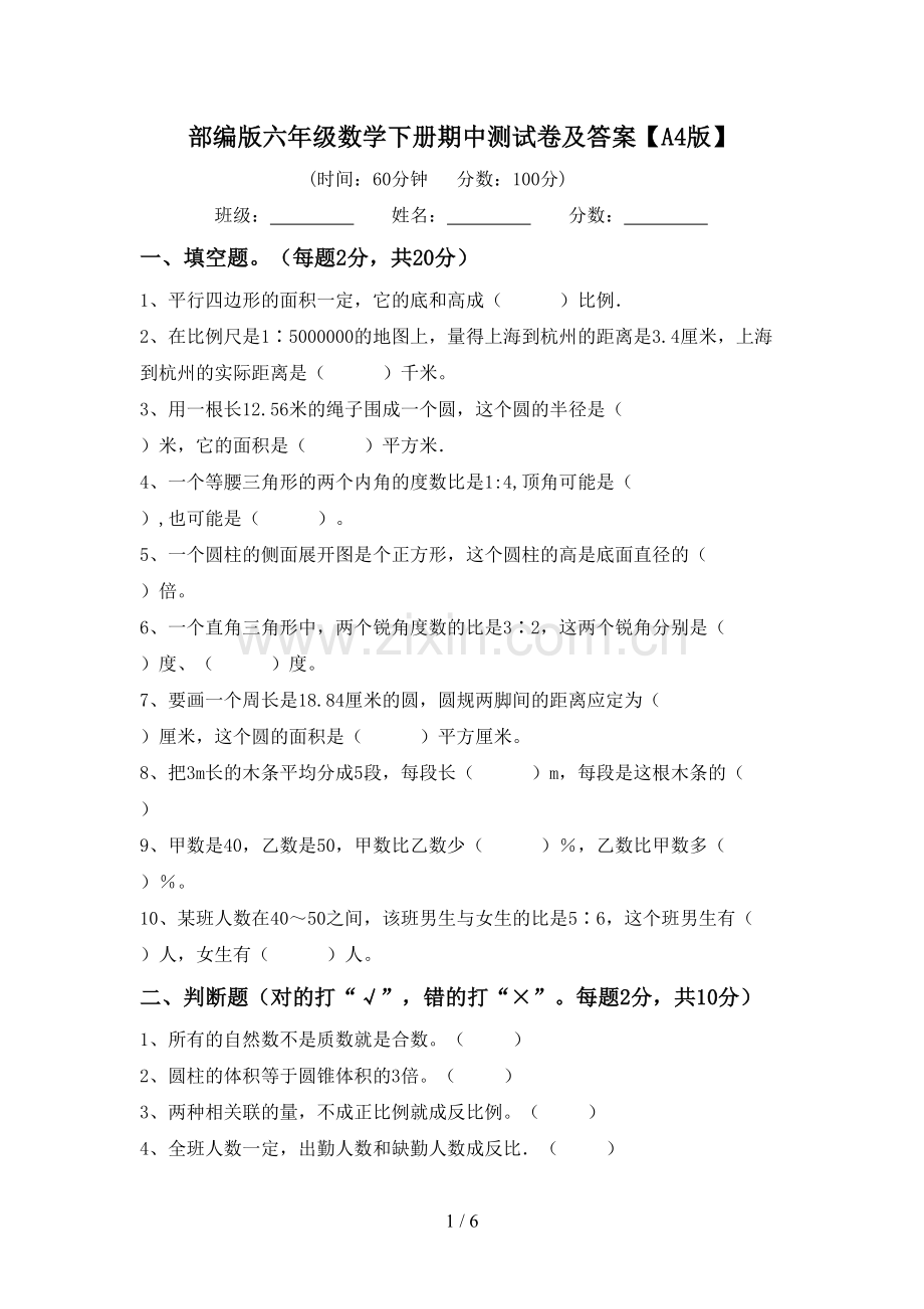
部编版六年级数学下册期中测试卷及答案【A4版】 (时间:60分钟 分数:100分) 班级: 姓名: 分数: 一、填空题。(每题2分,共20分) 1、平行四边形的面积一定,它的底和高成( )比例. 2、在比例尺是1∶5000000的地图上,量得上海到杭州的距离是3.4厘米,上海到杭州的实际距离是( )千米。 3、用一根长12.56米的绳子围成一个圆,这个圆的半径是( )米,它的面积是( )平方米. 4、一个等腰三角形的两个内角的度数比是1:4,顶角可能是( ),也可能是( )。 5、一个圆柱的侧面展开图是个正方形,这个圆柱的高是底面直径的( )倍。 6、一个直角三角形中,两个锐角度数的比是3∶2,这两个锐角分别是( )度、( )度。 7、要画一个周长是18.84厘米的圆,圆规两脚间的距离应定为( )厘米,这个圆的面积是( )平方厘米。 8、把3m长的木条平均分成5段,每段长( )m,每段是这根木条的( ) 9、甲数是40,乙数是50,甲数比乙数少( )%,乙数比甲数多( )%。 10、某班人数在40~50之间,该班男生与女生的比是5∶6,这个班男生有( )人,女生有( )人。 二、判断题(对的打“√”,错的打“×”。每题2分,共10分) 1、所有的自然数不是质数就是合数。( ) 2、圆柱的体积等于圆锥体积的3倍。( ) 3、两种相关联的量,不成正比例就成反比例。( ) 4、全班人数一定,出勤人数和缺勤人数成反比.( ) 5、在美术本上画了一栋50米高的房子,比较合适的比例尺是1∶50。( ) 三、选择题。(每题1分,共5分) 1、一个圆锥与一个圆柱的底面积与体积分别相等,圆柱的高是9厘米,圆锥的高是( )。 A.3厘米 B.27厘米 C.18厘米 D.9厘米 2、表示x和y成反比例关系的式子是(   ). A.y-x=8 B.x=÷y C.x÷y=8 3、一个比的前项是4,后项正好是前项的倒数,这个比的比值是( )。 A.4 B.1 C.16 4、画圆时,圆的周长为15.7cm,那么圆规两脚间的距离为(   ) A.2.5cm B.5cm C.15.7cm 5、小明和小兰是同班同学,他们都向南而坐.小明的位置是(4,6),小兰的位置是(5,4),小明在小兰的 (   ) A.左前方    B.左后方   C.右前方   D.右后方 四、计算题。(共33分) 1、直接写出得数。 1-= 4×= += ×5÷×5= 10÷= ×= 100÷50%= 3.2+-3.2+= 2、下面各题,怎样算简便就怎样算。 3、解方程。 3.3+=5 -=42 ∶=3∶12 五、作图题。(共8分) 1、根据下面的描述,在平面图上标出各场所的位量. (1)锦绣小区在超市的北偏西45°方向1km处. (2)学校在超市的南偏西60°方向500m处 (3)广场在超市的东偏南20°方向1500m处. 六、解决问题。(每题4分,共24分) 1、元旦时,老师让每位同学出一个节目,统计如下: 节目 唱歌 魔术 讲笑话 讲故事 猜谜语 小品 人数(人) 8 1 3 12 4 6 (1)老师随便抽出一个人,表演什么节目的可能性最大?为什么? (2)随便抽一个人,表演什么节目的可能性最小?为什么? 2、王叔叔买了15张成人票和儿童票,一共用去265元。已知每张成人票20元,每张儿童票15元。王叔叔买成人票和儿童票各多少张? 3、甲、乙两车同时从A、B两地相对开出,相遇后继续前进,当两车又相距70千米时,甲行驶了全程的75%,乙离A地的路程与已行驶的路程比是1∶2,A、B两地相距多少千米? 4、一列火车为灾区运送救灾物资,1.2小时行驶了108km,按照这样的速度,2.5小时能行驶多少千米?(用比例知识解答) 5、李师傅要加工一批零件,已加工的和未加工的零件个数之比是2∶5。他再加工100个零件后,已加工的和未加工的零件个数之比为4∶3。这批零件一共有多少个? 6、小红、小华和小明都是集邮爱好者。他们邮票张数的比是2∶3∶4,平均每人集邮120张。小明集了多少张? 参考答案 一、填空题。(每题2分,共20分) 1、反 2、170 3、2 12.56 4、20 120 5、π 6、54 36 7、3 28.26 8、 9、20 25 10、20 24 二、判断题(对的打“√”,错的打“×”。每题2分,共10分) 1、× 2、× 3、× 4、× 5、× 三、选择题。(每题1分,共5分) 1、B 2、B 3、C 4、A 5、D 四、计算题。(共33分) 1、;;;25 14 ;;200; 2、2;; 5;80 3、=1.7; =252; x=3 五、作图题。(共8分) 1、 六、解决问题。(每题4分,共24分) 1、(1)讲故事,因为报名讲故事的人数最多,所以抽到表演讲故事的可能性最大. (2)魔术,因为报名魔术的人数最少,所以抽到表演魔术的可能性最小 2、李叔叔买成人票8张,儿童票7张。 3、168千米 4、225千米 5、350个 6、160张 6 / 6
展开阅读全文

开通  VIP会员、SVIP会员  优惠大
下载10份以上建议开通VIP会员
下载20份以上建议开通SVIP会员


开通VIP      成为共赢上传

当前位置:首页 > 教育专区 > 小学语文

移动网页_全站_页脚广告1

关于我们      便捷服务       自信AI       AI导航        抽奖活动

©2010-2026 宁波自信网络信息技术有限公司  版权所有

客服电话:0574-28810668  投诉电话:18658249818

gongan.png浙公网安备33021202000488号   

icp.png浙ICP备2021020529号-1  |  浙B2-20240490  

关注我们 :微信公众号    抖音    微博    LOFTER 

客服