收藏 分销(赏)

《公司绩效考核办法》附全套表格及操作方案.doc

上传人:胜**** 文档编号:2374785 上传时间:2024-05-29 格式:DOC 页数:44 大小:748.50KB 下载积分:10 金币
下载 相关 举报
《公司绩效考核办法》附全套表格及操作方案.doc_第1页
第1页 / 共44页
《公司绩效考核办法》附全套表格及操作方案.doc_第2页
第2页 / 共44页


点击查看更多>>
资源描述
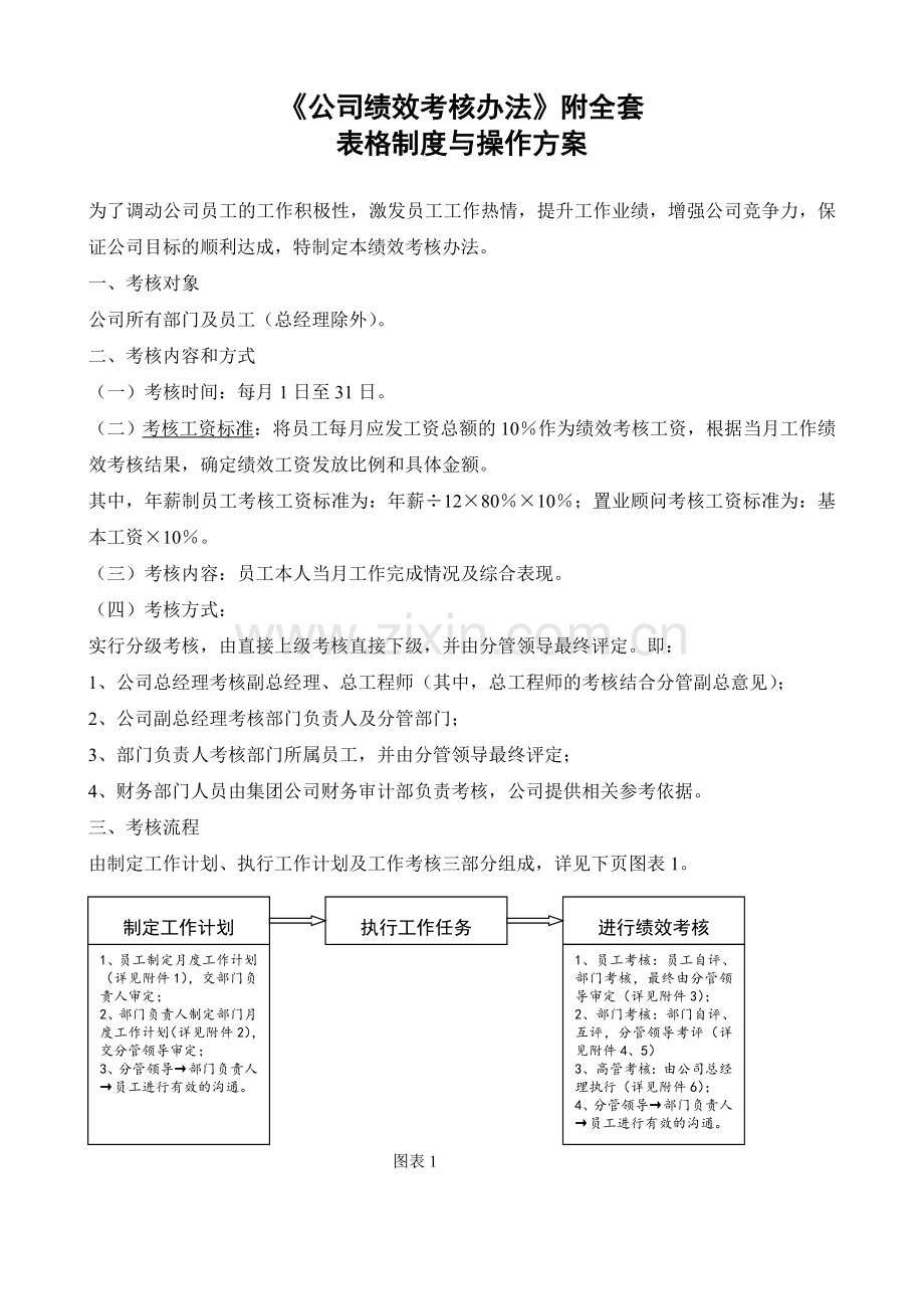
《公司绩效考核办法》附全套 表格制度与操作方案 为了调动公司员工的工作积极性,激发员工工作热情,提升工作业绩,增强公司竞争力,保证公司目标的顺利达成,特制定本绩效考核办法。 一、考核对象 公司所有部门及员工(总经理除外)。 二、考核内容和方式 (一)考核时间:每月1日至31日。 (二)考核工资标准:将员工每月应发工资总额的10%作为绩效考核工资,根据当月工作绩效考核结果,确定绩效工资发放比例和具体金额。 其中,年薪制员工考核工资标准为:年薪÷12×80%×10%;置业顾问考核工资标准为:基本工资×10%。 (三)考核内容:员工本人当月工作完成情况及综合表现。 (四)考核方式: 实行分级考核,由直接上级考核直接下级,并由分管领导最终评定。即: 1、公司总经理考核副总经理、总工程师(其中,总工程师的考核结合分管副总意见); 2、公司副总经理考核部门负责人及分管部门; 3、部门负责人考核部门所属员工,并由分管领导最终评定; 4、财务部门人员由集团公司财务审计部负责考核,公司提供相关参考依据。 三、考核流程 由制定工作计划、执行工作计划及工作考核三部分组成,详见下页图表1。 1、员工制定月度工作计划(详见附件1),交部门负责人审定; 2、部门负责人制定部门月度工作计划(详见附件2),交分管领导审定; 3、分管领导→部门负责人→员工进行有效的沟通。 制定工作计划 执行工作任务 进行绩效考核 1、员工考核:员工自评、部门考核,最终由分管领导审定(详见附件3); 2、部门考核:部门自评、互评,分管领导考评(详见附件4、5) 3、高管考核:由公司总经理执行(详见附件6); 4、分管领导→部门负责人→员工进行有效的沟通。 图表1 四、考核结果及奖惩 (一)对员工的考核 1、考核结果 考核结果以分数确定,最终转换为A、B、C、D四个等级,以分管领导最终评定为准。各个等级对应分数及基本标准如下(图表2): A级:超额完成当月工作任务,综合表现突出,工作成绩优异; B级:全面完成当月工作任务,综合表现良好,工作成绩良好; C级:基本完成当月工作任务,综合表现合格,工作成绩一般,偶有工作失误; D级:未完成当月工作任务,综合表现一般,工作成绩较差或有重大工作失误。 最终考核分数 等级 98分以上 A 86-97分 B 60-85分 C 60分以下 D 图表2 2、奖惩办法 当月考核结果直接与员工当月绩效工资的发放挂钩: (1)考核结果为A级:绩效工资按100%发放,并按本人当月考核工资标准的10%另行发放奖励工资。 当月绩效考核为A级的员工比例不超过公司员工总数的10%,各部门原则上不超过1人。 (2)考核结果为B级:绩效工资按100%发放。 (3)考核结果为C级:绩效工资按60%发放。 (4)考核结果为D级:不予发放绩效工资。 考核中过程中,当月考核等级为D的,留任原职查看;累计达到两次的,转为试用员工;累计达到三次的,给予解聘或辞退。年度C级考核结果累计达到或超过三次的,根据其实际工作情况,给予适当惩处。 此外,员工月度工作绩效考核结果,将作为年度优秀员工评选、年终考核和奖惩的重要参考依据。 (二)对部门的考核 1、考核标准 对部门的考核标准主要由以下几个方面组成: 部门工作完成情况(70%)、执行力(10%)、下属督导力(5%)、工作失误和安全事故(5%)、自律力(5%)、团队精神(5%)。 2、考核办法 对部门的考核采用部门自评和分管领导考评的方式,以分管领导最终评定为准。 3、考核结果和奖惩 年终,公司将根据各部门全年总体表现情况,评选优秀部门,并根据公司当年效益情况,给予部门适当奖励。 对于年终考评较差的部门,公司将根据实际情况,给予部门负责人降职、降薪或解聘处理。 五、考核执行程序 (一)计划制定和返回: 1、员工月度工作计划:由员工制定《员工月度工作计划表》(详见附件1),交部门负责人审核后返回员工。 2、部门月度工作计划:每月28日,部门负责人制定下月《部门月度工作计划表》(详见附件2),交分管领导审定后返回部门。 3、计划制定各阶段,应进行必要的沟通。 (二)考核、汇总 1、员工考核:员工考核由员工自评、部门考核、分管领导评定三个部分组成。 (1)员工填写《员工月度工作考核表》(详见附件3),交部门负责人考核; (2)部门负责人考核完毕后,交分管领导评定; (3)考核各阶段,应进行必要的沟通。 2、部门考评:部门考核由部门互评、部门自评和分管领导评定三部分组成。 (1)部门互评:由部门负责人填写《部门月度互评表》(详见附件4),对其他部门月度表现进行评议,并交公司领导,作为对其他部门考评的参考依据; (2)部门自评:由部门负责人填写《部门月度自评表》(详见附件5),交分管领导评定; (3)考核各阶段,应进行必要的沟通。 3、高管考核:高管人员填写《高管月度考核表》(详见附件6),交公司总经理评定。 4、汇总:每月5日前,各部门将员工考核和部门考核汇总后,交分管领导评定。 (三)结果反馈 (1)每月8日前,分管领导将部门及所属员工的考核下发综合部; (2)综合部根据考核结果填报《员工月度考核汇总表》(详见附件7),并于每月10日前交公司领导审批; (3)综合部将经公司领导审批后的考核结果反馈至各部门,并函告财务部; (4)考核人根据实际情况和需要,与被考核人进行沟通,以改进和提高工作绩效。 (5)年终,综合部将填报《员工年度考核汇总表》(详见附件8)和《部门年度考核汇总表》(详见附件9),经公司领导审批后,反馈至各部门。 六、其他事项 (一)考核人员应坚持实事求是,客观公正地进行考核。被考核人认为考核结果严重不符合事实的,可以向综合部或有关领导提出申诉。经调查属实的,报公司领导同意后,可给予纠正,并对相关责任人进行处理。 (二)本办法经公司总经理批准后,于2006年8月起执行。 (三)本《办法》由综合部负责解释。 附件1:员工月度工作计划表 ————年————月————部员工工作计划表 姓名:             岗位:            填报时间:  年 月  日 序号 工作计划内容 拟完成时间 是否完成 备 注 1         2         3         4         5         6         7         8         9         10         11         12         13         14         15         16         小计     部门负责人审核签字: 备注:1、本表由员工制定,部门负责人审核,作为员工月度考核参考依据; 2、本表随员工绩效考核表一起上交。 附件2:部门月度工作计划表 ————年————月————部工作计划表 填报人: 年 月   日 序号 工作计划内容 拟完成时间 预计资金(万元) 责任人 备 注 1           2           3           4           5           6           7           8           9           10           11           12           小计       分管领导审批: 备注:本表由部门负责人填报,并于每月28日前交分管领导审批。 附件3:员工月度工作考核表 ————年————月员工工作考核表 部门:             姓名:                  岗位:            考核时间: 年 月 日 序号 员工月度工作考核内容 考核分数 备 注 自评分 部门评分 评定分数 1 月度工作完成情况         2 月度综合表现 96及以上 月度工作优秀,责任感、协作性、纪律性非常强         80—95 月度工作良好,未出现工作拖踏、敷衍、协作不力及违纪事件         60—79 月度工作合格,基本未出现工作拖踏、敷衍、协作不力及违纪事件,但偶有不足         60以下 月度工作较差,工作拖踏、敷衍、协作不力,产生一定的不良影响         3 小计         4 员工自评 本月未完工作及情况说明(原因、进度、资金使用情况、拟完成时间等): 本月超额完成工作: 5 部门考评 总体表现(日常表现,优秀工作及需改进工作): 月末考评得分(加、减分,±3分): 6 公司领导评定 公司领导意见: 最终评定分数(结合部门意见及实际考核情况): 最终评定等级(签名): 备注:1、员工填写“自评分”栏,部门负责人填写“部门评分”栏,公司领导填写“评定分数”栏。每月5日前,由部门负责人将部门考核结果交公司领导审批。 2、员工考评得分=月度工作考评得分×70% + 月度综合表现得分×30%,以公司领导最终评定为准。 部门负责人审核: 公司领导核准: 附件4:部门月度互评表 ______年____月______部互评调查表 部门负责人签字: 填报时间: 年 月 日 序号 考核内容 分值级别 评分内容及标准 评议部门及分值 备注 及评分区间 1 团队精神 A 90—100 部门员工工作及时周到,与相关部门配合、协作良好     B 60—89 部门员工工作比较及时周到,与相关部门配合、协作较好,偶尔出现拖沓 C 0—59 部门员工工作严重拖沓,与相关部门配合、协作较差 2 自律力 A 90—100 能以身作则,遵守公司制度,劳动纪律及财经纪律并能带领下属共同遵守     B 60—89 自身能遵守公司制度,劳动纪律及财经纪律 C 0—59 自身不能遵守公司制度,劳动纪律及财经纪律 3 工作失误 和 安全事故 A 90—100 月度无工作失误或安全事故(含工程质量及交通安全)     B 60—89 月度出现轻微工作失误或安全事故(含工程质量及交通安全) C 0—59 月度出现重大工作失误或安全事故(含工程质量及交通安全) 备注:1、本表为填报部门对公司其他部门当月工作的评价,作为公司领导在部门考核时相关项目的评分参考。 2、本表每月5日前随绩效考核表一起上交。 附件5:部门月度考核表 ________年____月______部考核表 部门负责人签字: 填报时间: 年 月 日 考核人签字: 序号 考核内容 权重 绩效级别 评分内容及标准 自评分 考评分 备注 及评分区间 1 部门计划工作目标 70% 0-100 部门月度计划工作、周会布置工作完成情况(按实际工作完成比例评定相应分数)       2 执行力 满意度 10% A 90—100 能非常及时有效地执行、推广、落实总经理或分管副总经理的指示或安排       B 60—89 总体能按要求执行、推广、落实总经理或分管副总经理的指示或安排 C 0-59 执行、推广、落实公司领导或分管领导的指示或安排不力,经常因自身原因拖沓工作 3 下属督导力满意度 5% A 90—100 能及时有效地对下属进行督导,关注下属工作结果,及时提供相应资源或协调       B 60—89 总体能有效地对下属进行督导,了解下属工作状况,对下属工作能及时提供应有帮助 C 0—59 对下属工作状况不清楚,放任自流 4 工作失误 和 安全事故 5% A 90—100 月度无工作失误或安全事故(含工程质量及交通安全)       B 60—89 月度出现轻微工作失误或安全事故(含工程质量及交通安全) C 0—59 月度出现重大工作失误或安全事故(含工程质量及交通安全) 5 自律力 满意度 5% A 90—100 能以身作则,遵守公司制度,劳动纪律及财经纪律并能带领下属共同遵守       B 60—89 自身能遵守公司制度,劳动纪律及财经纪律 C 0—59 自身不能遵守公司制度,劳动纪律及财经纪律 6 团队精神 5% A 90—100 部门员工工作及时周到,与相关部门配合、协作良好       B 60—89 部门员工工作比较及时周到,与相关部门配合、协作较好,偶尔出现拖沓 C 0—59 部门员工工作严重拖沓,与相关部门配合、协作较差 备注:1、自评分为部门对当月工作的自我评价,仅作为分管领导评分参考。 2、考评分为分管领导对该部门当月考评的最终评定分。 3、本表每月5日前随绩效考核表一起上交。 附件6:高管月度考核表 ________年________月高管人员月度考核表 姓名: 岗位: 填报时间:    年  月  日 序号 评价项目 评分标准定义 评分范围 实际得分 备注 1 执行力(30%) 根据公司目标,能有效规划部门的工作;能有效组织部门资源以确保公司及部门目标的实现;带动遵守公司各项规章管理制度,并积极推动公司各项制度的执行(部门内宣传、对下属提出具体的遵守要求) A级:90-100     B级:60-89 C级:0-59 2 下属督导力(20%) 能有效指导分管部门负责人业务工作保证公司目标的实现;能有效调动分管部门员工的工作热情,并制造良好部门工作环境,实现公司人性化管理的目标 A级:90-100     B级:60-89 C级:0-59 3 计划力(30%) 具全局意识,计划全面有系统;能根据公司总体目标,恰当适时地分解所辖部门工作目标,提出、调整工作计划,并适当分权,以达成部门目标; A级:90-100     B级:60-89 C级:0-59 4 团队协作(10%) 参与和支持团队工作,积极推进团队目标的达成;能为团队利益做出个人的牺牲;愿意与他人分享经验和观点,采用合适的方式表达不同意见;与同事和协作部门保持良好的合作关系 A级:90-100     B级:60-89 C级:0-59 5 自律力(10%) 能严格遵守公司劳动纪律、财经制度及其它管理制度,为人正直,以公司利益为重 A级:90-100     B级:60-89 C级:0-59 6 其 他 其他加/减分项目 1-10分       最终评定分数及等级: 备注:本表由高管人员填写,并于每月8日前报公司总经理审批。 附件7:员工月度考核汇总表 ________年________月员工月度考核汇总表 填报部门: 填报时间: 年 月 日 序号 部门 姓名 考核等级 被考核人 备 注 A B C D 签 字 1                 2                 3                 4                 5                 6                 7                 8                 9                 10                 11                 12                 小计             备注 1、奖惩标准:A级:100%发放,并加发工资总额的10%;B级:100%发放;C级:60%发放;D级:不予发放; 2、本表由综合部根据员工月度绩效考核结果填写,在相应栏目位置打“√”即可; 3、员工本人不签字的,以考核结果为准; 4、本表在每月10日前上交公司领导审批。 填报人: 审批: 附件8:员工年度考核汇总表 ________年度员工考核汇总表 填报部门: 填报时间: 年 月 日 序号 部门 姓名 月度考核等级 年 度 被考核人 备 注 1 2 3 4 5 6 7 8 9 10 11 12 评定等级 签 字 1                                   2                                   3                                   4                                   5                                   6                                   7                                   8                                   9                                   10                                   11                                   12                                   16 小计                               备注 1、本表由综合部根据依据员工月度考核汇总表填报,在相应栏目位置填写月度考核等级(即A、B、C、D)即可; 2、员工本人不签字的,以考核结果为准; 3、本表在年终总结前1周上交公司领导审批。 填报人: 审批: 附件9:部门年度考核汇总表 ________年度部门考核汇总表 填报部门: 填报时间: 年 月 日 序号 部门名称 月度考核等级 年 度 被考核部门 备 注 1 2 3 4 5 6 7 8 9 10 11 12 评定等级 负责人签字 1                                 2                                 3                                 4                                 5                                 6                                 7                                 8                                 9                                 10                                 11 小计                               说明 1、填报依据员工月度考核汇总表; 2、在相应栏目位置填写月度考核等级(即A、B、C、D); 3、部门负责人未签字的,以考核结果为准。 填报人: 审批: 乐笑绩效考核办法 总则 第一条 目的 为了调动员工的积极性,使员工能为集团的战略目标持续地努力并不断地作出应有的贡献,特制定本办法。 原则 本办法就是牵引员工贡献使之符合企业的战略需要。它体现简单、实用、可操作、可扩充。 假设 员工工作业绩反映和代表员工的工作能力和工作态度,不能反映在业绩上的能力和态度是无效的能力和态度。主管具备考核评价下级的能力,否则主管就要离开岗位。 组织管理体系 绩效考核的最高权力机构为公司绩效管理委员会。部门主管对部门团队的整体绩效负责 对象 本公司员工 方法 考核以目标管理方法为主,辅以关键事件法和强制比例法。 绩效考核指标体系 业绩类指标 业绩类指标是一些可以量化的工作任务。 业绩指标内容 业绩指标主要有部门主管的业绩指标和基层员工的业绩指标 部门主管的业绩指标主要是公司层的KPI(Key Performance Index:关键绩效指标)分解指标和部门符合企业战略的重要职责指标。 基层员工的业绩指标是部门主管业绩指标的分解指标。 部门基层员工的业绩指标之和构成该部门主管的业绩指标。 设计原则及意义 指标设计要少而精,一般在3项以内,按重要程度设置不同权重。 少而精的关键业绩指标可以使部门主管和基层员工的工作重点明确突出,使其主要精力紧紧围绕企业战略目标,克服工作中分不清工作重点的毛病。 满意类指标 满意类指标分上级满意度指标和协作者满意度指标。 上级满意度指标 它是上级(绩效管理委员会和直接主管)对下级工作情况的主观评价。它包括中期述职报告、能力运用、工作态度和辅助职责(业绩指标之外工作职责)完成情况四类二级指标,可以由主管赋予不同权重。 第十二条 上级满意类指标设计的意义 通过中期述职报告强化对工作过程的管理,实现管理的“精耕细作”。 增加考核的全面性,使被考核者在集中主要精力于业绩指标的同时保持各自基本工作职责的完成。 增加适度的主观评价,简化考核操作,避免指标过于讲究细化的考核迷信。 使各级主管明确自己的管理职责,强化职位权力,提升主管的管理能力。 第十三条 协作者满意度指标 它分为针对主管的内部客户满意度指标和针对基层员工的团队同事满意度指标。 内部客户满意度指标是针对部门主管的满意类考核指标。它是该主管所在部门服务的主要内部客户(本部门的主要服务对象)对该部门的综合评价。它包括服务的质量和服务态度两类二级指标,由考核者赋予不同权重。 团队同事满意度指标是同一团队中工作相关的其他员工对被考核者的满意度评价。它主要包括合作意识和工作能力两类二级指标,由部门主管设定统一的权重。 第十四条 协作者满意度指标设计的意义 内部客户满意度指标设计的意义:明确部门之间的权力界限,规范管理行为;提高对内部客户的服务意识和团队之间的协同意识,创建提倡团队合作的企业文化;通过调整内部客户评价的权重可以提高某些关键部门在一定时期内的重要程度,从而实施战略目标牵引。 团队同事满意度指标设计的意义:强调团队精神;加强员工之间的正式沟通,形成一种一种良好的工作氛围;激发适度的内部竞争,作为互为既得利益的竞争者,了解对手可以提高竞争的质量。 第十五条 绩效考核指标小结 绩效考核指标 第三章 集团指标体系 第十六条 集团业绩类指标内容 主要包括:决策支持与管理类指标、行政事务与管理类指标、财务类指标、人力资源类指标、财务类指标、审计类指标、法务类指标、市场类指标 考核指标格式 指标名称 指标定义 设立目的 计算公式 相关说明 数据收集 数据来源 数据核对 统计周期 统计方式 第十七条 集团满意类指标内容 主要包括:上级满意度、协作指标。 上级满意度主要通过述职报告的综合评价来完成。 第十八条 中期述职报告 部门和同级公司、工厂主管对考核其工作的总体回顾,强调对工作过程的描述,由绩效管理委员会集体评定。分为通过和不通过两挡,对通过述职者给予一定的考核分值。 第十九条 中期述职方式 包括撰写述职报告,登台进行述职(一般20—30分钟),评委及听众提问(10—15分钟),对述职报告及演讲行为进行评价。 第二十条 中期述职内容 ·目标承诺陈述(量化指标、完成情况) ·主要业绩行为分析(成功事项分析、提炼经验) ·主要问题分析(失败事例分析) ·面临的挑战与机会(SWOT分析、竞争对手分析、市场状况) ·绩效改进要点与措施 ·能力提升要点及方法 ·要求得到的支持与帮助 ·目标调整及新目标的确定 第二十一条 协作指标 包括内部客户满意度和团队同事满意度两个二级指标,主要是对被考核者的团队意识,责任心,反应速度等指标的考核。 业绩考核过程 第二十二条 考核指标的制定原则 所有考核指标的设定必须在绩效管理委员会统一领导下进行,接受委员会的指导和 审查,所有需要公开和签订书面文件的考核内容都要经过委员会同意后进行 。 考核指标的制定过程同样是一个资源配置的过程,不存在没有配套资源的考核指标。 第二十三条 部门业绩指标制定程序 在部门业绩指标中,KPI分解指标由上至下分配,通过上下级(绩效管理委员会和部门主管)正式沟通后确定。 部门业绩指标中的重要职责指标(部门KPI指标)由下至上报送,各部门提供3个以上的职责目标,通过上下协商,原则上确定3个以下的职责作为业绩类考核指标。绩效管理委员会根据战略要求确定各项业绩指标的权重。(上级有必要对下级解释权重分配的原则 ) 签订业绩目标责任书,一式三份,上、下级和考核机构各一份,绩效管理委员会授权代理机构-人力资源管理部门保留一份。 第二十四条 个人业绩指标制定程序 由部门主管根据已经确定的部门业绩标准进行分解,落实到每一个基层员工,经过上下级(主管和员工)的沟通最后确定考核指标。主管对各项业绩指标分配权重。 签订业绩目标责任书,一式三份,上、下级和人力资源管理部门保留一份。 第二十五条 上级满意度指标制定程序 上级主管对中期述职报告、工作能力、工作态度和辅助职责完成情况四类二级指标分配权重,但中期述职报告分值不得低于总分值的70%。对下级进行必要的通报和解释。 第二十六条 内部客户满意度指标制定程序 内部客户的确定: 被考核部门列出所有需要服务的内部客户部门,由绩效管理委员会根据内部客户数目多少及对当前战略的重要程度确定参与考核的内部客户,一般考核部门不要超过三个。考核部门对服务质量和服务态度两类二级指标分配权重。将考核指标的权重及考核要点通报被考核部门。 第二十七条 团队同事满意度指标制定程序 由部门主管根据部门战略确定,类似于内部客户的确定,考核者一般不超过3个,对内公开。由部门主管对合作意识与工作能力两类二级指标制定部门统一的考核权重。考核者对被考核者通报考核重点。 第五章 考核方法的辅导 第二十八条 考核辅导内涵 考核的辅导要分两个层面:对主管的辅导和对员工的辅导。 第二十九条 考核辅导具体内容 对主管的辅导主要是对目标的分解方法、预算方法、目标实施的监控和业绩面谈技巧等方面的培训辅导。 对员工的辅导主要是沟通技巧、目标认同等方面的培训辅导。 第三十条 目标实施的监控与指导 各级主管必须将监控目标的实施进度和执行情况作为自己的主要职责。通过设定里程碑和关键控制点可以有效检查目标的执行情况,并且对出现的新情况要及时进行处理。 要对下级进行经常的指导,促进其能力的提高,使目标的执行更加顺利 。 考核成绩统计 第三十一条 数据的收集 各类业绩指标按进度比例、完成比例或各类测评的实际得分值统计。各类主观评价的满意度指标按照关键事件法进行考核,即考评者的评价分值必须有关键事件作为支持,关键事件要有记录 。考核者在考核结束日之前3日内报绩效管理委员会的执行部门。 第三十二条 数据的统计 主要包括部门主管的考核得分和基层员工个人得分统计。数据结果按强制比例分布进行统计。 主管考核成绩按强制比例分为A、B、C、D、E五级。按照以下比例强制分布,确定出部门主管的相应等级。   等级 项目 A B C D E 强制比例 10% 15% 50% 15% 10% 部门员工考核成绩按强制比例分为A、B、C、D、E五级。根据主管考核等级,按照以下比例强制分布,确定出部门员工的相应等级。 员工等级 主管等级 A B C D E A,B 20% 25% 35% 10% 10% C 15% 20% 30% 20% 15% D,E 10% 10% 35% 25% 20% 第三十三条 业绩面谈 业绩面谈对于落实考核的结果,实现业绩的持续改进和提高,形成良性的业绩管理循环有至关重要的意义。 提前对主管进行业绩面谈的技巧培训,将业绩面谈的效果评价计入上级满意度考核指标之以内。 第三十四条 投诉与申诉 在业绩面谈之后,对自己的考核成绩有异议的员工可以进行业绩投诉。有异议员工可以向主管的上级或人力资源部门进行投诉,接受投诉的部门和上级主管在一周内给予明确答复。 投诉者可以查阅公开的量化指标统计结果,并允许重新计算复核,如有错误进行修改。 对于主观评价结果,一般不允许查阅。但以下情况例外,被考核者的等级为考核中的D级和E级时,被考核者要求查阅结果,考核者必须出具关键事件记录,并作出认真解释。 第三十五条 考核成绩调整 对于如实的考评,结果不予更改。对于不实的考评,要对考评者给予纪律处分。业绩考核分值的全局性调整只有在绩效管理委员会正式决议通过后,才可以慎重进行。 第三十六条 考核结果的运用 考核的结果是工资、奖金分配和股份奖励的必要依据;是干部选拔重要依据。 分析员工的考核成绩结构,用作对员工的人力资源开发。作为历史资料归档存放,可以用作人力资源的研究与分析。 附则 第三十七条 解释和修订 本考核办法由乐笑解释和修订。 绩效管理体系设计 员工通用项目考核表 编号:        任职人:               年   月  日 考 核 项 目 考 核 要 素 考 核 内 容 标准分 加、扣分 自评 考核小组 考核 得分 职业 道德 (20) 忠于职守 热爱本岗位工作 4 工作素质 热爱集体,尊重领导,配合支持工作 4 团结精神 关心他人,团结协作 4 业务学习 钻研业务,勤奋好学,要求上进 4 服务态度 对内、外用户服务周到、热情 4 工作 态度 (20) 遵守制度 遵守公司规章制度 4 出勤情况 满勤 4 工作积极性 对高标准做好职务范围内的业务的热情 4 工作责任性 完成本职工作的持续性和责任性 4 工作协调性 与同事、上司合作的情况 4 工作 成果 (32) 完成任务 有否完成任务的具体计划安排 10 成本意识 努力减少时间、物质上的损失 8 创新能力 提出改进工作的建议情况 5 特殊成果 给公司在某方面解决重大问题 5 培养人才 参加培训或对他人进行培训 4 其他 管理 (18) 能源管理 节约能源(水、电等) 3 设备管理 爱护设备,保养好 3 财务管理 节约开支,精打细算,遵守财务制度 3 物资管理 按计划领用物资,节约,杜绝浪费 3 安全防火 安全防火意识强,能主动做好工作 3 计划生育
展开阅读全文

开通  VIP会员、SVIP会员  优惠大
下载10份以上建议开通VIP会员
下载20份以上建议开通SVIP会员


开通VIP      成为共赢上传

当前位置:首页 > 管理财经 > 绩效管理

移动网页_全站_页脚广告1

关于我们      便捷服务       自信AI       AI导航        抽奖活动

©2010-2026 宁波自信网络信息技术有限公司  版权所有

客服电话:0574-28810668  投诉电话:18658249818

gongan.png浙公网安备33021202000488号   

icp.png浙ICP备2021020529号-1  |  浙B2-20240490  

关注我们 :微信公众号    抖音    微博    LOFTER 

客服