收藏 分销(赏)

报关员资格考试课程讲解.pdf

上传人:曲**** 文档编号:228795 上传时间:2023-03-17 格式:PDF 页数:165 大小:12.64MB 下载积分:19 金币
下载 相关 举报
报关员资格考试课程讲解.pdf_第1页
第1页 / 共165页
报关员资格考试课程讲解.pdf_第2页
第2页 / 共165页


点击查看更多>>
资源描述
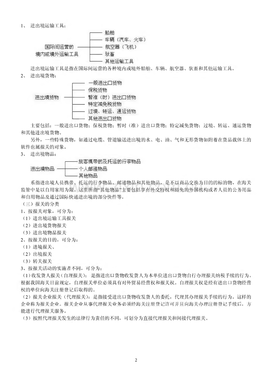
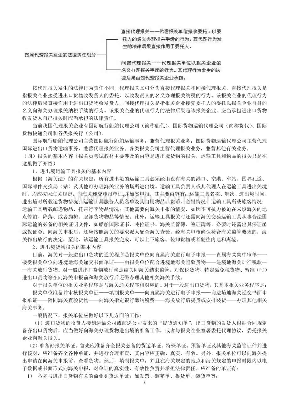
第一章报关概述第一节报关第一讲一、学习方法与技巧本章共有五节内容,主要介绍报关的定义、报关的范围及报关的基本内容;报关单位、报关活动相关人及 报关单位的业务范围、职责和义务及其法律责任;报关协会以及报关员等方面的内容。学习的重点内容是第一、二、二、四节,尤以二、四节更为重要。其目的是使学员对将来所从事的工作有一个总体了解。在考试中多以单 项选择题、多项选择题和判断题出现,有时在综合实务题中也涉及到本章的内容。03、04年的考试中都占有11 分,而教材中只有10几页的内容,因此大家应该认真学习时这部分内容成为考试的得分点。二、主要知识点报关的概念、报关的范围及分类;报关单位的概念、分类、报关单位的业务范围、职责和义务及法律责任;报关员的资格条件、报关员的权利和义务、报关员的行为规范和法律责任等。第一节报关一、学习方法与技巧本节主要介绍什麽是报关,报关与通关的区别,报关的范围和报关的分类及报关的基本内容。学员在学习 时应将上述的概念有清楚地了解,为以后的学习打下基础。二、主要知识点本节的主要知识点是:报关的概念、报关的范围、报关的分类、和报关的内容。三、难点解析(一)报关的概念根据中华人民共和国海关法第八条的规定:“进出境运输工具、货物、物品,必须通过设立海关的地点 进境或出境因此,在设立海关的地点进出境并按规定办理海关手续是运输工具、货物、物品进出境的基本规 则,也是进出境运输工具负责人、进出口货物收发货人、进出境物品的所有人的一项基本义务。从广义上讲,报关是指进出境运输工具负责人、进出口货物收发货人、进出境物品的所有人或者他们的代 理人向海关办理运输工具、货物、物品进出境手续级相关的海关事务的全过程(报关的定义)。进出境运输工具 负责人、进出口货物收发货人、进出境物品的所有人或者他们的代理人是报关行为的承担者,是报关的主体。报关的对象是进出境运输工具、货物和物品。报关的内容是办理运输工具、货物和物品进出境手续及相关的海 关事物。通俗的讲就是所有的运输工具、货物和物品在进出境时都要向海关报告并按国家规定办理进出境的的手续 及相关的海关事务。而由谁办理、需要办理什么手续和事务、如何的办理正是报关员考试教材所要讲的内容,也是学员们需要学习和掌握的。在进出境活动中,还经常使用“通关”这一概念。通关与报关即有联系又有区别。两者都是对运输工具、货物、物品的进出境而言,但报关仅指向海关办理进出境手续及相关手续,而通关不仅包括海关管理相对人向 海关办理有关手续,还包括海关对进出境运输工具、货物、物品依法进行监督管理,核准其进出境的管理过程。通关的含义比报关的含义广。比如,在进出境活动中,有些进出口货物不仅要接受海关管理,还要按照有关法 律、法规的规定接受其他进出口管理部门的管理,向进出口检验、检疫等有关部门办理进出口商品检验、卫生 检疫、动植物检疫和其他检验、检疫手续。报关单位向进出口检验、检疫部门办理有关通关手续称为“报检、报验”。一般先向进出口检验检疫部门办理“报检、报验”手续,然后再向海关办理报关手续,海关凭进出口 检验检疫部门签发的通关单验放。此外,受许可制度管理的进出口货物应先向有关部门办理许可证件,然 后再到海关办理报关手续,海关凭许可证件验放。(二)报关的范围按照海关法的有关规定,所有进出境的运输工具、货物和物品都需要向海关办理报关手续。报关的范 围如下:报关的范围进出境运输工具进出境货物进出境物品11、进出境运输工具:-船舶车辆(汽车、火车)国际间运营的-航空器(飞机)境内或境外运输工具 驮畜其他运输工具进出境运输工具是指在国际间运营的各种境内或境外船舶、车辆、航空器、驮畜和其他运输工具。2、进出境货物:般进出口货物保税货物进出境货物-暂准(时)进出口货物特定减免税货物过境、转运、通运货物其他进出口货物主要包括:一般进出口货物;保税货物;暂时(准)进出口货物;特定减免货物;过境、转运、通运货物 和其他进出境货物。另外,一些特殊货物,如通过电缆、管道输送进出境的水、电、汕、气和无形货物如附着在货品载体上的 软件也属报关的对象。3、进出境物品:旅客携带的及托运的行李物品进出境物品-个人邮递物品其他物品系指进出境人员携带、托运的行李物品、邮递物品和其他物品,是不以商品交换为目的的标的物,在海关 监管中是以自用家用为限。这里所指“其他物品”主要包括享有外交特权和豁免的外国机构或者人员的公务用品 和自用物品及通过国际快递进出境的部分快件等。(三)报关的分类1、按报关对象,可分为:(1)进出境运输工具报关(2)进出境货物报关(3)进出境物品报关2、按报关的目的,可分为:(1)进境报关、(2)出境报关(3)转关报关3、按报关活动的实施者不同,可分为:(1)收发货人报关(自理报关):是指进出口货物收发货人为本单位进出口货物自行办理报关纳税手续的行为。根据我国海关目前规定,自理报关单位必须具有对外贸易经营权和报关权。自理报关权是经有进出口货物经营 权的单位向海关注册登记后取得的。(2)报关企业报关(代理报关):是指接受进出口货物收发货人的委托,代理其办理报关手续的行为。这样的 企业称为报关企I匕报关企、小从事代理报关业务必须经海关注册登记许可并且向海关办理注册登记手续后,方 能进行代理报关服务。(3)按照代理报关发生的法律行为责任的不同,可划分为直接代理报关和间接代理报关。2直接代理报关一一代理报关单位接收委托,以委 托人的名义办理报关手续的行为.其代理行为发 生的法律后果直接作用于委托人.按照代理报关发生的法律责任划分间接代理报关代理报关单位以报关企业的-名义办理报关手续的行为。其代理行为发生的法律后果由该代理报关企业承担。按代理报关发生的法律行为责任不同,代理报关又可分为直接代理报关和间接代理报关。直接代理报关是 指报关企业接受进出口货物收发货人的委托,以收发货人的名义办理报关纳税的行为。该报关企业的代理行为 的法律后果直接作用于进出口货物收发货人。间接代理报关是指报关企业接受委托人的委托以报关企业自身的 名义向海关办理报关纳税手续的行为。该报关企业的代理行为的法律后果是该报关企业,应当承担进出口货物 收发货人自己报关时应当承担的法律责任。当前我国代理报关企业有国际航行船舶代理公司(简称船代)、国际货物运输代理公司(简称货代)、国际 货物快递公司和各类报关行(公司)。国际航行船舶代理公司主营国际航行船舶运输事务,兼营代理报关业务;国际货物运输代理公司主营代理 国际进出口货物运输事务,兼营代理报关业务。各类报关公司主营代理报关业务,兼营其他有关业务。(四)报关的基本内容(报关员考试教材主要涉及的内容是进出境货物的报关,运输工具和物品的报关只是在 这里做了介绍)1、进出境运输工具报关的基本内容根据海关法的有关规定,所有进出境的运输工具必须经由设有海关的港口、空港、车站、国界孔道、国际邮件交换局(站)及其他可办理海关业务的场所进出境。运输工具负责人或其代理人在运输工具进出关境 时,均应按照海关规定,向海关递交申报单证,并如实申报,其主要内容有:运输工具名称、航次、进出境时间、进出境时所载运货物情况;运输工具服务人员名单及其自用物品、货币、金银情况;运输工具所载旅客情况;运输工具所载邮递物品、托带行李物品情况;其他需要向海关申报的情况,如因不可抗力被迫在未设海关的地 点停泊、降落、或者抛掷、起卸货物物品等情况。止匕外,运输工具报关时还需向海关交验运输工具从事合法国 际运输的必备的相关证明文件,如船舶国际证书、吨位证书、海关监管簿、签证簿等,必要时还需出具保证函 或保证金。向海关申报后,还应按照海关的要求派人配合海关查验,经海关审核确认符合海关监管要求的,海 关作出放行的决定,至此,该运输工具报关完成,可以上下旅客、装卸货物或者驶往内地和离境。2、进出境货物报关的基本内容目前,海关对一般进出口货物的通关程序是报关单位向直属海关进行电子申报直属海关集中审单一 接受报关单位向进境地海关递交书面单证一一由报关单位配合进境地海关查验货物进境地海关计征税款一 一海关放行货物。对一般进出口货物放行就是结关即海关结束监管。对保税货物、特定减免税货物、暂准(时)进出口货物等在向海关申报前和海关放行后还需办理其他相关海关手续。对于报关单位的报关业务程序是与海关通关程序相对应的。对于一般进出口货物,其基本报关业务程序是:报关单位准备并审核报关单证填制报关单向直属海关进行电子申报向进境地海关递交书面申 报单证陪同海关查验货物向海关指定银行缴纳税费海关放行后提货或安排装货一一办理其他相关 海关事务。一般情况下,报关单位应做好以下几方面的工作:(1)进口货物的收货人接到运输公司或邮递公司发来的“提货通知单”,出口货物的发货人根据合同规定 备齐出口货物后,应当做好向海关办理货物进出境的准备工作,或者与报关企业签署委托代理协议,委托报关 企业向海关报关。(2)准备好报关单证。首先应准备齐全报关必备的货运单证、特殊单证、预备单证及其他海关监管证件并进 行核对,应准备齐全各种单证,并进行合理审查,其内容应正确、真实、有效。另外,报关单位可以向海关提 出申请在向海关申报前,查看货物。然后,填制报关单,并且在海关规定的地点和海关规定的申报时限内以电 子数据或书面形式向海关申报,对单证的真实性、有效性负责并承担法律责任。应准备的单证有:1)备齐与进出口货物有关的商业和货运单证:如发票、装箱单、提货单、装货单等;32)对于国家限制进出口的货物,应准备好实行特殊管制的证件。如进出口许可证以及其他许可证件等;3)海关可能需要查询或收取的资料、证件:如合同、原产地证书等;4)需要商品检验、动植物检验和食品卫生检验的商品,应向有关部门报检、报验,取得进出口境商品检验 检疫局的通关单;5)受其他法律法规管理的商品应办理相关手续,并取得有关部门签发的证书、证明、通关单;6)收汇或付汇核销单;7)其他有关单证。如需申请海关凭担保放行的,应准备好有关单位出具的保证函或保证金;8)进出口货物报关单。该单证是报关单位向海关申报进出口货物情况的法律文书。在准备齐上述报关单证 之后,进行认真核对,然后,申报人必须按照海关规定的报关单填写规范的要求认真、如实填写进出口货物报 关单,并对其填写内容的真实性和合法性负责,承担相应的法律责任。(3)向直属海关传输申报数据和向进口地海关递交书面报关单证:报关单证准备完毕经核对无误后,在海关规定的时间内,报关单位要把报关单上的数据经计算机传输给直属海 关审核(未联网的报关单位交预录入公司传输给直属海关),并在海关规定的时间、地点向进口地海关递交书面 报关单证。(4)配合海关查验货物:海关对书面单证与电子数据审核无误后,在海关认为必要的情况下按照直属海关下达的查验指令,报关人员要 配合进口地海关对货物进行查验。(5)缴纳进出口税费:属于应纳税费的进出口货物,报关单位应持进口地海关开出的税费缴宽书,在海关规定的时限内,向海关指定 的银行缴纳进出口税费。(6)上述手续完成后,海关签发提货单或装货单,报关单位即可安排提货或装货。(7)进出口货物放行后,海关签发进口付汇和出口收汇核销单及进口付汇、出口收汇专用进出口货物报关 单证明联,收发货人凭以向外汇管理部门办理外汇核销;出口货物结关后,在海关规定的时间内申请海关签发 出口退税专用出口货物报关单,凭以办理出口退税。(8)对于保税货物、特定减免税货物和暂准(时)进出口货物等在货物,在进出境前应按规定办理备案、减免税审批及担保等申请手续,进出境后需在海关规定的时间内,按规定向海关办理核销、结案手续。(9)办理其他有关手续。3、进出境物品报关的基本内容海关法第四十六条规定“个人携带进出境的行李物品,应当以自用、合理数量为限,并接受海关监管。”“自用”指的是进出境旅客本人自用、馈赠亲友之用而非为出售或出租,合理数量是指海关根据进出境旅客旅 行目的和居留时间所规定的正常数量;对于邮递物品,指的是海关对进出境邮递物品征免税限值。在5000元以 下内免税(1)进出境行李物品的报关我国海关规定,进出境旅客在向海关申报时,可以在标为“红色通道”和“绿色通道”中进行选择。“绿色 通道”适用于携带物品在数量和价值均不超过免税限值、限量,并且无国家禁止或限制进出境物品的旅客;“红 色通道”适用于携带有绿色通道适用物品以外的其他物品的旅客。如不知道走哪个通道,则走红色通道,山海 关来判定。对于选择红色通道的旅客,必须填写“进出境旅客携带行李物品中报单”或海关规定的其他单证,向进出境地海关申报。(2)进出境邮递物品的报关我国是万国邮政公约的缔约国,根据万国邮政公约的规定,进出口邮包必须由寄件人填写“报税 单”(小件邮包填写绿色标签),向寄达国海关中报。进出境邮递物品的“报税单”和“绿色标签”随同物品通 过邮政企业呈递给海关。第二节报关单位第二讲 一、学习方法与技巧本节内容是向学员介绍什么是报关单位、报关单位的类型及报关单位的报关业务范围、职责义务及法律责 4 任。本节内容,根据2005年6月1日实施的中华人民共和国海关对报关单位注册登记管理规定编写,请学 员了解报关单位的类型、概念和掌握报关单位的业务范围、职责义务及法律责任。关于报关单位的法律责任按 照04年11月1日国务院发布的中华人民共和国海关行政处罚实施条例的规定,在辅导中进行了调整,请 学员注意。二、主要知识点报关单位的概念、报关单位的类型、报关单位的报关业务范围、职责、义务、报关行为规则和报关单位的 法律责任。本节内容是按照海关总署2005年发布的第127号令中华人民共和国海关对报关单位注册登记管理 规定整理编写。三、难点解析(一)报关单位的概念报关单位是指:依法在海关注册登记的报关企业和进出口货物收发货人。即两种类型:报关企业与进出口 货物收发货人海关法第十一条规定“进出口货物收发货人、报关企业办理报关手续,必须依法经海关注册登记。报 关人员必须依法取得报关从业资格。未依法经海关注册登记的企业和未依法取得报关从业资格的人员,不得从 事报关业务。”以法律的形式明确了向海关办理进出口货物的报关纳税手续的企业实行向海关办理注册登记的管 理制度。因此,只有完成向海关注册登记手续,取得报关权的境内法人、组织和个人才能成为报关单位,从事 有关报关活动。另外,报关单位必须能独立承担相应的经济和法律责任。(二)报关单位的类型海关法将报关单位划分为两种类型,即进出口货物收发货人(即自理报关)和报关企业(即代理报关)。进出口货物收发货人报关单位的类型报关企业1、进出口货物收发货人我国进出口货物的收发货人是指依照中华人民共和国对外贸易法,向国务院对外经贸主管部门即商务部 或其委托机构办理备案登记,并直接进口或出口有关货物的中华人民共和国关境内的法人、其他组织或个人。简单地讲,就是有进出口经营权并对外成交的、依法即必须经批准准予进出口货物的境内法人、其他组织或个 人。值得注意的是,这里所称的“进出口货物收发货人”与国际贸易运输单据上的“收发货人”可能会有不同。运输单据上的收货人(Consignee)有时是进口人,但根据国际惯例,有时发货人指定自己为收货人,比如采 用INCOTERMS2000中的D组贸易术语;也有些信用证开证行为了控制自己的风险,要求运输单据上的抬 头为开证行。对于山口货物,运输单据上的发货人(Consignor,Shipper)有时会是境外的买方,比如采用FOB 或FCA等贸易术语成交的情况。另外,这里所称的收发货人也不同于进山口货物报关单上的收货单位和发货 单位。根据报关单填制规范的规定,进出口货物的收货单位是指在境内的最终消费、使用单位;发货单位是指 出口货物的生产单位或者销售单位,包括已经取得对外贸易经营权的单位,也包括尚未取得对外贸易经营权委 托有对外贸易经营权的单位进口或出口货物的单位。不明白,最后看。根据报关单填制及国贸术语对于由境内企业留购的展览品、样品和广告品等,其购买人为收货人。根据我国现行法律的规定,没有进出口经营权的企业、单位不得进口或出口货物。所以,海关原则上不接 受这样的企业、单位报关。但考虑到某些单位的特殊需要,依照国家有关规定可以从事进出口活动的单位,经 海关批准可以向海关办理报关纳税手续。例如,境内某学校接受境外某学校赠送的教学设备等。在这种情况下,这些单位经向海关注册登记后也可以是报关单位.办理临时报关证,期限为7天。我国的进出口货物的收发货人主要有贸易型、生产型、仓储型的企业等。这些企业一般都有进出口经营权,进出口货物收发货人经海关注册登记,取得报关资格后,只能为本企业的进出口货物办理报关纳税等事宜。我 们称这些报关单位为自理报关企业。上面所讲的进出口货物收发货人中的贸易型的有进出口经营权的企业是指流通型的各类进出口公司,就是 这类公司从境外购买货物进口以后,将货物在境内销售;或者该类企业在境内购买商品销售到境外。生产型的 有进出口经营权的企业是指:经向外经贸主管部门备案登记,然后向海关进行报关注册登记,报关出口本企业 生产的自产产品;或者经向外经贸主管部门备案登记,经营加工贸易,然后向海关进行报关注册登记,进口料5件,(也就是来料加工和。)和山本企业生产产品出口;仓储型的有进出口经营权的企业一般是指,经向外经 贸主管部门备案登记,然后向海关进行报关注册登记,经营中转贸易的保税仓库或者保税区的企业。(即保税 工厂和。)2、报关企业报关企业是指:按照海关规定向海关申请报关注册登记许可经海关准予注册登记,接受进出口收发货人的 委托,以进出口货物收发货人的名义或者以自己的名义,向海关办理代理报关业务、从事报关服务的境内企业 法人。属于代理报关类型。目前,我国的报关企业主要有,主营报关服务兼营其他有关业务的企业,如各类报关公司或报关行;还有 主要经营国际货物运输代理和国际运输工具代理业务同时兼营报关服务服务的企业,如国际货物运输代理公司、国际运输工具代理公司、国际货物快递运输公司、进出口物流公司等。这些报关企业从事代理报关业务必须经 海关批准许可并向海关办理注册登记手续。(三)报关单位的报关业务范围:1、按照规定如实申报进出口货物的商品编码、实际成交价格、原产地及相应优惠贸易协定代码等,并办理填制 报关单、提交报关单证等与申报有关的事宜;2、申请办理缴纳税费和退税、补税事宜;3、申请办理加工贸易合同备案(生产型企业)、变更和核销及保税监管(仓储型企业)等事宜;4、申请办理进出口货物减税、免税等事宜;5、办理进出口货物的查验、结关(一般进出口货物出口后即为结关)等事宜。6、应当由报关单位办理的其他报关事宜。(四)报关单位的行为规则1、进出口货物收发货人的报关行为规则(1)进出口货物收发货人应当按照规定到所在地海关办理报关单位的注册登记手续。(2)进出口货物收发货人经向海关注册登记后,可以在中华人民共和国关境内各口岸或者海关监管业务集中的 地点办理本企业的报关业务。中华人民共和国海关进出口货物收发货人报关注册登记证书有效期三年,届满 前30日到注册地海关办理换证手续。(3)进出口货物收发货人应当通过本企业所属报关员办理报关业务或者委托海关准予注册登记的报关企业,由 报关企业所属的报关员,代为办理报关业务。不得委托未取得注册登记许可、未在海关办理注册登记的单位或 者个人办理报关业务。(4)进出口货物收发货人只能为本单位进出口货物办理报关纳税等事宜,不能代理其他单位办理报关手续。(5)进出口货物收发货人应当妥善保管海关核发的注册登记证书等相关证明文件。发生遗失的,进出口货物收 发货人应当及时书面向海关说明情况,并在报刊声明作废(国门时报)。海关自收到情况说明和报刊声明证明 之日起三十日内应当予以补发。在补办期间,进出口货物收发货人可以办理报关业务。(6)进出口货物收发货人的报关专用章可以在全国各口岸地或者海关监管业务集中地通用,有多枚报关专用章 的,应当按照次序注明编号。?(7)所属的报关员离职,进出口货物收发货人应当自报关员离职之日起七日内向海关报告并将报关员证件交注 册地海关予以注销。报关员未向报关单位交还报关员证件的,应当在报刊声明作废,并向注册地海关办理注销 手续。2、报关企业的报关行为规则(1)报关企业应经直属海关注册登记许可后,到企业所在地海关办理注册登记手续。由海关核发中华人民 共和国海关报关企收报关注册登记证书,方能进行报关、业务.(2)报关企业可以在取得注册登记许可的直属海关关区内各口岸或者海关监管业务集中的地点以及经许可设立 分支机构的口岸或者海关监管业务集中的地点从事报关服务。(3)报关企业应对其分支机构和所属报关员的报关行为承担法律责任;(4)报关企业应当与委托方签订书面的委托协议,委托协议应当载明受托报关企业名称、地址、委托事项、双 方责任、期限、委托人的名称、地址等内容,由双方签章确认;报关企业在报关时,应向海关出示委托人的正 式委托书,并对委托人所提供情况的真实性、完整性进行合理审查,其审查的内容包括:进出口货物的品名、税则号列、数量、规格、价格、贸易方式、原产地、启运地、运抵地、最终目的地6或者其他应当申报的项目等;有关进出口货物的合同、发票、运输单据、装箱单等商业单据;进出口许可证件及随附单据;海关要求的加工贸易手册(纸质的或者电子数据的)及其他进出口单证。报关企业为未对进出口货物收发货人提供情况的真实性、完整性履行合理审查义务或违反海关规定申报的,应当承担相应的法律责任。(5)报关企业应按照海关要求协助海关与委托人联系,提供委托人与报关纳税有关的文字资料;(6)报关企业不得出借其名义(任何形式),供他人办理进出口货物报关纳税等事宜;亦不得借用他人的名义 办理进出口货物的报关纳税业务。(7)报关企业申报进出口的货物,应按照海关规定的时限申报和代委托人缴纳税款,逾期山海关按照规定征 收滞报金、滞纳金。超过规定期限仍未申报的由海关按照海关法的有关规定处理。(8)报关企业应当妥善保管海关核发的注册登记证书等相关证明文件。发生遗失的,报关单位应当及时书面 向海关说明情况,并在报刊声明作废。海关自收到情况说明和报刊声明证明之日起三十日内应当予以补发。在 补办期间,报关单位可以办理报关业务。(9)报关企业应依法建立账册和营业纪录。并应真实、正确、完整地记录其受托办理报关纳税等事宜的所有 活动,详细记录进出口时间、收发货单位、报关单号、货值、代理费等内容,完整地保留委托单位提供的各种 单证、票据、业务函电,接受海关稽查。(10)报关企业所属的报关员离职,应当自报关员离职之口起七日内向海关报告并将报关员证件交注册地海关 予以注销。报关员未向报关单位交还报关员证件的,报关企业应当在报刊声明作废,并向注册地海关办理注销 手续。(11)报关企业的收费项目及标准应经物价局批准并应对外公布。(五)报关单位的法律责任(该部分内容涉及到海关行政处罚实施条例,即可能是该章的考试内容也可能是 法规的考试内容,由于很多的相关内容还没有学习,理解上会有困难,可以在教材学习晚再返回来学习)报关单位在办理报关纳税等海关事务时,应遵守国家有关法律、行政法规和海关的各项规定,并对所申报 货物的品名、税则号列、规格、价格、数量、贸易方式、原产地、启运地、运抵地、最终目的地或者其他申报 的项目等的真实性、合法性负责,承担相应的法律责任。1、报关单位违反中华人民共和国刑法、海关法规,逃避海关监管,偷逃应缴税款,逃避国家有关进出境 的禁止性和限制性管理,情节严重、数额较大,构成犯罪的,依法追究刑事责任。2、报关单位违反海关法及其他有关法律、行政法规逃避海关监管、偷逃应纳税款,逃避国家有关进出境 的禁止性或者限制性管理,构成走私行为的,海关按照海关法、海关行政处罚实施条例的有关规定进行 行政处罚。有下列行为之一的构成走私行为:(1)未经国务院或者国务院授权的机关批准,从未设立海关的地点运输、携带国家禁止或者限制进出境的货物、物 品或者依法应当缴纳税款的货物、物品进出境的;(2)经过设立海关的地点,以藏匿、伪装、瞒报、伪报或者其他方式逃避海关监管,运输、携带、邮寄国家禁止或 者限制进出境的货物、物品或者依法应当缴纳税款的货物、物品进出境的;(3)使用伪造、变造的手册、单证、印章、账册、电子数据或者以其他方式逃避海关监管,擅自将海关监管货物、物品、进境的境外运输工具,在境内销售的;(4)使用伪造、变造的手册、单证、印章、账册、电子数据或者以伪报加工贸易制成品单位耗料量等方式,致使海 关监管货物、物品脱离监管的;(5)以藏匿、伪装、瞒报、伪报或者其他方式逃避海关监管,擅自将保税区、出口加工区等海关特殊监管区域内的 海关监管货物、物品,运出区外的;(6)有逃避海关监管,构成走私的其他行为的。(7)有下列行为之一的,按走私行为论处:明知是走私进口的货物、物品,直接向走私人非法收购的;在内海、领海、界河、界湖,船舶及所载人员运输、收购、贩卖国家禁止或者限制进出境的货物、物品,或者 运输、收购、贩卖依法应当缴纳税款的货物,没有合法证明的。7按照海关法行政处罚实施条例的规定,有上述所列行为之一的,依照下列规定处罚:1).走私国家禁止进出口的货物的,没收走私货物及违法所得,可以并处100万元以下罚款;走私国家禁止进出 境的物品的,没收走私物品及违法所得,可以并处10万元以下罚款;2).应当提交许可证件而未提交但未偷逃税款,走私国家限制进出境的货物、物品的,没收走私货物、物品及违 法所得,可以并处走私货物、物品等值以下罚款;3.)偷逃应纳税款但未逃避许可证件管理,走私依法应当缴纳税款的货物、物品的,没收走私货物、物品及违法 所得,可以并处偷逃应纳税款3倍以下罚款。4).专门用于走私的运输工具或者用于掩护走私的货物、物品,2年内3次以上用于走私的运输工具或者用于 掩护走私的货物、物品,应当予以没收。藏匿走私货物、物品的特制设备、夹层、暗格,应当予以没收或者责令拆 毁。使用特制设备、夹层、暗格实施走私的,应当从重处罚。5).与走私人通谋为走私人提供贷款、资金、账号、发票、证明、海关单证的,与走私人通谋为走私人提供走 私货物、物品的提取、发运、运输、保管、邮寄或者其他方便的,以走私的共同当事人论处,没收违法所得,并依 照海关法行政处罚实施条例第九条的规定予以处罚。6).报关企业构成走私犯罪或者1年内有2次以上走私行为的,海关可以撤销其注册登记、取消其报关从业资 格。其中走私货物价值在50万元以上的,算为走私罪3、报关单位有违反海关法及有关法律、行政法规、海关规章或者海关规定程序、手续尚未构成走私的行为,海关按照海关行政处罚实施条例的有关规定进行处罚。(1)违反海关法及其他有关法律、行政法规和规章但不构成走私行为的,是违反海关监管规定的行为。(2)违反国家进出口管理规定,进出口国家禁止进出口的货物的,责令退运,处100万元以下罚款。(3)违反国家进出口管理规定,进出口国家限制进出口的货物,进出口货物的收发货人向海关申报时不能提交 许可证件的,进出口货物不予放行,处以货物价值30%以下罚款。违反国家进出口管理规定,进出口属于自动进出口许可管理的货物,进出口货物的收发货人向海关申报时不能提 交自动许可证明的,进出口货物不予放行。(4)进出口货物的品名、税则号列、数量、规格、价格、贸易方式、原产地、启运地、运抵地、最终目的地或 者其他应当申报的项目未申报或者申报不实的,分别依照下列规定予以处罚,有违法所得的,没收违法所得:应影响海关统计准确性的,予以警告或者处1000元以上1万元以下罚款;影响海关监管秩序的,予以警告或者处1000元以上3万元以下罚款;一影响国家许可证件管理的,处货物价值5%以上30%以下罚款;影响国家税款征收的,处漏缴税款30%以上2倍以下罚款;影响国家外汇、出口退税管理的,处中报价格10%以上50%以下罚款。进出口货物收发货人未按照规定向报关企业提供所委托报关事项的真实情况,致使发生上述规定情形的,对委 托人依照上述规定予以处罚。(5)有下列行为之一的处货物价值5%以上30%以下罚款,有违法所得的,没收违法所得:未经海关许可,擅自将海关监管货物开拆、提取、交付、发运、调换、改装、抵押、质押、留置、转让、更换标记、移作他用或者进行其他处置的;未经海关许可,在海关监管区以外存放海关监管货物的;一经营海关监管货物的运输、储存、加工、装配、寄售、展示等业务,有关货物灭失、数量短少或者记录 不真实,不能提供正当理由的;一经营保税货物的运输、储存、力口T、装配、寄售、展示等业务,不依照规定办理收存、交付、结转、核 销等手续或者中止、延长、变更、转让有关合同不依照规定向海关办理手续的;未如实向海关申报加工贸易制成品单位耗料量的;未按照规定期限将过境、转运、通运货物运输出境,擅自留在境内的;未按照规定期限将暂时进出口货物复运出境或者复运进境,擅自留在境内或者境外的;有违反海关监管规定的其他行为,致使海关不能或者中断对进出口货物实施监管的。前款规定所涉货物属于国家限制进出口需要提交许可证件,当事人在规定期限内不能提交许可证件的,另 处货物价值30%以下罚款;漏缴税款的,可以另处漏缴税款1倍以下罚款。8(6)有下列行为之一的,予以警告,可以处3万元以下罚款:擅自开启或者损毁海关封志的;遗失海关制发的监管单证、手册等凭证,妨碍海关监管的;(7)伪造、变造、买卖海关单证的,处5万元以上50万元以下罚款,有违法所得的,没收违法所得;构成犯 罪的,依法追究刑事责任。(8)进出口侵犯中华人民共和国法律、行政法规保护的知识产权的货物的,没收侵权货物,并处货物价值30%以下罚款;构成犯罪的,依法追究刑事责任。需要向海关申报知识产权状况,进出口货物收发货人及其代理人未按照规定向海关如实申报有关知识产权状 况,或者未提交合法使用有关知识产权的证明文件的,可以处5万元以下罚款。4、报关单位在报关活动中,违反海关法有关规定的,山海关责令改正,海关给予警告,暂停其报关资格,直至撤销报关注册登记。(1)报关企业、报关人员对委托人所提供情况的真实性未进行合理审查或者因工作疏忽致使进出口货物的品名、税则号列、数量、规格、价格、贸易方式、原产地、启运地、运抵地、最终目的地或者其他应当申报的项目未 中报或者申报不实的的,可以对报关企、也处货物价值10%以下罚款,暂停其6个月以内从事报关业务或者执、业;情节严重的,撤销其报关注册登记。(2)报关企业、报关人员有下列情形之一的,责令改正,给予警告,可以暂停其6个月以内从事有关业务或者 执业:拖欠税款或者不履行纳税义务的;报关企业出让其名义供他人办理进出U货物报关纳税事宜的;损坏或者丢失海关监管货物,不能提供正当理由的;有需要暂停其从事有关业务或者执业的其他违法行为的。(3)报关企业、报关人员非法代理他人报关或者超出海关准予的从业范围进行报关活动的,责令改正,处5 万元以下罚款,暂停其6个月以内从事报关业务或者执业;情节严重的,撤销其报关注册登记、取消其报关从业资 格。(4)报关企业、报关人员,有下列情形之一的,海关可以撤销其注册登记、取消其报关从业资格:1年内3人次以上被海关暂停执业的;被海关暂停从事有关业务或者执业,恢复从事有关业务或者执业后1年内再次发生上述(6)规定情形的;有需要撤销其注册登记或者取消其报关从业资格的其他违法行为的。(5)提供虚假资料骗取海关注册登记的,撤销其注册登记,并处30万元以下罚款。5、报关单位有下列情形之一的,海关予以警告,责令其改正,并可以处人民币1000元以上5000元以下罚款:一报关企业取得变更注册登记许可后或者进出口货物收发货人单位名称、企业性质、企业住所、法定代表 人(负责人)等海关注册登记内容发生变更,未按照规定向海关办理变更手续的;未向海关备案,擅自变更或者启用“报关专用章”的;一所属报关员离职,未按照规定向海关报告并办理相关手续的。6、报关单位向海关工作人员行贿的,由海关撤消其报关注册登记,并处以罚款;构成犯罪的,依法追究刑事责 任,并不得重新注册登记为报关企业。7、未经海关注册登记和未取得报关从业资格从事报关业务的,予以取缔,没收违法所得,可以并处10万元以 下罚款。第二节报关活动相关人一、学习方法与技巧本节内容主要介绍报关活动相关人的概念、报关活动相关人的类型和报关活动相关人的法律责任。二、主要知识点学员应搞清楚什么是报关活动相关人、报关活动相关人包括哪些类型和应承担哪些法律责任。三、难点解析:(一)报关活动相关人的概念9报关活动相关人主要是指经海关批准经营海关监管货物的仓储企业、保税货物的加工企业、转关货物的境 内承运人等。这些企业单位虽然不具有报关资格,但是与报关活动密切相关,承担着相应的海关义务和法律责 任。(二)报关活动相关人的类型1、海关监管货物仓储企业目前,,经营海关监管货物仓储业务的企业,主要经营以下几种业务类型:(1)在海关监管区内存放海关监管货物的仓库、场院,一般存放海关尚未放行的进口货物和已办理申报、放 行手续尚待装运的出口货物。(2)保税仓库,主要存放经海关监管现场放行后,存放在经海关批准设立的保税仓库中,按海关对保税仓库 监管规定,山海关继续监管的货物。(3)海关出口监管仓库,专门存放已向海关办结全部出口手续并已对外卖断结汇的出口货物。(4)其他经海关批准的仓库场院存放海关监管货物。经营贮存海关监管货物的仓储企业必须经海关批准,办理海关登记注册手续。其仓储的海关监管货物必须 按照海关的规定收存、交付。在保管期间,除不可抗力外,造成海关监管货物损毁或者灭失的,仓储企业应承 担相应的纳税义务和法律责任。2、从事保税加工贸易的生产加工企业(没有报关权)这类企业是指具有法人资格的企业,接受保税加工贸易经营单位的委托,将进口料件,按经营单位与外商 签订的加工贸易合同的规定加工成品后,交由经营单位办理成品出口手续的生产加工企业。这类企业,虽然没 有报关权,但因其从事保税料件加工,所以,也需向海关办理登记手续,接受海关监管。3、转关运输货物的境内承运人转关运输货物属于海关监管货物,其境内承运人须经海关批准,并办理海关注册登记手续。其从事转关运 输的运输工具和驾驶人员也须向海关注册登记。在运输期间,转关运输货物损毁或者灭失,除不可抗力外,承 运人应承担相应的纳税义务和法律责任。4、其他报关活动的相关人如使用特定减免税进口货物的企业,保税区、出口加工区内的部分企业等。解析和提示:报关活动的相关人的概念和分类是相关联的,理解了概念也就容理解了它的分类。理解这个概念 要从“相关”这个词上理解,说它是相关是因为它不是直接进行报关活动的,它不是办理进出境手续的人,它 没有报关权。说它相关是因为报关活动相关人的业务涉及的进出境货物、物品等仍然在海关的监管之下。比如 仓储货物有的未办结海关手续,有的办完了海关手续还没有离境,有的是保税的货物。比如加工贸易生产加工 企业它加工使用的料件是保税的货物。再比如转关运输的货物或者未办结海关手续或者还未出境。这些货物仍 然还在海关的监管之下,所谓的海关监管之下是指这些货物必须按海关要求进行仓储、加工或者运输,超出海 关要求范围的处理或者不被允许或者需经海关批准。正是因为是海关监管的货物如果报关活动的相关人违反了 海关的监管规定就要承担相应的法律责任。(三)报关活动相关人的法律责任根据海关法的规定,海关准予从事有关业务的企业,违反海关法有关规定的,由海关按照海关 行政处罚实施条例的有关规定进行处罚,责令改正、可以给予警告、暂停其从事有关业务、直至撤消注册。报关活动相关人在从事与报关相关的活动中,违反海关法和有关法律、行政法规的,应承担相应的行政、刑事法律责任。报关活动相关人违反海关法行为,海关按照海关行政处罚实施条例的有关规定进行行政处罚:一、报关活动的相关人,构成走私犯罪或者1年内有2次以上走私行为的,海关可以撤销其注册登记。二、有下列行为之一的,处货物价值5%以上30%一下罚款,有违法所得的没收违法所得:(1)未经海关许可,擅自将海关监管货物开拆、提取、交付、发运、吊环、改装、抵押、质押、留置、转 让、更换标记、移作它用或者进行其他处置的;(2)未经海关许可,在海关监管区外存放海关监管货物的;(3)报关活动的相关人在经营海关监管货物的运输、存储、加工、装配等业务,有关货物灭失、数量短少 或者记录不真实,不能提供正当理由的。(4)报关活
展开阅读全文

开通  VIP会员、SVIP会员  优惠大
下载10份以上建议开通VIP会员
下载20份以上建议开通SVIP会员


开通VIP      成为共赢上传

当前位置:首页 > 考试专区 > 报关员资格考试

移动网页_全站_页脚广告1

关于我们      便捷服务       自信AI       AI导航        抽奖活动

©2010-2026 宁波自信网络信息技术有限公司  版权所有

客服电话:0574-28810668  投诉电话:18658249818

gongan.png浙公网安备33021202000488号   

icp.png浙ICP备2021020529号-1  |  浙B2-20240490  

关注我们 :微信公众号    抖音    微博    LOFTER 

客服