收藏 分销(赏)

钢网架安装交底内容.doc

上传人:精*** 文档编号:2279873 上传时间:2024-05-24 格式:DOC 页数:10 大小:62KB 下载积分:8 金币
下载 相关 举报
钢网架安装交底内容.doc_第1页
第1页 / 共10页
钢网架安装交底内容.doc_第2页
第2页 / 共10页


点击查看更多>>
资源描述
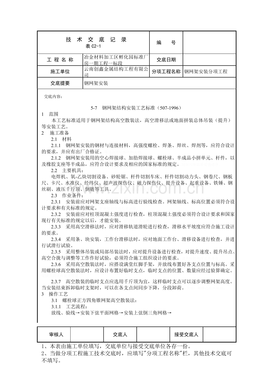
 技 术 交 底 记 录 表C2-1 编  号 工 程 名 称 冶金材料加工区孵化园标准厂房一期工程一标段 交底日期 施工单位 云南创鑫金属结构工程有限公司 分项工程名称 钢网架安装分项工程 交底提要 钢网架安装 交底内容: 5-7 钢网架结构安装工艺标准(507-1996) 1 范围 本工艺标准适用于钢网架结构高空散装法,高空滑移法或地面拼装总体吊装(提升)等安装工艺。 2 施工准备 2.1 材料 2.1.1 钢网架安装的钢材与连接材料,高强度螺栓、焊条、焊丝、焊剂等,应符合设计的要求,并应有出厂合格证。矚慫润厲钐瘗睞枥庑赖。 2.1.2 钢网架安装用的空心焊接球、加肋焊接球、螺栓球、半成品小拼单元、杆件,以及橡胶支座等半成品,应符合设计要求及相应的国家标准的规定。聞創沟燴鐺險爱氇谴净。 2.2 主要机具: 电焊机、氧-乙炔切割设备、砂轮锯、杆件切割车床、杆件切割动力头、钢卷尺、钢板尺、卡尺、水准仪、经纬仪、超声波探伤仪、磁力探伤仪、提升设备、起重设备、铁锤、钢丝刷、液压千斤顶、倒链等工具。残骛楼諍锩瀨濟溆塹籟。 2.3 作业条件: 2.3.1 安装前应对网架支座轴线与标高进行验线检查。网架轴线、标高位置必须符合设计要求和有关标准的规定。酽锕极額閉镇桧猪訣锥。 2.3.2 安装前应对柱顶混凝土强度进行检查,柱顶混凝土强度必须符合设计要求和国家现行有关标准的规定以后,才能安装。彈贸摄尔霁毙攬砖卤庑。 2.3.3 采用高空滑移法时,应对滑移轨道滑轮进行检查,滑移水平坡度应符合施工设计的要求。 2.3.4 采用条、块安装,工作台滑移法时,应对地面工作台、滑移设备进行检查,并进行试滑行试验。 2.3.5 采用整体吊装或局部吊装法时,应对提升设备进行检查,对提升速度、提升吊点、高空合拢与调整等工作作好试验,必须符合施工组织设计的要求。謀荞抟箧飆鐸怼类蒋薔。 2.3.6 采用高空散装法时,应搭设满堂红脚手架,并放线布置好各支点位置与标高。采用螺栓球高空散装法时,应设计布置好临时支点,临时支点的位置、数量应经过验算确定。厦礴恳蹒骈時盡继價骚。 2.3.7 高空散装的临时支点应选用千斤顶为宜,这样临时支点可以逐步调整网架高度。当安装结束拆卸临时支架时,可以在各支点间同步下降,分段卸荷。茕桢广鳓鯡选块网羈泪。 3 操作工艺 3.1 螺栓球正方四角锥网架高空散装法: 3.1.1 工艺流程: 放线、验线→安装下弦平面网格→安装上弦倒三角网格→ 安装下弦正三角网络→调整、紧固→安装屋面帽头→支座焊接、验收 3.1.2 放线、验线与基础检查: 3.1.2.1 检查柱顶混凝土强度。检查试件报告,合格后方能在高空柱顶放线、验线。 3.1.2.2 由总包提供柱顶轴线位移情况,网架安装单位对提供的网架支承点位置、尺寸进行复验,经复验检查轴线位置、标高尺寸符合设计要求以后,才能开始安装。鹅娅尽損鹌惨歷茏鴛賴。 3.1.2.3 临时支点的位置、数量、支点高度应统一安排,支点下部应适当加固,防止网架支点局部受力过大,架子下沉。籟丛妈羥为贍偾蛏练淨。 3.1.3 安装下弦平面网架: 3.1.3.1 将第一跨间的支座安装部位,对好柱顶轴线、中心线,用水平仪对好标高,有误差应予修正。 3.1.3.2 安装第一跨间下弦球、杆,组成纵向平面网格。 3.1.3.3 排好临时支点,保证下弦球的平行度,如有起拱要求时,应在临时支点上找出坡底。 3.1.3.4 安装第一跨间的腹杆与上弦球,一般是一球二腹杆的小单元就位后,与下弦球拧入,固定。 3.1.3.5 安装第一跨间的上弦杆,控制网架尺寸。注意拧入深度影响到整个网架的下挠度,应控制好尺寸。預頌圣鉉儐歲龈讶骅籴。 3.1.3.6 检查网架、网格尺寸,检查网架纵向尺寸与网架矢高尺寸。如有出入,可以调整临时支点的高低位置来控制网架的尺寸。渗釤呛俨匀谔鱉调硯錦。 3.1.4 安装上弦倒三角网格: 3.1.4.1 网架第二单元起采用连续安装法组装。 3.1.4.2 从支座开始先安装一根下弦杆,检查丝扣质量,清理螺孔、螺扣,干净后拧入,同时从下弦第一跨间也装一根下弦杆,组成第一方网格,将第一节点球拧入,下弦第一网格封闭。铙誅卧泻噦圣骋贶頂廡。 3.1.4.3 安装倒三角锥体,将一球三杆小单元(即上一弦球、一上弦杆、二腹斜杆组成的小拼单元)吊入现场。将二斜杆支撑在下弦球上,在上方拉紧上弦杆,使上弦杆逐步靠近已安装好的上弦球,拧入。擁締凤袜备訊顎轮烂蔷。 3.1.4.4 然后将斜杆拧入下弦球孔内,拧紧,另一斜杆可以暂时空着。 3.1.4.5 继续安装下弦球与杆(第二网格,下弦球是一球一杆)。一杆拧入原来的下弦球螺孔内,一球在安装前沿,与另一斜杆连接拧入,横向下弦杆(第二根)安装入位,两头各与球拧入,组成下弦第二网格封闭。贓熱俣阃歲匱阊邺镓騷。 3.1.4.6 按上述工艺继续安装一球三杆倒三角锥,在二个倒三角锥体之间安装纵向上弦杆,使之连成一体。逐步推进,每安装一组倒三角锥,则安装一根纵向上弦杆,上弦杆两头用螺栓拧入,使网架上弦也组成封闭形的方网格。坛摶乡囂忏蒌鍥铃氈淚。 3.1.4.7 逐步安装到支座后组成一系列纵向倒三角锥网架。检查纵向尺寸,检查网架挠度,检查各支点受力情况。蜡變黲癟報伥铉锚鈰赘。 3.1.5 安装下弦正三角网格: 3.1.5.1 网架安装完倒三角锥网格后,即开始安装正三角锥网格。 3.1.5.2 安装下弦球与杆,采用一球一杆形式(即下弦球与下弦杆),将一杆拧入支座螺孔内。 3.1.5.3 安装横向下弦杆,使球与杆组成封闭四方网格,检查尺寸。也可以采用一球二杆形式(下弦球与相互垂直二根下弦杆同时安装组成封闭四方网格)。買鲷鴯譖昙膚遙闫撷凄。 3.1.5.4 安装一侧斜腹杆,单杆就位,拧入,便于控制网格的矢高。 3.1.5.5 继续安装另一侧斜腹杆,两边拧入下弦球与上弦球,完成一组正三角锥网格。逐步向一侧安装,直到支座为止。綾镝鯛駕櫬鹕踪韦辚糴。 3.1.5.6 每完成一个正三角锥后,再安装检查上弦四方网格尺寸误差,逐步调整,紧固螺栓。正三角锥网格安装时,应时时注意临时支点受力的情况。驅踬髏彦浃绥譎饴憂锦。 3.1.6 调整、紧固。 3.1.6.1 高空散装法安装网架,应随时测量检查网架质量。检查下弦网格尺寸及对角线,检查上弦网格尺寸及对角线,检查网架纵向长度、横向长度、网格矢高。在各临时支点未拆除前还能调整。猫虿驢绘燈鮒诛髅貺庑。 3.1.6.2 检查网架整体挠度,可以通过上弦与下弦尺寸的调整来控制挠度值。 3.1.6.3 网架在安装过程中应随时检查各临时支点的下沉情况,如有下降情况,应及时加固,防止出现下坠现象。锹籁饗迳琐筆襖鸥娅薔。 3.1.6.4 网架检查、调整后,应对网架高强度螺栓进行重新紧固。 3.1.6.5 网架高强螺栓紧固后,应将套筒上的定位小螺栓拧紧锁定。 3.1.7 安装屋面帽头: 3.1.7.1 将上弦球上的帽头焊件拧入。 3.1.7.2 在帽头杆件上找出坡度,以便安装屋面板材。 3.1.7.3 对螺栓球上的未用孔以及螺栓与套筒、杆件之间的间隙应进行封堵,防止雨水渗漏。 3.1.8 支座焊接与验收: 3.1.8.1 检查网架整体尺寸合格后,检查支座位置是否在轴线上,以及偏移尺寸。网架安装时尺寸的累积误差应该两边分散,防止一侧支座就位正确,另一侧支座偏差过大。構氽頑黉碩饨荠龈话骛。 3.1.8.2 检查网架标高、矢高,网架标高以四周支点为准,各支点尺寸误差应在标准规范以内。 3.1.8.3 检查网架的挠度。 3.1.8.4 各部尺寸合格后,进行支座焊接。 3.1.8.5 支座焊接应有操作说明。网架支座有弹簧型、滑移型、橡胶垫型。支座焊接应保护支座的使用性能。有的应保护防止焊接飞溅的侵入;橡胶垫型在焊接时,应防止焊接火焰烤伤胶垫。故焊接时应用水随时冷却支座,防止烤伤胶垫。輒峄陽檉簖疖網儂號泶。 3.2 焊接球地面安装高空合拢法: 3.2.1 工艺流程: 放线、验线→安装平面网格→安装立体网格→安装上弦网格 →网架整体提升→网架高空合拢→网架验收 3.2.2 放线、验线: 3.2.2.1 柱顶放线与验线:标出轴线与标高,检查柱顶位移;网架安装单位对提供的网架支承点位置、尺寸、标高经复验无误后,才能正式安装。尧侧閆繭絳闕绚勵蜆贅。 3.2.2.2 网架地面安装环境应找平放样,网架球各支点应放线,标明位置与球号。 3.2.2.3 网架球各支点砌砖墩。墩坟可以是钢管支承点,也可以是砖墩上加一小截圆管作为网架下弦球支座。识饒鎂錕缢灩筧嚌俨淒。 3.2.2.4 对各支点标出标高,如网架有起拱要求时,应在各支承点上反映出来,用不同高度的支承钢管来完成对网架的起拱要求。凍鈹鋨劳臘锴痫婦胫籴。 3.2.3 钢网架平面安装: 3.2.3.1 放球:将已验收的焊接球,按规格、编号放入安装节点内,同时应将球调整好受力方向与位置。一般将球水平中心线的环形焊缝置于赤道方向。有肋的一边在下弦球的上半部分。恥諤銪灭萦欢煬鞏鹜錦。 3.2.3.2 放置杆件:将备好的杆件,按规定的规格布置钢管杆件。放置杆件前,应检查杆件的规格、尺寸,以及坡口、焊缝间隙、将杆件放置在二个球之间,调整间隙,点固。鯊腎鑰诎褳鉀沩懼統庫。 3.2.3.3 平面网架的拼装应从中心线开始,逐步向四周展开,先组成封闭四方网格,控制好尺寸后,再拼四周网格,不断扩大。注意应控制累积误差,一般网格以负公差为宜。硕癘鄴颃诌攆檸攜驤蔹。 3.2.3.4 平面网架焊接,焊接前应编制好焊接工艺和网架焊接顺序,防止平面网架变形。 3.2.3.5 平面网架焊接应按焊接工艺规定,从钢管下侧中心线左边20~30mm处引弧,向右焊接,逐步完成仰焊、主焊、爬坡焊、平焊等焊接位置。阌擻輳嬪諫迁择楨秘騖。 3.2.3.6 球管焊接应采用斜锯齿形运条手法进行焊接,防止咬肉。 3.2.3.7 焊接运条到圆管上侧中心线后,继续向前焊20~30mm处收弧。 3.2.3.8 焊接完成半圆后,重新从钢管下侧中心线右边20~30mm处反向起弧,向左焊接,与上述工艺相同,到顶部中心线后继续向前焊接,填满弧坑,焊缝搭接平稳,以保证焊缝质量。氬嚕躑竄贸恳彈瀘颔澩。 3.2.4 网架主体组装: 3.2.4.1 检查验收平面网架尺寸、轴线偏移情况,检查无误后,继续组装主体网架。 3.2.4.2 将一球四杆的小拼单元(一球为上弦球,四杆为网架斜腹杆)吊入平面网架上方。 3.2.4.3 小拼单元就位后,应检查网格尺寸,矢高,以及小拼单元的斜杆角度,对位置不正、角度不正的应先矫正,矫正合格后才准以安装。釷鹆資贏車贖孙滅獅赘。 3.2.4.4 安装时发现小拼单元杆件长度、角度不一致时,应将过长杆件用切割机割去,然后重开坡口,重新就位检查。怂阐譜鯪迳導嘯畫長凉。 3.2.4.5 如果需用衬管的网架,应在球上点焊好焊接衬管。但小拼单元暂勿与平面网架点焊,还需与上弦杆配合后才能定位焊接。谚辞調担鈧谄动禪泻類。 3.2.5 钢网架上弦组装与焊接: 3.2.5.1 放入上弦平面网架的纵向杆件,检查上弦球纵向位置、尺寸是否正确。 3.2.5.2 放入上弦平面网架的横向杆件,检查上弦球横向位置、尺寸是否正确。 3.2.5.3 通过对立体小拼单元斜腹杆的适量调整,使上弦的纵向与横向杆件与焊接球正确就位。对斜腹杆的调整方法是,既可以切割过长杆件,也可以用倒链拉开斜杆的角度,使杆件正确就位。保证上弦网格的正确尺寸。嘰觐詿缧铴嗫偽純铪锩。 3.2.5.4 调整各部间隙,各部间隙基本合格后,再点焊上弦杆件。 3.2.5.5 上弦杆件点固后,再点焊下弦球与斜杆的焊缝,使之连系牢固。 3.2.5.6 逐步检查网格尺寸,逐步向前推进。网架腹杆与网架上弦杆的安装应相互配合着进行。 3.2.5.7 网架地面安装结束后,应按安装网架的条或块的整体尺寸进行验收。 3.2.5.8 待吊装的网架必须待焊接工序完毕,焊缝外观质量,焊缝超声波探伤报告合格后,才能起吊(提升)。熒绐譏钲鏌觶鷹緇機库。 3.2.6 网架整体吊装(提升): 3.2.6.1 钢网架整体吊装前的验收,焊缝的验收,高空支座的验收。各项验收符合设计要求后,才能吊装。鶼渍螻偉阅劍鲰腎邏蘞。 3.2.6.2 钢网架整体吊装前应选择好吊点,吊绳应系在下弦节点上,不准吊在上弦球节点上。如果网架吊装过程中刚度不够,还应采用办法对被吊网架进行加固。一般加固措施是加几道脚手架钢管临时加固,但应考虑这样会增加吊装重量,增加荷载。纣忧蔣氳頑莶驅藥悯骛。 3.2.6.3 制订吊装(提升)方案,调试吊装(提升)设备。对吊装设备如把杆、缆风卷扬机的检查,对液压油路的检查,保证吊装(提升)能平稳、连续、各吊点同步。颖刍莖蛺饽亿顿裊赔泷。 3.2.6.4 试吊(提升):正式吊装前应对网架进行试提。试提过程是将卷扬机起动,调整各吊点同时逐步离地。试提一般在离地200~300mm之间。各支点人全部撤除后暂时不动,观察网架各部分受力情况。如有变形可以及时加固,同时还应仔细检查网架吊装前沿方向是否有碰或挂的杂物或临时脚手架,如有应及时排除。同时还应观察吊装设备的承载能力,应尽量保持各吊点同步,防止倾斜。濫驂膽閉驟羥闈詔寢賻。 3.2.6.5 连续起吊:当检查妥当后,应该连续起吊,在保持网架平正不倾斜的前提下,应该连续不断地逐步起吊(提升)。争取当天完成到位,防止大风天气。銚銻縵哜鳗鸿锓謎諏涼。 3.2.6.6 逐步就位:网架起吊即将到位时,应逐步降低起吊(提升)速度,防止吊装过位。 3.2.7 高空合拢: 3.2.7.1 网架高空就位后,应调整网架与支座的距离,为此应在网架上方安装几组倒链供横向调整使用。挤貼綬电麥结鈺贖哓类。 3.2.7.2 检查网架整体标高,防止高低不匀,如实在难以排除,可由一边标高先行就位,调整横向倒链,使较高合格一端先行就位。赔荊紳谘侖驟辽輩袜錈。 3.2.7.3 标高与水平距离先合格一端,插入钢管连接,连接杆件可以随时修正尺寸,重开坡口,但是修正杆件长度不能太大,应尽量保持原有尺寸。调整办法是一边拉紧倒链,另一边放松倒链,使之距离逐步合格。塤礙籟馐决穩賽釙冊庫。 3.2.7.4 已调整的一侧杆件应逐步全部点固后,放松另一侧倒链,继续微调另一侧网架的标高。可以少量的起吊或者下降,控制标高。注意此时的调整起吊或下降应该是少量的,逐步地进行,不能连续。边调整,还应观察已就位点固一侧网架的情况,防止开焊。裊樣祕廬廂颤谚鍘羋蔺。 3.2.7.5 网架另一侧标高调整后,用倒链拉紧距离,初步检查就位情况,基本正确后,插入塞杆,点固。仓嫗盤紲嘱珑詁鍬齊驁。 3.2.7.6 网架四周杆件的插入点固。注意此时点焊塞杆,应有一定斜度,使网架中心略高于支座处。因此时网架受中心起吊的影响,一旦卸荷后会略有下降,为防变形,故应提前提高3~5mm的余量。绽萬璉轆娛閬蛏鬮绾瀧。 3.2.7.7 网架四周杆件合拢点固后,检查网架各部尺寸,并按顺序、按焊接工艺规定进行焊接。 3.2.8 网架验收: 3.2.8.1 网架验收分二步进行,第一步是网架仍在吊装状态的验收;第二步是网架独立荷载,吊装卸荷后的验收。骁顾燁鶚巯瀆蕪領鲡赙。 3.2.8.2 检查网架焊缝外观质量,应达到设计要求与规范标准的规定。 3.2.8.3 四边塞杆,(即合拢时的焊接管),在焊接24h后的超声波探伤报告,以及返修记录。 3.2.8.4 检查网架支座的焊缝质量。 3.2.8.5 钢网架吊装设备卸荷。观察网架的变形情况。网架吊装部分的卸荷应该缓慢、同步进行,防止网架局部变形。瑣钋濺暧惲锟缟馭篩凉。 3.2.8.6 将合拢用的各种倒链分头拆除,恢复钢网架自然状态。 3.2.8.7 检查网架各支座受力情况;检查网架的拱度或起拱度。 3.2.8.8 检查网架的整体尺寸。 4 质量标准 4.1 保证项目应符合下列规定: 4.1.1 高空散装法安装网架结构时,节点配件和杆件,应符合设计要求和国家现行有关标准的规定。配件和杆件的变形必须矫正。鎦诗涇艳损楼紲鯗餳類。 检验方法:观察检查和检查质量证明书、出厂合格证或试验报告。 4.1.2 基准轴线位置、柱顶面标高和混凝土强度,必须符合设计要求和国家现行有关标准的规定。 检验方法:检查复测记录和试验报告。 4.2 基本项目应符合下列规定: 4.2.1 网架结构节点及杆件外观质量: 合格:表面干净,无明显焊疤、泥砂、污垢。 优良:表面干净,无焊疤、泥沙、污垢。 检查数量:按节点数量抽查5%,但不应少于5个节点。 检验方法:观察检查。 4.2.2 网架结构在自重及屋面工程完成后的挠度值: 合格:测点的挠度平均值为设计值的1.12~1.15倍。 优良:测点的挠度平均值为设计值的1.12倍。 检查数量:小跨度网架结构测量下弦中央一点;大中跨度网架结构测量下弦中央一点及下弦跨度四等分点处。 检验方法:用钢尺和水准仪检查。 4.3 允许偏差项目应符合下列规定: 4.3.1 高空散装法安装网架结构的允许偏差基础上和检查方法应符合表5-23的规定。 网架结构地面总拼装的允许偏差项目和检验方法 表5-23 项 目 允许偏差(mm) 检 验 方 法 纵向、横向长度 ±L/2000 ±30.0 用钢尺检查 支座中心偏移 L/3000 30.0 用钢尺、经纬仪检查 周边支承网架 相邻支座高差 L/4000 15.0 用钢尺、水准仪检查 支座最大高差 30.0 多点支承网架 相邻支座高差 l1/800 30.0 杆件弯曲矢高 l2/1000 5.0 用拉线和钢尺检查 注:1. L为纵横向长度。 2. l1为相邻支座间距。 3. l2为杆件长度。 4.3.2 其它方法安装网架结构的允许偏差项目和检验方法应符合表5-24的规定。 检查数量:全数检查。 除高空散装法外,其它方法安装网架 结构的允许偏差项目和试验方法 表5-24 项 目 允许偏差(mm) 检 验 方 法 网架支座中心偏移 L/3000 30.0 用钢尺和经纬仪检查 支座高度 周边支承的网架相邻支座高差 L1/400 15.0 用钢尺和水准仪检查 多点支承的网架相邻支座高差 L1/800 30.0 支座最大高差 30.0 注:①L为网架跨度。 ②L1为相邻支座间距。 5 成品保护 5.1 钢网架安装后,在拆卸架子时应注意同步,逐步的拆卸,防止应力集中,使网架产生局部变形,或使局部网格变形。栉缏歐锄棗鈕种鵑瑶锬。 5.2 钢网架安装结束后,应及时涂刷防锈漆。螺栓球网架安装后,应检查螺栓球上的孔洞是否封闭,应用腻子将孔洞和筒套的间隙填平后刷漆,防止水分渗入,使球、杆的丝扣锈蚀。辔烨棟剛殓攬瑤丽阄应。 5.3 钢网架安装完毕后,应对成品网架保护,勿在网架上方集中堆放物件。如有屋面板、檩条需要安装时,也应在不超载情况下分散码放。峴扬斕滾澗辐滠兴渙藺。 5.4 钢网架安装后,如需用吊车吊装檩条或屋面板时,应该轻拿轻放,严禁撞击网架使网架变形。 6 应注意的质量问题 6.1 钢网架在安装时,对临时支点的设置应认真对待。应在安装前,安排好支点和支点标高,临时支点既要使网架受力均匀,杆件受力一致,还应注意临时支点的基础(脚手架)的稳定性,一定要注意防止支点下沉。詩叁撻訥烬忧毀厉鋨骜。 6.2 临时支点的支承物最好能采用千斤顶,这样可以在安装过程中逐步调整。注意临时支点的调整不应该是某个点的调整,还要考虑到四周网架受力的均匀,有时这种局部调整会使个别杆件变形、弯曲。则鯤愜韋瘓賈晖园栋泷。 6.3 临时支点拆卸时应注意几组支点应同步下降,在下降过程中,下降的幅度不要过大,应该要逐步逐步分区分阶段按比例的下降,或者用每步不大于100mm的等步下降法拆除支撑点。胀鏝彈奥秘孫戶孪钇賻。 6.4 焊接球网架安装焊接时,应考虑到焊接收缩的变形问题,尤其是整体吊装网架和条块网架,在地面安装后,焊接前要掌握好焊接变形量和收缩值。因为钢网架焊接时,焊接点(受热面)均在平面网架的上侧,因此极易使结构由于单向受热而变形。一般变形规律为网架焊接后,四周边支座会逐步自由翘起,如果变形量大时,会将原有计划的起拱度抵消。如原来不考虑起拱时,会使焊接产生很大的下挠值,影响验收的质量要求。因此在施工焊接球网架时应考虑到单向受热的变形因素。鳃躋峽祷紉诵帮废掃減。 6.5 网架安装后应注意支座的受力情况,有的支座允许焊死,有的支座应该是自由端,有的支座需要限位等等,所以网架支座的施工应严格按照设计要求进行。支座垫板、限位板等应按规定顺序、方法安装。稟虛嬪赈维哜妝扩踴粜。 7 质量记录 本工艺标准应具备以下质量记录: 7.1 螺栓球、焊接球,高强度螺栓的材质证明、出厂合格证、各种规格的承载抗拉试验报告。 7.2 钢材的材质证明和复试报告。 7.3 焊接材料与涂装材料的材质证明、出厂合格证。 7.4 套筒、锥头、封板的材质报告与出厂合格证,如采用钢材时,应有可焊性试验报告。 7.5 钢管与封板、锥头组成的杆件应有承载试验报告。 7.6 钢网架用活动(或滑动)支座,应有出厂合格证明与试验报告。 7.7 焊工合格证,应具有相应的焊接工位、相应的焊接材料等项目。 7.8 安装后网架的总体尺寸、起拱度等验收资料。 7.9 焊缝外观检查与验收记录。 7.10 焊缝超声波探伤报告与记录。 7.11 涂层(含防腐与防火)的施工验收记录。  审核人 交底人   接受交底人 1、本表由施工单位填写,交底单位与接受交底单位各存一份。 2、当做分项工程施工技术交底时,应填写"分项工程名称"栏,其他技术交底可不填写。
展开阅读全文

开通  VIP会员、SVIP会员  优惠大
下载10份以上建议开通VIP会员
下载20份以上建议开通SVIP会员


开通VIP      成为共赢上传

当前位置:首页 > 考试专区 > 中考

移动网页_全站_页脚广告1

关于我们      便捷服务       自信AI       AI导航        抽奖活动

©2010-2026 宁波自信网络信息技术有限公司  版权所有

客服电话:0574-28810668  投诉电话:18658249818

gongan.png浙公网安备33021202000488号   

icp.png浙ICP备2021020529号-1  |  浙B2-20240490  

关注我们 :微信公众号    抖音    微博    LOFTER 

客服