收藏 分销(赏)

农民工工资纠纷应急预案.doc

上传人:小****库 文档编号:226650 上传时间:2023-03-09 格式:DOC 页数:7 大小:54.50KB 下载积分:14 金币
下载 相关 举报
农民工工资纠纷应急预案.doc_第1页
第1页 / 共7页
农民工工资纠纷应急预案.doc_第2页
第2页 / 共7页


点击查看更多>>
资源描述
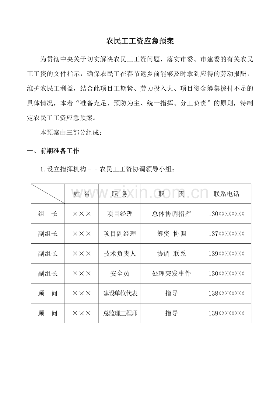
××××房地产开发公司×××× 农民工工资纠纷应急预案 编制: 审核: 批准: ××××××××××有限公司 ××××项目部 ××××年××月××日 农民工工资应急预案 为贯彻中央关于切实解决农民工工资问题,落实市委、市建委的有关农民工工资的文件指示,确保农民工在春节返乡前能够及时拿到应得的劳动报酬,维护农民工利益,结合此项目工期紧、劳力投入大、项目资金筹集拨付不足的具体情况,本着“准备充足、预防为主、统一指挥、分工负责”的原则,特制定农民工工资应急预案。 本预案由三部分组成: 一、前期准备工作 1.设立指挥机构––农民工工资协调领导小组: 姓 名 职 务 职 责 联系电话 组 长 ××× 项目经理 总体协调指挥 130×××××××× 副组长 ××× 项目副经理 筹资 协调 137×××××××× 副组长 ××× 技术负责人 协调 联系 139×××××××× 副组长 ××× 安全员 处理突发事件 130×××××××× 顾 问 ××× 建设单位代表 指导 138×××××××× 顾 问 ××× 总监理工程师 指导 139×××××××× 2.组织结构图: 顾问:××× 指导 组长:××× 总体协调指挥 顾问:××× 指导 副组长:××× 处理突发事件 副组长:××× 协调 联系 副组长:××× 筹资 协调 农民工 3.筹集资金: ⑴副组长×××协调、配合预算、财务部门工作,做好工程量的上报、核实,配合建设单位做好工程款的拨付到位情况; ⑵副组长×××协助组长做好对各分包单位的工程款拨付工作。 4.准备保证金: 副组长×××、×××协助公司有关部门做好农民工工资缺口的保证金准备工作。 5.监督分包单位工作: ⑴副组长×××监督各分包单位农民工工资的发放过程,保管工资发放的资料; ⑵副组长×××与各班组农民工单独交谈,了解工资的发放情况,并如实向组长汇报; ⑶副组长×××组织农民工学习用正确的方式解决拖欠的工资问题,了解工作程序和违法讨薪的严重后果。 6.组长×××负责以上工作的组织安排。 二、应对各种异常情况应急预案 1.资金不到位: ⑴由组长×××与建设单位有关领导交涉工程款的拨付问题,组织解决影响工程款拨付的各种问题; ⑵副组长×××负责向公司有关领导汇报资金情况,申请使用保证金,并将申请情况如实向组长汇报; ⑶副组长×××负责与分包单位负责人、班组长交谈,做通思想工作,配合分包单位负责人做好安抚工作。 2.农民工情绪激动: ⑴对于个别有情绪的农民工,由副组长×××负责进行单独谈话,以正确的态度安抚情绪,消除激动情绪的扩散,掌握问题关键; ⑵副组长×××如实向组长汇报交谈的情况,会同组长制订有针对性的解决方案,并协助实施。 3.农民工上访: 在有个人、小集体对问题得不到解决或解决不及时而采取上访的方式时,进入应急预案程序: ⑴副组长×××负责了解具体情况,协同分包单位负责人对上访的问题采取适当方法初步解决,副组长刘军波在第一时间向组长进行汇报; ⑵由组长×××组织领导小组成员分析研究解决方案,并根据实际情况由刘军波向公司分管领导、有关部门、建设、监理单位领导汇报; ⑶由组长×××根据公司领导指示精神,组织安排实施解决方案,在最短时间内与上访者商定解决协议; ⑷副组长×××负责通知、协助治安执法部门,对可能发生的影响社会治安事件进行预控; ⑸发生人身伤害事故时,应立即进入意外伤害应急预案程序; ⑹协调领导小组成员应统一思想,各尽其责,妥善解决好农民工上访事件,并尽量将社会的负面影响降到最低。 三、善后工作 1.善后工作: 副组长×××负责督促监督协议的落实情况。 2.总结汇报: ⑴副组长×××负责将问题的解决情况,向公司分管领导、有关部门、建设、监理单位领导汇报; ⑵由组长×××组织领导小组成员通报情况、总结经验,避免类似事件的再次发生; ⑶事后由组长×××向公司领导作书面汇报。 四、有效时间 本应急予案自制定之日起实施,工程竣工时自行中止。 ××××××××××有限公司 ××××项目部 ××××年××月××日 建设单位:×××××××××有限公司 项目负责人(签章): 年 月 日 监理单位:×××××××××有限责任公司 项目负责人(签章): 年 月 日 施工单位:××××××××××有限公司 项目负责人(签章): 年 月 日
展开阅读全文

开通  VIP会员、SVIP会员  优惠大
下载10份以上建议开通VIP会员
下载20份以上建议开通SVIP会员


开通VIP      成为共赢上传

当前位置:首页 > 管理财经 > 人员管理/培训管理

移动网页_全站_页脚广告1

关于我们      便捷服务       自信AI       AI导航        抽奖活动

©2010-2026 宁波自信网络信息技术有限公司  版权所有

客服电话:0574-28810668  投诉电话:18658249818

gongan.png浙公网安备33021202000488号   

icp.png浙ICP备2021020529号-1  |  浙B2-20240490  

关注我们 :微信公众号    抖音    微博    LOFTER 

客服