收藏 分销(赏)

上海建设工程前期审批报建规划土地工程施工许可流程.pdf

上传人:曲**** 文档编号:226337 上传时间:2023-03-09 格式:PDF 页数:17 大小:1.38MB 下载积分:15 金币
下载 相关 举报
上海建设工程前期审批报建规划土地工程施工许可流程.pdf_第1页
第1页 / 共17页
上海建设工程前期审批报建规划土地工程施工许可流程.pdf_第2页
第2页 / 共17页


点击查看更多>>
资源描述
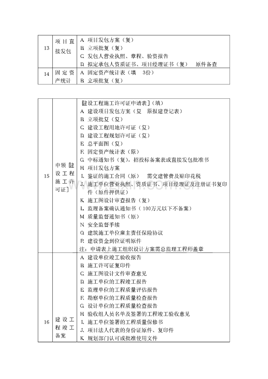
序 号需办事 项所 需 材 料1土地出 让A申请书R立项批复G红线图(复)n规划设计总平面图(蓝图)E营业执照(企业)、机关代码证(机关)R法人代表身份证(复)G建设用地许可证(复)以上资料均一式二份2国有土 地使用 证A 土地出让合同(复)R所交纳各项费用发票(复)包括土地出让多、土地契税、印 花税3报审规 划设计 方案(总 平面图 审定)规划设计方案审批表A规划设计方案登记表(填)R规划设计意见书G规划设计总平面图(蓝图)n红线图(复)E选址意见书(复)4申领建 设用地 规划许 可证建设用地规划许可证审批表A建设用地规划许可证登记表(填)B红线图(复)G建设项目立项批复(复)n规划设计总平面(蓝图)5报审建 筑设计 方案建筑设计方案审批表A规划设计总平面图(审定蓝图)R效果图(鸟瞰图 A3)G单体设计方案(文本 A3)包括平面、立面、剖面、效果6申领建 设工程 规划许建设工程规划许可证审批表(建筑)A建筑工程规划许可证申请登记表(填 建筑)R核发建设工程规划许可证征求意见表(填)G施工图(建筑结构)n建设用地许可证(复)E立项批复(复)R红线图(复)可证G规划设计总平面图(蓝图2份)H白蚁防治合同(4份)I、国有土地出让合同(复)J、建筑工程消防设计审核意见书7消防审 核意见建筑工程消防设计防火审核申报表A立顼批复(复)B红线图(复)G总平面图(蓝图)n施工图 注意所有图纸均需加盖设计单位出图章及防火自申早E消防给水图R消防设计专篇8卫生防 疫站审 图建设项目卫生审查申请书(2份)A立项批复(复)B红线图(复)G施工图n总平面图E工艺流程图或布局图9文档中心A立项批复B总平面图(蓝图)10绿化A立项批复(复)R总平面图(蓝图)11人防A总平面图(蓝图)12质监手续建设工程质量监督申报表(3份)A立项批复(复)R建设工程规划许可证(复)G设计单位营业执照及资质等级证书(复)Q施工单位营业执照及资质等级证书(复)E施工中标通知书及施工承包合同R监理中标通知书及监理合同G岩土工程勘察及施工图审查批准书H勘察单位营业执照及资质等级证书(复)I、建设单位营业执照(复)施工直接发包审批表(填)13项目直 接发包A项目发包方案(复)R立项批复(复)G发包人营业执照、章程、验资报告n拟定承包人资质证书、项目经理证书(复)原件备查14固定资 产统计A固定资产统计表(填3份)R立项批复(复)15申领建 设工程 施工许 可证建设工程施工许可证申请表(填)A建设项目发包方案(复 原报建登记表)B立项批复(复)G建设工程用地许可证(复)D建设工程规划许可证(复)E总平面图(复)R固定资产统计表(原)G中标通知书(复),招投标备案表或直接发包批准书H项目发包方案I、鉴证的施工合同(原)需交建管费及贴印花税J、施工单位营业执照、资质证书、项目经理证及注册证书复印 件(原件押供证)K施工图设计审查报告(复)L监理备案确认通知书(100万元以下不备案)M质量监督通知书(原)N安全监督手续Q建筑施工单位雇主责任保险协议R建设资金到位证明原件注:申请表上施工组织设计方案需总监理工程师盖章16建设工 程竣工 备案A建设单位竣工验收报告R施工许可证复印件Q施工图设计文件审查意见D施工单位的工程竣工报告E监理单位的工程质量评估报告R勘察单位的工程质量检查报告G设计单位的工程质量检查报告H验收组人员名单及签署的工程竣工验收意见I、施工单位签署的工程质量保修书J、项目法人代表的身份证原件、复印件K规划部门认可或批准使用文件L消防部门认可或批准使用文件M卫生防疫部门认可或批准使用文件N环保部门认可或批准使用文件Q区文档中心的验收意见书R区城管环卫项目验收单Q商品住宅的住宅质量保证书和住宅使用说明书R法规、规章规定必须提供的其它文件序 号需办事 项所 需 材 料1土地出 让H申请书I、立项批复J、红线图(复)K规划设计总平面图(蓝图)L营业执照(企业)、机关代码证(机关)M法人代表身份证(复)N建设用地许可证(复)以上资料均一式二份2国有土 地使用 证Q 土地出让合同(复)n所交纳各项费用发票(复)包括土地出让多、土地契税、印 花税3报审规 划设计 方案(总 平面图 审定)规划设计方案审批表R规划设计方案登记表(填)G规划设计意见书H规划设计总平面图(蓝图)I、红线图(复)J、选址意见书(复)4申领建 设用地 规划许 可证建设用地规划许可证审批表E建设用地规划许可证登记表(填)R红线图(复)G建设项目立项批复(复)H规划设计总平面(蓝图)5报审建 筑设计 方案建筑设计方案审批表D规划设计总平面图(审定蓝图)E效果图(鸟瞰图 A3)R单体设计方案(文本 A3)包括平面、立面、剖面、效果建设工程规划许可证审批表(建筑)K建筑工程规划许可证申请登记表(填建筑)申领建L核发建设工程规划许可证征求意见表(填)M施工图(建筑结构)N建设用地许可证(复)6设工程Q立项批复(复)规划许R红线图(复)可证Q规划设计总平面图(蓝图2份)R白蚁防治合同(4份)S国有土地出让合同(复)T建筑工程消防设计审核意见书7消防审 核意见建筑工程消防设计防火审核申报表R立项批复(复)G红线图(复)H总平面图(蓝图)I、施工图 注意所有图纸均需加盖设计单位出图章及防火自申早J、消防给水图R消防设计专篇8卫生防 疫站审 图建设项目卫生审查申请书(2份)R立项批复(复)G红线图(复)H施工图I、总平面图J、工艺流程图或布局图9文档中心G立项批复n总平面图(蓝图)10绿化G立项批复(复)D总平面图(蓝图)11人防A总平面图(蓝图)12质监手续建设工程质量监督申报表(3份)J、立项批复(复)K建设工程规划许可证(复)L设计单位营业执照及资质等级证书(复)M施工单位营业执照及资质等级证书(复)N施工中标通知书及施工承包合同Q监理中标通知书及监理合同R岩土工程勘察及施工图审查批准书Q勘察单位营业执照及资质等级证书(复)R建设单位营业执照(复)13项目直 接发包施工直接发包审批表(填)E项目发包方案(复)R立项批复(复)G发包人营业执照、章程、验资报告H拟定承包人资质证书、项目经理证书(复)原件备查14固定资 产统计G固定资产统计表(填 3份)n立项批复(复)15申领建 设工程 施工许 可证建设工程施工许可证申请表(填)Q建设项目发包方案(复 原报建登记表)R立项批复(复)S建设工程用地许可证(复)工建设工程规划许可证(复)U总平面图(复)V固定资产统计表(原)W中标通知书(复),招投标备案表或直接发包批准书X项目发包方案X鉴证的施工合同(原)需交建管费及贴印花税Z施工单位营业执照、资质证书、项目经理证及注册证书复印 件(原件押供证)M 施工图设计审查报告(复)BR 监理备案确认通知书(100万元以下不备案)GQ 质量监督通知书(原)DD 安全监督手续EE 建筑施工单位雇主责任保险协议FR 建设资金到位证明原件注:申请表上施工组织设计方案需总监理工程师盖章S,建设单位竣工验收报告X施工许可证复印件U施工图设计文件审查意见V施工单位的工程竣工报告W监理单位的工程质量评估报告X勘察单位的工程质量检查报告16建设工 程竣工 备案Y设计单位的工程质量检查报告Z验收组人员名单及签署的工程竣工验收意见M 施工单位签署的工程质量保修书BR 项目法人代表的身份证原件、复印件0Q 规划部门认可或批准使用文件m 消防部门认可或批准使用文件EE 卫生防疫部门认可或批准使用文件FR 环保部门认可或批准使用文件8 区文档中心的验收意见书区城管环卫项目验收单IL 商品住宅的住宅质量保证书和住宅使用说明书JJ、法规、规章规定必须提供的其它文件(1)建设用地规划许可证(黄证)是建设单位在向土地管理部门申请征用、划拨土地前,经城市规划行政主管部门确认建设项目位置和范围符合城市规划的法定凭证,是建设单位用地的法律凭证。中华人民共和国建设用地 规划许可证中华人民共和国建暧部丝制中国地产商(2)建设工程规划许可证(绿证)城市规划行政主管部门依法核发的,确认有关建设工程符合城市规 划要求的法律凭证。建设工程规划许可证是有关建设工程符合城市 规划要求的法律凭证,是建设单位建设工程的法律凭证,是建设活 动中接受监督检查时的法定依据。没有此证的建设单位,其工程建 筑是违章建筑,不能领取房地产权属证件。建设工程 规划许可证中华人民共和国建设部tiM(3)土地使用权证又称国有土地使用权证,是指经土地使用者申请,由城市各级人民政府颁发的国有土地使用权的法律空正。该证主要载明土地使用者名称,土地坐落、用途,土地使用权面积、使用年限和四至范围。4)建设工程施工许可证是建筑施工单位符合各种施工条件、允许开工的批准文件,是建设 单位进行工程施工的法律凭证,也是房屋权属登记的主要依据之O中争大K关建筑工程 济工许可证中中人比易项目前期阶明艮建漏呈亍场营设计 销部部管项目发展部项目部财务部支持性文件项目论次必11产自 位SF方定 战J移1交r理签署 国有土 也使用权出 同手续V1询 1配套条件审 核意见书-1寸地价3建设用 地规划1 午可 证办理缴纳 t也出让 题蝴11_C1总体方 蔚碇3土 正项目 估金r投资 睾书-c项目F可行 艮告报计委办理 商品房1划项目建设阶段报建流程图瞥米臂理项目经理部TR PR 理 PR确定项目 名称反核预 薄面积/正式预售不同意审批)同意报环保局、民防办、园 林局、住宅局、卫生 局、市交警、环卫局、教育局、规划局审批报环保局、民防办、园林 局、住宅局、卫生局、市 交警、环卫局、教育局、地震办、规划局审批设计部4办理项目地名注*册手续设计任务书X设计方案招标L 设计方案-初步设计项目发 展部部 务 财理室 经公 总办性 支文施工招标1r申请基地 编码施工图_,施工图审图新型墙体协 议1办理工程 施工许可 证有误报消防局、镇政府 审批,报规划局办.理工程规划许可 证工程报监办理开工验线 手续主体开工4面积预.石涅酎测 有误-复核预售面积/无误工程形象进度 达预售条件测绘机构出具工程进度 鉴证报告If办理预售许可 证支付配套费与银行 签署预售监管协 议)物同 物理哂 与公署期管同业签前业合项目竣工阶段报建流程图项目销售经营部发展 部项目经理部总经理 办公室支持性文件单体竣工总体竣工竣工面积实测测量完成填报 住宅使 用说明 书住宅质 量保证书粘砖实宵 L理工案收厂 办爆楼验 1园林验收 西大管线验收 人防验收 消防验收 规划验收办理竣工 验收备案证 书交付使用许 可证资质证明办理房 地产权 初始登 记及大 产证-1.目的科学有效地安排项目各阶段的报批报建工作,确保项目的正常开发经营。2.适用范围适用于上海万科项目开发过程中,因为地理位置较远,报批报建成本较高而由项目经 理部负责的报批报建工作。3.术语和定义4.职责4.1.项目经理部4.1.1.严格按照公司规范化运作要求,根据项目开发进度,及时准确地办妥各项目所 需报批报建手续,提供相关合法文件,为各项目的顺利开发经营提供保证;4.2.市场营销部、客户事务部、项目发展部、采购管理部、成本管理部、设计部负责 提交本部门报批报建资料。5.工作程序5.1.在项目开发过程中,需各部门向项目经理部提交的报批报建资料及提交时机见下表:报批报建事项所需资料资料提交部门提交时机房地产证付清地价款证明财务部按土地出让合同土地出让合 同项目发展部办完付清地价款证明建设用地规划许可 证土地出让合同项目发展部中标且测绘报告完成申办项目地名注册项目名称及释义市场营销部方案报建前设计方案报审设计方案文件设计部审核后初步设计报审初步设计图设计部审核后建设工程规划许可 证审图公司审核后 的施工图设计部审核后商品房面积预测施工图及电子文 件设计部开盘前60天-5.2.项目经理部收集到报批报建所需资料后,按照政府主管部门依法行政手册要求,递交资料。报批报建事项所需资料资料提交部门提交时机预售许可证预售合同示范文 本市场营销部开盘前30天有资质的测绘机 构出具工程进度 鉴证报告项目经理部开盘前15天物业公司的前期 物业管理服务合 同总经埋办公室开盘前30天公安部门批准的 门牌号码批文及 附图项目经理部开盘前20天建筑面积预测报 告项目经理部开盘前30天与资金监管机构 签定的预售监管 协议财务部开盘前20天竣工面积实测建筑图纸设计部竣工验收前15天规划验收形象进度说明项目经理部竣工验收前15天房地产权初始登记竣工验收备案证 明项目经理部项目验收后15天内分层分户汇总表市场营销部项目验收后15天内5.3.政府主管部门窗口收文后,项目经理部主办人员在取得批文前,至少与政府经办 人联系一次,了解办文进展或按对方要求进行配合工作。5.4.政府部门承诺的办文时限到期当日或次日,项目经理部主办人员到指定地点领取 批文,移交项目秘书归档,由项目秘书交总经理办公室存档。6.相关记录6.1建设用地规划许可证6.2建设工程规划许可证6.3工程施工许可证6.4预售许可证-6.5竣工备案表
展开阅读全文

开通  VIP会员、SVIP会员  优惠大
下载10份以上建议开通VIP会员
下载20份以上建议开通SVIP会员


开通VIP      成为共赢上传

当前位置:首页 > 环境建筑 > BIM/前期

移动网页_全站_页脚广告1

关于我们      便捷服务       自信AI       AI导航        抽奖活动

©2010-2025 宁波自信网络信息技术有限公司  版权所有

客服电话:0574-28810668  投诉电话:18658249818

gongan.png浙公网安备33021202000488号   

icp.png浙ICP备2021020529号-1  |  浙B2-20240490  

关注我们 :微信公众号    抖音    微博    LOFTER 

客服