收藏 分销(赏)

体育赛事组织与管理-教案.doc

上传人:天**** 文档编号:2130038 上传时间:2024-05-17 格式:DOC 页数:17 大小:148.50KB 下载积分:8 金币
下载 相关 举报
体育赛事组织与管理-教案.doc_第1页
第1页 / 共17页
体育赛事组织与管理-教案.doc_第2页
第2页 / 共17页


点击查看更多>>
资源描述
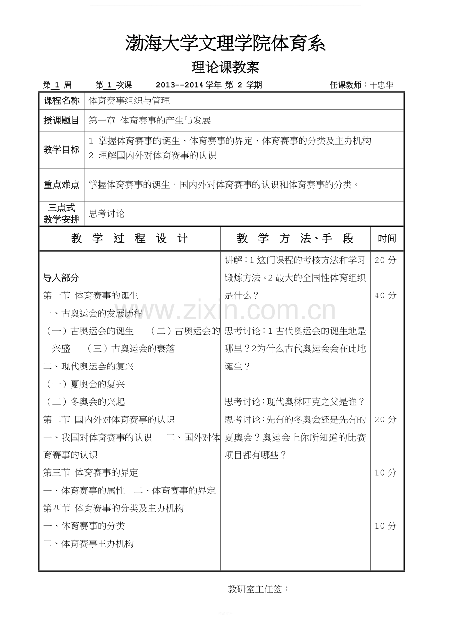
______________________________________________________________________________________________________________ 渤海大学文理学院体育系 理论课教案 课程名称: 体育赛事组织与管理 授课班级: 2011级1、5班 授课教师: 于忠华 周授课学时: 2学时 考核方式: 考试(11.1),考查(11.5) 授课时间: 2014 年 2月 — 2014年7 月 渤海大学文理学院体育系 理论课教案 第 1 周 第 1 次课 2013--2014学年 第 2 学期 任课教师:于忠华 课程名称 体育赛事组织与管理 授课题目 第一章 体育赛事的产生与发展 教学目标 1 掌握体育赛事的诞生、体育赛事的界定、体育赛事的分类及主办机构 2 理解国内外对体育赛事的认识 重点难点 掌握体育赛事的诞生、国内外对体育赛事的认识和体育赛事的分类。 三点式 教学安排 思考讨论 教 学 过 程 设 计 教 学 方 法、手 段 时间 导入部分 第一节 体育赛事的诞生 一、古奥运会的发展历程 (一)古奥运会的诞生 (二)古奥运会的兴盛 (三)古奥运会的衰落 二、现代奥运会的复兴 (一)夏奥会的复兴 (二)冬奥会的兴起 第二节 国内外对体育赛事的认识 一、我国对体育赛事的认识 二、国外对体育赛事的认识 第三节 体育赛事的界定 一、体育赛事的属性 二、体育赛事的界定 第四节 体育赛事的分类及主办机构 一、体育赛事的分类 二、体育赛事主办机构 讲解:1这门课程的考核方法和学习锻炼方法。2最大的全国性体育组织是什么? 思考讨论:1古代奥运会的诞生地是哪里?2 为什么古代奥运会会在此地诞生? 思考讨论:现代奥林匹克之父是谁? 思考讨论:先有的冬奥会还是先有的夏奥会?奥运会上你所知道的比赛项目都有哪些? 20分 40分 20分 10分 10分 教研室主任签: 渤海大学文理学院体育系 理论课教案 第 2 周 第 1 次课 2013--2014学年 第 2 学期 任课教师:于忠华 课程名称 体育赛事组织与管理 授课题目 第二章 SWOT 分析 教学目标 1 掌握体育赛事中SWOT分析的运用、制定赛事规划要点、召开赛事规划会议及总结成绩,控制压力。理解SWOT分析概念。 2掌握体育赛事突发事件的应急处理。 重点难点 重点:掌握体育赛事中SWOT分析的运用、制定赛事规划要点、召开赛事规划会议。难点:掌握体育赛事突发事件的应急处理。 三点式 教学安排 提问、思考讨论、案例分析 教 学 过 程 设 计 教 学 方 法、手 段 时间 导入部分 第二章 SWOT 分析 第一节 SWOT 分析的概念 一、SWOT分析的由来 二、SWOT 分析的概念 第二节 体育赛事中SWOT分析的运用 一、分析环境因素 二、构造SWOT矩阵 三、制定行动计划 (一)最小与最小对策(WT对策) (二)最小与最大对策(WO对策) (三)最大与最小对策(ST对策) (四)最大与最大对策(SO对策) 提问:1讲述古奥运会的发展历程。2 讲述现代奥运会的复兴。3说明国内体育赛事主办机构。 思考讨论:粗略的对赛事进行估计是否可行?为什么?各部门的主要负责人没有明确的联系方式是否可行?为什么? 思考讨论:举例说明一般的体育比赛都有可能出现什么意外情况? 案例分析——2008年奥运会所作的准备工作 15分 85分 教研室主任签: 渤海大学文理学院体育系 理论课教案 第 3 周 第 1 次课 2013--2014学年 第 2 学期 任课教师:于忠华 课程名称 体育赛事组织与管理 授课题目 实训:结合自己所了解的赛事,根据SWOT分析理论进行分析。 教学目标 培养学生灵活应用知识能力和分析问题、语言表达能力。 重点难点 培养学生灵活应用知识能力和分析问题、语言表达能力。 三点式 教学安排 专题汇报、案例分析 教 学 过 程 设 计 教 学 方 法、手 段 时间 专题汇报 案例分析 每人提交体育赛事SWOT分析的方案一份,并进行讲解。 案例分析:针对2008年奥运会进行SWOT分析 60分 40分 教研室主任签: 渤海大学文理学院体育系 理论课教案 第 4 周 第 1 次课 2013--2014学年 第 2 学期 任课教师:于忠华 课程名称 体育赛事组织与管理 授课题目 学生自行组织一场班级的体育比赛 教学目标 培养学生组织管理能力、团队合作能力、竞争能力。 重点难点 培养学生组织管理能力、团队合作能力、竞争能力。 三点式 教学安排 体育比赛 教 学 过 程 设 计 教 学 方 法、手 段 时间 学生自行设计组织一场体育比赛,比赛项目自选 要求: 比赛前做好赛事的前期准备工作,如策划书的撰写、组织机构建设、人员的配备、场地器材的检查和供应等。 前期准备及说明 以班级为单位进行体育比赛 赛事总结 10分 75分 5分 教研室主任签: 渤海大学文理学院体育系 理论课教案 第 5 周 第 1 次课 2013--2014学年 第 2 学期 任课教师:于忠华 课程名称 体育赛事组织与管理 授课题目 第三章 体育赛事的规划要点 教学目标 理解与掌握体育赛事规划中的合理计算支出与收入、制定规划时间表、考虑周全随机措施等,结合一般赛事规划的制定方法和要点,论述了国际性赛事规划制定方法。 重点难点 重点:理解与掌握体育赛事规划中的合理计算支出与收入、制定规划时间表等。难点:学会有计划的召开会议。 三点式 教学安排 提问、案例分析、思考讨论 教 学 过 程 设 计 教 学 方 法、手 段 时间 导入部分 第一节 体育赛事的规划点 一、 体育赛事召开前合理计算支出与收入 二、制定体育赛事规划时间表 三、注意与时间安排有关的惯例和规定 四、注意与赛事组办有关的其他协定和规定 五、制定规划时,考虑周全为随机变动留有余地 六、编制、分发赛事主要管理人员的通讯录 第二节 国际性赛事规划制定方法 一、召开赛事规划会 (一)会前周密准备 (二)会中体现服务质量 (三)会后处理 二、总结成绩,控制压力 提问:什么是SWOT分析?它的操作思路是什么? 学生查找所有有关2008年奥运会中国的具体投入与支出的体现。 案例分析:2010年广州亚运会 思考讨论:如何使日常会议召开成功 10分 40分 50分 教研室主任签: 渤海大学文理学院体育系 理论课教案 第 6 周 第 1 次课 2013--2014学年 第 2 学期 任课教师:于忠华 课程名称 体育赛事组织与管理 授课题目 学生自行组织一场班级的体育比赛 教学目标 培养学生组织管理能力、团队合作能力、竞争能力。 重点难点 培养学生组织管理能力、团队合作能力、竞争能力。 三点式 教学安排 体育比赛 教 学 过 程 设 计 教 学 方 法、手 段 时间 学生自行设计组织一场体育比赛,比赛项目自选 要求: 比赛前做好赛事的前期准备工作,如策划书的撰写、组织机构建设、人员的配备、场地器材的检查和供应等。 前期准备及说明 以班级为单位进行体育比赛 赛事总结 10分 75分 5分 教研室主任签: 渤海大学文理学院体育系 理论课教案 第 7 周 第 1 次课 2013--2014学年 第 2 学期 任课教师:于忠华 课程名称 体育赛事组织与管理 授课题目 第五章 体育赛事活动中接待管理 随堂测验 教学目标 1掌握购买成套接待服务时的考虑事项、体育赛事接待有效策略以及根据预算安排赛事接待; 2 学生能结合理解体育赛事接待有效策略; 3 培养学生理解知识和运用知识,以及答题技巧训练。 重点难点 重点:掌握购买成套接待服务时的考虑事项、体育赛事接待有效策略以及根据预算安排赛事接待;难点:培养学生理解知识和运用知识,以及答题技巧训练。 三点式 教学安排 提问、思考讨论、案例分析 教 学 过 程 设 计 教 学 方 法、手 段 时间 导入部分 一、 购买成套接待服务时的考虑事项 二、 体育赛事接待有效策略 (一)了解客人的需要和期望。 (二)理解观看比赛对客人的意义。 (三)了解客人的到场规律。 (四)根据客人情况作就餐安排 (五)精心设计邀请函 (六)了解仪式的一般规程 (七)注意第一印象和最后印象 (八)热情友好的接待礼仪 (九)灵活安排,随机应变,保持观众情绪高昂 (十)征询建议,改造工作 三、 根据预算安排赛事接待 随堂测验 提问:公关礼仪部一般都做哪些工作?体育赛事中做好哪些接待工作? 思考讨论:参加体育赛事的人群都是哪些类人?他们参加到体育赛事中都有什么目的? 思考讨论:参与到体育赛事的人群都有什么入场规律?该如何对待? 作业:学生设计一份有创意的体育赛事邀请函。 10分 10分 30分 50分 教研室主任签: 渤海大学文理学院体育系 理论课教案 第 8 周 第 1 次课 2013--2014学年 第 2 学期 任课教师:于忠华 课程名称 体育赛事组织与管理 授课题目 第六章 体育赛事的谈判与合同 第一节 体育赛事的谈判与跨文化交流技巧 第二节 体育赛事达成合作的基本前提 教学目标 1 掌握谈判前:了解可能出现的文化差异、谈判中:正确处理文化差异、谈判后:因文化而异做好后续交流。2 理解体育赛事达成合作的基本前提。 重点难点 掌握谈判前:了解可能出现的文化差异、谈判中:正确处理文化差异、谈判后:因文化而异做好后续交流。 三点式 教学安排 提问、思考讨论、邀请函展示 教 学 过 程 设 计 教 学 方 法、手 段 时间 导入部分 邀请函展示 第一节 体育赛事的谈判与跨文化交流技巧 一、谈判前:了解可能出现的文化差异 (一)设计谈判团队 (二)了解文化差异是谈判前必不可少的准备 二、谈判中:正确处理文化差异 (一 )寒暄 (二)交流工作信息 (三)说服 (四)让步和达成协议 三、谈判后:因文化而异做好后续交流 第二节 体育赛事达成合作的基本前提 一、尊重优先取舍权和重新选择权 二、聘用法律顾问 三、聘请赛事顾问或与咨询机构签约 四、了解诉讼、仲裁及其它争议处理机构 五、作好赛事风险管理和保险工作 提问:体育赛事接待有效策略有哪些?结合某一个举例说明。 学生展示所设计的体育赛事邀请函 思考讨论: 大型体育赛事会涉及到语言的不同,那么会不会在理解上产生误差呢?风俗习惯会带来什么问题? 思考讨论:每个人第一次见面时,常用的语言有哪些? 思考讨论:举例区分优先取舍权和重新选择权。 思考讨论:你是否了解仲裁和诉讼?有什么区别? 5分 15分 20分 30分 30分 教研室主任签: 渤海大学文理学院体育系 理论课教案 第 9 周 第 1 次课 2013--2014学年 第 2 学期 任课教师:于忠华 课程名称 体育赛事组织与管理 授课题目 第三节 体育赛事可以签订的合作合同 第七章 体育赛事突发事件处理 第一节 体育赛事突发事件的特点 阶段知识测验 教学目标 掌握体育赛事可以签订的合作合同以及体育赛事突发事件的特点。了解学生掌握知识的情况。 重点难点 重点:掌握体育赛事可以签订的合作合同,难点:体育赛事突发事件的特点。 三点式 教学安排 提问、思考讨论、案例分析 教 学 过 程 设 计 教 学 方 法、手 段 时间 导入部分 第三节 体育赛事可以签订的合作合同 一、 赞助商和供应商协议 二、赛事标志使用权合同 三、 赞助商的地域划定协议 四、 赞助商费用及权益约定 五、电视转播权协议 六、工作人员合同 七、体育名人合同 八、 体育场馆租用合同 九、 特许经营权协议 十、 赛事接待合作协议 第七章 体育赛事突发事件处理 第一节 体育赛事突发事件的特点 一、突发性 二、公共性 三、危害性 四、事件的多样性,也称事件的独特性 五、信息的有限性 六、不确定性和多变性 阶段知识测验 提问:体育赛事的谈判与跨文化交流技巧有哪些? 思考讨论:体育名人合同中要规定哪些内容?怎样邀请体育名人? 思考讨论:2008年奥运会的志愿者有多少人? 案例分析:安利纽崔莱与运动员 案例分析:球场骚乱 10分 30分 10分 50分 教研室主任签: 渤海大学文理学院体育系 理论课教案 第 10 周 第 1 次课 2013--2014学年 第 2 学期 任课教师:于忠华 课程名称 体育赛事组织与管理 授课题目 实训:学生设计赛事筛选(以寝室为单位) 教学目标 培养学生分析问题能力、评价能力和语言表达能力。 重点难点 培养学生分析问题能力、评价能力和语言表达能力。 三点式 教学安排 小组讨论、学生评价、教师评价 教 学 过 程 设 计 教 学 方 法、手 段 时间 一、 学生按照要求设计体育游戏 二、学生将设计的体育游戏以寝室为单位进行组合 三、寝室内部学生之间进行体育游戏活动方案设计 四、寝室派代表进行活动方案说明 五、所有学生评价和筛选有意义的体育游戏活动方案 小组讨论 小组讨论 学生评价 教师评价 100分 教研室主任签: 渤海大学文理学院体育系 理论课教案 第 11 周 第 1 次课 2013--2014学年 第 2 学期 任课教师:于忠华 课程名称 体育赛事组织与管理 授课题目 实训:根据五大管理要点设计一场赛事(以寝室为单位) 教学目标 培养学生组织、策划、管理能力和应用知识能力。 重点难点 培养学生组织、策划、管理能力和应用知识能力。 三点式 教学安排 实践 教 学 过 程 设 计 教 学 方 法、手 段 时间 实践——策划并实施体育比赛 实践——策划并实施体育比赛(体育场地、器材、用具、秒表、记录本等) 100分 教研室主任签: 渤海大学文理学院体育系 理论课教案 第 12 周 第 1 次课 2013--2014学年 第 2 学期 任课教师:于忠华 课程名称 体育赛事组织与管理 授课题目 1、结合所学习的知识学生查找体育赛事资料,评价某一赛事组办的成功点和不足点1 2、组织学生总结第一个组别设计的体育竞赛活动的实施效果(师生共同评价)1 教学目标 培养学生分析问题、灵活运用知识和解决问题的能力。 重点难点 培养学生分析问题和解决问题的能力。 三点式 教学安排 师生互动完成 教 学 过 程 设 计 教 学 方 法、手 段 时间 1、结合所学习的知识学生查找体育赛事资料,评价某一赛事组办的成功点和不足点1 2、组织学生总结第一个组别设计的体育竞赛活动的实施效果(师生共同评价)1 学生列举并分析,教师评价。 1 学生指出组织赛事小组组织活动的优点与不足点。 2 学生之间互相评价 3 教师评价 30分 70分 教研室主任签: 渤海大学文理学院体育系 理论课教案 第 13 周 第 1 次课 2013--2014学年 第 2 学期 任课教师:于忠华 课程名称 体育赛事组织与管理 授课题目 第七章 体育赛事突发事件处理 第二节 体育赛事突发事件的种类 第三节 体育赛事突发事件的应急处理 教学目标 掌握体育赛事突发事件的种类,灵活运用体育赛事突发事件的应急处理。 重点难点 重点掌握体育赛事突发事件的种类,难点灵活运用体育赛事突发事件的应急处理来处理赛事中可能发生各种事件。 三点式 教学安排 提问、案例分析 教 学 过 程 设 计 教 学 方 法、手 段 时间 导入部分 第二节 体育赛事突发事件的种类 一、自然性突发事件 二、事故灾难 三、公共卫生事件 四、社会安全事件 第三节 体育赛事突发事件的应急处理 一、赛事骚乱事件 二、团队核心成员离职 三、遭遇恶劣天气 四、设施故障 五、临时断电 提问:1体育赛事突发事件的特点有哪些?2 遇到突发事件该如何处理? 案例分析:气象灾害 案例分析:环境污染 案例分析:食品安全事件 案例分析:球迷骚乱 案例分析:2004年AC米兰足球队访沪比赛,著名球星舍夫琴科的因故缺席 案例分析:1990年西雅图友好运动会比赛 10分 40分 50分 教研室主任签: 渤海大学文理学院体育系 理论课教案 第 14 周 第 1 次课 2013--2014学年 第 2 学期 任课教师:于忠华 课程名称 体育赛事组织与管理 授课题目 第八章 体育赛事风险管理要素 第九章 体育赛事包装 阶段测试 教学目标 了解体育赛事的风险内涵、体育赛事包装,掌握体育赛事风险类型及管理模式。 重点难点 重点:掌握体育赛事风险类型及管理模式。难点:灵活运用体育赛事风险管理模式降低体育赛事风险。 三点式 教学安排 提问、案例分析、测试 教 学 过 程 设 计 教 学 方 法、手 段 时间 导入部分 第八章 体育赛事风险管理要素 第一节 体育赛事风险内涵及类型 一、体育赛事风险内涵 二、体育赛事风险类型 (一)组委会收入损失风险 (二)财产损失风险 (三)人身意外伤害风险 (四)民事责任赔偿风险 (五)赛事形象风险 (六)其他特殊风险 第二节 体育赛事风险管理模式 一、体育赛事风险管理内涵 二、成立专门的风险管理机构 三、体育赛事风险管理措施 第九章 体育赛事包装 阶段测试 提问:举办体育比赛的的目的有哪些?举办体育赛事能遇到哪些风险? 案例分析:1赛事赞助商撤出赞助 2体育赛事设备及设施损毁 3体育赛事中人身意外伤害 4 体育赛事中黑哨、假球和兴奋剂事件 思考讨论:你认为将如何与赞助商之间建立联系? 测试 10分 20分 10分 10分 50分 教研室主任签: 渤海大学文理学院体育系 理论课教案 第 15 周 第 1 次课 2013--2014学年 第 2 学期 任课教师:于忠华 课程名称 体育赛事组织与管理 授课题目 结合所学习的知识学生查找体育赛事资料,评价某一赛事组办的成功点和不足点2 答疑 教学目标 培养学生分析问题、灵活运用知识和解决问题的能力。 重点难点 培养学生分析问题和解决问题的能力。 三点式 教学安排 师生互动完成 教 学 过 程 设 计 教 学 方 法、手 段 时间 结合所学习的知识学生查找体育赛事资料,评价某一赛事组办的成功点和不足点2 答疑 学生列举并分析,教师评价。 教师总结体育赛事五大管理要点。 50分 50分 教研室主任签: Welcome To Download !!! 欢迎您的下载,资料仅供参考! 精品资料
展开阅读全文

开通  VIP会员、SVIP会员  优惠大
下载10份以上建议开通VIP会员
下载20份以上建议开通SVIP会员


开通VIP      成为共赢上传

当前位置:首页 > 教育专区 > 其他

移动网页_全站_页脚广告1

关于我们      便捷服务       自信AI       AI导航        抽奖活动

©2010-2026 宁波自信网络信息技术有限公司  版权所有

客服电话:0574-28810668  投诉电话:18658249818

gongan.png浙公网安备33021202000488号   

icp.png浙ICP备2021020529号-1  |  浙B2-20240490  

关注我们 :微信公众号    抖音    微博    LOFTER 

客服