收藏 分销(赏)

市场营销部工作手册.doc

上传人:a199****6536 文档编号:2128564 上传时间:2024-05-17 格式:DOC 页数:12 大小:66.50KB 下载积分:8 金币
下载 相关 举报
市场营销部工作手册.doc_第1页
第1页 / 共12页
市场营销部工作手册.doc_第2页
第2页 / 共12页


点击查看更多>>
资源描述
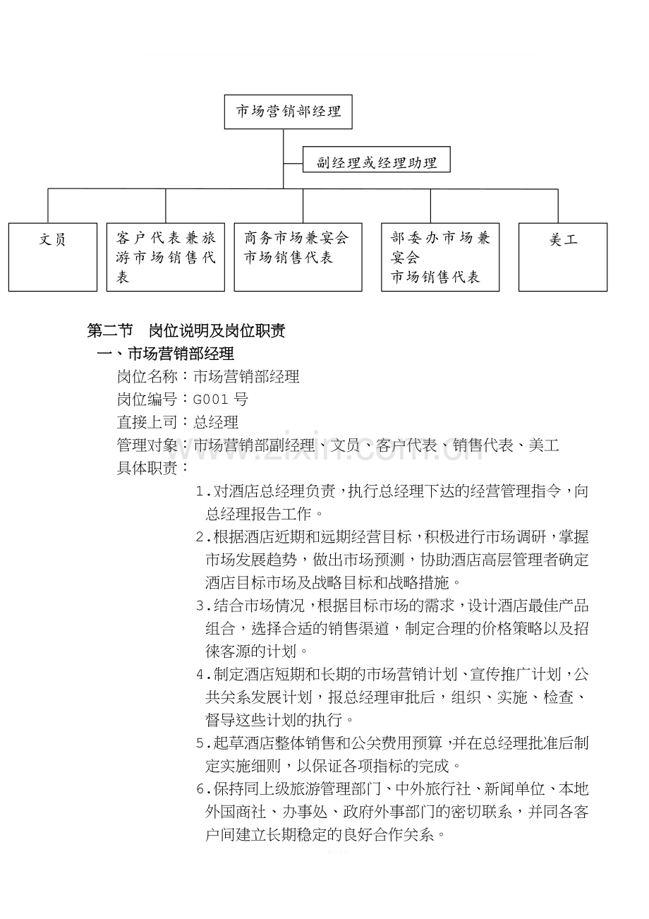
______________________________________________________________________________________________________________ 第八章 市场营销部工作手册 第一节 部门概述及组织机构 一、概述 随着市场的发展,供求关系的变化,企业经营观念正从产品导向型向市场导向型发展,酒店经营也从被动接待型向主动经营型转化,市场营销部正是在这种形势下应运而生,且成为对酒店生存至关重要,起龙头作用的业务部门。 金湖酒店市场营销部的职能涵盖以下三个方面: 1.负责酒店市场分析,市场营销策略的制订,在酒店经营中作为总经理的参谋和信息中心。 2.负责酒店整体产品,包括餐饮,娱乐产品的销售和推广。 3.负责酒店对外形象的策划,设计和推出。 由于市场营销部职能范围涵盖如此之广,只有得到酒店内各部门,酒店中间商,政府主管部门的协调与配合,才能顺利开展工作。其与客户,各部门的关系如下图: 各 部 门 各 部 门 市场营销部 客户 市场营销部的主{}力争在酒店所定位的市场中树立优秀的形象,成为客人的“第一选择”,并最终体现“好就好在服务”的服务理念,实现 “让客人完全满意”的服务宗旨。 二、组织机构 市场营销部经理 副经理或经理助理 文员 美工 客户代表兼旅游市场销售代表 商务市场兼宴会 市场销售代表 部委办市场兼宴会 市场销售代表 第二节 岗位说明及岗位职责 一、市场营销部经理 岗位名称:市场营销部经理 岗位编号:G001号 直接上司:总经理 管理对象:市场营销部副经理、文员、客户代表、销售代表、美工 具体职责: 1.对酒店总经理负责,执行总经理下达的经营管理指令,向总经理报告工作。 2.根据酒店近期和远期经营目标,积极进行市场调研,掌握市场发展趋势,做出市场预测,协助酒店高层管理者确定酒店目标市场及战略目标和战略措施。 3.结合市场情况,根据目标市场的需求,设计酒店最佳产品组合,选择合适的销售渠道,制定合理的价格策略以及招徕客源的计划。 4.制定酒店短期和长期的市场营销计划、宣传推广计划,公共关系发展计划,报总经理审批后,组织、实施、检查、督导这些计划的执行。 5.起草酒店整体销售和公关费用预算,并在总经理批准后制定实施细则,以保证各项指标的完成。 6.保持同上级旅游管理部门、中外旅行社、新闻单位、本地外国商社、办事处、政府外事部门的密切联系,并同各客户间建立长期稳定的良好合作关系。 7.负责酒店的策划推广工作,积极参与酒店产品的更新改造和组合开发,提高酒店的声誉和影响力。 8.负责市场开发,指导酒店对内、对外的各种广告活动以及各部门开发市场,组织部门员工进行销售访问,开拓客源。 9.定期分析市场变化趋势,同行竞争策略、酒店客源结构变化,以及酒店经营情况,并提出应变措施。 10.定期访问长住客和重要客户,并不定期组织长住房客人和重要客户的联谊活动。 11.代表酒店接待重要客户,广泛听取客户意见,反映要求,处理重大投诉 12.与各部门建立良好的协作关系,以确保销售计划的实施和落实。 13.选择并培训酒店销售队伍,指导销售人员业务技术,不断提高部属人员的思想素质,专业技能,组织活动能力,开拓进取精神,培养销售人员的高度责任感。 14.定期对下属人员进行绩效评估,按照酒店的奖惩制度进行奖惩。 15.建立健全、完善部门管理制度和程序,并组织实施,以规范部门管理。 16.主持部门工作例会,传达酒店例会精神,听取汇报,督促各项工作进展,解决工作中发现的问题。 17.完成上级委派的其他工作。 素质要求: 1.基本素质:善于与人沟通,有良好的管理能力。 2.自然条件:28岁以上。 3.文化程度:市场营销专业、公关策划、企业管理专业大专或本科毕业。 4.语言能力:能流利地使用一种外语(英语) 5.工作经验:5年以上相关行业营销经验。 权力范围与授权方式: 1.岗位职责范围; 2.直接上司授权方式(一律以书面方式授权)。 二、市场营销部副经理 岗位名称:市场营销部副经理 岗位编号:G002号 直接上司:市场营销部经理 管理对象:文员、客户代表、销售代表、美工 具体职责: 1.根据酒店的近期和远期经营目标和战略规划,协助部门经理做好市场开发、宣传推广和营销策划的工作。 2.负责制订客源市场开发和维护的具体计划,报部门经理批准后具体负责实施该计划。 3.具体负责对外销售,招徕客源。 4.直接领导销售人员积极与国内外各大旅行社、外国驻华机构、各大公司和本地政府外事部门保持联系,随时向他们提供酒店的变化情况和信息,以吸引顾客。 5.研究和掌握国内外旅游市场信息、客户需求信息和同行业营销策略,定期向直接上级上交市场信息报告,并提出相应的对策。 6.走访客户。亲自定期拜访各大旅行社的经理人员和销售人员、订房人员等,拜访各大商社和大公司,向他们征求对本酒店的看法和要求,必要时举行各种活动邀请他们参加,以增进了解,加强友谊。 7.负责酒店团体及宴会的接待,检查各部门接待准备情况,按规定要求接待客人。 8.迎送抵离店的重要客人。 9.培训下属,关心员工思想和生活情况,根据其工作表现,提出考核意见。 10.主动协调销售部与各部门的关系,使各个工作环节运转顺利,一切以顾客为中心,在公众中树立起人人有敬业精神的群体形象。 11.审阅销售人员每日销售报告,并提出指导意见。 12.负责酒店会员管理,做好相应会员推广及会员入会管理。将酒店最新推广信息交由各销售人员及时反馈给会员客户,并做好相应会员报表,向直接上级汇报。 素质要求: 1.基本素质:善于与人交际,有亲和力,性格外向、机警灵活、工作勤奋。 2.自然条件:年龄在28岁以上,外表端庄大方、身体健康。 3.文化程度:大专以上文化程度。 4.语言能力:熟练掌握和运用英语。 5.工作经验:有四星级以上(含四星)酒店实际工作经验。 权力范围与授权方式: 1.岗位职责范围; 2.直接上司授权方式(一律以书面方式授权)。 三、文员 岗位名称:文员 岗位编号:G003号 直接上司:市场营销部经理 管理对象: 具体职责: 1.负责部门的考勤和卫生工作; 2.热情、文明、礼貌、微笑地接待来访客人; 3.全面负责内部档案、客户档案和市场资料的管理工作; 4.协助部门经理做好经营数据汇总分析等信息管理工作; 5.协助部门经理做好各销售代表业绩汇总表,并交部门经理审核; 6.全面负责会员俱乐部日常工作,并定期向部门经理汇报工作; 7.定期做好会员俱乐部会员积分汇总及积分奖励报表工作,交部门经理审核,并交财务部审核; 8.做好各项文字打印工作及保证部门应用物品资源; 9.负责本部门的财产管理,并协助部门经理控制部门费用; 10.销售人员外出时,接听部门电话并做好记录; 11.做好部门会议纪要; 12.负责部门文件的收发工作。 素质要求: 1.基本素质:有与酒店各部门协调的能力,了解接待礼仪。 2.自然条件:外表端庄大方、身体健康。 3.文化程度:中等文秘专业或同等学历,熟练掌握电脑操作。 4.语言能力:有一定的英语会话能力,语言清晰,有较好的语言表达能力。 5.工作经验:有一年以上文员工作经验。 权力范围与授权方式: 1.职责范围; 2.直接上司授权方式(一律以书面方式授权)。 四、销售代表 岗位名称:销售代表 岗位编号:G004号、G005号、G006号、G007号 直接上司:市场营销部经理、 管理对象: 具体职责: 1.在部门经理的领导下,积极收集市场信息,开拓商务散客市场、宴会市场和部委办市场等客源市场。 2.根据部门工作计划,制订自己的月度工作计划、周工作计划,并按计划实施。 3.代表酒店向客户介绍酒店产品,主动联系客户,并填写每日销售报告。 4.认真仔细处理好客户的预订、合同。 5.及时整理客户档案,对客户实行动态管理,向部门经理汇报主要客人的基本情况和意见,并安排会见。 6.积极收集市场信息、竞争对手的信息上报部门经理。 7.依据酒店的销售政策,做好相应酒店宣传并积极参与酒店举办的各项促销活动。 8.做好各项会议的接待及会议过程中的跟踪服务,收集每次会议过后宾客的意见,并做好相应记录,交直接上级。 9.积极开发新客源。 10.做好内外协调工作,与酒店各部门及客户建立良好关系。 11.迎送、访问抵离店的重要客人,听取意见,了解市场,并将其中重要的客户介绍给部门经理甚至总经理。 12.周末填写“一周工作总结”,月末填写“一月工作总结”交部门经理审阅。 素质要求: 1.基本素质:具有强烈的事业心和责任感,高尚的职业道德及良好的纪律观念。 2.自然条件:身体健康、品貌端庄、气质高雅,身高:男1.70-1.78米,女1.60-1.68米。 3.文化程度:中专或以上营销专业或相关专业 4.语言能力:中级英语水平。 5.工作经验:有一年以上旅行社或四星级酒店工作经验。 权力范围与授权方式: 1.职责范围; 2.直接上司授权方式(一律以书面方式授权)。 五、客户代表 岗位名称:客户代表 岗位编号:G008号 直接上司:市场营销部经理 管理对象: 具体职责: 1.代表酒店经理接待和迎送客人,主动向客人征求意见; 2.协同大堂副理处理客人投诉,接受客人对酒店提出的建议和意见; 3.协同大堂副理做好客人遗留物品的查找、认领工作和联系客人就医事宜; 4.熟悉酒店客房布局及所有营业场所的有关情况,了解当天客房使用情况、宴会、会议安排情况,及重要客人抵离情况,以便在接待查询中做到心中有数; 5.参与和督促做好VIP 的迎接工作,合理安排,确保接待服务的优质高效; 6.拜访长住客、会议组织者和团队领队,广泛听取和收集并向部门汇报宾客的宝贵意见和建议,以利不断改进工作; 7.关心客人在酒店的活动,代表酒店看望生病的客人,祝贺客人的生日及其它喜庆活动; 8.协调解决客人提出的其它要求; 9.积极参与酒店举办的各种公关活动。 10.与国内外旅行社建立联系经常拜访旅行社,保持与新、老客户的联系,了解旅行社的团队预测情况,寻求合作对象,积极推广酒店,向旅行社提供酒店资料、图片、报价单。 素质要求: 1.基本素质:掌握客户管理的一般理论知识和公关知识,熟悉工作规程,懂得接待礼仪和投诉处理等知识。 2.自然条件:身体健康、品貌端庄、气质高雅,身高:男1.70-1.78米,女1.60-1.68米。 3.文化程度:大专毕业或同等学历。 4.语言能力:能用一种(要求英语)以上外语与客人交流。 5.工作经验:曾任前厅部或公关部领班工作一年,或前厅工作满三年。 权力范围与授权方式: 1.职责范围; 2.直接上司授权方式(一律以书面方式授权)。 六、美工 岗位名称:美工 岗位编号:G009号 直接上司:市场营销部经理 管理对象: 具体职责: 1.负责各种广告、招牌、招贴、装璜、工艺美术品的加工制作及设计; 2.负责酒店内各类告示或标语,横幅的设计和制作; 3.负责各类广告宣传册子或传单的设计并监督印刷质量; 4.在市场营销部经理的领导下,做好广告及宣传促销活动的相关工作; 5.负责酒店重大活动的摄影摄像; 6.收集中国及有关客源国的旅游景点照片和资料; 7.根据客人的要求,提供摄影服务; 8.负责保养所用各项设备; 9.完成市场营销部经理交办的其他工作; 10.节约使用美工用品,每月检查美工用品消耗情况,统计每月领用及申购物品情况; 11.编写“美工工作月报”,统计相关部门美工制作费用。 素质要求: 1.基本素质:熟悉工艺美术,装潢设计等专业知识。具有绘画、装潢布置的审美及设计能力,会使用各种型号照相机和摄影机及录像设备,具备一般维修和保养上述设备的知识,美术字写得好。 2.自然条件:25岁以上,男女不限。 3.文化程度:大专以上学历,美术或摄影专业。 4.语言能力:一般英语能力。 5.工作经验:3年以上专业技术经验,在同等酒店中担任过美工3年以上。 权力范围与授权方式: 1.职责范围; 2.直接上司授权方式(一律以书面方式授权)。 第三节 市场营销部工作标准 一、文员工作标准 1.按类别将文件存入文件夹。每月5日前整理一次文件夹,将各种报表分类存档。 2.收发文件均要签收。 3.打印文件错字率不得超过3‰。 4.会员卡损耗率不得超过5%。 5.确保每天台面无灰尘,地面无杂物。 二、销售人员工作标准 1.每周上门访问客户8家,电话访问客户30家。 2.每月至少开发新客户一家。 3.每周收集竞争对手信息2次,以书面形式汇报。 4.每家客户需建档,客户档案需详实,至少每月更新一次。 5.新协议需在当天发送有关部门并输入电脑。 6.新会员资料需在当天输入电脑。 7.会议预订单需填写清楚并在会议开始前三天发送到有关部门。 8.热情接待每位客人,不得引起客人投诉。 三、美工工作标准 1.按美工任务通知单要求制作。 2.广告牌要求体现酒店CI,美观大方。 3.促销活动结束后一天收回广告牌。 第四节 市场营销部部门规章制度 一、市场营销部值班制度 1.市场营销部工作人员上班前应检查手机电池电量,是否已开机。 2.市场营销部工作人员离开办公室应逐级上报去向及所需时间,办公室内始终保持有一人以上值班接电话。 3.销售人员所辖的业务工作如需提前或超出正常工作时间,任何一位销售人员都应加班或调整工作时间,确保销售工作及时完成。 4.市场营销部上班时间:上午8:00—12:00;下午2:00—6:00。早上8:00—晚上8:30和星期天保持办公室内有人值班。 二、市场营销部保密工作制度 1.部门客户资料、市场资料、每日的各类报表等机密文件应由专人负责保管,不得擅自向无关人员泄漏资料中的任何数据及相关信息。 2.销售人员不得进入未经授权的电脑系统模块或文件中,更不得擅自向无关人员(尤其是外单位人员)泄漏电脑中的任何数据与信息。 3.每天下班前都应关闭电脑,锁好文件柜。 三、市场营销部销售工作制度 1.销售人员对于所辖市场的营销策略应有准确、详尽、及时的理解,并按照既定的方针、政策进行酒店产品的推销。 2.销售人员不得超越职权范围对客户作出承诺,但在对客促销中应保持高度灵活的态度,对当场不能允诺的客人要求,及时请示领导,给客人满意的答复。 3.销售人员在接待工作等售后服务中应认真仔细、负责到底,对于客户的各项要求应与各部门协调,具体落实,关心客人的反映,及时向有关部门通报。 4.销售人员应特别注意礼节礼貌,不论在上门促销、电话促销工作中都应注意倾听客人的言谈,观察客人的举止,并做好认真、全面的记录,同时不断加强同客户感情上的交流,以形成牢固的沟通纽带。 5.销售人员不得以权谋私,时刻牢记自己是酒店整体队伍的一分子,为酒店整体的利益而努力。 6.销售人员在社会上应遵纪守法,注意自己的人身安全,牢记自己是酒店对外的重要窗口,是酒店对外形象的表率,严格要求自己。 四、市场营销部办公室制度 1.市场营销部工作人员应了解酒店安全管理、消防制度及办公室喷淋、烟感、灭火器位置。 2.市场营销部工作人员上下班前应在考勤本上签名登记,严格做好内部考勤。 3.市场营销部工作人员上下班前应整理好自己的办公区域物品、文件档案,创造一个良好的工作气氛。 4.市场营销部办公室卫生工作采取销售人员轮值的做法,当值的人员应做好环境清洁、垃圾倾倒、灯泡调换和饮用水的领用工作。 5.办公室内电话铃响三声以内,应有人接听,原则上自己桌上的电话自己接,销售人员外出,则由文员接听。 五、市场营销部会议制度 1.每周五18:30-19:30为部门周会时间。 2.部门员工均应参加部门周会,不得无故缺席。 3.每人应在会议上汇报本周工作情况及下周工作计划,本周市场分析及下周市场预测,本周竞争对手的经营状况及下周的营销措施。 4.每月5日为部门销售月会,销售人员、客户代表和文员均应参加会议。 5.销售月会上,销售人员应分析上月市场情况、客户开发和维护情况、工作情况、竞争对手经营情况、酒店产品状况,下月市场预测、工作思路、竞争对手的营销措施。客户代表应分析客户意见和要求。 6.文员应认真做好会议纪要并存档。 Welcome To Download !!! 欢迎您的下载,资料仅供参考! 精品资料
展开阅读全文

开通  VIP会员、SVIP会员  优惠大
下载10份以上建议开通VIP会员
下载20份以上建议开通SVIP会员


开通VIP      成为共赢上传

当前位置:首页 > 管理财经 > 市场营销

移动网页_全站_页脚广告1

关于我们      便捷服务       自信AI       AI导航        抽奖活动

©2010-2026 宁波自信网络信息技术有限公司  版权所有

客服电话:0574-28810668  投诉电话:18658249818

gongan.png浙公网安备33021202000488号   

icp.png浙ICP备2021020529号-1  |  浙B2-20240490  

关注我们 :微信公众号    抖音    微博    LOFTER 

客服