收藏 分销(赏)

人教版2023初中化学九年级化学下册第八单元金属和金属材料经典知识题库.docx

上传人:精*** 文档编号:2113581 上传时间:2024-05-16 格式:DOCX 页数:20 大小:154.48KB 下载积分:10 金币
下载 相关 举报
人教版2023初中化学九年级化学下册第八单元金属和金属材料经典知识题库.docx_第1页
第1页 / 共20页
人教版2023初中化学九年级化学下册第八单元金属和金属材料经典知识题库.docx_第2页
第2页 / 共20页


点击查看更多>>
资源描述
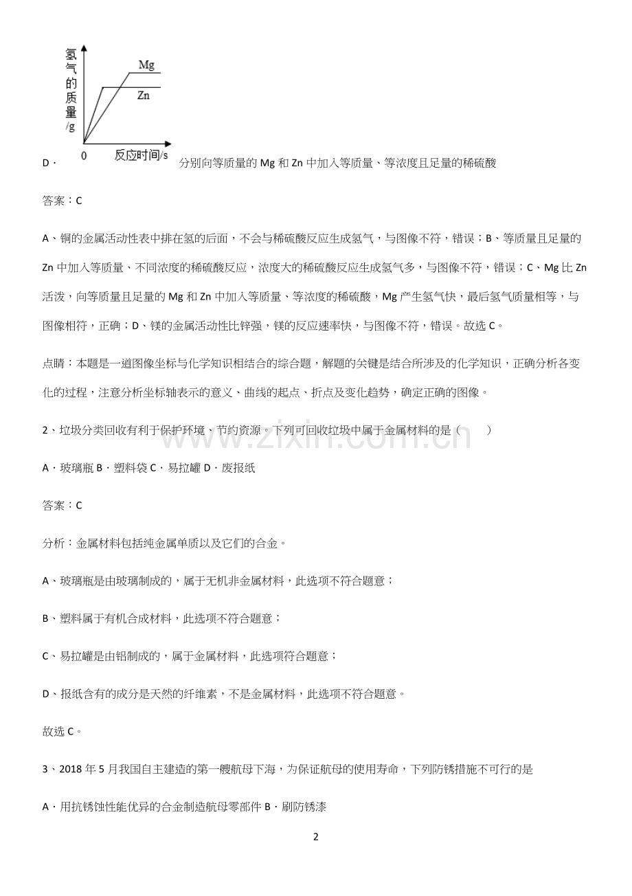
人教版2023初中化学九年级化学下册第八单元金属和金属材料经典知识题库 1 单选题 1、下图所示的四个图像,分别对应四种过程,其中正确的是 A.分别向等质量Mg和Cu中加入足量等质量、等浓度的稀硫酸 B.分别向等质量且足量的Zn中加入等质量、不同浓度的稀硫酸 C.分别向等质量且足量的Mg和Zn中加入等质量、等浓度的稀硫酸 D.分别向等质量的Mg和Zn中加入等质量、等浓度且足量的稀硫酸 答案:C A、铜的金属活动性表中排在氢的后面,不会与稀硫酸反应生成氢气,与图像不符,错误;B、等质量且足量的Zn中加入等质量、不同浓度的稀硫酸反应,浓度大的稀硫酸反应生成氢气多,与图像不符,错误;C、Mg比Zn活泼,向等质量且足量的Mg和Zn中加入等质量、等浓度的稀硫酸,Mg产生氢气快,最后氢气质量相等,与图像相符,正确;D、镁的金属活动性比锌强,镁的反应速率快,与图像不符,错误。故选C。 点睛:本题是一道图像坐标与化学知识相结合的综合题,解题的关键是结合所涉及的化学知识,正确分析各变化的过程,注意分析坐标轴表示的意义、曲线的起点、折点及变化趋势,确定正确的图像。 2、垃圾分类回收有利于保护环境、节约资源。下列可回收垃圾中属于金属材料的是(  ) A.玻璃瓶B.塑料袋C.易拉罐D.废报纸 答案:C 分析:金属材料包括纯金属单质以及它们的合金。 A、玻璃瓶是由玻璃制成的,属于无机非金属材料,此选项不符合题意; B、塑料属于有机合成材料,此选项不符合题意; C、易拉罐是由铝制成的,属于金属材料,此选项符合题意; D、报纸含有的成分是天然的纤维素,不是金属材料,此选项不符合题意。 故选C。 3、2018年5月我国自主建造的第一艘航母下海,为保证航母的使用寿命,下列防锈措施不可行的是 A.用抗锈蚀性能优异的合金制造航母零部件B.刷防锈漆 C.船体表面镀一层黄金D.给某些部位涂油 答案:C A、用抗锈蚀性能优异的合金制造航母零部件,能延长航母的使用寿命,不符合题意;B、刷防锈漆能隔绝氧气和水,能延长航母的使用寿命,不符合题意;C. 黄金的价格昂贵,通过船体表面镀一层黄金防锈,方法不可行,符合题意;D. 给某些部位涂油能隔绝氧气和水,能延长航母的使用寿命,不符合题意。故选C。 点睛:铁在有水和氧气并存时易生锈,在某些酸和盐的作用下能加快锈蚀,防锈措施是使铁与水或氧气隔绝,以及改善金属的结构。 4、下列化学方程式正确的是 A.点燃天然气:CH4+2O2点燃2H2O+CO2↑ B.铁粉溶于稀盐酸:2Fe+6HCl═2FeCl3+3H2↑ C.硫在空气中燃烧:S+O2点燃SO2 D.高炉炼铁:Fe2O3+CO高温2Fe+CO2 答案:C A、天然气的主要成分是甲烷,甲烷完全燃烧生成水和二氧化碳,反应的化学方程式为:CH4+2O2点燃2H2O+CO2,反应物中有气体,生成物中的气体后不加气体符号,故A错误; B、铁粉溶于稀盐酸生成氯化亚铁和氢气,反应的化学方程式为:Fe+2HCl=FeCl2+H2↑,故 B错误; C、硫在空气中燃烧生成二氧化硫,反应的化学方程式正确,故C正确; D、高炉炼铁的反应原理是氧化铁和一氧化碳反应生成二氧化碳和铁,化学方程式未配平,正确反应的化学方程式为:Fe2O3+3CO高温2Fe+3CO2,故D错误。 故选:C。 5、下列有关工业炼铁的叙述中,不正确的是 A.炼铁用的设备是高炉 B.炼铁的原料是焦炭、石灰石、铁矿石 C.炼铁最终得到的生铁是混合物 D.炼铁所用的铁矿石中铁元素的质量分数: 赤铁矿(Fe2O3)>磁铁矿(Fe3O4) 答案:D A、炼铁用的设备是高炉,故选项A正确; B、炼铁的原料是焦炭、石灰石、铁矿石,故选项B正确; C、炼铁最终得到的是生铁,生铁中除铁外,还含有其他物质,是混合物,故选项C正确; D、炼铁所用的铁矿石赤铁矿(Fe2O3)中铁元素的质量分数为56×256×2+16×3×100%=70% 磁铁矿(Fe3O4)中铁元素的质量分数为56×356×3+16×4×100%=72.4%,铁矿石中铁元素的质量分数: 赤铁矿(Fe2O3)<磁铁矿(Fe3O4),故选项D不正确。 故选:D。 小提示:本题考查的是炼铁的原理、原料等知识,对所学知识加以记忆,解答相对容易。 6、下列化学用语表达正确的是 A.三个钡离子:3Ba2+B.两个氧原子:O2 C.四个硫酸根离子:4SO32-D.五个一氧化碳分子:5Co 答案:A A、三个钡离子可以表示为3Ba2+,正确;B、2个氧原子应用2O表示,错误;C、4个硫酸根离子应用4SO42-表示,错误;D、五个一氧化碳分子应用5CO表示,错误。故选A。 7、下列物质可通过金属与稀盐酸反应直接得到的是(    ) A.CuCl2B.AgClC.ZnCl2D.FeCl3 答案:C 分析:排在氢前面的金属能与酸反应生成盐和氢气,氢后面的金属不与酸反应,铁和酸反应生成亚铁盐,不能生成正三价的铁盐,据此进行分析判断。 A、在金属活动性顺序中,铜排在氢后面,铜和盐酸不能发生反应,不能生成氯化铜,故选项错误; B、在金属活动性顺序中,银排在氢后面,银和盐酸不能发生反应,不能生成氯化银,故选项错误; C、在金属活动性顺序中,锌排在氢前面,锌和盐酸反应生成氯化锌和氢气,故选项正确; D、在金属活动性顺序中,铁排在氢前面,能和盐酸反应生成氯化亚铁和氢气,不能生成氯化铁,故选项错误。 故选:C。 8、下列有关模拟工业炼铁的叙述不正确的是 A.硬质玻璃管中红色固体变为银白色 B.用燃着的酒精灯可防止CO污染空气 C.赤铁矿的主要成分是Fe2O3 D.实验结束后先移去酒精喷灯,继续通CO直至硬质玻璃管冷却 答案:A A. 一氧化碳还原氧化铁,红色的氧化铁被还原成黑色铁粉而不是银白色。故A符合题意; B. 没有参加反应的一氧化碳直接通入空气中会造成空气污染,所以可以用一只燃着的酒精灯将一氧化碳燃烧掉。故B不符合题意; C. 赤铁矿颜色是红色的,因为其主要成分氧化铁为红色固体。故C不符合题意; D. 实验结束后先移去酒精喷灯,继续通CO直至硬质玻璃管冷却,目的是让还原出来的铁粉在一氧化碳气流中冷却。如果先停止通一氧化碳,后移去酒精喷灯,还原的铁粉又会与空气中的氧气反应。故D不符合题意。 故选A。 9、下图为国家颁布的“城市生活垃圾分类标志”,废弃书刊、报纸应属于 A.B.C.D. 答案:B 废弃书刊、报纸,可以回收利用,属于可回收物。 故选B。 10、甲图是一氧化碳还原氧化铁的装置,乙图是炼铁高炉示意图,下列叙述中正确的是 A.甲图中实验开始时应先点燃加热氧化铁的酒精喷灯,再通CO B.乙图炼铁中原料焦炭的作用只是提供热量 C.高炉炼制出的生铁是铁合金的一种,属于合成材料 D.一氧化碳还原氧化铁的反应中,一氧化碳是还原剂,一氧化碳发生了氧化反应 答案:D A、甲图中实验开始时,应先通入一氧化碳,将装置内空气排尽,然后点燃加热氧化铁的酒精喷灯,防止发生爆炸,不符合题意; B、乙图炼铁中原料焦炭的作用是提供热量和提供还原剂一氧化碳,不符合题意; C、高炉炼制出的生铁是铁合金的一种,属于金属材料,不符合题意; D、一氧化碳还原氧化铁的反应中,一氧化碳得到氧,是还原剂,一氧化碳发生了氧化反应,符合题意。 故选D。 11、下列物质中,不属于合金的是(  ) A.不锈钢B.氧化汞C.黄铜D.生铁 答案:B 合金是在金属中加热熔合其他的金属或非金属制得的具有金属特性的物质。不锈钢、生铁和黄铜属于合金,氧化汞属于氧化物。故选B。 12、我国第一艘国产航母“山东舰”在制造的过程中使用了大量的金属材料。下列有关金属材料的说法错误的是 A.合金的硬度一般比组成它们的纯金属更高 B.钢铁是使用最多的金属材料 C.金属在常温下都是固体 D.大多数金属为电和热的优良导体 答案:C A、合金的硬度一般比组成它的纯金属的硬度大,说法正确,不符合题意; B、钢铁是铁的合金,硬度大、耐腐蚀,是使用最多的金属材料,不符合题意; C、大多数金属在常温下都是固体,但是汞在常温下是液体,符合题意; D、大多数金属都具有良好的导电性和导热性,说法正确,不符合题意。 故选C。 13、“中国高铁,世界第一”,高铁列车车体材料使用了含镍不锈钢,工业上火法炼镍的原理是:C+2NiO高温2Ni+CO2↑,下列说法错误的是(      ) A.反应中NiO发生还原反应 B.气体产物中可能有CO C.该不锈钢中还含有铁和碳 D.该不锈钢合金的硬度小于纯铁 答案:D A、反应物NiO中镍元素化合价为+2,生成物Ni镍元素化合价为0,故反应中NiO发生还原反应,选项A正确; B、碳与二氧化碳在高温下反应可生成一氧化碳,且C和NiO也可能直接生成一氧化碳,故气体产物中可能有CO,选项B正确; C、钢都是铁碳合金,一定含有铁和碳,因此该不锈钢中除了含有镍外还含有铁和碳,选项C正确; D、因为合金硬度比纯金属硬度大,所以该不锈钢合金硬度大于纯铁,选项D错误。故选D。 14、镍(Ni)和锰(Mn)都是重要金属,将Ni丝插入MnCl2溶液中,无明显现象;插入CuCl2溶液中,Ni丝表面有红色固体析出,则这三种金属活动性由强到弱的顺序是 A.Cu、Mn、NiB.Mn、Ni、CuC.Ni、Mn、CuD.Mn、Cu、Ni 答案:B 由题意可知,将镍丝插入MnCl2溶液中,无明显现象,说明锰比镍活泼;将插入CuCl2溶液中,镍丝表面有红色固体析出,说明镍比铜活泼。则Mn、Ni、Cu的活动性由强到弱的顺序是Mn>Ni>Cu。故选B。 15、有甲、乙、丙三种金属,如果将甲、乙、丙分别投入到CuSO4溶液中,一段时间后,甲、丙表面出现红色物质,乙没有明显现象;再将大小相同的甲、丙分别放到相同的盐酸中,甲、丙均产生气泡,但甲产生气泡的速度明显快于丙,则甲、乙、丙三种金属的活动性顺序是 A.甲>丙>乙B.丙>乙>甲C.甲>乙>丙D.丙>甲>乙 答案:A 由题意可知,将甲、乙、丙分别投入到CuSO4溶液中,一段时间后,甲、丙表面出现红色物质,乙没有明显现象,说明甲、丙在铜前,乙在铜后;再将大小相同的甲、丙分别放到相同的盐酸中,甲、丙均产生气泡,但甲产生气泡的速度明显快于丙,说明了甲在丙的前面。由以上分析可知,甲、乙、丙三种金属的活动性顺序是甲>丙>乙。所以,A正确,B、C、D错误。 故选A。 多选题 16、碳在高温下可以和氧化铁反应,化学方程式可表示为:2Fe2O3+3C高温3CO2↑+4Fe,下列说法中正确的是(双选) A.反应中氧元素化合价降低 B.反应中碳元素的化合价升高,铁元素的化合价降低 C.该反应是置换反应 D.该反应属于化合反应 答案:BC A、反应前后氧元素都为-2价,错误。 B、反应前痰中碳元素0价,反应后二氧化碳中碳元素+4价,铁元素反应前+3价,反应后0价,反应中碳元素的化合价升高,铁元素的化合价降低,正确。 C、反应物为单质和化合物,生成物是单质和化合物,属于置换反应,正确。 D、生成物两种,不属于化合反应,错误。 故选:BC。 17、下列关于资源、能源的叙述正确的是(    ) A.空气是一种宝贵的资源,其中氮气的体积分数大约是78% B.人们正在利用和开发的其他能源有太阳能、风能、地热能、水能等 C.海洋中蕴藏着丰富的化学资源,海水中含有的化学元素有100多种 D.金属的回收利用是保护金属资源的唯一途径 答案:AB A、空气是一种宝贵的资源,其中氮气约占空气体积的78%,故正确; B、人们正在利用和开发的其他能源有太阳能、风能、地热能、水能等,故正确; C、海洋中蕴藏着丰富的化学资源,目前测定含有化学元素有80多种,故错误; D、金属的回收、利用是保护金属资源的一种途径,还可以寻找金属替代品等,故错误。 故选:AB。 18、向一定量AgNO3和Cu(NO3)2的混合溶液中加入铁粉,测得混合物中溶液的质量与加入铁粉的质量关系如下图所示。下列说法正确的是 A.a点,溶液中含有较多量的阳离子是Ag+、Cu2+、Fe2+ B.c点,向过滤后得到的固体中滴加稀盐酸,无气泡产生 C.d点,滤渣是银、铜和铁 D.e点,滤液中可能含有2种溶质 答案:AB 分析:铁比铜活泼,铜比银活泼,向一定质量的AgNO3和Cu(NO3)2的混合溶液中加入铁粉时,铁先和硝酸银反应生成硝酸亚铁和银,后和硝酸铜反应生成硝酸亚铁和铜。根据图示可知,b点时,硝酸银完全反应,d点硝酸铜完全反应,e点铁粉过量。 根据以上分析可知: A、a点时,刚加入少量铁粉,铁粉与溶液中的AgNO3发生反应,没有与硝酸铜反应,因此此时溶液中含有较多量的阳离子是Ag+、Cu2+、Fe2+,故A正确; B、c点时,过滤后得到的固体中含有银和铜,向过滤后得到的固体中滴加稀盐酸时,稀盐酸不能和银、铜反应,因此无气泡产生,故B正确; C、d点时,反应恰好结束,铁粉无剩余,则滤渣是银、铜,故C错误; D、e点,过滤后得到的固体中含有银、铜和铁3种物质,滤液中只有硝酸亚铁1种溶质,故D错误;故选AB。 小提示:本题考查金属的活动性顺序及其应用,应该熟记金属活动性顺序表,并且理解“金属活动性顺序表中,活动性较强的金属能够将活动性较弱的金属从其盐溶液中置换出来”、“金属活动性顺序表中,氢前金属能够与稀盐酸反应并产生氢气”,据此即可解决本题。 19、下列各选项中,实验操作一定能够达到相应的实验目的的是  选项 实验目的 实验操作 A 验证氧气能支持燃烧 把带火星的木条伸到盛有氧气的集气瓶中 B 验证二氧化碳与水反应生成碳酸 向收集满二氧化碳的集气瓶中加入约1/3体积的滴有酚酞的水,振荡 C 探究铁生锈的条件之一为与水接触 将铁钉浸没在水中,上面放一层食用油,观察铁钉表面的变化 D 探究人体吸入的空气与呼出的气体中二氧化碳含量的不同 常温下,同时分别向同体积的盛有空气样品和呼出气体样品的集气瓶中滴加相同滴数的饱和澄清石灰水,振荡 A.AB.BC.CD.D 答案:AD A、把带火星的木条伸到盛有氧气的集气瓶中,发现带火星的木条复燃,可以证明氧气可支持燃烧,A选项正确; B、二氧化碳与水反应生成碳酸,碳酸显酸性,酚酞试剂在酸性和中性条件下为无色,因此加酚酞试剂无明显现象,因此不能证明二氧化碳与水反应,B选项错误; C、将铁钉浸没在水中,上面放一层食用油,该操作隔绝了铁定与空气的接触,是探究铁钉生锈需要与氧气接触而不是与水接触,C选项错误; D、同时分别两集气瓶中滴加相同滴数的饱和澄清石灰水,呼出的气体可以观察到沉淀,而空气样品不出现沉淀,说明了呼出气体的二氧化碳含量与空气中不同,D选项正确; 故选AD。 20、除去下列物质中所含的少量杂质(括号内为杂质),选用的除杂方法不合理的是 序号 物质 除杂方法 A FeSO4溶液(CuSO4) 加入过量的铁粉,过滤 B CO2(CO) 点燃 C KCl(KClO3) 加入少量二氧化锰,加热 D CaO(CaCO3) 高温煅烧 A.AB.BC.CD.D 答案:BC A、铁粉能与CuSO4溶液反应生成硫酸亚铁溶液和铜,过滤能得到FeSO4溶液,除去杂质且没有引入新的杂质,符合除杂原则,选项A正确; B、除去二氧化碳中的一氧化碳不能够点燃,二氧化碳不能燃烧、不能支持燃烧,当二氧化碳大量存在时,少量的一氧化碳是不会燃烧的,选项B错误;  C、KClO3在二氧化锰的催化作用下生成氯化钾和氧气,二氧化锰作催化剂,反应前后质量不变,能除去杂质但引入了新的杂质二氧化锰,不符合除杂原则,选项C错误; D、CaCO3固体高温煅烧生成氧化钙和二氧化碳,能除去杂质且没有引入新的杂质,符合除杂原则,选项D正确; 故选:BC。 21、如图为某化学兴趣小组的同学设计的观察铁制品锈蚀的实验装置。以下相关叙述正确的是 A.此实验设计必须在玻璃仪器中进行 B.一段时间后,塑料瓶会变瘪,说明铁生锈与空气有关 C.一段时间后,铁丝会由下到上出现锈蚀现象 D.一段时间后,水面处铁丝锈蚀严重,而水 上、水下部分生锈不明显 答案:BD 分析:根据铁生锈的条件和瓶中压强变化进行分析。 A、此实验设计在塑料瓶中进行也可以,选项A错误; B、一段时间后,瓶中的氧气被消耗,压强变小,塑料瓶会变瘪,说明铁生锈与空气有关,选项B正确; C、一段时间后,水面处铁丝锈蚀严重,而水上、水下部分生锈不明显,铁丝不会由下到上出现锈蚀现象,选项C错误; D、一段时间后,水面处接触氧气和水充分,铁丝锈蚀严重,而水上、水下部分生锈不明显,选项D正确。 故选BD。 22、要将下列物质中杂质(括号中为杂质)除去,方法正确的是 待除杂的物质 方法 A 一氧化碳(二氧化碳) 通过灼热的炭层 B 二氧化碳(一氧化碳) 点燃 C 氮气(氧气) 通过灼热的氧化铜 D 铜粉(铁粉) 加入足量的稀盐酸,过滤,洗涤,干燥 A.AB.BC.CD.D 答案:AD A、二氧化碳通过灼热的炭层,与碳反应生成一氧化碳,能除去杂质且没有引入新的杂质,符合除杂原则,故A正确,符合题意; B、除去二氧化碳中的一氧化碳不能够点燃,这是因为会引入新的气体杂质,且当二氧化碳(不能燃烧、不能支持燃烧)大量存在时,少量的一氧化碳是不会燃烧的,故B错误,不符合题意; C、氧气不能与灼热的氧化铜反应,不能除去杂质,故C错误; D、铁粉能与足量的稀盐酸反应生成氯化亚铁溶液和氢气,铜不能与稀盐酸反应,再过滤,洗涤,干燥,能除去杂质且没有引入新的杂质,符合除杂原则,故D正确,符合题意; 故选AD。 23、下图为制备有机物X的微观过程。下列说法正解的是 A.该反应属于置换反应 B.有机物X的化学式为CH4O C.该化学反应程中,原子的种类发生了改变 D.参加反应的和分子个数比为3:1 答案:BD 分析:由微观反应示意图可知,该反应是由二氧化碳和氢气在纳米纤维催化剂的作用下反应生成CH4O和H2O,化学方程式为:CO2+3H2纳米纤维催化剂CH4O+H2O。 A、置换反应是一种单质与一种化合物反应生成另一种单质和另一种化合物的反应,该反应中生成物是两种化合物,因此该反应属于置换反应,故A错误,不符合题意; B、由分子结构模型可知,有机物X的化学式是CH4O,故B正确,符合题意; C、根据质量守恒定律可知,化学反应前后原子的种类不变,故C错误,不符合题意; D、由反应方程式可知,参加反应的氢气分子与二氧化碳分子个数比为3:1,故D正确,符合题意; 故选BD。 24、生意社讯:印尼邦家槟港9月24日消息,印尼PT Timah公司主管称,该印尼最大的锡(Sn)生产商今年出口量料下滑约10%.根据金属活动性顺序判断,下列与锡(Sn)有关的反应中不会发生的是(  ) A.Sn+H2SO4═SnSO4+H2↑ B.3Sn+Al2(SO4)3═3SnSO4+2Al C.Fe+SnSO4═Sn+FeSO4 D.Sn+2AgCl═SnCl2+2Ag 答案:BD 金属活动性顺序中,氢前的金属能与酸反应生成氢气;排在前面的金属能将排在后面的金属从其化合物的水溶液中置换出来。 A、在金属活动性顺序中锡的位置排在氢的前面,能与稀硫酸反应生成硫酸锡和氢气,该反应能发生,此选项正确; B、在金属活动性顺序中锡的位置排在铝的后面,Sn不能与Al2(SO4)3发生置换反应,此选项错误; C、在金属活动性顺序中铁的位置排在锡的前面,铁能与SnSO4发生置换反应生成硫酸亚铁和锡,此选项正确; D、氯化银难溶于水,不能与锡发生置换反应,此选项错误。故选BD。 小提示:金属活动性顺序中,氢前的金属能与酸反应生成氢气;排在前面的金属能将排在后面的金属从其化合物的水溶液中置换出来。 25、能达到实验目的的是 A.室温下比较氯化钠在不同溶剂里的溶解性 B.鉴别氧气和二氧化碳 C.探究可燃物燃烧的条件 D.测定空气中氧气的体积分数 A.AB.BC.CD.D 答案:AB A、控制变量法探究氯化钠在不同溶剂的溶解性,不同的溶剂是变量,其他都是常量,常温下相同质量的氯化钠放入相同质量的水和相同质量的汽油中,比较比较氯化钠在不同溶剂里的溶解性,故A项正确; B、氧气可以使带火星的木条复燃,二氧化碳不能是带火星的复燃,分别将带火星的木条伸入两个集气瓶中,带火星的木条复燃证明该气体是氧气,带火星的木条不复燃证明该气体是二氧化碳,故B项正确; C、可燃物燃烧有三个条件:可燃物、与空气或与氧气接触、达到可燃物燃烧的着火点,白磷的着火点40摄氏度,红磷的着火点240摄氏度,水的温度为20摄氏度,此时红磷和白磷都不能燃烧,无法探究可燃物燃烧的条件,故C项错误; D、木炭在空气中燃烧生成二氧化碳,消耗氧气的同时也生成二氧化碳,集气瓶中的压强不会减小,大气压不会把烧杯中的水压入集气瓶中,故D项错误; AB。 填空题 26、把相同体积、相同质量分数的稀盐酸,分别滴到等质量、颗粒大小相同的X、Y、Z三种较活泼金属中,生成H2的质量与反应时间的关系如下图所示。这三种金属的活动性顺序为     ;假如X、Y、Z都是+2价金属,则相对原子质量由大到小的顺序为     。 答案:Y>X>Z,Z>Y>X. 金属越活泼,反应的速率越快,在坐标中斜线越陡,根据坐标可以看出,最陡的是Y,最坡的时Z,所以其活动性为Y>X>Z,Z反应生成的氢气质量最少,则Z的相对原子质量最大,X生成的氢气质量最大,则X的相对原子质量最小,故其相对原子质量关系为Z>Y>X. 【小提示】本题考查了金属活动性顺序的应用,完成此题,可以依据金属活动性顺序及其意义进行. 27、北宋《千里江山图》是我国的十大传世名画之一。全画以青绿色调为主,石青、石绿等矿石为作画的主要颜料。 (1)蓝铜矿在我国古代被称为“石青”,可作为铜矿石来提炼铜。蓝铜矿中铜元素的存在形态是______。 (2)孔雀石也是一种铜矿石,古称为“石绿”,主要成分是Cu2(OH)2CO3。孔雀石属于______(选填“混合物”或“纯净物”)。1 mol Cu2(OH)2CO3中约含______个铜原子。我国在3000多年前就将孔雀石与木炭混合加热炼铜,过程中生成的氧化铜再与木炭反应得到铜。氧化铜与木炭反应的现象是______,若参加反应的氧化铜为800 g,能生成______mol铜。 (3)《千里江山图》绘制过程中,还使用了赭石。赭石的主要成分是氧化铁,氧化铁中铁元素的化合价为______,铁元素的百分含量为______。 答案:(1)化合态 (2)     混合物     1.204×1024     黑色固体逐渐变红     10 (3)     +3     70% 解析:(1) 蓝铜矿是一种铜矿石,用来提炼铜,故蓝铜矿中铜元素的存在形态是化合态; (2) 孔雀石的主要成分是碱式碳酸铜,还含有其它成分,属于混合物; 1 mol Cu2(OH)2CO3中约含:1mol×2×6.02×1023=1.204×1024个铜原子; 木炭与氧化铜在高温下反应生成铜和二氧化碳,故反应的现象是:黑色固体逐渐变红; 解:设能生成铜的质量为x C+2CuO160800g高温&&2Cu128x+CO2↑ 160128=800gx    x=640g 生成铜的物质的量:640g÷64g/mol=10mol; (3) 氧化铁中氧元素显-2价,根据化合物中,正、负化合价的代数和为零,可得铁元素的化合价为+3价; 氧化铁中铁元素的百分含量为:56×256×2+16×3×100%=70%。· 28、用适当的金属填空 : (1)人体中含量最高的的金属是 ____________; (2)导电导热性最好的金属是 ____________; (3)常温下为液态的金属是 ____________; (4)暖气片表面涂的“银浆”是 ____________; (5)白铁皮表面镀的金属是 ____________。 答案:     钙或 Ca     银或 Ag     汞或 Hg     铝或 Al     锌或 Zn (1)钙是人体中含量最高的的金属,故填:钙。 (2)银是导电导热性最好的金属,故填:银。 (3)金属汞常温下为液态,故填:汞。 (4)暖气片表面涂的“银浆”是铝,故填:铝。 (5)白铁皮表面镀的金属是锌,故填:锌。 29、某工厂产生的铜屑中含有少最铁屑。现要回收利用其中的铜,需除去其中的铁屑,张山同学设计了甲、乙两个实验方案: (1)以上两个实验方案中,从回收利用率角度考虑,你愿意选择_____。 (2)两个方案中都有过滤操作,该操作中必须用到的玻璃仪器有_____。 (3)写出两个实验方案中有关反应的化学方程式: 方案甲_____; 方案乙_____。 (4)你能否再设计一个不同原理的方案?写出你的方案_____。 答案:     甲     烧杯、漏斗、玻璃棒     Fe+CuSO4=FeSO4+Cu     Fe+H2SO4=FeSO4+H2↑     用磁铁吸引 (1)由于铁和硫酸铜溶液反应时还会生成一部分铜,因此在甲方案中得到的铜要多一些,因此应该选择甲; (2)在过滤操作中一定会用到漏斗、烧杯、玻璃棒、铁架台、滤纸等,其中的玻璃仪器有漏斗、烧杯、玻璃棒; (3)方案甲是铁和硫酸铜反应生成硫酸亚铁和铜,该反应的化学方程式为:Fe+CuSO4=FeSO4+Cu;而方案乙是铁和稀硫酸反应生成硫酸亚铁和氢气,反应的化学方程式为:Fe+H2SO4=FeSO4+H2↑; (4)由于铁具有磁性,因此能被磁铁吸引,因此实验方案是:利用磁铁吸引,除去铁。 30、请从下列物质中选择适当的试剂,设计不同的方法对锌、铁、铜三种金属的活动性顺序进行探究: A 锌片  B 铁钉  C 铜片  D 硫酸铜  E 稀硫酸  F 硫酸锌  G 硫酸亚铁. (1)方法一所选用的三种试剂是CuSO4、ZnSO4和___(填化学式,下同). (2)方法二所选用的是四种试剂是Fe、Cu、Zn和___. (3)方法三所选用的三种试剂是___. 答案:(1)Fe (2)H2SO4 (3)Zn、Cu、FeSO4 (1)方法一是用中间金属的单质分别与另外两种金属的盐溶液反应,因此选用的试剂是: CuSO4、ZnSO4和Fe。 (2)方法二是用金属单质与酸溶液反应,根据金属与酸是否反应,以及反应的剧烈程度进行探究,因此选用的试剂是: Fe、Cu、Zn和H2SO4 (或HCl)。 (3)方法三是用中间金属的盐溶液分别与另外两种金属的单质反应进行探究,因此选用的试剂是: Zn、Cu、FeSO4(或FeCl2)。 20
展开阅读全文

开通  VIP会员、SVIP会员  优惠大
下载10份以上建议开通VIP会员
下载20份以上建议开通SVIP会员


开通VIP      成为共赢上传

当前位置:首页 > 教育专区 > 初中化学

移动网页_全站_页脚广告1

关于我们      便捷服务       自信AI       AI导航        抽奖活动

©2010-2025 宁波自信网络信息技术有限公司  版权所有

客服电话:0574-28810668  投诉电话:18658249818

gongan.png浙公网安备33021202000488号   

icp.png浙ICP备2021020529号-1  |  浙B2-20240490  

关注我们 :微信公众号    抖音    微博    LOFTER 

客服