收藏 分销(赏)

2016内部质量体系审核报告.doc

上传人:精**** 文档编号:1998162 上传时间:2024-05-13 格式:DOC 页数:5 大小:110KB 下载积分:6 金币
下载 相关 举报
2016内部质量体系审核报告.doc_第1页
第1页 / 共5页
2016内部质量体系审核报告.doc_第2页
第2页 / 共5页


点击查看更多>>
资源描述
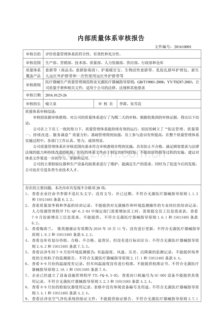
内部质量体系审核报告 2016年10月 内部质量体系审核报告 文件编号:201610001                                  审核目的 评价质量管理体系的符合性、有效性和充分性。 审核范围 生产部、营销部、技术部、质量部、人力资源部、供应部、行政部和仓库 质量体系 覆盖产品 愈脐带(商品名:愈脐胎毒清)、护巢暖官宝、生物活性愈脐带、乳胶扎脐环护理包、新生儿远红外护脐带和一次性使用远红外护脐带等 审核准则 医疗器械生产质量管理规范附录无菌医疗器械指导原则;GB/T19001-2008;YY/T0287-2003;公司质量手册和相关文件;适用于公司的法律、法规和其他要求 审核日期 2016.10.25-26 审核组长 喻立泉 审 核 员 李莉、朱雪花 质量体系审核综述: 审核组依据审核准则,对公司的质量体系进行了为期二天的审核,根据收集到的审核证据,得出以下结论: 公司在上下员工一致的努力下,质量管理体系能持续有效的运行,较好的树立了“依法管理、质量第一、持续改进、服务满意”质量方针;基础管理得到加强,员工参与意识有所提高,在整个质量管理体系实施过程中,各部门工作认真、努力,成效明显。 公司质量管理体系在审核范围内基本符合审核准则并得到实施,具有防止不合格,满足顾客要求与法律法规的能力和持续改进的机制。但有的体系文件由于制定的时间较短,不能很好的指导过程的实施,建议对体系文件要进一步的学习、掌握和运用。 公司的主要检验仪器和生产设备均按要求进行了维护,能满足生产的需求。同时为了促进今后的发展,公司也在引进各类专业技术人才。 存在的主要问题:本次内审共发现不合格项20项: 1、 查看企业任命书李莉不是红头文字,没有文号,并已过期。不符合无菌医疗器械指导原则1.1.3和ISO13485条款6.2.2。 2、 查看质量部李莉和李磊的培训记录,不能提供对无菌操作和环境监测操作的专业岗位的培训记录。人力资源管理程序TTL-QP-6.2-04中规定部门需要增加员工时,需要提交员工信息需求表,查看7-9月份新增员工信息需求,不能提供。不符合无菌医疗器械指导原则1.6.1和ISO13485条款6.2。 3、 查看陶春兰, 熊英健康证有效期为2016年10月11号,没有进行更新。不符合无菌医疗器械指导原则1.9.2和ISO13485条款6.2.2。 4、 查看仓库有划分待检、合格、不合格、退货区,但没有进行标识区分。不符合无菌医疗器械指导原则2.6.2和ISO13485条款7.5.3。 5、 查看洁净车间7-9月份环境监测报告:有温湿度、风速、压差、沉降菌的监测记录,不能提供每季度的尘埃粒子的监测报告。不符合无菌医疗器械指导原则2.17.1和ISO13485条款6.4。 6、 查看8-9月份的温湿度有记录,但车间温湿度没有进行校准,不能提供校准证书。不符合无菌医疗器械指导原则2.18.1和ISO13485条款7.6。 7、 企业已经建立了设备设施管理程序TTL-PQ-6.3-05,查看封口机编号为SC-005设备不能提供其使用记录。不符合无菌医疗器械指导原则3.2.3和ISO13485条款4.2.4。 8、 查看8-9月份的检验仪器使用记录,表格中没有体现设备编号及用途。不符合无菌医疗器械指导原则3.4.1和ISO13485条款4.2.4。 9、 查看洁净室空气净化系统的验证文件,不能提供验证报告。不符合无菌医疗器械指导原则3.7.1和ISO13485条款7.2.1。 10、审查过程巡检记录表QR-8.2.4-09中记录中有涂改,但无签名和写日期,记录无检验人和复核人栏目。不符合无菌医疗器械指导原则4.4.4和ISO13485条款4.2.4。 11、查看新生儿远红外护脐带,没有关于该产品的设计更改及记录。不符合无菌医疗器械指导原则5.10.1和ISO13485条款7.1。 12、查看采购物流:9月份愈脐带外箱1000个物料需求,不能提供采购计划表,不能提供采购(销售)合同。不符合无菌医疗器械指导原则6.2.1和ISO13485条款7.4.3。 13、企业已经制定供应商评审程序,TTL-QP-7.4-13,,查看合格供应商名册不是2016年度最新版本。不符合无菌医疗器械指导原则6.3.1和ISO13485条款7.4。 14、查看供应商年度评估表,不能提供2015-16年度的评估考核记录。不符合无菌医疗器械指导原则1.6.1和ISO13485条款7.4。 15、查看采购清单上没有包装物料,清单上没有体现物料分类级别、没有制表人、审核和批准人。不符合无菌医疗器械指导原则6.4.1和ISO13485条款7.4。 16、不能提供初包装的初始污染菌和微粒污染菌的监测记录及报告。不符合无菌医疗器械指导原则6.8.2和ISO13485条款7.6。 17、查看生产车间现场发现裁剪间的工序标识卡无检验人签名和检验状态没有填写检验结果。不符合无菌医疗器械指导原则7.8.1和ISO13485条款8.2.3。 18、现场发现车间的周转箱内存放编织袋和碎布,其周转箱也是破烂;缝纫车间机台灰尘多;配药车间设备、台面、地面、墙面和天花板上到处都是灰尘。不符合无菌医疗器械指导原则7.12.1和ISO13485条款6.4。 19、查看销售记录没有包括:没有客户联系地址和联系电话信息。不符合无菌医疗器械指导原则9.1.2和ISO13485条款7.2。 20、没有建立不合格品返工返修管理制度,返工返修有按照不合格品流程执行。不符合无菌医疗器械指导原则10.4.1和ISO13485条款8.3。 结论:本次内审总发现严重不符合项0项,一般不符合项20项,建议进行整改。依据医疗器械生产质量管理附录无菌医疗器械指导原则和ISO13485标准条款总的评价公司质量管理体系还是运行有效,能满足质量管理体系标准的要求,产品和服务质量基本满足顾客和法律法规的要求。 针对以上20项不符合项都已开出纠正预防措施单,具体见CAPA-20161001-020。 审核报告分发对象:生产部、营销部、质量部、人力资源部、技术部、采购部、仓库 备注:附不合格项分布表及纠正预防措施要求单 表格编号:QR-8.2.2-05/B 审核员签名:       管理者代表审核:       总经理批准: 日期:          日期:            日期:           不合格项分布表                                   部 门 要 素 生产部 品质部 采购部 销售部 技术部 人力资源行政部 仓储部 管理职责 0 0 0 0 0 1 0 资源管理 2 2 2 1 0 2 1 产品实现 2 2 2 0 2 0 0 测量分析与改进 0 1 0 0 0 0 0 合  计 20 编制:李莉                 审核: 日期:                 日期: 其中专业理论知识内容包括:保安理论知识、消防业务知识、职业道德、法律常识、保安礼仪、救护知识。作技能训练内容包括:岗位操作指引、勤务技能、消防技能、军事技能。 二.培训的及要求培训目的 安全生产目标责任书 为了进一步落实安全生产责任制,做到“责、权、利”相结合,根据我公司2015年度安全生产目标的内容,现与财务部签订如下安全生产目标: 一、目标值: 1、全年人身死亡事故为零,重伤事故为零,轻伤人数为零。 2、现金安全保管,不发生盗窃事故。 3、每月足额提取安全生产费用,保障安全生产投入资金的到位。 4、安全培训合格率为100%。 二、本单位安全工作上必须做到以下内容: 1、对本单位的安全生产负直接领导责任,必须模范遵守公司的各项安全管理制度,不发布与公司安全管理制度相抵触的指令,严格履行本人的安全职责,确保安全责任制在本单位全面落实,并全力支持安全工作。 2、保证公司各项安全管理制度和管理办法在本单位内全面实施,并自觉接受公司安全部门的监督和管理。 3、在确保安全的前提下组织生产,始终把安全工作放在首位,当“安全与交货期、质量”发生矛盾时,坚持安全第一的原则。 4、参加生产碰头会时,首先汇报本单位的安全生产情况和安全问题落实情况;在安排本单位生产任务时,必须安排安全工作内容,并写入记录。 5、在公司及政府的安全检查中杜绝各类违章现象。 6、组织本部门积极参加安全检查,做到有检查、有整改,记录全。 7、以身作则,不违章指挥、不违章操作。对发现的各类违章现象负有查禁的责任,同时要予以查处。 8、虚心接受员工提出的问题,杜绝不接受或盲目指挥; 9、发生事故,应立即报告主管领导,按照“四不放过”的原则召开事故分析会,提出整改措施和对责任者的处理意见,并填写事故登记表,严禁隐瞒不报或降低对责任者的处罚标准。 10、必须按规定对单位员工进行培训和新员工上岗教育; 11、严格执行公司安全生产十六项禁令,保证本单位所有人员不违章作业。 三、 安全奖惩: 1、对于全年实现安全目标的按照公司生产现场管理规定和工作说明书进行考核奖励;对于未实现安全目标的按照公司规定进行处罚。 2、每月接受主管领导指派人员对安全生产责任状的落
展开阅读全文

开通  VIP会员、SVIP会员  优惠大
下载10份以上建议开通VIP会员
下载20份以上建议开通SVIP会员


开通VIP      成为共赢上传

当前位置:首页 > 包罗万象 > 大杂烩

移动网页_全站_页脚广告1

关于我们      便捷服务       自信AI       AI导航        抽奖活动

©2010-2026 宁波自信网络信息技术有限公司  版权所有

客服电话:0574-28810668  投诉电话:18658249818

gongan.png浙公网安备33021202000488号   

icp.png浙ICP备2021020529号-1  |  浙B2-20240490  

关注我们 :微信公众号    抖音    微博    LOFTER 

客服