收藏 分销(赏)

管理评审报告(2017年).doc

上传人:天**** 文档编号:1961380 上传时间:2024-05-12 格式:DOC 页数:10 大小:188KB 下载积分:8 金币
下载 相关 举报
管理评审报告(2017年).doc_第1页
第1页 / 共10页
管理评审报告(2017年).doc_第2页
第2页 / 共10页


点击查看更多>>
资源描述
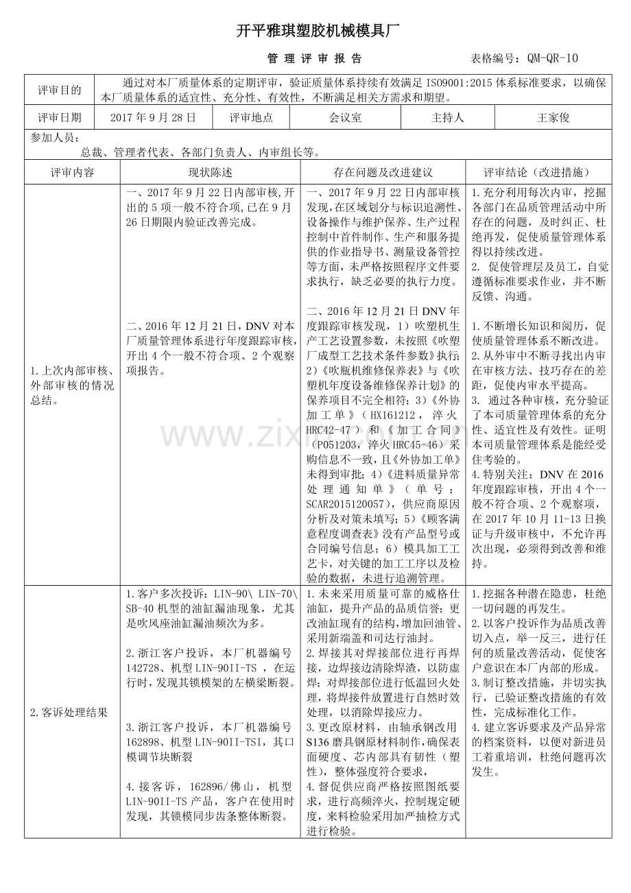
开平雅琪塑胶机械模具厂 管 理 评 审 报 告 表格编号:QM-QR-10 评审目的 通过对本厂质量体系的定期评审,验证质量体系持续有效满足ISO9001:2015体系标准要求,以确保本厂质量体系的适宜性、充分性、有效性,不断满足相关方需求和期望。 评审日期 2017年9月28日 评审地点 会议室 主持人 王家俊 参加人员: 总裁、管理者代表、各部门负责人、内审组长等。 评审内容 现状陈述 存在问题及改进建议 评审结论(改进措施) 1.上次内部审核、外部审核的情况总结。 一、2017年9月22日内部审核,开出的5项一般不符合项,已在9月26日期限内验证改善完成。 二、2016年12月21日,DNV对本厂质量管理体系进行年度跟踪审核,开出4个一般不符合项、2个观察项报告。 一、2017年9月22日内部审核发现 ,在区域划分与标识追溯性、设备操作与维护保养、生产过程控制中首件制作、生产和服务提供的作业指导书、测量设备管控等方面,未严格按照程序文件要求执行,缺乏必要的执行力度。 二、2016年12月21日DNV年度跟踪审核发现,1)吹塑机生产工艺设置参数,未按照《吹塑厂成型工艺技术条件参数》执行;2)《吹瓶机维修保养表》与《吹塑机年度设备维修保养计划》的保养项目不完全相符;3)《外协加工单》(HX161212,淬火HRC42-47)和《加工合同》(P051203,淬火HRC45-46)采购信息不一致,且《外协加工单》未得到审批;4)《进料质量异常处理通知单》(单号:SCAR2015120057),供应商原因分析及对策未填写;5)《顾客满意程度调查表》没有产品型号或合同编号信息;6)模具加工工艺卡,对关键的加工工序以及检验的数据,未进行追溯管理。 1.充分利用每次内审,挖掘各部门在品质管理活动中所存在的问题,及时纠正、杜绝再发,促使质量管理体系得以持续改进。 2. 促使管理层及员工,自觉遵循标准要求作业,并不断反馈、沟通。 1.不断增长知识和阅历,促使质量管理体系不断改进。 2.从外审中不断寻找出内审在审核方法、技巧存在的差距,促使内审水平提高。 3. 通过各种审核,充分验证了本司质量管理体系的充分性、适宜性及有效性。证明本司质量管理体系是能经受住考验的。 4.特别关注:DNV在2016年度跟踪审核,开出4个一般不符合项、2个观察项,在2017年10月11-13日换证与升级审核中,不允许再次出现,必须得到改善和维持。 2.客诉处理结果 1.客户多次投诉:LIN-90\ LIN-70\ SB-40机型的油缸漏油现象,尤其是吹风座油缸漏油频次为多。 2.浙江客户投诉,本厂机器编号142728、机型LIN-90II-TS ,在运行时,发现其锁模架的左横梁断裂。 3.浙江客户投诉,本厂机器编号162898、机型LIN-90II-TSI,其口模调节块断裂 4.接客诉,162896/佛山,机型LIN-90II-TS产品,客户在使用时发现,其锁模同步齿条整体断裂。 1.未来采用质量可靠的威格仕油缸,提升产品的品质信誉;更改油缸现有的结构,增加回油管、采用新端盖和司达行油封。 2.焊接其对焊接部位进行再焊接,边焊接边清除焊渣,以防虚焊;对焊接部位进行低温回火处理,将焊接件放置进行自然时效处理,以消除焊接应力。 3.更改原材料,由轴承钢改用S136磨具钢原材料制作,确保表面硬度、芯内部具有韧性(塑性),整体强度符合要求, 4.督促供应商严格按照图纸要求,进行高频淬火,控制规定硬度,来料检验采用加严抽检方式进行检验。 1.挖掘各种潜在隐患,杜绝一切问题的再发生。 2.以客户投诉作为品质改善切入点,举一反三,进行任何的质量改善活动,促使客户意识在本厂内部的形成。 3.制订整改措施,并切实执行,已验证整改措施的有效性,完成标准化工作。 4. 建立客诉要求及产品异常的档案资料,以便对新进员工着重培训,杜绝问题再次发生。 评审内容 现状陈述 存在问题及改进建议 评审结论(改进措施) 2.客诉处理结果 5.接客诉,上海客户外卖单2960/17、2964/17,有4件分流梳,客户在使用时发现漏胶。 5.强化对原材料供应商的管理力度,在开发新供应商,同时关注其品质的满足程度。 更改重要零部件原材料供应商,应进行必要的评估,并完成样品试用过程。 3.重大品质异常。 1. 在加工主油路板时,发现有内孔Φ11、深度123mm,做成Φ14、深度188mm。 2. 在加工AKM3743壳牌4L模体时,将运水孔多加深了11mm,导致后续工序无法加工。 3. 在加工外层芯套时,整个加工面孔距与内孔Φ110中心偏移1mm. 4. 加工部发现后刀座Φ6.35深孔,其加工位置错误,导致后续工序无法加工。 1.做好首件,反复核对。 2.强化现场管理,现场管理人员应时刻督促员工按标准作业,并随时验证其执行效果。 3.现场品管人员应识别加工过程,对关键、重要工序进行重点控制,尤其是对工序交接过程中的首次生产的品质控制。 1.形成首件制作与确认机制,坚决执行标准化作业。 2. 加大“7S”稽查力度,验证员工的执行力度。 3.将产品与过程的特殊特性在制程中确定,利用PFMEA/CP控制,从制程中做到预先防止。 4.客户满意度调查与分析。 1.满意度调查统计的结果是满意(平均满意度88.27%),达标。 1.客户满意度在2016年9-2017年8月达标,其重要原因在于对产品整体性能、机械结构、操作、电器性能、液压传动方面做出重大改善。针对客户投诉成立专案小组,形成跨部门作业机制,有针对性、及时处理客户投诉案件;根据客户投诉案例,触及旁类地预先查核、纠正,做到预先防止、杜绝问题再发。 1.强化工程图纸和技术规范化的正确性。 2.实施制造性和使用性设计前分析与评定。 3.采用失效模式和影响分析原理,实施先期策划,并落实到实处。 4.强化设计评审与验证。 5.促使材料规范化,对外部供方管理严格执行。 6.系统化设计验证测试和确认的证据,以供改善之依据。 7.强化各种培训,跟进培训效果。 8.验证各种改善有效性,及时评估充分性及适宜性。 9.更为深入了解客户和相关方需求和期望,在双方互利的前提下,为客户提供增值的服务。 5.质量方针和质量目标的实现情况(质量方针,质量目标的适宜性)。 1.公司质量目标:持续保持、改进质管体系,确保体系的有效性;每三年开发研制一款先进的新型吹瓶机;产品出厂合格率100%合格,首次交检合格率≥96%;顾客信息处理率≥99%。该四项目标均已达标。 2.各部门质量目标达成状况:详见质量目标考核记录。 工艺不完善、遗漏,员工培训未跟上,致使操作技能下降,检验及作业失误,检验项目不完善,品质标准把握不准,监控力度薄弱等因素,均有可能导致质量目标无法达成。因此,强化人员专业素质,有针对性、系统地对员工多方面、分层次的培训工作,应急需完成。 1.编写有针对性培训教材,采用灵活多变的考核方法,验证员工专业技能提高的程度。 2.强化工艺技术文件的验证与审核机制,通过打样与小批量生产,综合验证产品工艺的可行性和完整性。 6.纠正措施执行情况报告 1.来料、制程、出货、客诉、目标考核、内部审核过程所提出的纠正措施报告,均已按照要求进行相应的改进实施(详见纠正措施报告)。 2.通过生产例会中所提出的品质、技术、生产、来料供货进度等方面,所提出的问题及相应的对策,均得以贯彻落实。 1.对实施措施结果进行验证,达到预期改进效果,措施有效、关闭;未达到预期改进效果,措施无效,重新整改,直到措施有效、关闭为止。 2.基于风险的思维,增加对纠正措施的风险性评估。如产生新的风险应进行再分析,制订对应措施。 1.推行标准化,进行相应培训,杜绝再发。 2.对所存在的风险进行识别和评估,提前预知、规避风险。 评审内容 现状陈述 存在问题及改进建议 评审结论(改进措施) 7.质量管理体系的实施情况(质量管理体系的适宜性、充分性和有效性),教育培训有效性评估。 1.本司自2010年8月通过ISO9001:2008论证以来,随着客户及产品要求的不断提升,质量管理体系及其过程均做出持续改进。目前公司已实施ISO9001:2008质量管理体系已7年了,已充分证实本司质量管理体系适应性、充分性及在有效性方面的提升,以充分的信心迎接ISO9001:2015体系升级及换证审核。 2.质量手册、程序文件、作业指导书、表单格式版本的更新,体现着本司质量管理持续改进的趋势及体系提升的必然性。 3.教育培训有效性,从作业现场、员工专业技能、品质意识及工作理念等方面,进行综合评估。 1.强化文件可操作性,使之更具有指导性。 2.强化审核力度,重点评估质量管理体系有效性。 3.任何的运作程序、作业标准,随着客户群、行业要求、国家法律法规要求等方面变化,应作出相应的更新。 4.突出关键工序,形成可操性的机制。 1.各过程确定特殊特性,建立参数表,以便过程控制。 2.将 SPC统计技术运用作业现场,通过曲线升、降的变化,随时关注不良情形变化,及时找出原因,及时消除。 3.通过途径及时了解 ISO9001:2015 体系要求,提高生产项场自主管理能力。各部门负责人必须积极参与品质体系运作程序和作业规程改进工作,促使体系更具有可操作性和指导性,打造全新、为企业能够创造利润的管理机制。 4.识别关键工序中的特殊特性,对过程中的各种参数加以明确与确定。 8.应对风险和机遇所采取措施的有效性。 1.ISO9001:2015 体系提出应对风险和机遇所采取措施要求,本厂对现有的质量管理体系增加该要求,并采用基于风险思维的方法,进行识别分析和评价,根据评价结果,采取相应的纠正措施,对现有体系进行更新。 2.随着客户群、新产品开发、市场原材 料价格的变化,应进行识别分析和评 价。 1.公司质量管理体系进行更新,以满足ISO9001:2015 体系要求。 2.根据公司2017年度经营计划,为实施该计划进行内外环境因素的识别,将与研究对象密切相关的各种主要内部优势、劣势和外部的机会和威胁等,通过调查列举出来,把各种因素相互匹配起来加以分析,形成公司未来发展的可选择对策。 3. 本厂质量管理体系运行过程、各部门在质量活动中的不合格输出,均存在着一定的风险性,为此,基于风险的思维方法,建立全面的风险和机遇管理措施,增强抗风险能力,确保质量管理体系实现预期结果。 1.形成新的质量管理体系文件,在组织及其环境、相关方的需求和期望、应对风险和机遇的措施、质量目标及其实现的策划、组织知识等方面,进行增加、修改、补充。 2.针对本厂劣势和存在的威胁,制定相应的措施,降低或规避风险。制度本厂环境分析机制,每年至少一次对公司环境因素进行评价,如环境因素发生变化时,应增加评价次数,记录与“公司环境分析报告”中。 3.建立“风险和机遇控制程序”,在“不合格输出控制程序”中,对各部门不符合的输出进行识别、适当评审与纠正,记录与“风险评估记录 表”中。 4.在相关方的需求和期望管理方面,重点关注本厂员工的个人需求和期望,建立“员工满意度管理程序”,编制调查计划,实施调查,根据调查结果,尤其是对员工明显不满意处进行分析,制订改进措施(详见员工满意度分析报告)。 评审内容 现状陈述 存在问题及改进建议 评审结论(改进措施) 9. 外部供方的绩效 1.2016年9月至2017年8月,其进货 检验合格率平均值为98.9%。 2.来料品质异常,品管部发出的“不合 格品处理单”,要求回复整改措施,经 核查已得到落实(详见报告)。 1.现有的一些外部供方来料品质状况不稳定,经常产生波动。 2.加大对外部供方开发力度,通过多渠道方式了解外部供方资源信息,选择综合能力强、有配合欲念的优质外部供方,并相应加大合作力度。 3.基于风险的思维,必要时,增加对外部供方的考核频次。 1.形成外部供方管理机制,成立考核小组,并按照要求切实执行。 2.强化验证方式,适时调整。对一些来料,其检测项目无法检测时,应适当策划后续工序的检验,通过组装、调试进行验证,全面、系统反馈来料品质信息。品管部应加强跟踪力度,并及时反馈不良信息。 3.对所存在的风险进行识别和评估,提前预知、规避风险。 10.内外因素对质量管理体系的影响及改进的机会。 1.公司所处大环境的影响:制造行业不 景气,物价上涨、采购成本增加,用人 费用增加。 2. ISO9001:2015 体系要求变化。 1. 继续加大市场拓展,增加客户群,推广公司自有品牌产品;增强公司的竞争力,不断吸引新客户,抢先占领市场,为新产品不断开发和投入生产提供必要的资源,从而推动公司的发展和壮大 2.针对 ISO9001:2015 体系要求变化,公司对现有的质量管理体系实施变更。 1.提升自动化生产程度,降低人工成本;加大外部供方开发力度,降低采购成本;公司计划在今年开发新产品,对蒸汽阀、热水阀、冲泡头产品实现量产,不断把新产品投入生产,以谋求更大的利润空间,从而也提升公司的竞争能力 2.形成新的质量手册,增加必要的程序文件和运作表单,提供有效性记录。 11.资源配置是否得当。 1、公司现有的年度经营指标和市场计划相对欠完善。 2、公司依靠技术开发的资源科学性不高。 3、公司发展战略中长期计划不够具体。 1、针对年度经营指标,公司重新梳理,量化指标。明确责任。 2、公司加大技术开发投入,依靠技术开发,挖掘现有的资源潜力,科学布局,优化组合。 3、集团公司详细的规划了公司中长期发展指南,经总经理审批后按计划执行。 1、 通过以上资源的整合、优化后,整体的资源配置有着明显的提升。 2、根据目标制定和计划的落实,形成了较具体的资源管理制度。 评审内容 现状陈述 存在问题及改进建议 评审结论(改进措施) 11.资源配置是否得当 1、针对资源配置部分岗位欠妥当。 2、岗位设置个别不恰当。 1、针对此现象重新编排岗位。 2、对岗位设置岗位目标及细化各岗位的责任。 根据评审内容及以上改善结果已基本确认落实和改善。 12.以往管理评审的跟踪及改进的需要和建议。 1.针对客诉,缺乏统计和必要的整改措 施。 2.产品设计研发,没有建立相应的资 料。 3.一些部门员工,对本部门质量目标不 清楚,对未达标缺乏整改措施。 4.对发给供应商不合格品处理单中,要 求供应商回复整改措施,但未落实与验 证。 5.对供应商定期评估未按要求执行。 6.培训缺乏有效性。 7.ISO9001:2015体系要求不了解。 1. 针对客诉,制订了整改措施并加以落实,验证达到改善效果后进行关闭,并记录于“异常处理统计一览表”。 2.研发部针对于新产品开发,已按照要求完成相应的技术资料。 3.明确实现部门质量目标措施,并加以宣导,对未达标由管理者代表发出“纠正措施报告”,要求制订整改措施进行改进,并在下次考核中验证改进效果。 4.强化对供应商的管理,对发出的不合格品处理单进行跟踪,确认回复,IQC人员验证已改善。 5.已按照程序要求,完成对供应商定期评估(详见考核记录)。 6.发出“部门岗位培训需求”表,形成“本厂年度质量培训计划”,根据培训结果,记录于“人员培训考核评价表”(详见培训相关记录)。 7.已进行ISO9001:2015体系条款培训,确定内审员名单,通过第三方培训机构考核合格后,已拿到内审员证书、参加了2017年度本厂内部审核。 1.2016年度的管理评审所提出的改进的需要和建议,在本次管理评审得以验证,确定已得到落实和改进。 2.加以维持。 编制:   审批:    日期: 日期: 一.品质部管理评审报告: 1.上次管理评审追踪情况 2.品质方针贯彻实施情况 3.目标达成分析总结 4.品质手册和品质体系文件的有效性分析 5.品质体系适应性分析和内/外审的实施情况总结 6.客户满意度的反馈情况 7.过程业绩和产品的符合性 8.纠正和预防措施情况的统计 9.月品质异常分析 10.人员和资源的利用情况 11.其它改进的建议 12.资源需求 7.过程业绩和产品的符合性 公司在组织架构有新的调整,进一步各部门的管理职责,这些职责包含了公司品质体系运作的所有过程。 供应商能满足公司的供货要求,物料采购基本可满足生产需求。 机器设备运行基本正常,未发生重大设备故障。 过程控制进一步得到规范,品质水平有所提高。 非生产部门密切配合生产部门运作,各个过程保持良好的接口,使生产运作顺利,生产计划基本可按期完成,准时交付产品。 产品的符合性 从进料、制程、成品、客户验货、退货方面分析与总结。 8.纠正和预防措施情况的统计 纠正和预防措施发出份数、完成、结案份数。 二.市场部管理评审报告: 顾客投诉情况、顾客满意调查分析报告、改进需求、资源需求。 根据“客户管理程序”要求,完成的事项:合同评审、合同/订单更改、与顾客沟通、顾客抱怨处、市场销售计划、销售退货、顾客满意调查分析。 质量目标未达成的分析: 1. 客户满意度 2. 客户投诉回复及时率 3. 成品退货率 4. 客户投诉率 5. 样板交样及时率 6. 交货及时率 1)合同评审(包括合同评审率、合同评审执行情况,遇到的相关问题,每个月趋势) 2)顾客特殊要求:顾客有哪些特殊要求?这些特殊要求实现的情况怎样?是否有传递到相关部门? 3)顾客满意度调查:顾客满意度调查执行情况,结果怎样?离目标值有多大差距?对差距的分析及后序采取 的相关措施。 4)顾客抱怨处理:顾客抱怨情况(如频率、方式、次数),顾客抱怨有否传递至相关部门?是否进行了及时 回馈(及时性即多久?)?顾客抱怨的趋势怎样(衡量回馈措施的效果)? 5)顾客财产:顾客财产有哪些?是如何对顾客财产进行管控的?效果怎样(如顾客财产分类、顾客财产变异 的发现与及时回馈,并处理)? 6)产品交付:是否有出货安排,情况怎样?产品交付质量怎样(顾客退货率趋势)?产品交付的及时性(准时交货率)?产品交付过程中采取了哪些防护措施?效果怎样?是否有因交付质量问题导致顾客生产中断(包括市场退货)?附加运费有否统计(结果、改进措施)? 7)销售业绩:每月的销售量趋势,与经营计划的差距有多大?建议采取的措施。 8)生产安排及跟踪:是否对生产进行安排?如何安排,效果怎样?怎样跟踪生产车间生产任务的完成情况? 三.工程部管理评审报告:产品改进建议报告 1.新产品完成情况,策划和过程有效性评价。 2.与市场部沟通、样品制作合格率、生产策划量产情况分析、重点项目控制 3.工程设计资料编制(完整、准确)与管理(发放及时性和文件有效性) 4.开发过程工具及其管理技术的应用(FMEA/CP) 5.对现有的产品工艺改进需求的提出。 6.资源需求:项目工程师、配置相应QE 四.采购部:外部供方业绩 1. 质量目标完成情况(外部供方交付业绩、品质达成率状况分析等)。 2. 外部供方开发状况和计划 3. 评价结果及处理措施 4. 采购信息及时性和准确性(技术、物控) 5. 采购过程控制情况报告(合同履行完成率、外部供方提供的证明资料、验证、资料保存) 五.物控部管理评审报告: 1. 订单评审完成时间状况、产品交付率(计划、实际、完成率)、生产计划达成状况(计划、入库、达成率)、仓库管理过程(料账卡统一、先进先出、防护)。 2. 改善建议:产品库存、发货需求量的变化、订单不稳定、订单生产异常处理及预防、生产交期缩短。 六. 管理部管理评审报告: 1.法律法规遵守及事故分析(安全、消防、环境),现状与改善。 2.人员流失状况及分析。 3.公司制度建立与完善(厂规厂纪、宿舍、餐厅、考勤等方面),现状与改善。 4.资源需求。 七. 生产部管理评审报告: 1. 生产业绩:交期、报废率等质量目标评价。 2.生产进度情况综述:订单数、完成数、达成率。 3.质量分析及改善:人员(人员稳定性、新员工、责任心、应变能力),外在(工艺标准完整与准确性、货期稳定性、设备状况、场地配置状况);各车间质量问题汇总分析、改善 4.生产计划实施过程:人员培训状况、人员储备、基层管理人员应变能力提升措施。 5. 各车间制程控制: 1)各车间指定专人负责产品的进度和质量控制,要求有预见性,能够提前发现和控制并解决。 2)指定专人不定期在各车间现场巡视,对车间现场的7S和产品标识进行监控,7S包括产品的整理摆放,标识标志清晰,成品的临时性保护。抑制安全隐患给予车间(人员和产品)带来的损失。 3)对车间各班组的每日运作情况(人员出勤率、产品不良率、完工及时率等)进行考核,严格按车间考核制度执行。 4)针对车间的突发性事件,妥善做好应对措施并备案做好纠正预防措施。 5) 各车间班组的设备要求有专人负责保养和维护,并做好记录以备检查。 6)所有的产品在上下道交验时一定要做好交接手续,备注明确。交验中的不良品一定要有返工返修记录并重新填写交验单。 7)对于常规产品的材料提前进行备料,提前知会物控部、采购部。 6.资源需求。 物业安保培训方案 为规范保安工作,使保安工作系统化/规范化,最终使保安具备满足工作需要的知识和技能,特制定本教学教材大纲。 一、课程设置及内容全部课程分为专业理论知识和技能训练两大科目。 其中专业理论知识内容包括:保安理论知识、消防业务知识、职业道德、法律常识、保安礼仪、救护知识。作技能训练内容包括:岗位操作指引、勤务技能、消防技能、军事技能。 二.培训的及要求培训目的 1)保安人员培训应以保安理论知识、消防知识、法律常识教学为主,在教学过程中,应要求学员全面熟知保安理论知识及消防专业知识,在工作中的操作与运用,并基本掌握现场保护及处理知识2)职业道德课程的教学应根据不同的岗位元而予以不同的内容,使保安在各自不同的工作岗位上都能养成具有本职业特点的良好职业道德和行为规范)法律常识教学是理论课的主要内容之一,要求所有保安都应熟知国家有关法律、法规,成为懂法、知法、守法的公民,运用法律这一有力武器与违法犯罪分子作斗争。工作入口门卫守护,定点守卫及区域巡逻为主要内容,在日常管理和发生突发事件时能够运用所学的技能保护公司财产以及自身安全。 2、培训要求 1)保安理论培训 通过培训使保安熟知保安工作性质、地位、任务、及工作职责权限,同时全面掌握保安专业知识以及在具体工作中应注意的事项及一般情况处置的原则和方法。 2)消防知识及消防器材的使用 通过培训使保安熟知掌握消防工作的方针任务和意义,熟知各种防火的措施和消防器材设施的操作及使用方法,做到防患于未燃,保护公司财产和员工生命财产的安全。 3) 法律常识及职业道德教育 通过法律常识及职业道德教育,使保安树立法律意识和良好的职业道德观念,能够运用法律知识正确处理工作中发生的各种问题;增强保安人员爱岗敬业、无私奉献更好的为公司服务的精神。 4) 工作技能培训 其中专业理论知识内容包括:保安理论知识、消防业务知识、职业道德、法律常识、保安礼仪、救护知识。作技能训练内容包括:岗位操作指引、勤务技能、消防技能、军事技能。 二.培训的及要求培训目的 安全生产目标责任书 为了进一步落实安全生产责任制,做到“责、权、利”相结合,根据我公司2015年度安全生产目标的内容,现与财务部签订如下安全生产目标: 一、目标值: 1、全年人身死亡事故为零,重伤事故为零,轻伤人数为零。 2、现金安全保管,不发生盗窃事故。 3、每月足额提取安全生产费用,保障安全生产投入资金的到位。 4、安全培训合格率为100%。 二、本单位安全工作上必须做到以下内容: 1、对本单位的安全生产负直接领导责任,必须模范遵守公司的各项安全管理制度,不发布与公司安全管理制度相抵触的指令,严格履行本人的安全职责,确保安全责任制在本单位全面落实,并全力支持安全工作。 2、保证公司各项安全管理制度和管理办法在本单位内全面实施,并自觉接受公司安全部门的监督和管理。 3、在确保安全的前提下组织生产,始终把安全工作放在首位,当“安全与交货期、质量”发生矛盾时,坚持安全第一的原则。 4、参加生产碰头会时,首先汇报本单位的安全生产情况和安全问题落实情况;在安排本单位生产任务时,必须安排安全工作内容,并写入记录。 5、在公司及政府的安全检查中杜绝各类违章现象。 6、组织本部门积极参加安全检查,做到有检查、有整改,记录全。 7、以身作则,不违章指挥、不违章操作。对发现的各类违章现象负有查禁的责任,同时要予以查处。 8、虚心接受员工提出的问题,杜绝不接受或盲目指挥; 9、发生事故,应立即报告主管领导,按照“四不放过”的原则召开事故分析会,提出整改措施和对责任者的处理意见,并填写事故登记表,严禁隐瞒不报或降低对责任者的处罚标准。 10、必须按规定对单位员工进行培训和新员工上岗教育; 11、严格执行公司安全生产十六项禁令,保证本单位所有人员不违章作业。 三、 安全奖惩: 1、对于全年实现安全目标的按照公司生产现场管理规定和工作说明书进行考核奖励;对于未实现安全目标的按照公司规定进行处罚。 2、每月接受主管领导指派人员对安全生产责任状的落
展开阅读全文

开通  VIP会员、SVIP会员  优惠大
下载10份以上建议开通VIP会员
下载20份以上建议开通SVIP会员


开通VIP      成为共赢上传

当前位置:首页 > 包罗万象 > 大杂烩

移动网页_全站_页脚广告1

关于我们      便捷服务       自信AI       AI导航        抽奖活动

©2010-2026 宁波自信网络信息技术有限公司  版权所有

客服电话:0574-28810668  投诉电话:18658249818

gongan.png浙公网安备33021202000488号   

icp.png浙ICP备2021020529号-1  |  浙B2-20240490  

关注我们 :微信公众号    抖音    微博    LOFTER 

客服