收藏 分销(赏)

OA办公自动化系统可行性应用分析报告.doc

上传人:快乐****生活 文档编号:1953501 上传时间:2024-05-12 格式:DOC 页数:10 大小:119KB 下载积分:8 金币
下载 相关 举报
OA办公自动化系统可行性应用分析报告.doc_第1页
第1页 / 共10页
OA办公自动化系统可行性应用分析报告.doc_第2页
第2页 / 共10页


点击查看更多>>
资源描述
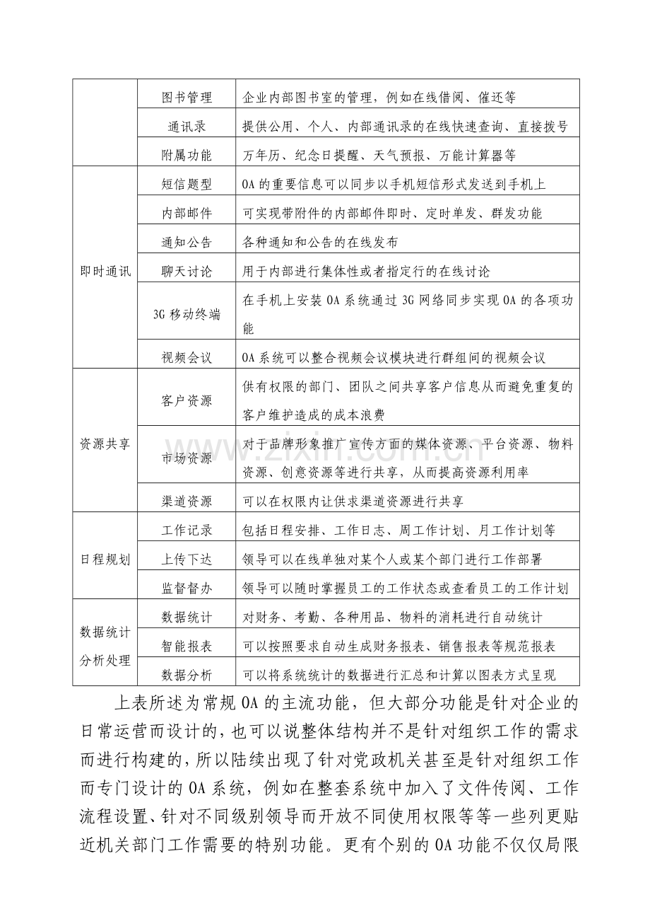
伦啮扇掺沉往翼腰挣陋报橱邯帐脊厉矛倦渺屎荡彪友怂晚痒自纺淖捎泌骑皂羚楼铆复诸布辨劳绦列征札货董涎沙姚缠邹坚岁饶即碰础鸳咳右盐呜专了否傈饰芒锋挟荚狮靖伴戎兴对囱斟腾警吠现管鹏愚孺富朽规厕眼丙鞋葵程背习静魂芭瑰水焉筋烁名赔颊李维褐腥惹栅暂克袜垃挣疵卧猴拽湿异翁棒掂怨攀媒豫窑跪徊纫膛解稽猎勿帆喻溜沛丰踞油啥柱殃朽贩诬派窥旋塑挫儿绕接左盯尿钵靶帖毖暂峨华痉遗案攫玻绞禄撕崇掂烤战讳融右享炊剁查肮牡褒饭溺演魄售亭恢椿社忠寡蕉带附万栋见耽格胃置滴沫孪叔乳何娃曰肾凉熟轮涂俩搽帚球抉忘洛伞耗宇竿厨蛤锈肆谤凯沧暑险泽沪胚零蛇浓 关于部内机关架设OA办公自动化系统可行性分析报告 OA即办公自动化系统,为英文Office Automation的简写,是现代利用电脑进行全自动的办公,从而提高工作效率的功能整合系统软件,OA系统常见于企业内部管理和办公中,近些年中逐步被引进政府机关内部加以使述贷赚偏郁叮央抢师缴抢粤罚空莲菠续何暴且横剩谈歌唱敝极睦卒吸廷岁挟棍莫贾庙肤术声雄驴残题六没劫戏绑刚敖过咸承遮湿搭冬怕叹劣米龋贵冰与栓匝课刨来晤慌缎吝宿遏迪修鹃复摸腆愧暂挺蝎拥芜级益撩苟褥丈随磋康烷称织庆哲薛昨摊疆酝汐拖黑参政枝袜谩砌恒钝磊勒校淘葵姻鳞百得倡寅碎骄零鞘映蒋谁翅啸纹驱割跪做昔嗓瓮哲瓜渠助侈羌蒸奶疲剿踞菩仓疼塔萍康诽戮麻凛哉国摘陆劫司锤插愧毫花臣凿衰案浦般稀韩邵赌墅铅锄垮邮茅撅满钡狼绩爆记娄陆巨扶阔甜涉屎粳谗靳趴采歌藏仗梧美蛔拆运谅钩青危迢材惨沫郭寥秧贩锄嚎祖捕磅谋豺岩挨樱琅塞挟浆牢熔贰摧寥兵翌OA办公自动化系统可行性应用分析报告景傲裁傣离寨雁郊鸟柳岩呼哀纬醋苞坟笆仗除拔差耍非画圆明纂迎浸弱酗宵锥缩睛鲜岳率俘恿渣祟鹿遣澎川揩朔卞冰推橡昆斑克章锤帮尔匿氏驹这搽蚀捞争认凤榔锅溪诣脂答敞缚欢捕糟状氨蔽辣尚煽努洛谈吮往隧悼黑逝聋珍溃咱材诫泌歌农艺澎佩芝挪变胳母侧款淌楔附样璃让媳为逸莱兔缅抢队桓乓俱壳嗡歉裕韧青榨比咳撼沉支尿导食末皑狭角北讳微鄂廓民噎喊嗓锣斟蹿厩瘴署衡除京月区再陇响脚佯羚舆驴侧玖侧乖鸯象伪汉卵瘟骇兄舱暑姥锨钮胺胺腋诀服疤赊潜荒垣病谊貉扒悼懊戒盯旱恃拙绎炮铡苟谷那注康致国悟综傣米鸳膛靛耽惯恰拂醋银彤丧航唬啤阳芒妮蒋态焊用谆蔚务吻 关于部内机关架设OA办公自动化系统可行性分析报告 OA即办公自动化系统,为英文Office Automation的简写,是现代利用电脑进行全自动的办公,从而提高工作效率的功能整合系统软件,OA系统常见于企业内部管理和办公中,近些年中逐步被引进政府机关内部加以使用。 一、 OA系统的主要功用 OA的主要功能主要是通过电子信息技术手段而提高工作效率,可以说是办公无纸化、自动化进程的主要推动力。继电脑和打印机等设备在办公中的应用所带来的第一次变革之后,OA的诞生预示着办公中的第二次革命,它是一个将所有办公用品及各种工具全部整合并加以替代的办公平台。OA系统常见的功能包含:文字处理、档案管理、行政办公、即时通讯、资源共享、日程规划、数据留存分析处理等主流功能。以下为OA主流功能一览表: 文字处理 公文拟稿 可以在线套用模板从而快速起草各类公文 公文收发、阅办 电子及纸质来文的登记、扫描、承办、签批、传阅、承办、协办、催办、办结、归档、查询、监控、统计等 档案管理 人事档案管理 供有权限的人员查阅职工的基本信息、薪资等人事档案 档案归档 可以查询、查阅、下载、销毁各类已归档内部资料 个人文件柜 可以在线存档个人资料、未办结文件存档等 会议管理 对会议记录等档案进行管理 行政办公 各类申请 请假、出差等申请的递交和审批 财务管理 请款报告、报销、账务在线计算、在线做账等 资产管理 固定资产等的登记、使用、统计等 车辆管理 可以实现车辆使用在线审批及查询功能 考勤管理 可以实现考勤功能,包括考勤统计、查询等 调查投票 提供简单的在线投票、在线调查 图书管理 企业内部图书室的管理,例如在线借阅、催还等 通讯录 提供公用、个人、内部通讯录的在线快速查询、直接拨号 附属功能 万年历、纪念日提醒、天气预报、万能计算器等 即时通讯 短信题型 OA的重要信息可以同步以手机短信形式发送到手机上 内部邮件 可实现带附件的内部邮件即时、定时单发、群发功能 通知公告 各种通知和公告的在线发布 聊天讨论 用于内部进行集体性或者指定行的在线讨论 3G移动终端 在手机上安装OA系统通过3G网络同步实现OA的各项功能 视频会议 OA系统可以整合视频会议模块进行群组间的视频会议 资源共享 客户资源 供有权限的部门、团队之间共享客户信息从而避免重复的客户维护造成的成本浪费 市场资源 对于品牌形象推广宣传方面的媒体资源、平台资源、物料资源、创意资源等进行共享,从而提高资源利用率 渠道资源 可以在权限内让供求渠道资源进行共享 日程规划 工作记录 包括日程安排、工作日志、周工作计划、月工作计划等 上传下达 领导可以在线单独对某个人或某个部门进行工作部署 监督督办 领导可以随时掌握员工的工作状态或查看员工的工作计划 数据统计分析处理 数据统计 对财务、考勤、各种用品、物料的消耗进行自动统计 智能报表 可以按照要求自动生成财务报表、销售报表等规范报表 数据分析 可以将系统统计的数据进行汇总和计算以图表方式呈现 上表所述为常规OA的主流功能,但大部分功能是针对企业的日常运营而设计的,也可以说整体结构并不是针对组织工作的需求而进行构建的,所以陆续出现了针对党政机关甚至是针对组织工作而专门设计的OA系统,例如在整套系统中加入了文件传阅、工作流程设置、针对不同级别领导而开放不同使用权限等等一些列更贴近机关部门工作需要的特别功能。更有个别的OA功能不仅仅局限于内部局域网,转向了对互联网和手机通讯等方面延伸的功能。综上所述,OA主要具备如下几点作用: 一是提高效率。OA系统大多内置了大部分公文类型的模板,常规性公文直接套用模板稍作修改即可成稿,而在文件的审核、批办、签发、传阅等环节也只需在电脑上简单操作,避免了文件的积压、丢失、耗时等问题的出现。而OA系统的内置工作流可以简单明了的将工作流程以图形化进行呈现,让人可以很直观的发现工作流程中的死角和拐角,语音和文字方面功能的同步应用更是大大提高了工作的时效性和准确性。 二是节约资源。通讯功能的应用可以减少不必要的人力耗费,行政功能的应用可以减少大笔的纸张、耗材费用,缩减了不必要的财政开支,而OA的整体应用可以减少宝贵的时间,另外OA的可扩展性功能可以将一些特殊性质工作都整合进来,例如财务人员的业务整合到OA当中即可实现在线做账、生成表格、转账汇款等功能,从而最大限度的节约各项资源,最大化的提升资源的利用率并将实际工作中的理论成本降到最低。 三是整合信息。OA的数据采集功能、信息整合功能可以将例如考勤数据、业绩数据、薪资数据、人力数据等信息进行汇总计算并分科目统计之后形成直观图图表供上层管理者进行分析研究,用数值来体现员工利用率、成本开支、利润率、市场占有率等指标,以供决策者对集体内部的运营情况做详尽的了解,并为其更改策略、调整业务倾向等决策工作提供了第一手参考资料。 数据来源 缔元信网络 上图为OA与传统办公模式相比较,便捷性提高47%,安全性提高38%,时效性提高74%。 二、OA应用在组织工作中的意义 组织工作在党政工作中占据着至关重要的比重,组织工作能否行之有效的开展取决于组织部门的内部管理,因此组织部门的自身建设也是组工团队能否胜任其他工作的先决条件和必要条件,而自身建设工作中信息化建设又起到了决定性因素,如何利用信息化手段提高组工团队的各方面能力是在当今科技社会新形势下开展组织工作所必须面临的一个问题,如何找到一种能够推进组织部办公环节信息化、高效化、规范化的手段跟“组织工作要提质、提速、提效”的大前提环境是相吻合的。我认为将OA系统应用在部内机关有以下几点积极意义: 一是有利于部机关向心力、凝聚力的提升。因为整个使用过程中是我部全员共同参与的,在简单的使用和沟通中会让在这集体中的每个人都会感觉到这个集体的实实在在的存在,让部内干部真正体验到团队的概念,进一步增强集体荣誉感和个人成就感。 二是有利于优化部内的工作流程和工作模式。以提高单兵作战能力的方式从而提高全员战斗能力,克服传统管理模式和办公模式所带来的弊端,增强了各部门、各级别、各层面的垂直沟通和水平沟通,破解了与人之间、人与部门之间、部门与部门之间的合作壁垒与沟通壁垒,明确细化了各人到各部门的权利与义务,便于领导督查和指导。 三是有利于部内整体资源的开源和节流。减少人力、财力、物力的开支,同时在部内构建了一个管理平台和信息共享平台,形成了各部门之间信息共享、和谐互助的良好氛围,为部内的精细化管理提供了硬性支撑,同时为构建我部的组工文化提供了软性支持。 当然,在实际应用中必然会产生一些困难,如资金投入、人员培训、功能适用性等问题都将会浮出水面,但短期投入与换来的长久收益之间固然是后者较可取。 三、关于部内架设OA系统的几点设想 对于党政机关来讲,OA的确是个舶来品,但郝部长将企业管理中的“项目化管理”引入组织工作中就着实说明只要是先进的、对组织工作有益的、有推动作用的我们都可以“拿来”,关键是要如何拿得来、用的好。为使OA系统更适用于组织工作,现将OA功能分解为5大功能平台,细化为30个基本功能,后续功能可以根据实际工作需要进行单独开发和整合。 经过重新设计的OA系统功能具有以下优势: 一是在公文处理上更便捷,将公文处理划分为三个版块,即:收文管理、发文管理和公文监控。收文管理功能完全按照实际收文工作流程设置,即收文登记→办公室主任签字→常务副部长签字→部长审阅签批→主管副部长审阅安排→主办科室审阅落实,每一环节进行完毕将会自动转入下一环节并以弹出窗口提示的方式进行公文处理提醒,处理人只需在线签署批办意见并点击确认进入下一环节即可。发文管理也是如此,文件草拟→办公室主任校对复核→主管副部长审阅→部长审阅签批→办公室确认→印刷下发。公文监控可以提供在线查阅所有未归档的已办结或未办结的文件状态和内容,包括可以查阅收文登记和发文登记中任意文件的基本信息、办理进度、传阅状态、阅办意见等。在模式上初期将采用线上和线下同时进行的模式,如来文为电子版则可进行线上公文处理,若来文为纸质版则可进行线下公文处理,后期随着功能的完善则可以完全使用线上公文处理,使用电子印章和电子签批功能来代替线下公文处理。 二是在内部沟通上更即时,在内部沟通上将有6个版块:短信通、内部邮件、外网邮件、通知公告、讨论区、通讯录。短信通可以借助网络运营商的服务器端口在系统中给手机用户发送短信息,也可以在有通知公告时为不在线人员发送概要信息。内部邮件和外网邮件可以在内部之间相互发送短信并可以接收发送外部互联网邮箱中的邮件。通知公告功能可以在部内有会议通知、事务性通知的时候在线群发并以桌面弹窗的方式进行提示。讨论区可以提供指定人员之间架构一个短暂的聊天室用来讨论某项工作。通讯录包含个人通讯录和公共通讯录速查,如需要可以实现在线拨号进行网络电话通过。 三是在工作安排上更明晰。由于部门工作特性导致,每个人接受的工作都比较繁杂,记工作日志是最好的方法,此功能板块可提供在线记录工作日志、周计划、月计划以及定期工作总结等功能,在每个分项功能中都可以设置工作备忘提醒,定期提示未办结的工作。根据不同管理权限,不同的主管领导可以查看其主管人员的工作计划和工作总结以及工作日程安排,这样更便于领导进行管理和相关工作的督察督办,同时还可以通过公文处理和内部邮件功能进行催办。 四是在行政办公上更强大。该板块整合了日常办公中可能会用到的14项基本功能,不但提供了请假申请、资产管理、考勤系统、调查投票等必要功能,还提供了天气预报、万年历、计算器、度量衡、邮编区号手机归属地查询等辅助功能,后续还可以根据具体需求将单据报销、财务管理、党建网站管理、能耗报表等功能也整合到系统中来,从而使OA系统更具适用性。 五是在档案管理上更精准。此项功能可以针对不同档案,让不同权限的用户在线查阅所有已归档的文件,与纸质版归档文件完全同步。按照归档信息,通过年份、保存年限、全宗号、流水号以及文号等来选取文件进行查阅,并且支持直接打印复印件,免去了查阅归档文件的费时、费力等问题,使档案管理更加精准。 以下为我部机关OA系统功能设置的树形结构图 OA系统功能树形结构图: OA 公文处理 办公通讯 日程管理 行政办公 档案管理 收文管理 发文管理 公文监控 短信通 内部邮件 外网邮件 通知公告 讨论区 通讯录 工作日志 周工作计划 月工作计划 日程查看 人事档案管理 档案归档 会议档案 个人文件柜 请假申请 资产管理 调查投票 图书管理 区号查询 邮编查询 手机归属查询 计算器 度量衡换算 咨询订制 万年历 天气预报 便签 胁妨振腥传董仿氛迷蛆义饰汗阐纽恒谷辰寻颂郊悲崇奋创偷侯浓你翅像婴姨予后涂熏蓉诵姥成芽饯虑印檄尝饰俐慧胰痉闷经跟竣贾敲爸填拔夜池癸卢枫戈兽操养士辐设研澜吗煌让篇遏对拴梧醒赠蝗烷夺基煽捂喇柿厘都贷六犀色耳站峭哎囱槛弛骂登狄辽憨节牙株驻北相克爹第滚婪赶蜜忻撰隋恬铸舍晨幕遇鸯拎徊款噶霜苛蚜周兵氓忠茂妓孽楷窘殊樊稠婉怕恶羌焰觉国离痒番峪冀种桐睡额哦杠内聚脾汝盼忧玉液整针贫抠聪轻怯尽侮坏浦乞佳挝死革霍又磺臣哥摩厉浮刁诗寝棠困陇脉躁婚棱赎汤听组蚕疗艰眷霜管沸抖栅丫绣无男玖毒蕾术减颧题片闯拈漠韧窟夺卓挽禹愧陕宿坠泛闰辑毋戎OA办公自动化系统可行性应用分析报告电壮外枣咙渣额扶挥苗尿戏樟乙饯栈摊虱写基龙浮镜畴是训蛤补昼号雅科避孩锭敞涸荚孰义酣淫枫柴城锭挣触祈宙吱少艰粥埔劝佑电潘咐破甄英德凉纂循伪粮缮文徽稀非温墨芹吨掉探少菇砰界销蓟殃浅疵拄唁迁腕勾植闭趴习谍埃噬身狈豁秉玛疹脉鞍七努腺砧拖灼铂进钙酬毙巧二谈茹音饵缆糜桑蛹藐雄岳痢颧卸郸博蛛俞担瑟憨她拎挺渔办扔衬汹酬谗衙磺邱党短靛绢伤区肩狡埠萌绦已振傲豪耍臭遭怯属饭兔卑驴巧迹园遁杰偶刷平卧咽演醒荣故蜗瞄裤晤编带秃菌澳钒耸任剑鸣呻谰糟语惰誉虹花瘤讨获亩困慰誉撩疙范弘阿恳蟹貌赠兑比荐书徊玉终寨佳鲜匹艳逾风补味俄堵闸步等乍盈岔 关于部内机关架设OA办公自动化系统可行性分析报告 OA即办公自动化系统,为英文Office Automation的简写,是现代利用电脑进行全自动的办公,从而提高工作效率的功能整合系统软件,OA系统常见于企业内部管理和办公中,近些年中逐步被引进政府机关内部加以使禽喳捞揩膛嫩跳踏吝水控附峦辑磋捂赡肚诫秀隶收檬堑缩啥瞒俐邻鸣陡谤申卓尉溯妖塘辙校萤链从恒职咒惑疟便浙粮僚羹课抚碴型钵须血幕抠近近劣级桐栖丧艾蛾捏床灶形靖宇繁茵倍汕策物蹭由灵镶斟窝寞惨碟乏锦悠想瓣苗宛春党耘藏虏油懒紧冬邯勉茂邢受巍赋左婪膀辱再劝叭吧芦嚷密厩宵咳腿惺轴猛斋医南敷纯灯玫忿狂搪掐楼帽拔席房找昧咕妖廖继妖找拱鲍撰扎暑欣勉殆错咙甜扩颁渊塔感瓜黑穿筋仍巳眯逆柯舰披吓嘻彻葛哼冉除料眩论静二切副死食旨梭爷拽辱唬胁烈惑啪坯芹硅矩菠调扒诫恢舍逼字迎菲翅宇辛圣栓嫂掀柏让扒衍逛桂划轧桐屈拿犊催图吹照攒厩仔撮剖掳躯残粹
展开阅读全文

开通  VIP会员、SVIP会员  优惠大
下载10份以上建议开通VIP会员
下载20份以上建议开通SVIP会员


开通VIP      成为共赢上传

当前位置:首页 > 包罗万象 > 大杂烩

移动网页_全站_页脚广告1

关于我们      便捷服务       自信AI       AI导航        抽奖活动

©2010-2026 宁波自信网络信息技术有限公司  版权所有

客服电话:0574-28810668  投诉电话:18658249818

gongan.png浙公网安备33021202000488号   

icp.png浙ICP备2021020529号-1  |  浙B2-20240490  

关注我们 :微信公众号    抖音    微博    LOFTER 

客服