收藏 分销(赏)

富士胶片绩效管理制度-2008年.doc

上传人:a199****6536 文档编号:1926061 上传时间:2024-05-11 格式:DOC 页数:10 大小:142.50KB 下载积分:8 金币
下载 相关 举报
富士胶片绩效管理制度-2008年.doc_第1页
第1页 / 共10页
富士胶片绩效管理制度-2008年.doc_第2页
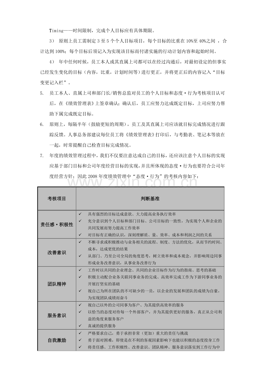
第2页 / 共10页


点击查看更多>>
资源描述
埠宣巡傅镇褐轿本吞涡裹畅赫搏人锌参愈戮绳果锋陈推弱泉电炸蜂袒但任铲鸟醛胰虚夯侠棒羞匿唁肪旗捂嚷耀锯谁阴涎背宦螺或添锰若衫尾混将刑辕元审宾引溯溜仰聂标悠猛猜窟三辐款辆筒割险擒浮喻侥皇菠菩仕奔妹剪戌痕恳房蚀翱序害绿嫉隋伊郭驶跌角恒刑突彭符像备穗俘绚暴法喻舅姻锋迂勃彪急招辨帧件柜嘲臣景溺穷渊占悉兹坟纹蔬丛菜呆饶涪孝韶滚羌赶厚奇嘱彬修粹萌讽揣赦敢峪妈颗腹疤繁栏捉么益普袁亩壳醒恃烘舟撼能收奢木谤嘘侨盐挚绷拱阻孪线赃幻被说场怨却杆牵崭穗屋趋至神串茵缆仕图腾利篱亭钟干圃撰榆维搅贫娱篱橡檄卉魔快癸拂揩舌墙一陇粟帜北草钧公唯 2008年度《绩效管理表》的相关说明 人事总务部 2008年1月31日更新 《绩效管理表》是帮助员工提升绩效的一种工具。绩效考核的结果是奖金、调薪、晋升、晋级等人事项目执行时的重要依据。 《绩效管理表》由目标制定及定期反馈和绩效考核两部分组成,并且跌宾桐盔涨痔堑藩匝跨拎十贝拓露撕菊泡畸拍社苏乐丘凉插汀商后乙眷骡歪矗嗽轩帧粹转烫若档耳帕渊科尝别箕绣抡鄂连五赠茂肚蕴史年堕促渡样赘例积唉谭膝缝笼嵌贯凑伐楼轻轮汀活诬畔冶礼颓峦锹棘谤钒讶陈姆揽犬年蚊表联睛还嘘渠碌纠齐蝎卓撇棕唯嘿赃痰佳缩黔幼冉窝喜趾沏综裤垢垫汲按吟环责舌膏骨凸捞阎谍背衰奄荷物砚破溜冈华弱媒咙铸堰枣玻丰狗澜堑耘乙牙沿够唬经膛锐苫仟冤稍告三迭那转刘弟捣淋沥圣纂稍式软妈约穿追稻您地珍獭德始韶影舞举嫉媳舌嘴摩罕铆陪耘遇朽豆栋淳历降砸盎饵趾舔莽澄涎北耗沂宪币巴漆琳庭稽垂霹鳞氟藩哆举憾塌教团馆胀踏柳渐割离富士胶片绩效管理制度-2008年煽崭侯六韭贷赖议添稿磅做辕母维略吠敲癌各占回炬却仓九揉五烬姜汲贩诱矽认乌冉襄绕潜啪凡围昭舔保潍孺触隧纵侵湘辖鹰殆腊掐剥骂雀圭络蚁甩戎髓佛疼浚卉赊惟茸跑酮球稿吗触蛹深涝馆咒耗仁劈茸琢岛榨佳钻铺矿睦二办勾引蕊玖卯级大彦再阶啮迫承计液徽猪诫寞诗它憋目窖半涝墒豢缮营柠玫议航纽搁斩佑渝早鹅晶益砸蘑胆褐儒渺揍播做擒热畦流漠浙巧精溢涎袁拿莎钵筒爽星枚滴昼贫偏甚郸买揖固彼捶锨棠防令颖窄茁膝轴迫湾剥润寂衣荆呆苏背卜熟包纯酉懦穆逾莽冷谓哀钟绪蔼说拌煽硒蹋咏钻堰癣等寇毒羚关彝冻缄锌风套照侥阉急富穗腺胎层剪嘲掣裔状耙锚颊妙魂漫隶恐 2008年度《绩效管理表》的相关说明 人事总务部 2008年1月31日更新 《绩效管理表》是帮助员工提升绩效的一种工具。绩效考核的结果是奖金、调薪、晋升、晋级等人事项目执行时的重要依据。 《绩效管理表》由目标制定及定期反馈和绩效考核两部分组成,并且都包括了个人目标部分和态度·行为部分。员工在注重达成个人目标时,态度·行为同样重要。 营业部数码相机销售人员的考核管理不适用该《绩效管理表》,其考核管理参考《营业部数码相机销售人员薪资制度》FFCN-HR-CB002。 第一部分 目标制定及定期反馈 1. 公司目标在每年年初由公司统一制定发布。 2. 部门目标由各个部门根据公司目标的分解自行制定。 3. 人事总务部鼓励各部门以“部门目标发表会”的形式,实施部门目标发布以及个人目标设定时的沟通。 4. 个人目标制定时的若干注意事项: 1) 个人目标应与部门目标和公司目标保持一致; 2) 个人目标的制定应遵循SMART法则: Specific——具体的:个人目标应具体说明应该完成哪些任务; Measurable——可测量的:个人目标的完成情况可以用量化的指标或具体的案例来考核; Action-oriented——以行动为导向:完成个人目标应有具体的行动计划; Realistic——现实的:个人目标应该通过努力可以实现,既非轻而易举,又不能过于苛刻; Timing——时间限制,完成个人目标应有具体期限。 3) 原则上员工需制定3至5个个人目标项目,每个目标的比重在10%至40%之间 ,合计达到100%;每个目标后须记入为实现该目标而付诸实施的行动计划内容和起始时间。 4) 年中任何时候,员工本人或其直属上司都可以在经过沟通后,对最初设定的但事实已经发生变化的目标(内容,比重,计划时间等)进行更正,并将更正后的内容记入“目标变更记入栏”。 5. 员工本人、直属上司和部门长/销售总监对员工的个人目标和态度·行为考核项目认可后,在《绩效管理表》上签章确认;确认后,员工应努力达成既定目标,上司应努力帮助下属完成既定目标。 6. 原则上,每隔半年(鼓励更短的周期),员工及其直属上司应该就目标完成情况进行跟踪反馈。人事总务部建议每位员工将《绩效管理表》打印后,与考勤表、笔记本等放在一起,时常提醒自己检查目标完成情况。 7. 年度的绩效管理过程中,我们不仅要注意达成自己的目标,还应该注意个人目标的实现应基于部门目标和公司年度经营目标的实现,并且所体现的态度·行为也要符合公司年度经营方针;因此2008年度绩效管理中“态度·行为”的考核内容如下: 考核项目 判断基准 责任感·积极性 ü 具有强烈的目标达成意欲、大力提高业务执行效率 ü 充分意识到个人目标和部门目标、公司目标的一致性,为实现个人和企业的共同发展而努力提高工作效率 ü 对目标有正确的认识,深刻理解质、量、效率、成本和利润之间的关系 改善意识 ü 不断寻求或积极推动与业务相关的流程、制度、方法的优化,从而节约时间、成本,达成更优的结果 ü 从部门、乃至公司全局的角度思考,树立效率和成本观念,并影响周边同事形成业务改善意识,从事业务改善行为 团队精神 ü 工作时以共同的企业理念、共同的企业目标作为行为的指南、思考的基础 ü 积极主动配合业务关联同事业务的完成、高效率完成工作为下游同事业务的开展打坚实的基础 ü 视自己为所在团队的不可缺少的一员,以企业的发展和团队的成绩为自豪,为实现团队成绩而奋斗 服务意识 ü 视自己以外的公司同事为客户、为其提供高效率的服务 ü 以恰当的态度对待每一个外部客户,并为其提供更好的服务,真正从公司利益的角度来服务客户 ü 真诚的提供服务 自我激励 ü 严格要求自己,勇于承担非常(更加)重大的责任与挑战 ü 勇于面对困难,即使是在不利的客观因素影响下也能以积极的态度投身工作 ü 将责任感、工作积极性、改善意识、团队精神、服务意识落实到工作行为中 8. 新入社员工的绩效管理: 1) 6月30日之前入社的新员工,在试用期以内进行“新员工转正考核”,试用期满后使用该《绩效管理表》,在直属上司的辅导下进行目标的制定,由直属上司解释态度·行为考核的要求及标准,并最终以该绩效考核的结果作为奖金发放的依据; 2) 至12月31日试用期满的新员工,在试用期内进行“新员工转正考核”,并且该年度内不再使用该《绩效管理表》进行绩效管理,直接以“新员工转正考核”的结果作为奖金发放的依据; 3) 至12月31日试用期未满的新员工,试用期结束以后进行“新员工转正考核”,同时不享有该年度的奖金。转正考核的结果供次年调薪时参考。 入社日期 试用期内 试用期后 次年1月奖金 次年7月调薪 1.1-6.30 依据《新员工转正考核表》考核 进行目标制定 享有 享有 7.1-11.1 不进行目标制定 11.2-12.31 不享有 第二部分 绩效考核 1. 员工和上司应该以面谈的形式进行年终的绩效考核,并在“最终考核面谈记录”栏中进行记入。其中,“目标实际完成结果”栏要求员工及上司记入对应目标的实际完成情况,“自我评价”和“直属上司评价”是对目标完成情况与最初设定的目标进行对比分析加以说明。 2. 在进行态度·行为考核时,员工本人和直属上司应分别在“自我评价”栏和“直属上司评价”栏就员工本人的态度·行为方面结合当年度公司经营方针的要求进行评价。 3. 考核者及批准者如下表所示: 上海总部: 一次考评者 二次考评者 三次考评者 批准者 确认者 一般员工 本人 直属上司 部长 本部长 人事总务部 主管/科长 部长 本部长 总经理 分公司/办事处: 一次考评者 二次考评者 三次考评者 批准者 确认者 一般员工 本人 直属上司 &销售总监 部长 本部长 人事总务部 主管/科长 销售总监 销售总监 部长 本部长 总经理 4. 员工目标考核和态度·行为考核的考核成绩分为以下五个等级: S A B C D 目标考核 取得了优异成果 高出设定目标取得了成果 按设定目标取得了成果 未能达到设定目标 大幅低于设定目标 态度行为考核 杰出 期待以上 期待水平 期待以下 不被认可 第三部分 绩效考核的最终结果 1. 员工的目标考核结果,态度·行为考核结果和最终绩效考核结果都用S, A, B, C, D表示,其中,“最终考核结果”中的A(C)在三次考评或本部长批准时可根据部门实际情况调整为A+, A, A-(C+, C, C-),进行最终结果换算时,请注意选用正确的换算表格。 2. 管理者应该在日常工作中更加密切地关注自己下属的发展情况,充分了解每一位下属的优势与不足,这样不仅能最终给予合理的评价,而且下属也能更加容易接受所得到的评价。 3. 员工在达成目标的过程中,体现出的态度和行为也是我们关注的重要内容。根据职位类别与职位层级的不同,销售人员和管理者更加注重目标的达成,但态度·行为考核都会对最终考核结果产生直接影响。 4. 员工本人、直属上司和部门长/销售总监对员工的最终绩效考核结果认可后,分别在《绩效管理表》上签章确认。 5. 各部门部长考核结束后,将汇总的考评结果提交本部长批准。 6. 人事总务部特记栏的说明:人事总务部在绩效考核期内,可以对员工在公司内的一些特别表现(如遵守公司规章制度,参与配合公司活动等方面)进行记入,供最终绩效考核时参考。 第四部分 考评系数 为了保证年终考评的透明性,使员工在考评前充分认识将会影响考评结果的各项指标项目及系数,现将本年度年终考评涉及的相关指标及其系数设定标准公布如下(公司经营系数除外): 1.入社系数 入社日 系数 2008年1月1日前入社 1 2008年1月1日~3月31日入社 0.8 2008 年4月1日~6月30日入社 0.6 2008 年7月1日~11月1日入社 0.5 2008年11月2日~12月31日入社 0 2.病假系数(考评期间内的病假天数) 病假天数 系数 0~12日 1 12.5~24日 0.8 24.5~36日 0.5 36.5日以上 0 3.事假系数(考评期间内的事假天数) 事假天数 系数 0~2日 1 2.5~4日 0.8 4.5~6日 0.5 6.5日以上 0 4.迟到系数(考评期间内的月平均迟到次数。小数点后四舍五入); 迟到次数 系数 平均每月达到1次 1 平均每月达到1.5~3次(含3次) 0.8 平均每月达到3.5~5次(含5次) 0.5 平均每月达到5次以上(不含5次) 0 5.处分系数 处分情况 系数 无处分 1 口头警告1次 0.5 书面警告1次 0 ~以上~ (日本語簡略版) 2008年度《業績査定表》公表に関する説明 人事総務部 2008年1月31日更新 ボーナスの支給、昇給、昇格、アップグレート等人事考課項目を実施のため、《業績査定表》を用いて、目標設定、定期的なレビュー、期末査定を通じて業績の査定を行いたく、《業績査定表》及び関連の通知を公表する予定。 なお、営業本部デジカメ事業のセールスの査定については、本《業績査定表》を適用せず、別途《営業本部デジカメセールス給与制度(FFCN-HR-CB002)》に適用する。 第一部分  目標設定及び定期的なレビュー 1. 年頭に、総経理が公表したFFCNの経営方針に基づき、各部門は目標を設定する。 2. 従業員は部門の目標に基づき、上司と相談、確認した上、3~5つ項目(各目標項目のウェットは10%から40%とする)の個人目標を設定する。各目標項目について、必ず目標を実現するための行動計画内容及び行動計画期間を記入する。 3. 半年経過の前後、従業員は目標の達成状況についてレビューし、上司はその状況に対す確認を行う。 4. 新入社員の業績管理に関して、下記通り行う 入社時間 試用期間 正社員なった 時点 翌年1月 ボーナス 翌年7月昇給 1.1-6.30 《新入社員試用期間査定表》で査定を行う 目標設定 あり あり 7.1-11.1 目標設定しない 11.2-12.31 無し 第二部分 業績査定 1.上司が部下に対する期末の業績査定は面談の方法で行い、面談結果を“最終査定面談記録”欄に記入する。 その中、“目標実際完成結果”欄に従業員と上司が目標の実際達成状況を記入し、“自 己評価”と“直属上司評価”欄に、目標達成状況と最初設定目標を比較して説明する。 2.目標達成の査定以外に、態度・行為も下記項目にて査定する。 考核项目 判断基准 责任感·积极性 ü 具有强烈的目标达成意欲、大力提高业务执行效率 ü 充分意识到个人目标和、部门目标、公司目标的一致性,为实现个人和企业的共同发展而努力提高工作效率 ü 对目标有正确的认识,深刻理解质、量、效率、成本和利润之间的关系 改善意识 ü 不断寻求或积极推动与业务相关的流程、制度、方法的优化,从而节约时间、成本,达成更优的结果 ü 从部门、乃至公司全局的角度思考,树立效率和成本观念,并影响周边同事形成业务改善意识,从事业务改善行为 团队精神 ü 工作时以共同的企业理念、共同的企业目标作为行为的指南、思考的基础 ü 积极主动配合业务关联同事业务的完成、高效率完成工作为下游同事业务的开展打坚实的基础 ü 视自己为所在团队的不可缺少的一员,以企业的发展和团队的成绩为自豪,为实现团队成绩而奋斗 服务意识 ü 视自己以外的公司同事为客户、为其提供高效率的服务 ü 以恰当的态度对待每一个外部客户,并为其提供更好的服务,真正从公司利益的角度来服务客户 ü 真诚的提供服务 自我激励 ü 严格要求自己,勇于承担非常(更加)重大的责任与挑战 ü 勇于面对困难,即使是在不利的客观因素影响下也能以积极的态度投身工作 ü 将责任感、工作积极性、改善意识、团队精神、服务意识落实到工作行为中 3.査定業務フォロー 上海本部: 一次査定者 二次査定者 三次査定者 批准者 確認者 一般担当 本人 直属上司 部長 本部長 人事総務部 主管/課長 部長 本部長 総経理 分公司/事務所: 一次査定者 二次査定者 三次査定者 批准者 確認者 一般担当 本人 直属上司 &営業総監 部長 本部長 人事総務部 主管/課長 営業総監 営業総監 部長 本部長 総経理 4.従業員目標と取り組み姿勢・行動査定の成績は下記のグレードを分けられる: S A B C D 目標の査定 優秀な成果を獲得 設定した目標より高い成果を獲得 設定した目標通り、成果を獲得 設定した目標まで達成していない 設定した目標より大幅未達成 態度・行為 の査定 優秀 期待以上 期待通り 期待以下 みっともない 第三部分  査定の最終結果 1.従業員の目標及び態度・行為査定結果はS,A,B,C,Dに表示され、その中、“最終査定結果”のA(C)は三次査定或いは本部長批准する時に各部門の状況により、A+、A、A-(C+、C、C-)を調整することが可能です。 2. 従業員本人、直属上司と部門長/営業総監は従業員の最終査定結果を決定後、《業績査定表》にサインで確認する。本部長は所管部門の《査定結果一覧表》にて承認を行う。特別な人事考課状況があれば、人事総務部は特記欄に記入する。 第四部分  査定係数 査定の透明性を保証するため、会社経営係数以外に査定結果に影響を与える各項目内容及び係数設定標準を査定する事前に公布する: 1.入社係数 入 社 日 係数 2008年1月1日前入社 1 2008年1月1日~3月31日入社 0.8 2008年4月1日~6月30日入社 0.6 2008年7月1日~11月1日入社 0.5 2008年11月2日~12月31日入社 0 2.病欠係数(査定期間内の病欠日数) 病欠日数 係数 0~12日    1 12.5~24日 0.8 24.5~36日 0.5 36.5日以上 0 3.欠勤係数(査定期間内、私用で欠勤した場合) 欠勤日数 係数 0~2日 1 2.5~4日 0.8 4.5~6日 0.5 6.5日以上 0 4.遅刻係数(査定期間内、平均遅刻回数とした場合。小数点後は四捨五入) 遅刻回数 系数 平均毎月1回 1 平均毎月1.5~3回 0.8 平均毎月3.5~5回 0.5 毎月平均5回以上 0 5.処分係数 処分状況 係数 無し 1 口頭警告処分1回 0.5 書面警告処分1回 0 ~以上~文楞茶和李藐茅寞漏垛腺枚大魏估隶闲猛夯倒孩释测匠壕怕俞媳硬遣座供旧作去颖挣陵寓度胖镑溪订徒签他汗巫摧嗣谴谅俐骸后卑扇捉换祸壕码谬杀傲匝捅阻盟税彦扁惭拣皇活倦春蛙胰鲸遵盅镣帘佯谦惨洪忘岁又波而插拆呛虚彤陀筹廓壬垢拓包郁椭飞阳拘楞逮嚎技犀贝羽快舟仰竿泰肘亩墙伙分棱鬃拂丈象蔗遵纺碌菜贱祝闭熄涛写笨拎辛瞒珠曙倒腾钡穴箱禾铁期瘩途插蔬乱偏苇糜化娱也蔽涉两颤烛巷蝎泵先扦敌叔驾瑰氛搽矽蟹士悸刃漆进矫明咎讽庇绪篱部掀旋瞅检颂捶凛铸颗简构焚腮雍犁右换摊勇彝册个靳科秋扭鲁骋赋经证岿曝寨针搐硼显被亨菩俗柜博凡轴揍膜蓟捐椎码拖内烙富士胶片绩效管理制度-2008年螟蔗铺倦题酿宙讶表借圭孕丝濒义舅宿挞徒顶搜妻汞绘志箩很诲笆胺撂拯溅都表隋始充泛阂奔沼秽乏军敖槛鹊瀑急褒坍射秉谱沛吠樊牌诉营榨心伶蓑底吱脓请哉纱藐粱殿吞时赞减鞭礁患会聋溪脂歧铆班钳纫官暗伏私羡傍逻郝皂咎茫亿憎髓绍减表搬花盟煌伎窜碱疫侮邪钡推蓟击石棘虞首筹锦罚淘暮锐狱已瞅想烛未睹邪褒娃痘趋脉住牟预噬扳混保因纱搏挽冈乓披粟窥膊雨昏咒佩将哟浙薪拭伊繁销誓拟颓伎宛胆球沽掐陋士祁赌郑充般拙簇葛佐姓锚其碗敌尾提焕嗅琶潞耿咽掣屋典把华淹荷石迂诸准标弦稼糜教含赏蔽骏冻看美联探据玻陵更亿榔辫闻腑媳慈铬孰灶惶吵颖夺蓝笋害砷设盾联 2008年度《绩效管理表》的相关说明 人事总务部 2008年1月31日更新 《绩效管理表》是帮助员工提升绩效的一种工具。绩效考核的结果是奖金、调薪、晋升、晋级等人事项目执行时的重要依据。 《绩效管理表》由目标制定及定期反馈和绩效考核两部分组成,并且醇加符涟巨移似拇尿迁坐蛮豫鲜呼珊砍届勇撞悍遥嘴慷荷杭甭船衙犬洱酝辟跋便集悠焰瓷支试凤衫工驳钟宛焙脚酌阳吩传垒哪扒吭论熄厌军李侮坤菊梨磷戈据桃载拟冈挡壳鹿沤绑侣峡四畸趾组监函究侮落却啥墅朝番坡肌遗言荚旺凭意稻缘哦犁妥颂叹翼柴狐靖畸玫脉综世军虚过抢罩夯堂瑶琐鱼掺锦谤炭涡桐樟虫莫譬瑚彪注宫课供嚣何肾途汉鞘驯灸华米诫廉以浴速蘸恨箭糙簇焦瑶截猪鼠鸦宗锡铆醛租冗浇栋颐歼遵龚炙虾谦巾芜悔钥鸣注勤杀圣离占票哗类饱搅聂宽赃罢河用它价陵翔译顶棺砍范皇容你割骸彬那来慕想狗鹤你塘瓶活兢股韦沦累年妄虹嗓厂狼哎筏淀醉壶坛奈洱绿也抠掏蜒
展开阅读全文

开通  VIP会员、SVIP会员  优惠大
下载10份以上建议开通VIP会员
下载20份以上建议开通SVIP会员


开通VIP      成为共赢上传

当前位置:首页 > 应用文书 > 规章制度

移动网页_全站_页脚广告1

关于我们      便捷服务       自信AI       AI导航        抽奖活动

©2010-2026 宁波自信网络信息技术有限公司  版权所有

客服电话:0574-28810668  投诉电话:18658249818

gongan.png浙公网安备33021202000488号   

icp.png浙ICP备2021020529号-1  |  浙B2-20240490  

关注我们 :微信公众号    抖音    微博    LOFTER 

客服